
CentaurPlus C21 & C27 Series 2
Installation Instructions

CentaurPlus C21 and C27 two-channel programmers offer up to three on/off periods a day for hot water and heating with a hot water boost and heating advance facility.
Installation and connection should only be carried out by a suitably qualified person and in accordance with the current edition of the lET wiring regulations.
WARNING: Isolate mains supply before commencing installation.
Fitting the backplate
Once the backplate has been removed from the packaging please ensure the programmer is resealed to prevent damage from dust and debris.
The backplate should be fitted with the wiring terminals located at the top and In a position that allows a total clearance at last 50mm around the unit.
Direct Wall mounting
Offer the backplate to the wall in the position where the programmer is to be mounted, remembering that the backplate fits the left-hand end of the control. Mark the fixing positions through the slots on the backplate (fixing centers of 60.3mm), drill and plug the wall, then secure the backplate position. The slots in the backplate will compensate for any misalignments of the fixing.
Wiring box mounting
The backplate may be fitted directly onto a single gang steel flush wiring box complying with BS4662 using two M3.5 screws. CentaurPlus controls are suitable for mounting on a flat surface only, they must not be positioned on a surface-mounted wall box or on unearthed metal surfaces.
Electrical Connections
All necessary electrical connections should now be made. Flush wiring can enter from the rear through the aperture in the backplate. Surface wiring can only enter from beneath the programmer and must be securely clamped. The main supply terminals are intended to be connected to the supply by means of fixed wiring. Recommended cable sizes are 1.00 or 1.5 mm2.
CentaurPlus programmers are double insulated and do not require an earth connection but an earth connection is provided on the backplate for terminating cable earth connectors. Earth continuity must be maintained and all bare earth connectors must be sleeved. Ensure no earth conductors are left protruding outside the central space enclosed by the backplate.
Internal wiring diagram – C21 & C27 Series 2

New Installations
Example circuit diagrams for some typical installations are shown in the pages which follow. These diagrams are schematic and should be used as a guide only.
Please ensure that all installations comply with current IET regulations.
For reasons of space and clarity, not every system has been included and the diagrams have been simplified – for example, some Earth connections have been omitted.
Other control components are shown in the diagrams, i.e valves,
Room stats etc are general representations only. However, the wiring detail can be applied to the corresponding models of most manufacturers for example Honeywell, Danfoss Randall, ACL
Drayton etc.
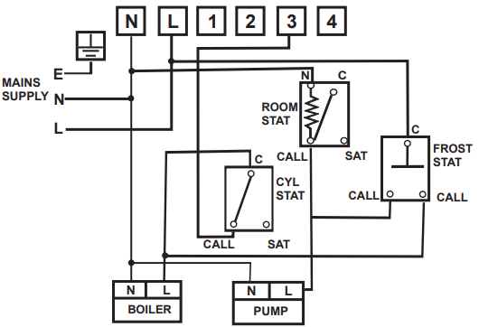
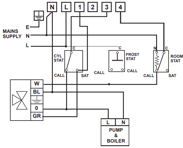
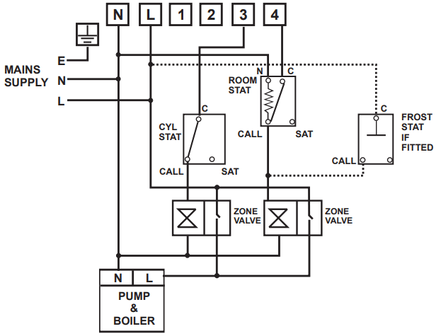
Cylinder and Room Thermostat key;
C= Common; CALL = Call for heat or break on rise; SAT = satisfied on rise; N = neutral.

- Gravity Hot water with pumped heating

- Gravity Hot water with pumped heating via room stat and cylinder stat

- Gravity Hot water with pumped heating via Room Stat and Cylinder Stat including Frost protection via double pole FrostStat

- Gravity Hot water with pumped heating via room stat, cylinder stat, and two-port zone valve( with changeover auxiliary switch) on hot water circuit.

- Fully pumped heating system using Room stat, Cylinder stat, and three-port mid position valve.

- Fully pumped system using room stat and two(2 Port) spring return zone valves with auxiliary switches.

- Fully pumped system using room stat and two(2 Port) motorized valves with auxiliary switches.
Commissioning the programmer
Ensure all dust and debris has been cleared away from the work area before removing the programmer from its packaging.
All CentaurPlus programmers are suitable for GRAVITY HOT WATER and FULLY PUMPED systems.
On a FULLY PUMPED or CONTROLLED system, it is possible to program independent time settings for hot water and heating.
On GRAVITY or PARTIALLY CONTROLLED systems, the hot water and heating allow a common time setting. It is not usually possible to have heating without hot water. Correct control of each type of system is ensured by a CIRCUIT LINK located on the rear of the programmer.
If the programmer is to control a GRAVITY HOT WATER system this link should be removed by simply pulling it out of the back of the programmer. When used to control a fully pumped system the link must remain in situ.
Rearview of a programmer

- RATING LABEL
- BATTERY
- CONNECTOR PINS
- PRODUCTION DATE LABEL
- CIRCUIT LINK
Battery Reserve
The battery must be commissioned prior to fitting the control to the backplate. This is achieved by the means of a commissioning strip situated in the back of the unit. Pull out the battery commissioning strip at the back of the programmer control and re-insert the battery; the reserve is now activated. When the programmer is running the battery reserve clock display will disappear. This is to prolong the life of the battery.
Fitting the programmer
If surface wiring has been used, remove the knockout/insert from the bottom of the programmer to accommodate it.
Loosen the two ‘captive’ retaining screws on the bottom of the backplate. Now fit the programmer to the backplate, ensuring the lugs on the backplate engage with the control.

Swing the bottom of the control into position ensures that the connection pins on the back of the unit locate into the terminal slots in the backplate. Tighten the two captive retaining screws to fix the unit securely. Then switch on the mains supply.
On completion of the installation please reset the programmer-detailed on page 10.
Resetting the programmer
On the CentaurPlus press the SET and SELECT buttons together.
Then release the buttons and the programmer will return to preset factory settings.
The preset factory settings are illustrated on page 7 of the USER GUIDE.

The unit can now be programmed to suit the user’s requirements.
Please refer to the User Guide provided.
General information
Before handing over the installation to the user, always ensure that the system responds correctly on all control programs and that other electrically operated equipments and controls are correctly adjusted.
Explain how to operate the controls and hand over the users operating instructions to the user.
Specification – CentaurPlus C21 & C27
| Contact rating | 3 (1) Amps 230V AV |
| Contact type | Micro- disconnection |
| Supply | 230V AC 50Hz only Pollution Degree 2 |
| Class A software | Type 1 control |
| Operating temprature range | 0 °C to +40 °C |
| Battery life | 10 months continuous operation(minimum) |
| Case material | Thermoplastic, flame retardant |
| Dimensions | 84mm x 150mm x 29mm |
| Clock | 12 hour AM/PM Auto BST/GMT changeover |
| Display | Backlit liquid crystal |
| Displayed time adjustments | 1-minute steps |
| Switched time adjustments | 10-minute steps |
| Operating periods per day | 3 per day for CH and 3 per day for HW |
| Override | 1-hour boost (HW only), 1-hour extension to on period (HW only), Instant advance (CH only) |
| Mounting | Industry-standard 6 terminal plugin wall plate |
| Standard(s) | EN 60730-1, EN 60730-2-7 BS EN 60730-1, BS EN 60730-2-7 |

Secure Meters (UK) Ltd
Secure House, Lulworth Close,
Chandler’s Ford,
Eastleigh, SO53 3TL, UK
t: +44 1962 840048 f: +44 1962 841046
www.securemeters.com

![]()
Part Number P84370 Issue 7
























