PT 2700 SP Spot Cooling Air Conditioning Unit
Instruction Manual
Notes regarding the instructions
Symbols
Danger
This symbol indicates dangers to the life and health of persons due to extremely flammable gas.
Warning of electrical voltage
This symbol indicates dangers to the life and health of persons due to electrical voltage.
Warning
This signal word indicates a hazard with an average risk level that, if not avoided, can result in serious injury or death.
Caution
This signal word indicates a hazard with a low-risk level which, if not avoided, can result in minor or moderate injury.
Note
This signal word indicates important information (e.g. material damage), but does not indicate hazards.
Info
Information marked with this symbol helps you to carry out your tasks quickly and safely.
Follow the manual
Information marked with this symbol indicates that the instructions must be observed.
You can download the current version of the instructions via the following link:
https://hub.trotec.com/?id=46127
Safety
Read this manual carefully before starting or using the device. Always store the manual in the immediate vicinity of the device or its site of use.
Warning
Read all safety warnings and all instructions.
Failure to follow the warnings and instructions may result in electric shock, fire, and/or serious injury. Save all warnings and instructions for future reference.
This appliance can be used by children aged 8 years and above and persons with reduced physical, sensory or mental capabilities or lack of experience and knowledge if they have been given supervision or instruction concerning the use of the appliance in a safe way and understand the hazards involved.
Children shall not play with the appliance. Cleaning and user maintenance shall not be made by children without supervision.
- Do not use the device in potentially explosive rooms or areas and do not install it there.
- Do not use the device in an aggressive atmosphere.
- Only put up the device in an upright, stable position on firm ground.
- Let the device dry out after a wet clean. Do not operate it when wet.
- Do not use the device with wet or damp hands.
- Do not expose the device to directly squirting water.
- Never insert any objects or limbs into the device.
- Do not cover the device during operation.
- Do not sit on the device.
- This appliance is not a toy. Keep away from children and animals. Do not leave the device unattended during operation.
- Check accessories and connection parts for possible damage prior to every use of the device. Do not use any defective devices or device parts.
- Ensure that all electric cables outside of the device are protected from damage (e.g. caused by animals). Never use the device if electric cables or the power connection are damaged!
- The main connection must correspond to the specifications in the technical annex.
- Insert the mains plug into a properly fused mains socket.
- Observe the technical data when selecting extensions to the power cable. Completely unroll the extension cable. Avoid electrical overload.
- Before carrying out maintenance, care, or repair work on the device, remove the main plug from the main socket. Hold onto the mains plug while doing so.
- Switch the device off and disconnect the power cable from the main socket when the device is not in use.
- Do not under any circumstances use the device if you detect damages on the mains plug or power cable. If the power cable is damaged, it must be replaced by the manufacturer, its service agent, or similarly qualified persons in order to avoid a hazard. Defective power cables pose a serious health risk!
- When positioning the device, observe the minimum distances from walls and other objects as well as the storage and operating conditions specified in the Technical Annex.
- Make sure that the air inlet and outlet are not obstructed. Do not remove any safety signs, stickers, or labels from the device. Keep all safety signs, stickers, and labels in legible condition.
- Make sure that the suction side is kept free of dirt and lost objects.
- Discharge the collected condensate before transport and storage. Do not drink it. Health hazard!
- Only transport the device in an upright position.
Safety warnings for devices containing flammable refrigerants
- Only position the device in rooms where potentially leaking refrigerant cannot accumulate. Unventilated rooms, in which the device is installed, operated, or stored, must be built in a way to ensure that potentially leaking refrigerant cannot accumulate. This serves to avoid fire or explosion hazards resulting from an ignition of the refrigerant by an electric furnace, cooking stove, or another ignition source.
- Only position the device in rooms where there is no source of ignition (e.g. open flames, an active gas appliance, or an electric heater).
- Please note that the refrigerant is odorless.
- Only install the device in compliance with the national installation regulations.
- Please observe the local regulations.
- Observe the national gas regulations.
- Only install, operate and store the device PT 2700 SP in a room measuring more than 15 m2.
- Store the device in a way that no mechanical damage can occur.
- Please note that the connected pipelines must not contain any sources of ignition.
- R290 is a refrigerant that complies with European environmental regulations. No part of the cooling circuit may be perforated.
- Observe the maximum refrigerant capacity in the technical data.
- Do not drill through or burn.
- Do not use any means other than those recommended by the manufacturer for accelerating the defrosting process.
- Every person working with or at the refrigerant circuit must be able to provide a certificate of qualification issued by a body accredited by the industry, demonstrating their
competence in the safe use of refrigerants based on a procedure well-known in the industry. - Service work may only be carried out in accordance with the manufacturer’s specifications. If maintenance and repair work requires the support of additional persons, the person trained in handling flammable refrigerants shall continuously supervise the work carried out.
- The entire refrigerant circuit is a maintenance-free, hermetically sealed system and may only be maintained or repaired by specialist companies for cooling and air- conditioning or by Trotec.
Intended use
Only use the device for cooling indoor air whilst adhering to the technical data.
The device is only suitable for commercial use.
The device can ideally be used for cooling server rooms, production departments, and workplaces. The device has been designed to provide a quick installation and start-up process.
The mobile device can be flexibly used due to the robust wheels with brakes.
Foreseeable misuse
- Do not place the device on wet or flooded ground.
- Do not place any objects, e.g. clothing, on the device.
- Do not use the device out of doors.
- Do not use the device in wet rooms (e.g. bathrooms or laundry rooms).
- Never immerse the device in water.
- Do not make any unauthorized modifications, alterations, or structural changes to the device.
- Any use other than the intended use is regarded as a reasonably foreseeable misuse.
Personnel qualifications
People who use this device must:
- be aware of the dangers that occur when working with electric devices in damp areas.
- have read and understood the instructions, especially the Safety chapter.
Maintenance tasks that require the housing to be opened must only be carried out by specialist companies for cooling and air-conditioning or by Trotec.
Electrically skilled person
Electrically skilled personnel must be able to read and understand electric circuit diagrams, put electrical systems into service and maintain them, wire control cabinets, ensure the functionality of electrical components, and identify possible hazards from electrical and electronic systems.
Safety signs and labels on the device
Note
Do not remove any safety signs, stickers, or labels from the device. Keep all safety signs, stickers, and labels in legible condition.
The following safety signs and labels are attached to the device:
WARNING
The appliance shall be installed, operated, and stored in a room with a floor area larger than 15 m2.

Follow the manual
This symbol indicates that the operating manual must be observed.
Follow the repair manual
Disposal, maintenance, and repair work of the refrigerant circuit may only be carried out in accordance with the manufacturer’s specifications and by persons having a certificate of qualification. A corresponding repair manual is available from the manufacturer upon request.
The following labels are attached to the device in German and English.
Warnings
Make sure that no objects fall into the hot air inlet or the cooling air duct. Any foreign object will cause damage to the fan blades or potential blockage of the air current and is not covered by a guarantee.
Warnings
Do not reach into the flexible air duct when adjusting the air angle for cold air. Adjust the angle by moving the plastic cover.
Important
Regularly check the filter for dirt!
Excessive dust and dirt on the filter will affect the air supply and cause the heat exchanger to ice up. This leads to a drastic reduction of the cooling capacity.
![]()
Attention
There are combustible gases inside the device. It is prohibited to disassemble or repair the device by non-qualified personnel!
Warnings
Switch off the device when the condensation tank full indication is displayed. Remove the condensation tank and empty it. Make sure that the condensation tank is inserted correctly before switching the device back on.
Residual risks
Danger
Natural refrigerant propane (R290)!
H220 – Extremely flammable gas.
H280 – Contains gas under pressure; may explode if heated.
P210 – Keep away from heat, sparks, open flames, and other ignition sources. No smoking.
P377 – Leaking gas fire: Do not extinguish, unless the leak can be stopped safely.
P410+P403 – Protect from sunlight. Store in a well-ventilated place.
Warning of electrical voltage
Work on the electrical components must only be carried out by an authorized specialist company!
Warning of electrical voltage
Before any work on the device, remove the main plug from the main socket!
Do not touch the mains plug with wet or damp hands.
Hold onto the mains plug while pulling the power cable out of the mains socket.
Warning of electrical voltage
Risk of electric shock!
The device does not have the appropriate protection class for use in wet rooms.
There is a risk of electric shock!
Never use the device in wet rooms (e.g. in bathrooms and laundry rooms) and never immerse the device in water!
Warning
Dangers can occur at the device when it is used by untrained people in an unprofessional or improper way!
Observe the personnel qualifications!
Warning
The device is not a toy and does not belong in the hands of children.
Warning
Risk of suffocation!
Do not leave the packaging lying around. Children may use it as a dangerous toy.
Warning
Risk of death due to suspended loads!
Make sure that nobody is situated in immediate proximity.
Note
Do not operate the device without an inserted air filter!
Without the air filter, the inside of the device will be heavily contaminated. This could reduce the performance and result in damage to the device.
Behavior in the event of an emergency
- Switch the device off.
- In an emergency, disconnect the device from the mains feed-in: Hold onto the mains plug while pulling the power cable out of the mains socket.
- Do not reconnect a defective device to the mains.
Information about the device
Device description
The device is used for spot cooling. The effect of spot cooling is that the cooled room air is directed to a specific point or area. Operating the device is affected via the operating elements on the device.
The device cools the room air by withdrawing warmth. The refrigerant cools down the air coming from the room and in doing so absorbs the heat. The cooled air is supplied via the cold air duct into the room where the device is positioned.
Water vapor contained in the room air precipitates on the evaporator fins as condensation or rime. The condensate is transported to the condensation tank.
Device depiction
| No. | Designation |
| 1 | Hot air duct |
| 2 | Transport handle |
| 3 | Condensation tank |
| 4 | Wheels with the parking brake |
| 5 | Function selector switch |
| 6 | Cable storage compartment with power cable |
| 7 | Condensation hose connection |
| 8 | Air inlet with air filter |
| 9 | Cold air duct |
Transport and storage
Note
If you store or transport the device improperly, the device may be damaged.
Note the information regarding the transport and storage of the device.
Transport
Please note that additional transport regulations might apply to devices containing flammable refrigerants. The equipment’s arrangement and the maximum number of components to be transported together can be gathered from the applicable transport regulations.
To make the device easier to transport, it is fitted with wheels.
To make the device easier to transport, it is fitted with a carry handle.
Before transporting the device, observe the following:
- Switch the device off.
- Hold onto the mains plug while pulling the power cable out of the mains socket.
- Drain the remaining condensate from the device.
- Do not use the power cable to drag the device.
- Only wheel the device on a level and smooth surface.
While transporting the device, observe the following:
- Only transport the device in an upright position.
After transporting the device, proceed as follows:
- Set up the device in an upright position after transport.
- Apply and lock the brakes at the wheels again.
Storage
Before storing the device, proceed as follows:
- Clean the condensation tank and/or the condensation drain hose if necessary (see chapter Maintenance).
- Drain the remaining condensate from the device.
- Hold onto the mains plug while pulling the power cable out of the mains socket.
When the device is not being used, observe the following storage conditions:
- Only store the device in a room measuring more than 15 m2.
- Only position the device in rooms where there is no source of ignition (e.g. open flames, an active gas appliance or an electric heater).
- Store the device in a dry location and protected it from frost and heat.
- Store the device in an upright position where it is protected from dust and direct sunlight.
- If required, use a cover to protect the device from invasive dust.
- Place no further devices or objects on top of the device to prevent it from being damaged.
Assembly and start-up
Scope of delivery
- 1 x Device
- 1 x Cold air duct
- 1 x Flue pipe
- 1 x Air filter
- 1 x Condensation tank
- 1 x Hot air duct
- 1 x Manual
Unpacking the device
- Open the cardboard box and take the device out.
- Completely remove the packaging.
- Fully unwind the power cable. Make sure that the power cable is not damaged and that you do not damage it during unwinding.
Start-up
When positioning the device, observe the minimum distance from walls or other objects as described in the Technical data chapter.

- Only position the device in rooms where potentially leaking refrigerant cannot accumulate.
- Only position the device in rooms where there is no source of ignition (e.g. open flames, an active gas appliance or an electric heater).
- Before restarting the device, check the condition of the power cable. If there are doubts as to the sound condition, contact the customer service.
- Only put up the device in an upright, stable position on firm ground.
- Do not create tripping hazards when laying the power cable or other electric cables, especially when positioning the device in the middle of the room. Use cable bridges.
- Make sure that extension cables are completely unrolled.
- Keep air inlets and outlets as well as the exhaust air hose connection free.
- Make sure that no curtains or other objects interfere with the airflow.
Inserting the condensation tank
Note
Condensate is formed during operation and must be collected with the condensation tank. Before commissioning, make sure that the condensation tank is correctly inserted. Place the opening of the condensation tank underneath the condensate outlet inside the device (see figure).
Operating the device with a condensation drain hose is also possible.
Connecting the cold air duct
For spot cooling operation, a cold air duct (9) must be connected.
- Place the angle flange (11) on the bayonet coupling (12).
- Turn the angle flange (11) to the right until the angle flange (11) engages.
- Place the cold air duct (9) on the angle flange (11).
- Turn the cold air duct (9) to the right until the cold air duct (9) engages.

Connecting the hot air duct
The hot air duct (1) must be connected to the device before use.
- Screw the hot air duct (1) onto the device.

Aligning the air ducts
The cold air duct (9) can be adjusted by 360°. In addition, the cold air duct can be adjusted upwards and downwards by 150°.
The cold air duct can be adjusted by 45°.
Extending the hot air duct (optional)
Note
Connected ducts must not exceed a length of 3 m.
- Cut the air duct to size or shorten or extend it as required.
The diameter of the duct to be extended must be 200 mm. - Place the duct to be extended on the other duct while performing a rotating movement to the right.
- Wrap sturdy tape around the point where the ducts intersect.
Inserting the air filter
Note
Do not operate the device without an inserted air filter!
Without the air filter, the inside of the device will be heavily contaminated. This could reduce the performance and result in damage to the device.
Make sure that the air filter is installed before switching the device on.
- If the air filter (8) has not already been inserted, push the air filter (8) into the designated recess.

Installation
Note
The opening of the hot air duct in the outdoor area should be positioned so that it is rainproof and prevents any backflow, or so that it is bent towards the bottom.
The cold air duct (1) must be directed towards the point or area to be cooled (see chapter Operation).
The hot air duct (1) must be placed in the outdoor area so that the warm exhaust air can be directed outside.
Operation
- Avoid open doors and windows.
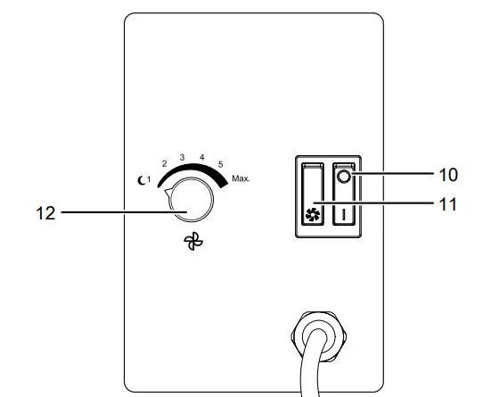
Operating elements
| No. | Designation | Meaning |
| 13 | Condensation tank full LED | Illuminated when the condensation tank is full. |
| 14 | Function selector switch | 0 = off |
Warning of electrical voltage
Risk of electric shock!
The device does not have the appropriate protection class for use in wet rooms.
There is a risk of electric shock!
Never use the device in wet rooms (e.g. in bathrooms and laundry rooms) and never immerse the device in the water!
Switching the device on
- Once you have completely installed the device as described in the Start-up chapter, you can switch it on.
- Set the function selector switch (14) to fan speed 1 or fan speed 2.
The device starts in spot cooling operation.
Connecting the condensation hose
The device can be operated with a condensation hose (10).
A suitable condensation hose is ready for use (13 mm diameter).
- Connect the condensation hose (10) to the condensation tank (3).
- Feed the condensation hose (10) through the condensation connection (7) on the device.
- Push the condensation tank (3) into the designated recess as described under Inserting the condensation tank.

- Guide the other hose end to a suitable drain or sufficiently dimensioned collection container. To ensure that the condensate can run off, the condensation drain hose must not be kinked, nor should it have to overcome an uphill incline towards the drain.

Shutdown
Warning of electrical voltage
Do not touch the mains plug with wet or damp hands.
- Switch the device off by setting the function selector switch (14) to position 0.
- Hold onto the mains plug while pulling the power cable out of the mains socket.
- Clean the device according to the Maintenance chapter.
- Empty the condensation tank, if need be.
- Store the device according to the Transport and storage chapter.
Errors and faults
The device has been checked for proper functioning several times during production. If malfunctions occur nonetheless, check the device according to the following list.
The device does not start:
- Check the power connection.
- Check the power cable and mains plug for damage. If you notice damages, do not try to take the device back into operation.
If the supply cord is damaged, it must be replaced by the manufacturer, its service agent or similarly qualified persons in order to avoid a hazard. - Check the on-site fusing.
- Observe the operating temperature according to the chapter Technical annex.
- Wait for 10 minutes before restarting the device. If the device is not starting, have the electrics checked by a specialist company or by Trotec.
The device works with reduced or no cooling capacity:
- Check the air filter(s) for dirt. If necessary, clean or replace the air filter(s).
- Check the minimum distance to walls or other objects.
Position the device a little more in the room’s center if required. - Check the temperature setting on the device. Reduce the set temperature if it is higher than the room temperature.
The device is loud or vibrates:
- Check whether the device is set up in a stable and upright position.
Condensate is leaking from the basic device: - Check the device for leaks.
The compressor does not start:
- Check whether the overheating protection of the compressor has tripped. Disconnect the device from the mains and let it cool down for approx. 10 minutes before reconnecting it.
- The compressor may start up with a delay of 3 minutes, as it is provided with internal protection against direct restart.
The device gets very warm, is loud or is losing performance:
- Check the air inlets and air filters for dirt. Remove external dirt.
- From the outside, check the device for dirt (see chapter Maintenance). If the inside of the device is dirty, have it cleaned by a specialist company for cooling and air- conditioning or by Trotec.
Note
Wait for at least 3 minutes after maintenance and repair work. Only then switch the device back on.
The device still does not operate correctly after these checks:
Please contact customer service. If necessary, bring the device to a specialist company for cooling and air-conditioning or to Trotec for repair.
Maintenance
| Maintenance and care interval | before every start- up | as needed | at least every 2 weeks | at least every 4 weeks | at least every 6 months | at least annually |
| Check air inlet and outlet for dirt and foreign objects and clean if necessary | X | X | ||||
| Check air inlets and outlets for dirt and foreign objects and clean if necessary | X | X | ||||
| Clean the exterior | X | X | ||||
| Visually check the inside of the device for dirt | X | X | ||||
| Check the air filter for dirt and foreign objects and clean or replace if necessary | X | X | ||||
| Replace the air filter | X | |||||
| Check for damage | X | |||||
| Check the attachment screws | X | X | ||||
| Test run | X | |||||
| Empty and clean the condensation tank and/or drain hose | X |
Maintenance and care log
Device type: ………………………………………
| Maintenance and care interval | 1 | 2 | 3 | 4 | 5 | 6 | 7 | 8 | 9 | 10 | 11 | 12 | 13 | 14 | 15 | 16 |
| Check air inlets and outlets for dirt and foreign objects and clean if necessary | ||||||||||||||||
| Check the air filter for dirt and foreign objects and clean or replace if necessary | ||||||||||||||||
| Check air inlets and outlets for dirt and foreign objects and clean if necessary | ||||||||||||||||
| Clean the exterior | ||||||||||||||||
| Visually check the inside of the device for dirt | ||||||||||||||||
| Replace the air filter | ||||||||||||||||
| Check for damage | ||||||||||||||||
| Check the attachment screws | ||||||||||||||||
| Test run | ||||||||||||||||
| Empty and clean the condensation tank and/or drain hose |
| 1. Date: …………………… Signature: ………………… | 2. Date: ……………………. Signature: …………………. | 3. Date: ……………………. Signature: …………………. | 4. Date: ……………………. Signature: …………………. |
| 5. Date: …………………… Signature: ………………… | 6. Date: ……………………. Signature: …………………. | 7. Date: ……………………. Signature: …………………. | 8. Date: ……………………. Signature: …………………. |
| 9. Date: …………………… Signature: ………………… | 10. Date: ………………….. Signature: …………………. | 11. Date: ………………….. Signature: …………………. | 12. Date: ………………….. Signature: …………………. |
| 13. Date: …………………. Signature: ………………… | 14. Date: ………………….. Signature: …………………. | 15. Date: ………………….. Signature: …………………. | 16. Date: ………………….. Signature: …………………. |
Activities required before starting maintenance
Warning of electrical voltage
Do not touch the mains plug with wet or damp hands.
- Switch the device off.
- Hold onto the mains plug while pulling the power cable out of the mains socket.
Warning of electrical voltage
Tasks that require the device to be opened must only be carried out by authorized specialist companies or by Trotec.
Refrigerant circuit
Danger
Natural refrigerant propane (R290)!
H220 – Extremely flammable gas.
H280 – Contains gas under pressure; may explode if heated.
P210 – Keep away from heat, sparks, open flames, and other ignition sources. No smoking.
P377 – Leaking gas fire: Do not extinguish, unless the leak can be stopped safely.
P410+P403 – Protect from sunlight. Store in a well-ventilated place.
- The entire refrigerant circuit is a maintenance-free, hermetically sealed system and may only be maintained or repaired by specialist companies for cooling and air- conditioning or by Trotec.
Safety signs and labels on the device
Check the safety signs and labels attached to the device at regular intervals. Replace illegible safety signs!
Cleaning the housing
Clean the housing with a soft, damp, and lint-free cloth. Make sure that no moisture enters the housing. Protect electrical components from moisture. Do not use any aggressive cleaning agents such as cleaning sprays, solvents, or alcohol-based or abrasive cleaners to dampen the cloth.
Visual inspection of the inside of the device for dirt
- Remove the air filter.
- Use a torch to illuminate the openings of the device.
- Check the inside of the device for dirt.
- If you see a thick layer of dust, have the inside of the device cleaned by a specialist company for cooling and air- conditioning or by Trotec.
- Put the air filter back in.
Cleaning the air filter
The air filter has to be cleaned as soon as it is dirty. This is brought to light e.g. by a reduced capacity (see chapter Errors and faults).
Warning
Ensure that the air filter is not worn or damaged. The corners and edges of the air filter must not be deformed or rounded. Before reinserting the air filter, make sure that it is undamaged and dry!
- Remove the air filter from the device.

- Clean the filter using a slightly damp, soft, lint-free cloth. If the filter is heavily contaminated, clean it with warm water mixed with a neutral cleaning agent.
- Allow the filter to dry completely. Do not insert a wet filter into the device!
- Reinsert the air filter into the device.

Condensate discharge (manual draining)
In cooling, mode condensate is formed, which is mostly discharged via the exhaust air.
The remaining condensate is collected in a container within the housing. The condensate ought to be drained regularly.
If too much condensate accumulates, the device switches off and indicates this via the Condensation tank full LED (13). In addition, n acoustic signal is emitted.
- Pull the condensation tank (3) out of the designated recess.

- Empty the condensation tank.
- Refit the emptied condensation tank into the device.
The condensation tank full LED (13) goes out once you restart the device.
Activities required after maintenance
If you want to continue using the device:
- Reconnect the device to the mains.
If you do not intend to use the device for a considerable time: - Store the device according to the Transport and storage chapter.
Technical annex
Technical data
| Model | PT 2700 SP |
| Cooling capacity | 2.7 kW |
| Dehumidification performance | 1.3 I/h |
| Operating range | 18 °C to 45 °C |
| Max. air volume flow | 400 m3/h |
| Mains connection | 220 V — 240 V / 50 Hz |
| Nominal current | 4.2 A |
| Type of protection | IPO |
| Max. power input (cooling operation) | 1.15 kW |
| Sound pressure level at a distance of 1 m | 55 d B(A) |
| Refrigerant | R290 |
| Amount of refrigerant | 250 g |
| GWP factor | 3 |
| CO2 equivalent | 0.00075 t |
| Pressure suction side | 1 MPa |
| Pressure outlet side | 2.5 MPa |
| Max. permissible pressure | 2.5 MPa |
| Dimensions (length x width x height) | 405 x 430 x 855 mm |
| Condensation tank capacity | 5 I |
| Minimum distance to walls and other objects: top: sides: front: rear: | 90 cm 30 cm 30 cm 30 cm |
| Weight | 42 kg |
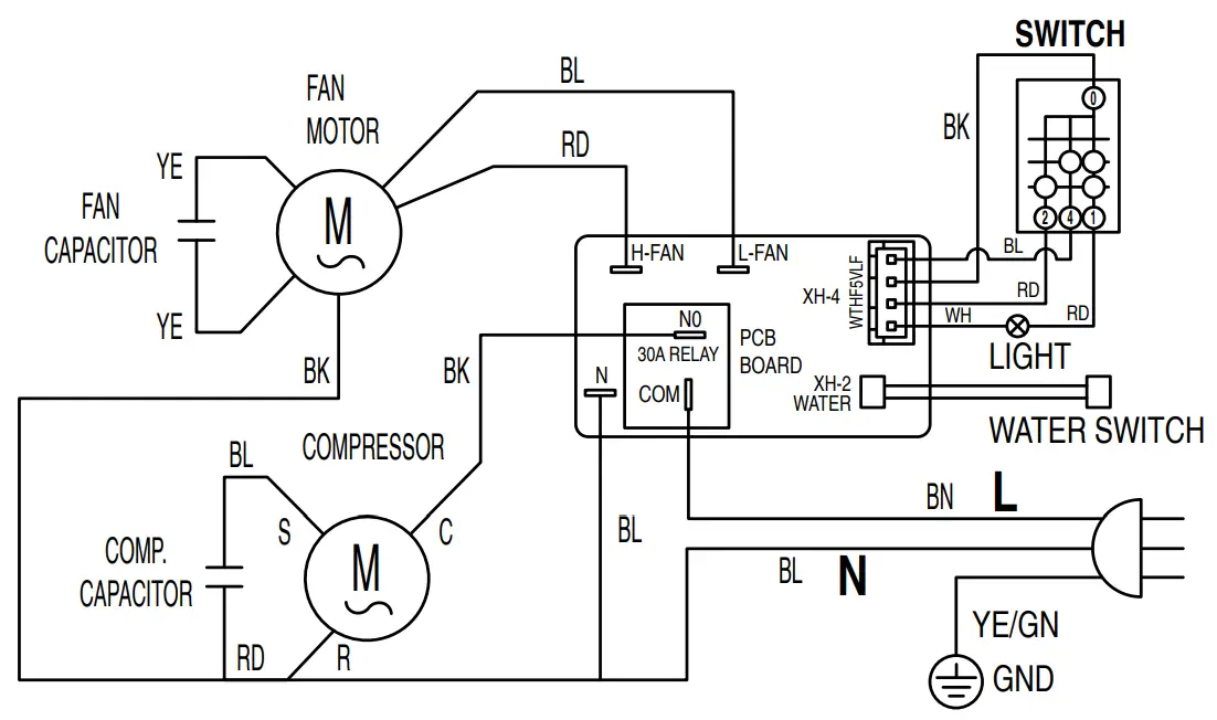
Circuit diagram

Overview and list of spare parts
Note: The position numbers of the spare parts differ from those describing the positions of other parts mentioned in this operating manual.

| No. | Spare part | No. | Spare part | No. | Spare part |
| 1 | Front shell | 23 | Upper air duct connecting plate | 45 | Support plate |
| 2 | Filter net | 24 | Lower duct fixing plate | 46 | Compressor ass. |
| 3 | Top cover fix plate | 25 | Left side plate | 47 | Base plate |
| 4 | Top cover | 26 | Dig handle | 48 | Water tank support plate |
| 5 | Control box cover | 27 | Conner | 49 | Univeral casters with lock |
| 6 | Control box frame | 28 | Right side plate | 50 | Universal casters |
| 7 | Top cover | 29 | Back shell | 51 | Drain pipe |
| 8 | Indicator-lamp cover | 30 | Guide groove | 52 | Water tray |
| 9 | Internal wiring ass. | 31 | Heat exchanger assembly | 53 | Water tank cover plate |
| 10 | Knob | 32 | Steaming tube ass. | 54 | Water tank |
| 11 | Control panel label | 33 | Lower pressure tube | 55 | Magnetron switch support |
| 12 | Control box | 34 | Filter | 56 | Magnetically controlled switch |
| 13 | Rotate switch | 35 | High-pressure tube | 57 | Water level switch |
| 14 | Switch fix plate | 36 | Cold outlet tube ass. | 58 | Power strip |
| 15 | Connector 1 | 37 | Front air duct front plate | 59 | Motor capacitor |
| 16 | Cooling tube | 38 | Windmill 1 | 60 | Capacitor bracket |
| 17 | Tube 1 | 39 | Upper air duct backplate | 61 | Compressor capacitor |
| 18 | Tube 1 fix frame | 40 | Connect bracket | 62 | Electrical control box |
| 19 | Tube 1 fix base | 41 | Motor | 63 | Electrical control box cover plate |
| 20 | Tube head | 42 | Lower air duct front plate | 64 | Fix head |
| 21 | Tube 2 | 43 | Windmill 2 | 65 | Power cord and plug |
| 22 | Tube 2 fix base | 44 | Hot air diffuser |
Disposal
The icon with the crossed-out waste bin on waste electrical or electronic equipment stipulates that this equipment must not be disposed of with the household waste at the end of its life. You will find collection points for free return of waste electrical and electronic equipment in your vicinity. The addresses can be obtained from your municipality or local administration. You can also find out about other return options that apply to many EU countries on the website https://hub.trotec.com/?id=45090. Otherwise, please contact an official recycling center for electronic and electrical equipment authorized in your country.
The separate collection of waste electrical and electronic equipment aims to enable the re-use, recycling, and other forms of recovery of waste equipment as well as to prevent negative effects on the environment and human health caused by the disposal of hazardous substances potentially contained in the equipment.
Have the refrigerant (propane) disposed of appropriately and according to the national regulations by a company with the relevant certification (European Waste Catalogue 160504).
Only for the United Kingdom
According to Waste Electrical and Electronic Equipment Regulations, 2013 (2013/3113) power tools that are no longer usable must be collected separately and disposed of in an environmentally friendly manner.
Declaration of conformity
Declaration of conformity in accordance with the EC Machinery Directive 2006/42/EC, Annex II, Part 1, Section A We – Trotec GmbH – declare in sole responsibility that the product designated below was developed, constructed, and produced in compliance with the requirements of the EC Machinery Directive in the version 2006/42/EC.
| Product Model/Product: | PT 2700 SP |
| Product type: | spot cooling air conditioning unit |
| Year of manufacture as of: | 2022 |
Relevant EU directives:
- 2011/65/EU: 01/07/2011
- 2014/30/EU: 29/03/2014
Applied harmonized standards:
- EN 55014-1:2017/A11:2020
- EN 60335-2-40:2003/A13:2012
- EN 61000-3-11:2000
Applied national standards and technical specifications:
- EN 55014-2:2015
- EN IEC 61000-3-2:2019
- EN 61000-3-3:2013/A1:2019
- EN 60335-1:2012/A2:2019
- EN 62233:2008
Manufacturer and name of the authorised representative of the technical documentation:
Trotec GmbH
Grebbener Straße 7, D-52525 Heinsberg
Phone: +49 2452 962-400
E-mail: [email protected]
Place and date of issue:
Heinsberg, 21.03.2022
Detlef von der Lieck, Managing Director
Trotec GmbH
Grebbener Str. 7
D-52525 Heinsberg
+49 2452 962-400
+49 2452 962-200
[email protected]
www.trotec.com

























