OmniVision WL2803E Ultra Low Dropout

Descriptions
The WL2803E series are ultra low dropout, Low quiescent current, high PSRR CMOS LDO. The dropout voltage is 130mV (Typ.) at 500mA load current. Using CMOS construction, the quiescent current consumed by the WL2803E is typically 150uA over the entire input voltage range, making it attractive for consumer, networking applications that demand high output current. The WL2803E series are available in wide output voltage range version from 1.2V to 3.3V with 0.1V step. The WL2803E series offer thermal shutdown (OTP) and current limit functions, to assure the stability of chip and power system at wrong condition, and it uses trimming technique to guarantee output voltage accuracy within ±2%. The WL2803E regulators are available in SOT-23-5L packages. Standard products are Pb-free and Halogen-free.
Features
- Input voltage : 2.5V~5.5V
- Output voltage : 1.2V~3.3V
- Output current : 500mA
- PSRR : 65dB @ 1KHz
- Dropout voltage : 130mV @ IOUT=0.5A
- Output noise : 100uV
- Quiescent current : 150μA Typ.
Applications
- LCD TV
- STB
- Computer, Graphic card
- Network communication equipments
- Others portable electronics devices

Pin Configuration (Top View)

- WS = Device code
- ** = Voltage code (33: 3.3V)
- YY = Year code
- WW = Week code
Order Information
For detail information, Please refer to page 9.
Typical Application
When the output is less than 2V, it is recommended that the Cout is more than 10uF.
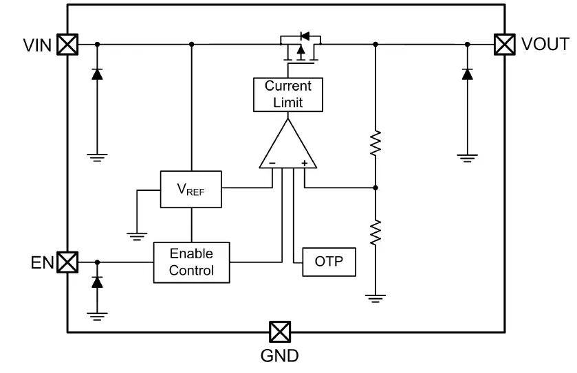
Block Diagram

Absolute Maximum Ratings

Note: These are stress ratings only. Stresses exceeding the range specified under “Absolute Maximum Ratings” may cause substantial damage to the device. Functional operation of this device at other conditions beyond those listed in the specification is not implied and prolonged exposure to extreme conditions may affect device reliability.
- Surface mounted on FR-4 Board using 1 square inch pad size, dual side, 1oz copper
- Surface mounted on FR-4 board using minimum pad size, 1oz copper
- Power dissipation is calculate by PD = (VIN-VOUT) x IOUT
Recommend Operating Ratings
Electronics Characteristics (Ta=25oC, VIN=VOUT+1V, CIN=COUT=4.7uF, unless otherwise noted)

Typical characteristics (Ta=25oC, VIN=VOUT+1V, CIN=COUT=4.7uF, unless otherwise noted)

Quiescent current vs. Supply voltage

Quiescent current vs. Ambient temperature

Output voltage vs. Supply voltage

Output voltage vs. Ambient temperature


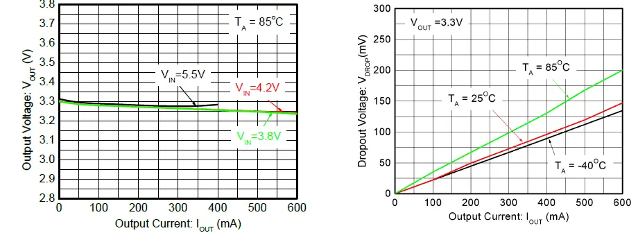
Output voltage vs. Output current

Dropout voltage vs. Output current


Package outline dimensions


TAPE AND REEL INFORMATION
Reel Dimensions

Tape Dimensions

Quadrant Assignments For PIN1 Orientation In Tape


ORDER INFORMATION

4275 Burton Drive Santa Clara, CA 95054 USA
- Tel: + 1 408 567 3000
- Fax: + 1 408 567 3001
- www.ovt.com
OMNIVISION reserves the right to make changes to their products or to discontinue any product or service without further notice. OMNIVISION and the OMNIVISION logo are trademarks or registered trademarks of OmniVision Technologies, Inc. All other trademarks are the property of their respective owners.



















