velleman K3504 Car Burglar Alarm
CAR BURGLAR ALARM K3504
The K3504 is a low-cost, reliable car alarm that detects voltage of the battery. The entry delay time is between 2 to 30 seconds with a buzzer indication, while the exit delay time is 2 to 180 seconds with LED indication. The alarm period is 60 seconds with automatic reset. The power supply required is 12V, and the standby current is 25mA. The relay output is 5A, and the PCB dimensions are 62 x 100mm (2.4 x 3.9). The recommended housing is WCAH2853.
Assembly Hint
Ensure you have the right tools before assembling this product. You will need a good quality soldering iron (25-40W) with a small . Wipe it often on a wet sponge or cloth to keep it clean, then apply solder to the tip to give it a wet look. This is called ‘thinning’ and will protect the tip and enable you to make good connections. When solder rolls off the tip, it needs cleaning. Use thin raisin-core solder, and do not use any flux or grease. Also, have a diagonal cutter to trim excess wires, needle nose pliers for leads or holding components in place, and small blade and Phillips screwdrivers. A basic range is fine for most projects, but for some projects, a basic multi-meter may be required or handy.
Soldering Hints
Mount the component against the PCB surface and carefully solder the leads. Ensure the solder joints are cone-shaped and shiny. Trim excess leads as close as possible to the solder joint. Remove them the tape one at a time, and do not blindly follow the order of the components onto the tape. Always check their value on the parts list.
Construction
Follow the instructions below to assemble the product:
- Jumper wires: Place the jumper wires as per the instruction manual. Continuous alarm: JC or Intermittent alarm: JI.
- 1/4W resistors: Mount and solder the resistors as per the instruction manual.
- Diodes: Mount and solder the diodes as per the instruction manual, taking care to watch the polarity.
- IC sockets: Mount and solder the IC sockets as per the instruction manual, taking care to watch the position of the notch.
- Capacitors: Mount and solder the capacitors as per the instruction manual.
- Trim potentiometers: Mount and solder the trim potentiometers as per the instruction manual.
- Transistors: Mount and solder the transistors as per the instruction manual.
- Screw connectors: Mount and solder the screw connectors as per the instruction manual.
- Electrolytic capacitor: Mount and solder the electrolytic capacitor as per the instruction manual, taking care to watch the polarity.
- Buzzer: Mount and solder the buzzer as per the instruction manual, taking care to watch the polarity.
- Relay: Mount and solder the relay as per the instruction manual.
- IC’s: Mount and solder the IC’s as per the instruction manual, taking care to watch the position of the notch.
Features & Specifications
The alarm detects sudden voltage drops of the battery when the interior, trunk, or hood lights are switched on. To ensure correct operation, a number of control indications have been included, such as : flashing LED to indicate that the alarm is in standby mode after a set time (after you have left the car). Pre-alarm (built-in buzzer) to indicate that the alarm is activated, so that you will not forget to switch it off. The alarm is easy to switch on and off, either automatically or by means of the ignition switch or a remote control unit, such as the K8059 / K8057 or VM109.
Specifications:
- detects voltage drops of the battery
- entry delay time: 2 to 30 seconds with buzzer indication
- exit delay time: 2 to 180 seconds with LED indication
- alarm period: 60 seconds with automatic reset
- power supply: 12V
- standby current: 25mA
- relay output: 5A
- PCB dimensions: 62 x 100mm (2.4″ x 3.9″)
- recommended housing: WCAH2853
Assembly (Skipping this can lead to troubles ! )
Ok, so we have your attention. These hints will help you to make this project successful. Read them carefully.
Make sure you have the right tools:
- A good quality soldering iron (25-40W) with a small tip.

- Wipe it often on a wet sponge or cloth, to keep it clean; then apply solder to the tip, to give it a wet look. This is called ‘thinning’ and will protect the tip, and enables you to make good connections. When solder rolls off the tip, it needs cleaning.
- Thin raisin-core solder. Do not use any flux or grease.

- A diagonal cutter to trim excess wires. To avoid injury when cutting excess leads, hold the lead so they cannot fly towards the eyes.
- Needle nose pliers, for bending leads, or to hold components in place.

- Small blade and Phillips screwdrivers. A basic range is fine.
For some projects, a basic multi-meter is required, or might be handy

Assembly Hints :
- Make sure the skill level matches your experience, to avoid disappointments.
- Follow the instructions carefully. Read and understand the entire step before you perform each operation.
- Perform the assembly in the correct order as stated in this manual
- Position all parts on the PCB (Printed Circuit Board) as shown on the drawings.
- Values on the circuit diagram are subject to changes.
- Values in this assembly guide are correct*
- Use the check-boxes to mark your progress.
- Please read the included information on safety and customer service
* Typographical inaccuracies excluded. Always look for possible last minute manual updates, indicated as ‘NOTE’ on a separate leaflet.
Soldering Hints :
- Mount the component against the PCB surface and carefully solder the leads
Make sure the solder joints are cone-shaped and shiny
- Trim excess leads as close as possible to the solder joint

REMOVE THEM FROM THE TAPE ONE AT A TIME !
DO NOT BLINDLY FOLLOW THE ORDER OF THE COMPONENTS ONTO THE TAPE. ALWAYS CHECK THEIR VALUE ON THE PARTS LIST!

Jumper wires

1/4W resistors

Diodes. Watch the polarity !

IC sockets. Watch the position of the notch!

Capacitors

Trim potentiometers

Transistors

Screw connectors

Electrolytic capacitor. Watch the polarity !

Buzzer. Watch the polarity !

Relay

Apply some extra solder to the wider PCB tracks, starting from the relay contacts towards contacts “NO” and “COM”.
IC’s. Watch the position of the notch!

Test & Usage

- Connect the LED between the points LD1 and the earth (-).
- Connect the + and – of the battery direct to the + and – connections of the circuit.
- Remark: switching the + and – connections by mistake will only cause IC1 to be destroyed, because the rest of the circuit is protected by D7.

- Turn both trimming potentiometers to their minimum position (completely to the left). The LED should be flashing now.

- Connecting the point DIS to the + should extinguish the LED.
- Interrupting the connection should restore the flashing state after 2 seconds.
This delay time, which is the step out delay time or in other words the delay time between the point of time the voltage disappears from the point DIS (coming from the ignition lock or from the remote control) and the rearming of the alarm, can be made longer with RV1. - Remark: when the circuit is first powered on, the delay times may deviate. This is caused by the fact that the circuit first has to stabilize.
The alarm, when armed, can be activated e.g. by switching the courtesy light (however the alarm DOESN’T react upon SWITCHING OFF loads). Before the relay, which controls the alarm signal, gets activated, you will hear a buzzer tone for 2 seconds so that you have time enough to switch off the alarm. This “step in delay time” can be made longer with RV2.
Remark: To use the alarm together with the infrared code lock, it is advisable to set the step in and out delay times to their minimum. Together with the alarm you could also control the central car-door locking (possibly with an additional relay depending on the type of car-door locking).
Final Connection
Take care that the under mentioned connections cannot be cut through from the outside. You can install a lamp under the bonnet which activates the alarm when the bonnet is opened. Install the LED by preference at a place where it is visible from the outside (use the supplied LED-holder if necessary). Connect the shortest connection of the LED to the earth (chassis) and its shortest connection to the point LD1 of the circuit.
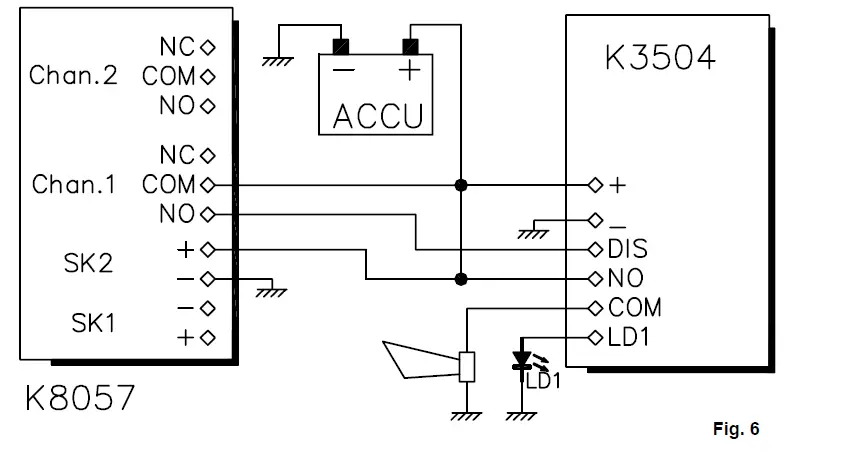
Car burglar alarm used as stand-alone unit.
- Connect the klaxon or siren to the relay as shown in the figures.
- Attention: The common wire of the klaxon can be connected either to the + or the – of the alarm (check with a volt-meter). Connect the connecting terminals”+” and”-” of the alarm to the corresponding poles of the battery.
- For normal use, connect the point DIS of the circuit to a”+” wire AFTER the ignition lock.
Warning device connected to chassis

2Warning device connected to “+”

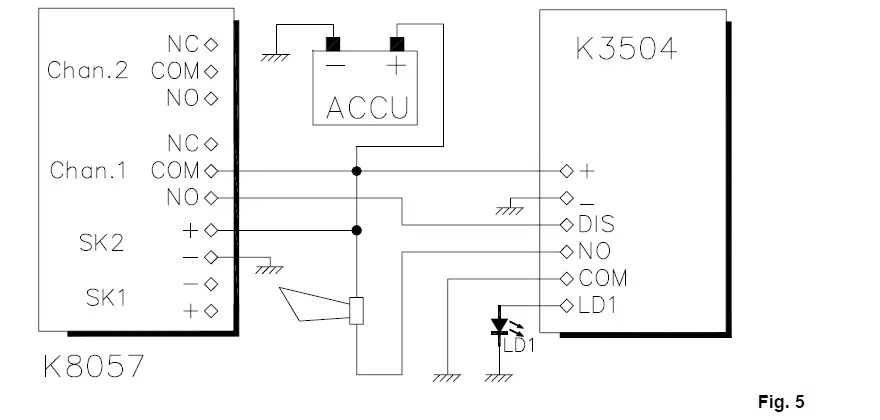
(B) Car burglar alarm used in combination with our RF codelock (K8057 & K8059 – VM109).
- Connect the klaxon or siren to the relay as shown in the figures.
- Attention: The common wire of the klaxon can be connected either to the + or the – of the alarm (check with a volt-meter).
- Connect the connecting terminals”+” and”-” of the alarm to the corresponding poles of the battery.
- Connect the point COM of the code lock with the “+” and the point NO with the connection DIS of the alarm.
- The receiver must be set to “TOGGLE” mode.
Warning device connected to chassis

Warning device connected to “+”

- K8057 : 2 Channel RF codelock receiver
- K8059 : 2 Channel RF codelock transmitter
- VM109 : 2 Channel RF remote control set
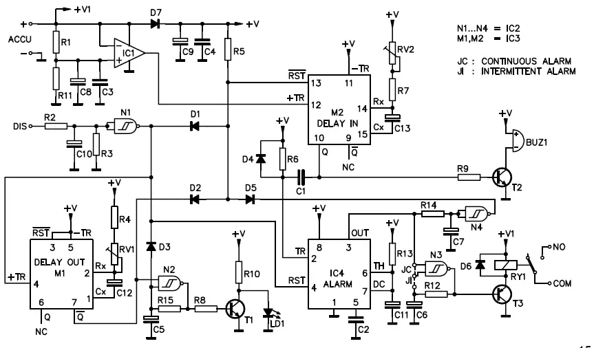
PCB

Schematic diagram.


Modifications and typographical errors reserved © Velleman nv. H3504IP’1 – 2014 (rev.1)





Make sure the solder joints are cone-shaped and shiny



















