DEVA BROADCAST DB35 Compact and Reliable FM Radio Streamer

Product Information
The DB35 is a compact and reliable FM radio streamer that allows you to stream your favorite FM radio stations over the internet. It comes with several features and technical specifications that make it an ideal device for streaming music.
Product Features
- Compact and reliable
- Stream FM radio stations over the internet
- Factory default settings
- Web interface menu pages
- Alarm triggers and notifications
Technical Specifications
- Dimensions: 5.75 x 4.25 x 1.5 inches
- Weight: 8 ounces
- Power supply: DC 5V/1A
- Network: Ethernet and Wi-Fi
- Audio output: Stereo RCA and Digital Optical
- Audio formats: MP3, WMA, AAC, FLAC, WAV
Product Usage Instructions
To use the DB35, follow these steps:
Getting Started
- Connect the DB35 to a power source using the included DC 5V/1A power supply.
- Connect the DB35 to your network using either Ethernet or Wi-Fi.
- Turn on the DB35 by pressing the power button on the front panel.
Network Settings
If you are using Wi-Fi, you will need to enter your network settings in the DB35’s web interface menu pages. To access the web interface, open a web browser and enter the DB35’s IP address. From there, you can navigate to the network settings page and enter your Wi-Fi network name and password.
Streaming FM Radio Stations
Once the DB35 is connected to your network, you can stream FM radio stations over the internet. To do this, navigate to the device control interface in the web interface menu pages. From there, you can select your desired FM radio station and start streaming.
Alarm Triggers and Notifications
The DB35 also has alarm triggers and notifications that allow you to set alarms for specific times or events. To do this, navigate to the alarm triggers page in the web interface menu pages. From there, you can set the time and date for your alarm and choose the notification type.
Overall, the DB35 is a reliable and easy-to-use FM radio streamer that provides high-quality audio streaming over the internet.
Introduction
DEVA Broadcast Ltd. is an international communications and high-technology manufacturing organization, its corporate headquarters and facility located in Burgas, Bulgaria. The company serves the broadcast and corporate markets worldwide – from consumers and small businesses to the largest global organizations. It is dedicated to the research, design, development and provision of advanced products, systems and services. DEVA launched its own brand back in 1997 and has nowadays evolved to become known as a market leader and internationally reputed manufacturer of user-friendly, cost-effective and innovative broadcast products.
Creativity and innovation are deeply woven into DEVA corporate culture. Through successful engineering, marketing and management our team of dedicated professionals creates future-oriented solutions to improve customers’ performance. You may rely that all issues communicated to our crew would be addressed accordingly. We pride ourselves on our pre and post-sales support and purchase services, which along with the outstanding quality of our radio gear have won us due respect and the market authority position.
DEVA best-of-breed solutions have become the best sellers for our partners. The strategic partnerships which have been formed with industry leaders during all these years that we have been operating on the broadcasting market, have proved us a reliable business partner and a valuable asset, as our dealers worldwide would confirm. In constant pursuit of precision and long-term satisfaction, DEVA enhances the reputation of our partners and clients alike.
Furthermore, we have already a proven merit as a credible partner provider.
Our portfolio offers complete line of high quality and competitive products for FM and Digital Radio, Radio Networks, Telecommunication Operators and regulation authorities. For almost two decades of intensive software and hardware development, we have achieved a unique price performance and endurance of our product lines. Our company’s multitude of equipment and services is in line with the latest technologies and key trends. The most recognizable characteristics attributed to DEVA products are their clear-cut, streamlined design, easiness of use and cost-effectiveness: simplicity of forms but multiplicity of functions.
For us there is no stage when we deem that we have reached the most satisfactory level in our work. Our engineers are in constant pursuit of new ideas and technologies to be captured in DEVA solutions. Simultaneously, a strict control is being exercised at each step of any new development. Experience and hard work are our fundament but the continuous improving process is what we never leave aside. DEVA participates on a regular basis in all landmark broadcasting events, not only to promote its products, but to exchange valuable know-how and experience. We are also engaged in international large-scale projects involving radio and audio solutions which makes us even more competitive on the global market.
All DEVA products are developed and produced in accordance with the latest ISO 9001 quality control standards.
Typographic conventions
The following table describes important conventions used in the manual.
| Convention and Style | Description | Examples |
| Menu > Sub Menu > Menu Command | A menu item(s) and menu command that you need to click in sequence | Click Settings > General |
| [Button] | Interface Interactive buttons | Press [OK] to save the changes |
| NOTE | Important notes and recommendations | NOTE: The notification will appear only once |
| “Reference Name” on Page XXX | References and links | refer to “New Connection” (see “Monitoring” on page 56) |
| Example | Used when example text is cited | Example for E-mail Notification:
Date: 04 Nov 2013, 07:31:11 |
General Information
Fully in keeping with the high standards of the DEVA product range, the DB35 model is the very definition of reliable, high-quality streaming of the FM signal. Additionally there is an Analog AUX Input suitable for local audio monitoring. With a compact and practical, but quite elegant design, this product has been developed with the express purpose of allowing users to listen to and record the audio from any station. It also incorporates a variety of features providing accurate and dependable monitoring and measuring of signal parameters, including the RF level, Left & Right audio levels.
The DB35 boasts a fully DSP-based core and guarantees round-the-clock operation. Crucially, this product provides an analog input, which allows you to perform not only remote, but also local audio monitoring. Upon demodulation of the FM signal, the RF signal is digitalized by the SDR FM tuner and all signal processing is achieved through calculations. The precision of this tool’s digital filters means that the FM signal’s Audio components can be accurately and repeatedly reproduced from one device to another, i.e. the same signal applied to two devices would give the same result. All measurement can be refreshed simultaneously and synchronously so that detailed readings of the FM Audio signal components can be obtained.
The DB35 supports TCP/IP connectivity for easy control and setup, also allowing you to monitor the channel status.
The DB35 model provides an RDS/RBDS decoder with BER meter, as well as adjustable alarms for RF Level, Left & Right Audio, Pilot Presence, RDS PI and RDS Groups via email and SNMP, while the WEB interface makes for easy management of your unit.
The DB35 brings you the customary DEVA dependability and quality. Coupled with an affordable price, all its features contrive to produce an impeccable streaming performance.
Product Features
- Real Time Audio Program Streaming
- FM Band 65 ÷ 108 MHz support
- Analog AUX In for local monitoring
- Up to 32 channels Round-Robin monitoring
- Fully DSP based core
- Selectable De-emphasis – 50µs and 75µs
- Built-in Stereo Decoder; Stereo Presence Detection
- Date & Time Settings with various formats
- LAN port for full TCP/IP remote control and monitoring
- Up to 90dBµV direct RF Antenna Input
- Adjustable alarms for RF Level, Pilot Presence and RDS PI
- Firmware update for future-proof operation
- Parameters Factory Restore Option
- LEFT and RIGHT demodulated audio level meters and Alarms
- Headphones audio output
- RDS and RBDS decoder with BER meter
- Alarm dispatch via E-mail and SNMP
- Attractive price and very good price-performance ratio
- Very Intuitive Embedded WEB server for interactive supervision
- Proved and reliable hardware for 24/7/365 operating
- Easy Installation and Setup
- SNTP for automatic synchronization of the built-in clock
- Compact and Robust Aluminum Case for high RF immunity
TECHNICAL SPECIFICATIONS
| RF INPUT | |
| Tuning Range | User selectable, 87.1-107.9 MHz (CCIR), 65-74 MHz (OIRT), 76-95 MHz (Japan) |
| Tuning Step | 10, 20, 50, 100 kHz |
| Tuner Sensitivity | 30 dBµV |
| Antenna Port | BNC Connector, 50Ω |
| Internal Attenuator | 0, 10, 20 and 30 dB |
| Dynamic range | 100 dB |
| FM DEMOD | |
| IF Filter Bandwidth | 15 Increments (25kHz – 157kHz, Auto) |
| Dynamic range | 90 dB |
| STEREO DECODER | |
| Frequency Response (L and R) | ±0.1 dB, 10 Hz to 15 kHz |
| SNR (Stereo) | 60 dB, 50 µs de-emphasis |
| THD | 0.1%, 10 Hz to 15 kHz, 50 µs de-emphasis |
| Separation | 50 dB, 50 Hz to 10 kHz, 50 µs de-emphasis |
| Crosstalk | 52 dB |
| RDS DECODER | |
| Standards | European RDS CENELEC; United States RBDS NRSC |
| Error Correction & Counting | Yes |
| AF Decoding | Yes |
| CT (Time/Date) | Yes |
| PI, PTY, DI, MS | Yes |
| TA/TP | Yes |
| RT (Radio Text), RT+ | Yes |
| PS (Program Service name) | Yes |
| ODA | Yes |
| Group Analyzer | Yes |
| BER Analyzer | Yes |
| Group Sequence Display | Yes |
| ANALOG АUDIO INPUT | |
| Connector | 2 x RCA, stereo |
| Type | Unbalanced |
| Level | +6 dBu (max. +8dBu) |
| Sample rate | 96 kHz; Build-in sample rate converter used to produce lower sample rates |
| Dynamic range | 102 dB |
| METERING ACCURACY | |
| RF Level | ±1 dB, 0 to 100 dBµV |
| Multipath | 0 to 100%; accuracy – ±1% |
| Audio Level | ±1 dB, +10.0 to -55.0 dB, 0.1 dB resolution |
| USER INTERFACE | |
| Web interface | Full monitoring and control; Interactive and easy to use |
| Indicators | 3 LEDs (on front panel) |
| OPERATING CONDITIONS | |
| Temperature | 10° to 60°C |
| EMC Immunity | 6V/m |
| OUTPUTS | |
| Audio stream | Icecast/Shoutcast compatible audio stream |
| Alarms | E-mail, SNMP |
| Headphone | 1/8” (3.5mm) Phone Jack |
| COMMUNICATION INTERFACES | |
| Ethernet 10/100 Base-T | RJ45 Connector |
| GSM Modem | 15 pin Male D-Sub Connector |
| MEASUREMENT STORAGE | |
| Storage | 16GB Build-in Memory Card |
| Data format | Text, CSV |
| POWER | |
| Voltage | External, 12V/1A |
| Power Consumption | 12VA |
| Connector | Power Jack 5.5mm |
| SIZE AND WEIGHT | |
| Dimensions (W;H;D) | 125 x 31 x 160 mm |
| Shipping Weight | 270 x 54 x 230 mm / 1.1kg |
| HS Code | 8527212000 |
BLOCK DIAGRAM
A simplified block diagram of DB35 is shown below

Because of the all-digital, minimalist-discrete-component nature of device circuitry, we have not provided schematic diagrams of the DB35 in this Manual. Please, note that:
NO USER-SERVICEABLE COMPONENTS INSIDE. REFER ALL SERVICING TO QUALIFIED TECHNICAL PERSONNEL.
Factory Default Settings
HOW TO RESET THE DB35 TO ITS FACTORY DEFAULTS WITHOUT HAVING ACCESS TO THE WEB INTERFACE?
To start a Hardware Reset, disconnect the power supply cable from the unit. Then find the RESET button on Rear panel (labeled in red on the picture), press and hold it.

Afterwards, connect the power supply cable to the unit and keep the RESET button hold until the POWER led starts blinking. Release the RESET button and wait for DB35 to reboot with the factory default settings.
Safety Precautions
IMPORTANT: Carefully read this paragraph as it contains important instructions concerning operator safety and directions regarding the installation, operation and maintenance of the equipment. Failure to observe the safety instructions and information given in this manual constitutes an infringement of the safety rules and design specifications provided for this piece of equipment. DEVA Broadcast Ltd. declines all responsibility if any one of the safety rules given herein is not observed. DEVA Broadcast Ltd. declines all responsibility if the end-user resells the product. The equipment is to be used by people capable of operating it in a trouble-free manner and it is assumed that they are aware of the following safety rules.
- Keep this manual with the utmost care and close at hand so that it can be consulted whenever needed
- After unpacking the equipment, check its condition.
- Avoid banging the equipment.
- The packing material (plastic bags, polystyrene, nails, etc.) must never be left within reach of children, as these items are potential sources of danger.
- Do not use the equipment in places where the temperature is not within the recommended range, as specified by the manufacturer.
- Before connecting the equipment, make sure the nameplate specifications correspond to the mains electricity supply (the nameplate is located on the equipment enclosure).
- Do not remove the sticker from the equipment as it contains important specifications and the relevant serial number.
- To join the equipment to the mains supply, use the power cord purchased with the equipment.
- The equipment must be used only for the purposes it was designed for.
- Abuse or misuse of the equipment is extremely dangerous for people, pets and property. The manufacturer declines all responsibility for damage and injury resulting from improper use and mishandling.
- Certain basic safety rules must be observed when using electrical equipment, in particular:
- Never touch the equipment with wet and/or damp hands or other parts of the body.
- Keep the equipment away from drops of water or sprinkling systems.
- Never use the equipment near high heat sources or explosive material.
- Do not introduce any extraneous matter into the equipment.
- Do not allow children or untrained people to use the equipment.
- Before cleaning or servicing the equipment outside, disconnect its power supply and wait at least 2 seconds before working on it, as recommended by current safety regulations.
- In the event of faults and/or improper operation, turn off the equipment, shut off the electrical power and call your dealer.
- Do not attempt to make repairs and/or adjustments when covers/guards or circuit boards are to be removed.
- Call your dealer for any repairs and be certain original spare parts are used. Failure to observe this rule may adversely affect the safety level of your equipment.
- The equipment is to be connected to the mains supply and provided with adequate and efficient earth conductors.
- When installing, leave a clearance of at least 1 cm around the equipment to allow air to pass freely.
Panel Indicators and Appointments
FRONT PANEL

- Phones Output – Audio signal from the tuned frequency.
- Power LED Indicator
- LAN LED Indicator. This LED can be in one of the following states:
Off – No User Connected, Logger is active;
Blinking – User is connected, Logger is inactive; - ALARM LED Indicator. This LED can in one of the following states:
Off – no active alarm
On – at least on alarm is active
REAR PANEL

- Power Supply (12V, 2A);
- Antenna Input – BNC connector for FM Antenna;
- AUX Audio Input LEFT channel – standard RCA female jack; 4 – AUX Audio Input RIGHT channel – standard RCA female jack; 5 – LAN Port / Internet Input – standard RJ-45 port;
- Factory Defaults reset button
Getting Started
In order for the normal operation of the DB35 to be guaranteed, you will need fulfill the following conditions:
- Standard Ethernet 10/100M connection;
- Correctly assigned Network configuration and device settings.
To make sure that all the conditions are fulfilled please, follow the instructions below.
CONNECTION
- Install the unit on its operation place;
- Using the provided power cable, connect the unit to the power supply network;
- Connect the antenna cable to the RF antenna input connector located on the rear panel of the device;
- Connect the DB35 to the TCP/IP network using direct network cable;
NETWORK SETTINGS
After connecting the network cable the Led ‘LAN’ located on the rear panel must be ON or flashing. The next and most important step for configuration is the adjustment procedure of the Network Communication. The settings shown below are Default Network Settings:
| DHCP | Enabled |
| IP | Assigned by DHCP |
| Mask | Assigned by DHCP |
| Gateway | Assigned by DHCP |
| DNS | Assigned by DHCP |
| HTTP Port | 80 |
The DB35 is controlled trough a build in WEB Server and a standard Web browser can be used to monitor its status or to make some adjustments. To operate the device you need to know its IP Address. In case you are not aware of it, you can use the Network discovery feature at Local networks.
- Connect the device to the local network or to the Internet by LAN cable;
- Open a new WEB Browser and enter the device IP address in the address field then press [Enter]. A new WEB browser with DB35’s Main window will appear;
- To access the device’s settings press [Settings], the default values are username: admin and password: pass.
NETWORK DISCOVERY
If you have already enabled this function on your computer just open a new Explorer bar and click on Network. The device must be displayed. If not follow the instructions below.
- Open Advanced sharing settings by clicking the Start button, and then on “Control Panel”. In the search box, type “network”, click “Network and Sharing Center”, and then, in the left panel click “Change advanced sharing settings”.
- Select your current network profile.
- Click Turn on network discovery, and then click Save changes. If you’re prompted for an administrator password or confirmation, type the password or provide confirmation.
- To access the device open a new Explorer bar and click on Network. If you have successfully enabled the network discovery option, the device will be displayed. Double click on DB35 will open a new WEB browser with the Main window.
- To access the device’s settings press [Settings], the default values are username: admin and password: pass.
NOTE: If the port is different than the default one (80), it is necessary to specify it, for example:
http://192.168.1.2:9000
ATTENTION: Depending on Internet Protocol Settings, the assigned IP address may not be visible outside your local network, thus the device may be accessed only within that network. Consult with your network administrator for the appropriate IP settings.
DEVICE CONTROL INTERFACE
The WEB Interface is visually divided into two sections Left and Right.
- On the Right are the specific contextual readings of the currently selected menu page.
- On the Left is the so called “dashboard” of the device – General Tuner and Channel readings, functional buttons. This section of the WEB interface is constant part of each screen, hence allowing immediate tuner interactions.
DB35 “dashboard” content:

- Frequency indicator showing currently tuned frequency;
- Stereo indicator;
- RDS/RBDS presence indicator;
- Input indicator – FM Radio Tuner or Analog AUX Input;
- Signal Quality indicator;
- RF Level indicator. The red zone (low level) indicates low RF level;
- Current input Audio LEFT level indicator;
- Current input Audio RIGHT level indicator;
- Frequency set buttons;
- Channel Preset Buttons – when one of the buttons is pressed, the Tuner will be set to the predefined frequency.
- Headphones Audio level control
- Device Time;
- Session remaining time;
MAIN

The Main Screen of the WEB Interface shows all the mandatory parameters represented as LED readings. You can easily select the preferred audio frequency by using the selection buttons, placed on the left part of the screen. All station presets are defined by the user.
[Listen] button – used to Play/Stop the current audio stream (an audio device will be required).
RDS

One of our core competencies lies in the RDS/RBDS. The RDS/RBDS page is very comprehensive, with a display of the RadioText (RTA and RTB), basic RDS/RBDS fields and a table of all decoded RDS/RBDS groups with a percentage measurement based on the overall RDS/ RBDS data stream or group count. A very useful graph on this display is the rolling RDS/RBDS bit error rate (BER) display.
Total groups received indicator – all received groups are systematized into a table, representing the percentage/quantity of the groups in the received RDS/RBDS signal. The user selects how the “Total groups received” data should be displayed: as Percents [%] or [Count], by selecting the corresponding button.
NOTE: The bit error rate or bit error ratio (BER) is the number of bit errors divided by the total number of transferred bits during a studied time interval. Result closer or equal to 0 indicates that no bit errors are detected and vice versa result closer or equal to 1 indicates that the received transferred bits are only errors.
Basic RDS
- PI/CALL (Program Identification) – The PI code is your station’s ‘digital address’. It is a hexadecimal code that is assigned by an appropriate broadcasting authority in most countries, but in the United States the PI code is numerically calculated from the station’s call sign. We have provided a calculator utility within the DB35. An in-depth discussion of the mathematical calculation is given in RDS/RBDS Standard.;
- PS (Program Service Name) – This is the station’s “street name” that will appear on the receiver faceplate display. The PS can be up to eight characters in length (including spaces) and can be as simple as the station’s call letters: KWOW or KWOW FM, or a slogan: NEWSTALK or LIVE 95.
- PTY (Program Type) – The PTY data flag identifies the station format from a pre-defined category. Many RDS receivers are able to seek the listener’s preferred format automatically. This means that a car radio can switch from a fading station to a stronger one that carries the same variety of music, though not the very same program, as provided by AF switching. The PTY function of RDS helps a broadcaster catch ‘transient audience’ share. The PTY code is not meant to change from song to song or to accommodate a top-of-the-hour newscast, however.
- MS (Music/Speech Switch) – This flag simply indicates whether music or speech is the primary broadcast programming.
- RT (Radio Text) – This is a 64-character block of plain text that the listener can select for visual display on the faceplate of the radio by pressing an INFO button on the receiver. This function is not available on many automobile radios for safety reasons, which has precipitated the frowned-upon practice of scrolling the PS field instead. The Radio Text can announce song titles and performers, run special promotions or contests, or broadcast sponsors’ messages.
- DI (Decoder Information) – This is one of several ‘flags’ that convey yes/no or other very basic data. This particular flag tells the receiver whether the broadcast is monaural, or is being transmitted in any of several methods of stereo or binaural broadcasting.
- TP (Traffic Program Identification) – The TP flag identifies the station as one that routinely broadcasts traffic bulletins for motorists as part of its normal, everyday programming. When the TP flag is displayed on the receiver faceplate, the radio is searching for traffic announcements. The radio keeps track of TP stations offering this service to speed up the search-and-switch process.
- TA (Traffic Announcement) – This is a temporary flag added to the RDS data stream only when a traffic bulletin is being aired. Some RDS car radios can be set to search for traffic bulletins among various TP stations while tuned to a listener’s preferred program, or even while playing a tape or CD. As soon as any TP station broadcasts a traffic bulletin, the receiver temporarily switches-over to receive it. When the bulletin is finished, the receiver switches back to the original program, tape or CD.
List of Alternative Frequencies – A network broadcaster, or one with low-power rebroadcast transmitters (translators) to fill holes in his coverage area, can include a list of all frequencies where the identical program can be heard simultaneously. The RDS receiver (particularly the upscale car radio) constantly searches for the best signal that carries the very same program. When a better signal is found, the radio re-tunes with no noticeable interruption. The principal utility of this RDS function is with European radio networks and US stations with ‘translators.’
PIN – Program Item Number: The code enables the designed to use this feature receivers and recorders to respond to the preselected by the user program item(s).This feature is used via scheduled program time, to which in order to avoid ambiguity is added the day of the month.
Date and Time – Decoded CT information.
Radio Text +
RadioText Plus is “semantic analogue radio”. It allows the RDS feature RadioText (RT) to be read by the FM RDS receiving terminals. Based on the RDS RT messages, RT+ is completely backwards compatible with RT. The usage of RT+ allows the listener/user to derive additional benefits from the RDS Radio Text service. It enables FM RDS receivers to “read” Radio Text (to recognize designated objects and make them manageable) by user’s direct access to specific elements of the Radio Text messages. For example, that element could be program-associated metadata like Title and Artist of the currently playing song or a news headlines. This provides the listener with an “mp3-player feeling” while listening to analogue FM radio. The elements can also carry additional service messages or information about the Radio Station such as the telephone number or the web address of the Radio Station’s hotline. These objects, or more accurately RT+ information elements carried in the RDS RadioText (RT) messages, are identified by their location within the RT messages and by the class code of their content type. Once an information element is received and understood, a receiver is able to, for example, store the different RT+ information elements and the listener may then select and request a specific content type from the radio’s memory at an instant in time that suits the listener’s needs. Thus the listener is no longer forced to watch the RT information passing (scrolling) by. Moreover, RT+ offers selected RT message elements to car drivers on a static display, without risk of distracting the attention of the driver. Furthermore, RT+ is well suited for mobile phones with built-in FM receivers: telephone numbers can be directly used to initiate calls, and web addresses can be used to start browsing the web content offered by the radio programme provider. Last but not least, RT+ is also used for satellite radio broadcasting via DVB-S. It may be adopted by DRM and DAB in the future, too.
BAND SCAN

This Screen evaluates FM broadcast band congestion by sweeping the tuner across the FM band, logging every carrier and generating a spectrum display of carrier level vs. frequency.
The Bandscan application utilizes four different types of Bandscan, depending on the preferred signal frequency step. The bandscanning mode could be customized by setting low and high frequency limits of the scan. Once you have set the frequency step and low/high frequencies, the start button should be pressed in order for the Bandscan process to be initiated. The current scan could be stopped at any time by pressing the [Stop] button.
To evaluate the RF level of the specified frequency, move the vertical marker along the horizontal scale. The Values at the cross-point will be shown at the top right corner of the graph.
STATUS

The status tab shows the alarm status of each parameter of the preset frequencies, along with the basic device and network status (IP address, MAC, etc.).
The RF Signal parameter Alarms have several states:
- In range – green OK;
- Out of range – red LOW, HIGH or LOSS;
- Signal monitoring is not enabled – n/a.
The status of the RDS/RBDS Groups Alarm is displayed on the bottom of the Alarms section: - Green – RDS/RBDS Group is received;
- Red – RDS/RBDS Group is not received and an alarm has been triggered;
- White (blank) – RDS/RBDS Group is not received and no alarm has been triggered.
LOG

Here are listed all the Device System Events. The local measurements and logs are saved in the internal device memory. All log files can be downloaded via the built-in FTP server. For information on how the connection between the DB35 and an FTP Client should be configured, please refer to “Download files via FTP” on page 36.
GENERAL SETTINGS

DB35 provides you with protected access to the device settings. You can choose between two types of log in.
- As an Administrator – It will give you full control over the settings of the device;
- As a User – that will allow you to just monitor the device and to choose different stations, while the Settings bar remains locked.
In order for the security of DB35 to be enhanced, a new username and password could be set from the Security section. By choice, you can change the name of the device (General section). Later on, it will be used as a title name for all WEB pages. Customizing the name will make the device more recognizable.
WEB Log – the maximum storage time of the System Log file is chosen from here. If the file is older than the specified maximum will be deleted.
Date & Time – used for manually set the current Date and Time. [Copy Local Time] button will set the Date and Time to correspond to that of your computer.
SNTP Internet Time – Synchronizes automatically the DB35 clock to a millisecond with the Internet time server. Enable this function in order to use it. (Specifying the server closest to your location will improve the accuracy).
NOTE: In order for the applied settings to be used press the [Save] button, placed on the bottom right part of the screen.
AUDIO SETTINGS

Audio Stream Settings
- Enable – Enable/Disable the audio stream sever Server
- Port – Audi stream server TCP port
- Quality – Audio stream quality
Tuner Audio Settings
- Audio Gain – set RF Tuner Audio gain
- AUX In Settings
- Audio Gain – set AUX In Audio gain
TUNER SETTINGS

The Tuner Section gives full control over Tuner settings.
- Tuner Frequency Step – Allows tuner frequency step value to be set.
- RDS/RBDS Mode – Depending on the client’s preferences, the deviation could be measured in % [RBDS] or in kHz [RDS].
- De-emphasis – User defined De-emphasis could be set, where the default values are 50 kHz Frequency Step and 50µs De-emphasis.
- Audio Processing – If the IF Bandwidth is set to Auto, these settings depend on the quality of the received signal (RF Level, Multipath, and etc.). If any changes in the signal are detected, the unit will automatically adjust to the correct values.
- Stereo Blend – reduces the stereo separation if the received signal is bad;
- High Blend – applies low pass filter to the L-R audio levels;
- High Cut – applies low pass filter to the L+R audio levels;
- Soft Mute – reduces the level of the audio if the RF level is too low.
Average & Peak Adjustments Section is used for setting of the indicators response times. - Attack time and Release time set the rate in which the indicators’ level will change in response to the signal. For most of the applications (including this one), the recommended attack time is shorter than the release time.
- Peak-hold time – Permits retaining and displaying the peak value reached by the signal for a period of time predefined by the user, in milliseconds.
NOTE: In order for the applied settings to be used press the [Save] button, placed on the bottom right part of the screen.
CHANNELS SETTINGS (CHANNELS 1 TO 8)

The DB35 can monitor up to 32 FM Stations at regular intervals and send warning and alarm notifications via E-mail and SNMP. Every Channel consists of a group of settings (explained in details below), which are used when monitoring.
Channel
- [Disabled] / [Antenna] / [AUX In] – Select channel’s source. If the channel is not generally enabled, the frequency will not be monitored;
- Frequency – specify the frequency to be monitored;
- Name – channel alias. The same name will appear on the quick access buttons in the “dashboard”;
- Acquisition time – specify the observation time for the current station (before switching to the next channel).
ALARMS SETTINGS

DB35 has a set of the six parameters that can be monitored: Left and Right audio levels, RF Level, Pilot Presence, RDS PI and RDS Groups. Trigger and alarm release times can be set for each alarm. The notification means (Email and SNMP) is set for each parameter individually. To enable the notification,
- Alarm Range – interactive slider used to adjust the Low & High thresholds at which an alarm will be generated;
- Warning Range – interactive slider used to adjust the Low & High thresholds at which a warning will be generated;
- Threshold – buttons to enable/disable alarm range limits;
- Trigger Time – waiting time before Active Alarm/Warning is generated;
- Release Time – waiting time before Idle Alarm/Warning is generated;
- RDS/RBDS Group Alarm – alarm only for selected groups will be generated.
Trigger and Release times define the time, which should elapse in order for the received signal to be defined as low/high/lost or restored/OK. What we recommend is the release time to be bigger than the trigger time.
NOTE: When setting Trigger and Release times, have in mind that 01:00 means 1 minute, and 00:01 means 1 second.
NOTE: In order for the applied settings to be used press the [Save] button, placed on the bottom right part of the screen.
COMMUNICATION SETTINGS

Network
The network addresses could be set manually (static IP) or automatically via a DHCP server. To set static IP, MASK, GATEWAY and DNS addresses, the DHCP should be disabled. In order for the built-in DHCP client to be activated, the function should be enabled. When the DHCP client is activated, all assigned values will be shown in the relevant fields on the Status Screen. If due to any reason, the DHCP procedure cannot be completed, DB35 will use AutoIP and will generate an IP Address.
HTTP Server
[Enabled] the HTTP Server. Specify the Server Port and session timeout. If the [Enabled] button is not illuminated in green, the option is disabled.
FTP Server
[Enabled]/[Disabled] the FTP Server. Specify the Command and Data Ports to be used.
SNMP Agent
Agent – [Enabled]/[Disabled] the SNMP Agent.
Specify Agent ID, Agent Port, Read/Write Communities, Manager IP, Manager Port and session timeout. Agent ID is used for identification of the device among others, when an SNMP notification is being sent.
Once all needed settings are applied, use the [Test] button to generate a test notification, which upon success will be received by the SNMP Manager.
Press the [Download] button to download the latest available DB35 SNMP MIB file.
NOTE: The MIB file may vary from one firmware revision to another. Downloading this file from the device, guarantees that you have the proper MIB file.
E-mail
To use the email notification option, please make sure it is [Enabled] by pressing the relevant button. Then follow the instructions below:
- Enter the desired alarm recipients in e-mail 1 and/or e-mail 2 fields.
- Fill in your e-mail account settings: Sender, Username and Password, Server, SNMP port and connection type.
- It is mandatory the type of connection with the server to be specified from Connection -Regular, Encrypted.
- The Server port will be changed accordingly. Please note that the most commonly used port will be entered in the field. If the port that is to be used is different, change it manually to the correct value.
- We recommend you to use the [Test] button and generate a test e-mail, which upon success will be delivered to the specified E-mail 1 and/or E-mail 2. Example of Test E-mail Message:
DB35 Test Message.
Please do not reply to this e-mail.
If you experience difficulties in the set-up, or would like to use DEVA account for sending of alarm email notifications, press the [DEVA] button option, and:- Complete the recipient emails (E-mail 1 and E-mail 2) only.
- The other fields must be left blank, otherwise the email notification option will not be working.
- We recommend you to use the [Test] button and generate a test e-mail, which upon success will be delivered to the specified E-mail 1 and/or E-mail 2. Example of Test E-mail Message:
DB35 Test Message.
Please do not reply to this e-mail.
Even though using the DEVA account eases the set-up process, we recommend user account to be used for sending of email notifications, and the DEVA account for test purposes. When using DEVA account, please note that the stable 24/7 connection depends on the mail service provider and cannot be guaranteed.
NOTE: In order for the applied settings to be used press the [Save] button, placed on the bottom right part of the screen.
OTHER SETTINGS

Firmware Update
To update the device firmware, select the new firmware file. After having pressed the Upload button, a dialog window will appear. Confirm the firmware update and wait for the process to complete. Information on current DSP1, DSP2 and WEB version is also found in this section.
Storage
Information about the device storage space is found in this section. The entire internal storage could be deleted by pressing the [Format] button.
System Log
By pressing the [Clear] button, all records in the system log will be deleted.
Factory Defaults
[All except IP] – all settings, except for the Network settings (IP Address) will be deleted.
To restore DB35 to its Factory Defaults, press [All except IP]. A new window will appear – confirm that you want to restore the factory defaults and wait for the process to be completed. On completion of the process, the settings should have the proper default values.
Reboot
To start Rebooting of DB35, press the [Reboot] button. A dialog warning window will appear.
Confirm that you want to reboot the device and wait for the process to be completed.
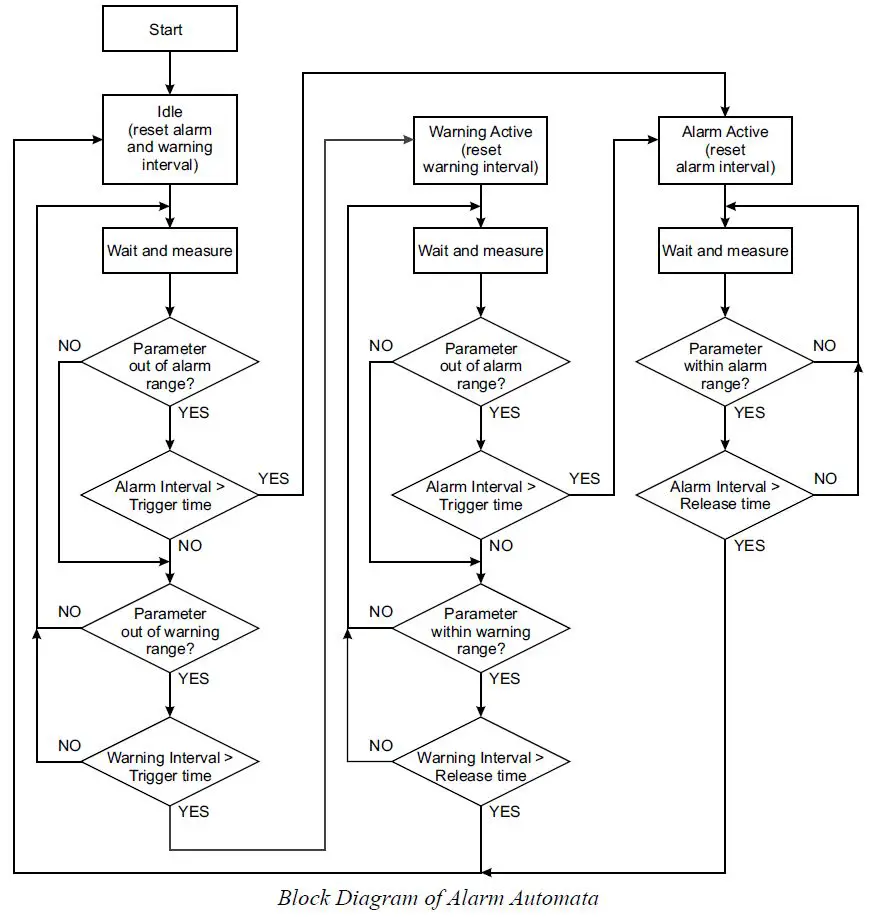
ALARM TRIGGERS
After collecting all the data, the DSP-based core compares the values measured with the predefined by the user threshold levels, for all the parameters monitored. In case that a parameter is beyond limits, the device will initiate the sending of an alarm or warning notification via the selected communication path. All the alarm and warning events are stored in the device’s log. It is essential that, if there is a very short fault of the signal, with duration shorter than the ‘trigger time’, the device would not trigger an alarm or warning.
There are several Alarm Triggers for the following parameters: RF, Left/ Right Audio, RDS Group loss, Pilot loss, RDS PI loss. An option for defining different limits for each of the parameters is present. All these values, the ‘trigger time’ and the ‘release time have to be assigned separately for each of the alarms.

When an observation event takes place, the Alarm Trigger’s State will refresh, if necessary.
Should we consider an instance when the Alarm Trigger is in Idle state, having in mind that an alarm is not triggered immediately when a parameter level passes beyond threshold: If the parameter level becomes stable, within Thresholds, and the Alarm Trigger Time is not elapsed, then the Alarm Trigger remains in Idle state. If the Alarm Trigger Time expires and the parameter level is still beyond limits, the Alarm Trigger would change its state to High/Low. This would result in predefined actions – Alarm Notifications (E-mail, SNMP trap) and Save a Log Record. The state will not be immediately switched into Idle when the parameter stabilizes, within Threshold levels, not up until the ‘Alarm Release Time’ is elapsed. Meanwhile, if the parameter crosses again any Threshold, the Alarm Trigger will remain in Active state. If the parameter remain within the Threshold levels and the Alarm Release Time expires, then the Alarm Trigger would switch into Idle state and again predefined actions would be initiated.

If the RDS Group has not been received within the Alarm Trigger Time, the state would be changed into Active. If the Active state and the Release Time have elapsed and the RDS Group is received, the state is changed to Idle. Should the RDS Group is received before the Release Time is elapsed, the state would remain Active.
ALARM NOTIFICATIONS
The E-mail, SNMP trap Alarm Notifications contain the following information – device’s Alias,date and time of Alarm triggered, channel number, frequency and information about the Alarm activation/deactivation. The basic signal parameters are also included.
Example for E-mal Notification:
Date: 03 Feb 2012, 02:36:05
DB35 reports ALARM state on 98.10MHz
Alarm: RF < 25dBuV
Signal parameters:
RF: 8dBuV
Stereo: LOSS
RDS PI: 8091
Left: -16.6dB
Right: -16.6dB
HOW SHOULD I CONFIGURE THE CONNECTION BETWEEN
MY DEVA DEVICE AND AN FTP CLIENT?
In order for a connection to be established the following setting should be applied:
- FTP Server Settings
The built-in FTP Server has four important parameters that should be configured: Command Port, Data Port, User name and Password. These parameters are to be used in the FTP client’s connection configuration. Further information on how to change the FTP Server’s settings and their respective default values can be found in the device’s User manual.
WE RECOMMEND the usage of FileZilla (https://filezilla-project.org). This is a widespread open source software distributed free of charge, hence available for downloading from the Internet.
NOTE: The FTP Server can manage only one connection at a time. The FTP Server works in Passive mode. Hence, the FTP Client should also be set in passive mode. - IP Router and Port Translation Settings
If the connection to the device is made through a Network address translation (NAT) router or firewall, the port forwarding feature of the router should be configured. The port forwarding is usually set in the firewall section of the router’s menu. As each router has different port forwarding procedure, we recommend you to refer to its complete manual. To allow proper data flow through the router, the FTP Command and FTP Data ports should be open.
NOTE: The FTP port numbers to be used in the port forwarding feature configuration can be found in the device. - Example of FTP Client (FileZilla) Settings
In some cases, FileZilla’s “Quick connect” feature is not able to connect with the DEVA unit.
That is why we recommend the device to be assigned in the program manually.
Enter the FTP Client and go to: File > Site manager > New Site. A dialog box requiring obligatory information about the device will appear. Fill in the needed information and press “OK”.
Select “Transfer Settings” sub-menu and apply the settings as shown below:
WARRANTY TERMS AND CONDITIONS
- TERMS OF SALE: DEVA Broadcast Ltd. products are sold with an understanding of “full satisfaction”; that is, full credit or refund will be issued for products sold as new if returned to the point of purchase within 30 days following their receipt, provided that they are returned complete and in an “as received” condition.
- CONDITIONS OF WARRANTY: The following terms apply unless amended in writing by DEVA Broadcast Ltd.
- The Warranty Registration Card supplied with this product must be completed and returned to DEVA Broadcast Ltd. within 10 days of delivery.
- This Warranty applies only to products sold “as new.” It is extended only to the original enduser and may not be transferred or assigned without prior written approval by DEVA Broadcast Ltd.
- This Warranty does not apply to damage caused by improper mains settings and/or power supply.
- This Warranty does not apply to damage caused by misuse, abuse, accident or neglect. This Warranty is voided by unauthorized attempts at repair or modification, or if the serial identification label has been removed or altered.
- TERMS OF WARRANTY: DEVA Broadcast Ltd. products are warranted to be free from defects in materials and workmanship.
- Any discrepancies noted within TWO YEARS of the date of delivery will be repaired free of charge, or the equipment will be replaced with a new or remanufactured product at DEVA Broadcast Ltd. option.
- Parts and labor for factory repair required after the two-year Warranty period will be billed at prevailing prices and rates.
- RETURNING GOODS FOR FACTORY REPAIR:
- Equipment will not be accepted for Warranty or other repair without a Return Material Authorization (RMA) number issued by DEVA Broadcast Ltd. prior to its return. An RMA number may be obtained by calling the factory. The number should be prominently marked on the outside of the shipping carton.
- Equipment must be shipped prepaid to DEVA Broadcast Ltd. Shipping charges will be reimbursed for valid Warranty claims. Damage sustained as a result of improper packing for return to the factory is not covered under terms of the Warranty and may occasion additional charges.
PRODUCT REGISTRATION CARD
All fields are required, or warranty registration is invalid and void
Your Company Name
Contact
Address Line 1
Address Line 2
City
State/Province ZIP/Postal Code
Country
E-mail Phone Fax
Which DEVA Broadcast Ltd. product did you purchase?
Product Serial #
Purchase date
Installation date
Your signature*
*Signing this warranty registration form you are stating that all the information provided to DEVA Broadcast Ltd. are truth and correct.
DEVA Broadcast Ltd. declines any responsibility for the provided information that could result in an immediate loss of warranty for the above specified product(s).
Privacy statement: DEVA Broadcast Ltd. will not share the personal information you provide on this card with any other parties.
65 Aleksandar Stamboliyski Str., 8000 Bourgas, Bulgaria
Tel: +359 56 820027, Fax: +359 56 836700
E-mail: [email protected]
Web: www.devabroadcast.com




















