hallicrafters S-20R Sky Communications Receiver Instructions
Connection Diagram
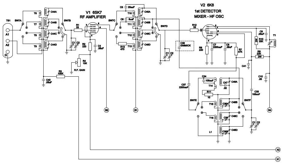
RF, 1st DET, MIXER AND OSC

UNLESS OTHERWISE INDICATED ALL RESISTORS ARE 0.5 WATT, ALL CAPACITORS IN uF
IS,AUIDO, ANL, BFO

POWER SUPPLY

March 2016 [email protected]
hallicrafters S-20R Sky Communications Receiver Instructions
RF, 1st DET, MIXER AND OSC

UNLESS OTHERWISE INDICATED ALL RESISTORS ARE 0.5 WATT, ALL CAPACITORS IN uF
IS,AUIDO, ANL, BFO


March 2016 [email protected]
Download manual
Here you can download full pdf version of manual, it may contain additional safety instructions, warranty information, FCC rules, etc.