PRODUCT NAME
Solid state auto switch
MODEL / Series / Product Number
D-F6# Series
Safety Instructions
These safety instructions are intended to prevent hazardous situations and/or equipment damage.
These instructions indicate the level of potential hazard with the labels of “Caution”, “Warning” or “Danger”.
They are all important notes for safety and must be followed in addition to International Standards (ISO/IEC)*1), and other safety regulations.
*1) ISO 4414: Pneumatic fluid power — General rules relating to systems.
ISO 4413: Hydraulic fluid power — General rules relating to systems.
IEC 60204-1: Safety of machinery — Electrical equipment of machines. (Part 1: General requirements)
ISO 10218: Manipulating industrial robots -Safety.
Caution
Caution indicates a hazard with a low level of risk which, if not avoided, could result in minor or moderate injury.
Warning
Warning indicates a hazard with a medium level of risk which, if not avoided, could result in death or serious injury.
Danger
Danger indicates a hazard with a high level of risk which, if not avoided, will result in death or serious injury.
Warning
- The compatibility of the product is the responsibility of the person who designs the equipment or decides its specifications.
Since the product specified here is used under various operating conditions, its compatibility with specific equipment must be decided by the person who designs the equipment or decides its specifications based on necessary analysis and test results.
The expected performance and safety assurance of the equipment will be the responsibility of the person who has determined its compatibility with the product.
This person should also continuously review all specifications of the product referring to its latest catalog information, with a view to giving due consideration to any possibility of equipment failure when configuring the equipment. - Only personnel with appropriate training should operate machinery and equipment.
The product specified here may become unsafe if handled incorrectly.
The assembly, operation and maintenance of machines or equipment including our products must be performed by an operator who is appropriately trained and experienced. - Do not service or attempt to remove product and machinery/equipment until safety is confirmed.
- The inspection and maintenance of machinery/equipment should only be performed after measures to prevent falling or runaway of the driven objects have been confirmed.
- When the product is to be removed, confirm that the safety measures as mentioned above are implemented and the power from any appropriate source is cut, and read and understand the specific product precautions of all relevant products carefully.
- Before machinery/equipment is restarted, take measures to prevent unexpected operation and malfunction.
- Contact SMC beforehand and take special consideration of safety measures if the product is to be used in any of the following conditions.
- Conditions and environments outside of the given specifications, or use outdoors or in a place exposed to direct sunlight.
- Installation on equipment in conjunction with atomic energy, railways, air navigation, space, shipping, vehicles, military, medical treatment, combustion and recreation, or equipment in contact with food and beverages, emergency stop circuits, clutch and brake circuits in press applications, safety equipment or other applications unsuitable for the standard specifications described in the product catalog.
- An application which could have negative effects on people, property, or animals requiring special safety analysis.
- Use in an interlock circuit, which requires the provision of double interlock for possible failure by using a mechanical protective function, and periodical checks to confirm proper operation.
Caution
- The product is provided for use in manufacturing industries.
The product herein described is basically provided for peaceful use in manufacturing industries.
If considering using the product in other industries, consult SMC beforehand and exchange specifications or a contract if necessary.
If anything is unclear, contact your nearest sales branch.
Limited warranty and Disclaimer/Compliance Requirements
The product used is subject to the following “Limited warranty and Disclaimer” and “Compliance Requirements”.
Read and accept them before using the product.
Limited warranty and Disclaimer
- The warranty period of the product is 1 year in service or 1.5 years after the product is delivered, whichever is first.∗2)
Also, the product may have specified durability, running distance or replacement parts.
Please consult your nearest sales branch. - For any failure or damage reported within the warranty period which is clearly our responsibility, a replacement product or necessary parts will be provided.
This limited warranty applies only to our product independently, and not to any other damage incurred due to the failure of the product. - Prior to using SMC products, please read and understand the warranty terms and disclaimers noted in the specified catalog for the particular products.
∗2) Vacuum pads are excluded from this 1 year warranty.
A vacuum pad is a consumable part, so it is warranted for a year after it is delivered.
Also, even within the warranty period, the wear of a product due to the use of the vacuum pad or failure due to the deterioration of rubber material are not covered by the limited warranty.
Compliance Requirements
- The use of SMC products with production equipment for the manufacture of weapons of mass destruction (WMD) or any other weapon is strictly prohibited.
- The exports of SMC products or technology from one country to another are governed by the relevant security laws and regulation of the countries involved in the transaction. Prior to the shipment of a SMC product to another country, assure that all local rules governing that export are known and followed.
Operator
- This operation manual is intended for those who have knowledge of machinery using pneumatic equipment, and have sufficient knowledge of assembly, operation and maintenance of such equipment. Only those persons are allowed to perform assembly, operation and maintenance.
- Read and understand this operation manual carefully before assembling, operating or providing maintenance to the product.
Safety Instructions
Warning
- Do not disassemble, modify (including changing the printed circuit board) or repair.
An injury or failure can result. - Do not operate the product outside of the specifications.
Do not use for flammable or harmful fluids.
Fire, malfunction, or damage to the product can result.
Verify the specifications before use. - Do not operate in an atmosphere containing flammable or explosive gases.
Fire or an explosion can result.
This product is not designed to be explosion proof. - Do not use the product in a place where static electricity is a problem.
Otherwise it can cause failure or malfunction of the system. - If using the product in an interlocking circuit:
•Provide a double interlocking system, for example a mechanical system
•Check the product regularly for proper operation
Otherwise malfunction can result, causing an accident. - The following instructions must be followed during maintenance:
•Turn off the power supply
•Stop the air supply, exhaust the residual pressure and verify that the air is released before performing maintenance
Otherwise an injury can result.
Caution
- Do not touch the terminals and connectors while the power is on.
Otherwise electric shock, malfunction or damage to the product can result. - After maintenance is complete, perform appropriate functional inspections and leak tests.
Stop operation if the equipment does not function properly.
Safety cannot be assured in the case of unexpected malfunction. - Be sure to confirm the wiring condition.
This series, including this product, is not equipped with excessive current protection.
Therefore, incorrect wiring and or a short-circuited load could damage and or burn this product.
Auto Switch Common Precautions
Design and Selection
Warning
- Check the specifications.
If the auto switch is used with an excessive load or used outside of the specifications, it may cause damage or malfunction.
The product cannot be guaranteed if is used outside of the specification range. - Caution for use in an interlock system.
When an auto switch is used in an interlock system which requires high reliability, provide a double interlock system, for example a mechanical protection system, for extra safety, or by also using another switch (sensor) together with the auto switch.
Check the product regularly in order to confirm normal operation. - Do not disassemble, modify (including changing the printed circuit board) or repair.
An injury or failure can result.
Caution
- Pay attention to the length of time the auto switch will operate at an intermediate stroke position.
When an auto switch is placed at an intermediate stroke position, and a load is driven during the time when the piston passes, the auto switch will operate, but if the piston speed is too great, the operating time will be shortened, and the load may not operate correctly.
The maximum piston speed is:
- Take precautions when multiple actuators are used close together.
When using two or more actuators with auto switches in close proximity to each other, maintain a minimum separation distance of at least 40 mm. (If the separation distance is specified for the actuator series, then use that value).
The auto switches may malfunction due to magnetic field interference.
Use of a magnetic screen plate (MU-S025) or commercially available magnetic screening tape can reduce the interference of magnetic fields. - Provide sufficient space for maintenance.
When designing an application, allow sufficient clearance for maintenance and inspection. - Never mount the actuator with auto switch in a location that will be used as a footrest.
The product may be damaged if excessive force is applied by stepping or climbing onto it. - Design the circuit to prevent reverse current during open circuit conditions or when the product is forced to operate for functional checks.
Reverse current can cause product damage or malfunction. - Precautions for mounting an auto switch
When n number of auto switches is specified for mounting, this indicates the maximum number of auto switches based on the physical dimensions of the actuator.
The detection distance varies depending on the auto switch mounting structure and the auto switch body dimensions.
For this reason, the switch may not always be mounted at the required detection distance or at the required position. - Limitations of the detection position.
There will be mounting positions or surfaces where the auto switch cannot be mounted due to physical interference (e.g. rear side of the foot bracket), depending on the mounting conditions of the actuator.
Select an auto switch after confirming that the switch mounting position does not interfere with the mounting bracket (e.g. trunnion, reinforcement ring).
Mounting and Adjustment
Caution
- Do not drop or apply impact. or more).
The auto switch may be damaged or malfunction if it is dropped, bumped or applied with excessive impact (1000 m/s2 - Observe the required tightening torque for mounting an auto switch.
If an auto switch is tightened beyond the specified tightening torque, the auto switch, mounting screws, or mounting bracket may be damaged.
Tightening below the specified tightening torque will allow the auto switch to move out of position. - Do not carry an actuator by the auto switch lead wire.
This may cause a broken lead wire or damage to the auto switch internal elements. - Use only the screws installed in the auto switch body for mounting the auto switch.
If other screws are used, the auto switch may be damaged. - Mount the auto switch at the centre of its operating range.
Auto switches should be mounted so that the most sensitive position is at the centre of the operating range.
Mounting the auto switch close to the edge of its operating range (close to the border of ON/OFF operation) may cause unstable operation.
(The auto switch mounting positions shown in the actuator catalogue indicate the optimum position at the end of stroke).
Some actuator and cylinder series have their own setting methods. In such cases, follow the instructions given. - Check and adjust the actual auto switch operation during installation.
The auto switch may not operate in the correct actuator mounting position due to the installation environment.
Also check and adjust the auto switch operation when used in intermediate stroke positions, according to the operating environment.
Wiring
Caution
- Check the insulation of the wiring.
Check that there is no faulty wiring insulation (short circuits, faulty ground connections, improper insulation between terminals, etc.), as this may damage the auto switch due to over current. - Do not route the auto switch wiring in the same place as power cables or high voltage cables.
Otherwise auto switch malfunction may result due to noise and inrush current. - Avoid repeatedly bending or stretching the lead wire.
Broken lead wires will result if bending stresses or tensile forces are applied to the lead wires.
Stress and tensile forces applied to the connection between the lead wire and auto switch increases the possibility of disconnection.
Secure the lead wire to reduce any movement in the area where the lead wire connects with the auto switch.
The recommended bending radius is 40 to 80 mm. - Be sure to confirm the load condition (e.g. connection and current value) before power is supplied.
Operating Environment
Warning
- Do not use the auto switch in the presence of explosive gases.
Auto switches are not designed with an explosion proof construction. Fire or an explosion may result.
Contact SMC for information regarding ATEX compliant products.
Caution
- Do not use in a location where magnetic fields are generated.
Auto switches will malfunction or the magnets inside actuators will become demagnetized. - Do not use in an environment where the auto switch will be continually exposed to water.
Although auto switches satisfy the IEC standard IP67 construction, do not use in applications where continually exposed to water splash or spray. Otherwise, improper insulation or malfunction may result. - Do not use in an environment where oil or chemical splashes can occur.
If auto switches are used in an environment with coolants, cleaning solvents, oils or chemicals for even a short time, they may be adversely affected by insulation failure, malfunction due to swelling of the potting resin, or hardening of the lead wires. - Do not use in an environment where there are cyclic temperature changes.
Temperature cycles other than normal temperature changes can adversely affect the auto switch internally. - Avoid accumulation of iron debris or close contact with magnetic substances.
When a large amount of iron waste such as machining chips or spatter has accumulated, or a magnetic substance (something attracted by a magnet) is brought into close proximity with the actuator, it may cause the auto switch to malfunction due to a weakening of the magnetic force inside the actuator. - Contact SMC for information regarding auto switch water resistance, elasticity of lead wires, applications in welding sites, etc.
- Do not use in direct sunlight.
- Do not mount the auto switch in locations where it is exposed to radiant heat.
- The auto switch is CE/UKCA marked, but not immune to lightning strikes. Take measures against lightning strikes in the system.
- Do not use in environments subject to radiation stress.
It is not designed to withstand radiation, which may cause damage to the internal circuit elements of the auto switch.
Maintenance
Warning
- Removal of equipment, and exhausting the compressed air.
When equipment is to be removed, first confirm that measures are in place to prevent losing control of the equipment or workpieces from falling, etc. Turn off the power supply, stop the air supply and exhaust all compressed air from the system.
Before restarting the equipment, confirm that measures are taken to prevent sudden movement. - Never touch the terminals while the power is on.
Otherwise electric shock, malfunction and damage to the product can result.
Caution
- Perform the following maintenance regularly to avoid possible danger due to unexpected auto switch malfunction.
1) Securely tighten the auto switch mounting screws.
If the screws have become loose and the required mounting position has been lost, re-adjust the auto switch to the correct mounting position and re-tighten the screws. - Check that there is no damage to the lead wire.
If damage to the lead wire is found, replace the auto switch, or repair the lead wire, to avoid faulty insulation. - Check the detecting position setting.
Confirm that the auto switch most sensitive position is at the centre of the operating range (red LED range).
Some actuator and cylinder series have their own setting methods. In such cases, follow the instructions given.
(2) Do not use solvents such as benzene, thinner, alcohol etc. to clean the auto switch.
This may damage the surface of the body or erase the markings on the body.
For heavy stains, use a cloth soaked with diluted neutral detergent and fully squeezed, then wipe up the stains again with a dry cloth.
Solid state Auto switch
Design and Selection
Caution
- Wiring should be kept as short as possible.
Do not use a cable longer than 100 m.
For long wire lengths, we recommend a ferrite core should be attached to both ends of the cable, to reduce noise. - Do not use a load which generates a surge voltage.
When a load which generates a surge voltage is to be directly driven, operate such as a relay or solenoid, use an auto switch with built-in surge protection. - Pay attention to the internal voltage drop of the switch.
In general, the internal voltage drop will be greater with a 2-wire solid state auto switch than with a reed type auto switch.
When auto switches are connected in series, the voltage drop will be “n” times larger when “n” auto switches are connected.
Even though an auto switch may operate normally, the load may not operate.
Note that a 12 VDC relay is not applicable. - Pay attention to the leakage current. <2-wire type>
With a 2 wire solid state auto switch, current (leakage current) flows to the load to operate the internal circuit even when the switch is in the OFF state.
Current to operate load (OFF condition) > Leakage current
If the criteria given in the above formula are not met, the auto switch will not reset correctly (stays ON).
Use a 3 wire type auto switch if this specification cannot be satisfied.
In addition, leakage current flow to the load will be “n” times larger when “n” auto switches are connected in parallel. - The solid state auto switch output will be unstable for 50 ms after power is supplied.
During the time after supplying power, the input device (e.g. PLC, relay) may consider the ON position as OFF output or the OFF position as ON output.
Please set up the application to consider the signals will be invalid within 50 ms after power is supplied.
Perform a similar setting when using the SMC AHC system (Auto Hand Changing system) MA series.
Wiring
Caution
- Do not short-circuit the load.
The auto switch will be damaged if the load is short-circuited. - Avoid incorrect wiring.
- If connections are reversed on a 2-wire type auto switch, the switch will not be damaged if protected by a protection circuit, but the switch will always stay in an ON state.
However, it is still necessary to avoid reversed connections, since the switch could be damaged by a load short circuit in this condition. - If connections are reversed (power supply wire + and -) on a 3-wire type auto switch, the switch will be protected by a protection circuit. However, if the blue wire is connected to the power supply (+) and the black wire is connected to the power supply (-), the auto switch will be damaged.
- If connections are reversed on a 2-wire type auto switch, the switch will not be damaged if protected by a protection circuit, but the switch will always stay in an ON state.
- Please note the correct stripping direction when removing the cable sheath. The insulator may be split or damaged depending on the direction used.

Recommended tool:
| Description | Part number |
| Wire stripper | D-M9N-SWY |
∗: For 2-wire type auto switches, a round wire stripper (φ2.0) can be used.
Operating Environment
Caution
(1) Do not use in a location where surges are generated.
When there are units (solenoid lifter, high frequency induction furnace, motor, etc.) which generate a large amount of surge in the area around the actuator with solid state auto switches, this may cause damage to the auto switch internal circuit.
Model Indication and How to Order

| Symbol | Content |
| N | 3-wire NPN output |
| P | 3-wire PNP output |
| B | 2-wire |
| Symbol | Content |
| Nil | 0.5 m |
| L | 3m |
| Z | 5m |
Summary of Product parts

Definition and terminology
| Terms | Meaning |
| 2-wire auto switch | Auto switch which has only signal line and COM line. |
| Current leakage | Current applied to the load when the switch is turned off. |
| Hysteresis | Difference between ON and OFF point which are to prevent chattering. This is called hysteresis.![]() |
| Internal voltage drop | The voltage applied between COM and signal line when the switch is turned on. |
| Load current | Current applied to the load when the switch is turned on. |
| Most sensitive position | Indicates the center position of the sensor (most sensitive), and becomes the center of operating range. |
| NPN OUTPUT | Auto switch which absorb current from the signal line during ON status.![]() |
| PNP OUTPUT | Auto switch which output current from the signal line during ON status.![]() |
| Reed type auto switch | Auto switch to output ON-OFF by mechanical contact. |
| Sequence controller (PLC) | Device to control the sequence. Input the Auto switch signals according to the program and output them to the other device. |
| Solid state auto switch | Auto switch to output ON-OFF regardless of the presence of mechanical contact such as transistor. |
Mounting and Installation
Installation
Proper tightening torque
When tightening the auto switch mounting screw (attached to the auto switch), use a torque wrench or special tool.
The required tightening torque of the set screw (width across flats: 3 mm) is 0.8 to 1.4 NM.
The followings are the recommended tools
| Description | Part number |
| Screw mounting tool | D-F6B-650 |

•Setting the detecting position
Set the actuator at the stroke end. Set the switch in the area to where the auto switch red lamp light.
(Detecting actuator end)
Based on A and B dimensions in the actuator catalogue, set the switch.
Circuit diagram

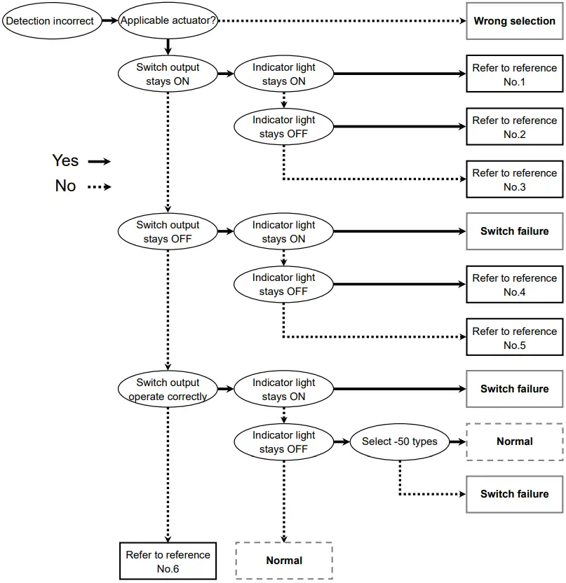
Troubleshooting
If the cause of the failure cannot be identified and normal operation can be recovered by replacement with a new the product, this indicates that the product itself is faulty. The product damage can be caused by the operating environment (network construction, etc.), therefore contact SMC.

Cross-reference for troubleshooting
| Reference No. | Problem | Possible cause | Investigation method | Countermeasure |
| 1 | Output stays ON Display stays ON | Malfunction due to turbulence magnetic field | Influence of the magnetic field of adjacent cylinder. | Use magnetic shield between cylinders. |
| Incorrect setting (mounting) position *: Short stroke | Check if the condition is as below. Switch operation range. > Piston stroke | Displace the switch set position from the operation range center. | ||
| 2 | Output stays ON Display stays OFF | Wiring failure (2-wire type) | Check if the switch wiring connection is reversed (Brown / Blue). | Correct wiring. (Refer to “Circuit diagram” on page 14.) |
| Switch failure (3-wire type) | Replace the switch. | |||
| 3 | Output stays ON Display is normal | Not match with load specification (2-wire type) | Check if load specification satisfy the formula below. Load ON voltage > (Switch leak current x n) x Load resistance or load OFF current > (Switch leak current x n) n: Number of switch connected in parallel | Change to 3-wire type. Reduce the number of switch connected in parallel. |
| Wiring failure (3-wire type) | Check reversed connection of the switch wiring (Black / Blue). | Correct wiring. (Refer to “Circuit diagram” on page 14.) |
| Reference No. | Problem | Possible cause | Investigation method | Countermeasure |
| 4 | Output stays OFF Display stays OFF | Abnormal power source | Check the source voltage. (Zero or very low) | Set the source voltage to specified voltage. (Refer to “Specifications (power voltage and load voltage)” on page 19.) |
| Wiring failure | Voltage applied to switch (load voltage). | Correct wiring. (Refer to “Circuit diagram” on page 14.) | ||
| Incorrect setting (mounting) position | Check if detection is made close to the operation range limit. | Correct the position. (Center of operation range) | ||
| Set position displacement | Loose set bracket or set screw. | Fix at the right position with right torque. Tightening torque: 0.8 to 1.4 N•m | ||
| Stop position displacement of the piston | Check if the stroke stop position is Inconsistent. | Stabilize stop position. (Correction of displacement / cushion) | ||
| Decrease of Detected magnetic field (demagnetization) | Presence of magnetic field generating source around the cylinder. (Electric welding machine conductor / Strong magnet) | Use the shield between magnetic field generating source and cylinder. | ||
| Influence of magnetic field of adjacent cylinder (20 mm or less). | Keeps cylinder away (40 mm or more). Use magnetic shielding. | |||
| Presence of magnetic material (chip) piled up on the cylinder. | Remove piled up magnetic material. | |||
| Lead wire disconnected | Presence of repeated bending stress to one point of the lead wire. (Bend radius / Tensile force to lead wire) | Correct wiring. (Correct tensile force / increase bend radius) |
| Reference No. | Problem | Possible cause | Investigation method | Countermeasure |
| 5 | Output stays OFF Display is normal | Not match with load specification (2-wire type) | Check if load specification satisfy the formula below. Load ON voltage < Load voltage – (Switch internal voltage drop x n) n: Number of switch connected in serial | Change to 3-wire type. Reduce the number of switch connected in serial. |
| Wiring failure (Output line) (3-wire type) | Connect condition (connector contact pin / crimp terminal). | Correct wiring. (Re-wiring the connecting part) | ||
| Disconnection of lead wire (black) (3-wire type) | Presence of repeated bending stress to one point of the lead wire. (Bend radius / Tensile force to lead wire) | Correct wiring. (Correct tensile force / increase bend radius) | ||
| 6 | Unstable operation (Chattering) | Incorrect setting (mounting) position | Check if detection is made around the limit of operation range. | Correct the position. (center of the operation range). |
| Set position displacement | Loose set bracket or set screw. | Fix at the right position with right torque. Tightening torque: 0.8 to 1.4 N•m | ||
| Wiring failure | Condition of connecting part (connector contact pin / crimp terminal). | Correct wiring. (Re-wiring of connecting part) | ||
| Lead wire disconnection | Presence of repeated bending stress to one point of the lead wire. (Bend radius / Tensile force to lead wire) | Correct wiring. (Correct tensile force / increase bend radius) | ||
| Malfunction due to turbulence magnetic field | Presence of magnetic field generating source around the cylinder. (Cylinder, electric welding machine conductor, motor, magnet etc.) | Use the shield between magnetic field generating source and cylinder. Keep the cylinder away from magnetic field generating source. | ||
| Multiple point operation | Malfunction due to turbulence magnetic field | Influence of the magnetic field of adjacent cylinder. | Use magnetic shield between Cylinders. | |
| Load does not operate | Detect the intermediate position of the stroke | Check if piston speed satisfy the formula below. Load operation time [s] < Switch operation time [mm] / piston speed [mm/s] | Reduce the piston speed until the formula is satisfied |
Specifications
PLC: Programmable Logic Controller
| Model No. | D-F6N | D-F6P | D-F6B |
| Wiring type | 3-wire type | 2-wire type | |
| Output type | NPN | PNP | – |
| Applicable load | IC circuit / relay / PLC | 24 VDC relay / PLC | |
| Power supply voltage | 5/12/24 VDC (4.5 to 28 VDC) | – | |
| Current consumption | 10 mA or less | – | |
| Load voltage | 28 VDC or less | – | 24 VDC (10 to 28 VDC) |
| Load current | 40 mA or less | 2.5 to 40 mA | |
| Internal voltage drop | 0.8 V or less at 10 mA load current (2 V or less at 40 mA load current) | 4 V or less | |
| Leakage current | 100 mA or less at 24 VDC | 0.8 mA or less | |
| Operating time | 1 ms or less | ||
| Indicator light | Operation range red LED | ||
| Electrical entry type | Grommet | ||
| Lead wire | Oilproof heavy-duty vinyl cord 2.7 x 3.2 oval, 0.15 mm2, 2-wire (D-F6B), 3-wire (D-F6N,D-F6P) | ||
| Insulation resistance | 50 MW or more under the test voltage 500 VMDC (between case and cable) | ||
| Withstand voltage | 1000 VAC 1 minute (between case and cable) | ||
| Ambient temperature | -10 to 60 °C | ||
| Enclosure | IEC529 criteria IP67, JISC0920 watertight construction | ||
| Standard | CE/UKCA marked | ||
Dimensions

Operating range
Unit: Operating range [mm], (At 25 oC)
| Series | Section | Bore diameter | |||||
| 20 | 25 | 32 | 40 | 50 | 63 | ||
| HYQ | Operating range | 8 | 7.5 | 9 | 8.5 | 8.5 | 9 |
| HYC | Operating range | – | – | 9 | 8.5 | 9 | 9 |
| HYG | Operating range | 8 | 7.5 | 9 | 8.5 | 8.5 | 9 |
∗: It is not for guarantee but measure including hysteresis. (Dispersion is approx. ±50%)
It might be changed drastically depending on the ambient.
Revision history
A: Special tools were added. (page 13)
B: Revision.
C: Contents are added. [July 2022]
4-14-1, Sotokanda, Chiyoda-ku, Tokyo 101-0021 JAPAN
Tel: + 81 3 5207 8249 Fax: +81 3 5298 5362
URL https://www.smcworld.com
Note: Specifications are subject to change without prior notice and any obligation on the part of the manufacturer.
© 2004-2022 SMC Corporation All Rights Reserved
No. D-※S-OMI0002-C





















