meitrack TA255 Series Solar Asset Tracker User Guide
![]()
Change History
![]()
Copyright and Disclaimer
Copyright © Meitrack Group 2023. All rights reserved. and are trademarks that belong to Meitrack Group and its subsidiary.
The user manual may be changed without notice. Without prior written consent of Meitrack Group, this user manual, or any part thereof, may not be reproduced for any purpose whatsoever, or transmitted in any form, either electronically or mechanically, including photocopying and recording. Meitrack Group shall not be liable for direct, indirect, special, incidental, or consequential damages (including but not limited to economic losses, personal injuries, and loss of assets and property) caused by the use, inability, or illegality to use the product or documentation.
Document Changelog
![]()
1 Product Introduction
The TA255 series of products is a new solar asset tracker developed in 2022 by Meitrack. It is mainly used to track goods, valuables, equipment, and other assets. You can attach the tracker to a shelf or the body of a truck with magnets. If the tracker drops, a drop alert is generated. The model features unique attachable shell design and batteries of up to 22,400 mAh, and is water resistant, dustproof, and shockproof.
2 Product Specifications
![]()
![]()
![]()
![]()
![]()
3 Main Device and Accessories
3.1 Standard Product Kit
3.1.1 Product Kit 1
![]()
3.1.2 Product Kit 2
![]()
3.1.3 Product Kit 3
![]()
![]()
3.1.4 Product Kit 4
![]()
3.1.5 Product Kit 5
![]()
3.2 Optional Accessory
![]()
![]()
![]()
4 Product Panel
![]()
5 Charging mode and charging time
![]()
charging time
Charging time of the tracker: 67 hours Charging time of the tracker and battery box 1: 1315 hours Charging time of the tracker and battery box 2: 1315 hours Note: If the battery power is low, it may affect positioning and data transmission of the tracker. So you need to charge the battery before using.
6 Charging mode and charging time LED Indicator
6.1 Charging LED Indicator
![]()
6.2 Device Status LED Indicator
![]()
![]()
Notes:
- Charging box kit (magnetic connection): When the tracker is charging, the charging LED indicator functions. After the charging cable is plugged out and the tracker stops charging, the device status LED indicator functions. In this case, the GPS LED indicator shows the positioning status, while the GSM LED indicator shows the network status. (In the section ” 6.1 Charging LED Indicator”, the average value of the battery power is used.)
- Battery box kit (I/O cable connection): When the ACC is on, the device status LED indicator functions. If the tracker is supplied power only with an external power supply and the ACC is off, the charging LED indicator functions.
- If the tracker is supplied power only with the solar panel, the red LED indicator is on, and the device status LED indicator (blue and green LED indicators) functions.
- When the tracker is charging in sleep mode, only the red LED indicator is on. When the tracker is fully charged, the red LED indicator is steady off. (When the tracker is charging or is not charging in sleep mode, the blue LED indicator and green LED indicator are steady off.)
7 First Use
7.1 Insert a SIM card
Gently put the SIM card into the card slot with the gold-plated contacts facing down. Close the back cover of the tracker and tighten the hexagon screws. (SIM card hot-swapping is supported.)
![]()
7.2 Installing Product Kit
In this section, the product kit “Tracker + Battery box 1 + Magnetic suction charging cover ” is used as an example.
![]()
![]()
Install magnets.![]()
- Align magnets with the battery box, as shown in the figure on the right.
- Align screws with nuts and fasten the screws, as shown in the figure on the right.
- Repeat the preceding steps to install magnets to the tracker. The magnet installation method of the battery box is the same as that of the tracker.
Install EVA foam.
Remove the round foam from the center of the EVA foam, tear the sticker, and then attach the EVA foam to the drop detection position on the rear of the tracker, as shown in the figure on the right. Do not cover the lens.
7.3 Turning on TA255L
There are two ways to start up. The first way After the battery is installed, the device will start up automatically.
![]()
Hold down the power button for 3 seconds and the device will shut down.
The second way Connect the tracker to an external power supply by using the magnetic charging cable or the I/O power cable. Then the tracker is turned on automatically.
7.4 Configuring Device Parameters
7.4.1 Configuring Device Parameters by Using Meitrack Manager
![]()
2.Installing the USB Driver Before you use Meitrack Manager, install the USB driver and Meitrack Manager first. (If the operating system of your computer is Windows 10/11, the USB driver maybe already exists.) Right-click My Computer, select Manage, and view Device Manager. If STMicroelectronice Virtual COM Port (COM3) is displayed as follows, the data communication is successful.
![]()
If the serial port is not displayed, visit the following website to install the USB driver: https://www.meitrack.com/cd-download/Aided_Software/STM32_USB_Driver.rar
Copyright © Meitrack Group 2023. All rights reserved.
3.Installing Meitrack Manager a) Download the Meitrack Manager software. Visit https://www.meitrack.com/cd-download/Aided_Software/MMPlusSetup.rar and download the Meitrack Manager installation package.
b) Unzip the downloaded installation package and double-click the MMSetup.exe file to install Meitrack Manager.
c ) Install Meitrack Manager as prompted. Select an installation directory and choose I agree to the License terms and conditions. The default installation directory is in C drive. Then click Next. On the page that is displayed, click Finish. The software installation is finished.
![]()
4.Running Meitrack Manager
a) Start Meitrack Manager on your computer. Then Device disconnected, auto connect device… is displayed in the lower left corner of the window.
b) Turn on the device, and connect it to the computer by using the USB cable.
c) If Get device setting succeed! is displayed in the lower left corner of the window, Meitrack Manager is run successfully.
![]()
Note: If the connection fails, check whether the USB driver is installed. Copyright © Meitrack Group 2023. All rights reserved.
5.Configuring GPRS Parameters
Please follow the following steps to set:
- Click “Tracking” to open GPRS Tracking setting parameters.
- GPRS: Select TCP.
- IP/Domain: Select (U.S.A): 67.203.15.7.
- The Meitrack server port is 10003.
- Set the APN based on the operator of SIM cards, APN user name, and password. If no user name and password
are required, leave them blank. If left blank, the device will choose the APN automatically. - Set the interval for regularly reporting GPRS data.
- After the GPRS parameters are configured, click Set to save the settings.
![]()
7.4.2 Configuring by Bluetooth Configuration Tool-MT Manager+
1. Scan the QR code to download the MT Manager+ APP and install on the phone


2. Open MT Manager+.
a. Turn on the Bluetooth function of the phone and start the TA255L,then open the MT Manager+ APP, you could see the page as below, click the “Bluetooth connection” to enter device list.
b. Choose the device you want to configure and press the “Connect”.
![]()
Note: If TA255L cannot be found through search, please make sure that the device is powered on and broadcasting mode is set.
3. After entering the password, the connection will be established, and you can view the device information and parameters once the connection is completed. (The default password is the SMS password, please change it in time for information security.)
![]()
4.Configuring GPRS Parameters
Choose the “Parameter configuration” icon then into the “Tracking settings”. configure GPRS Parameters.
![]()
7.4.3 Configuring Device Parameters by Using SMS
1. Set the GPRS parameter SMS command 0000,A21,Connection mode,IP address,Port,APN,APN user name,APN password Description Connection mode = 0: function disabled. Connection mode = 1: function enabled; use the TCP/IP reporting mode. Connection mode = 2: function enabled; use the UDP reporting mode. IP address: IP address or domain name. A maximum of 32 bytes are supported. Port: a maximum of 5 digits. APN/APN user name/APN password: a maximum of 32 bytes respectively. If no user name and password are required, leave them blank. Example0000,A21,1,67.203.15.7,10003,,,
7.4.4 Configuring Device Parameters by Using FOTA Manager Platform
Before using the FOTA Manager platform to configure devcie parameters in batches, you must enable FOTA. By default, FOTA is enabled. (You can use your MS03 account to log in to the FOTA Manager platform, or you apply to Meitrack for a login account.)
![]()
For more information about the FOTA Manager platform, see the MEITRACK FOTA Manager User Guide.
8 MS03 Platform
4.On the Add new tracker window, set the following parameters, and click Submit.
- IMEI Identifies the tracker’s IMEI number. (Query the number by SMS command: 0000,E91.)
- Tracker password default is 0000;
- Tracker name: You can customize a name, such as the car license plate number, driver name, and company name.
- SIM number: indicates the phone number of your SIM card used in the tracker.
- Model: Select the tracker model.
- Expiry date: Select a valid date.
- Click Submit and the Settings are complete.
![]()
5.Check the device online
![]()
The icon turns green. TA255 is online successfully.
Note: The MS03 platform supports the following functions.
- Track by time interval or distance.
- Query historical trips.
- Set polygonal geo-fences.
- Bind driver and vehicle information.
- View different types of reports.
- Send commands in batches.
- Support OTA updates.
For details, see the MEITRACK MS03 GPS Tracking System User Guide.
9 Installing the Tracker
9.1 Magnetic Installation
Magnets have strong magnetic forces. To prevent your fingers from being pinched, do not place your fingers between the tracker and the installation location during installation. Hold the upper and lower sides of the tracker with your fingers, as shown in the following figure.
![]()
The following figure shows how to install the tracker onto a truck:
![]()
9.2 I/O Cable Installation(Only applicable to Product Kit 4/5)
![]()
![]()
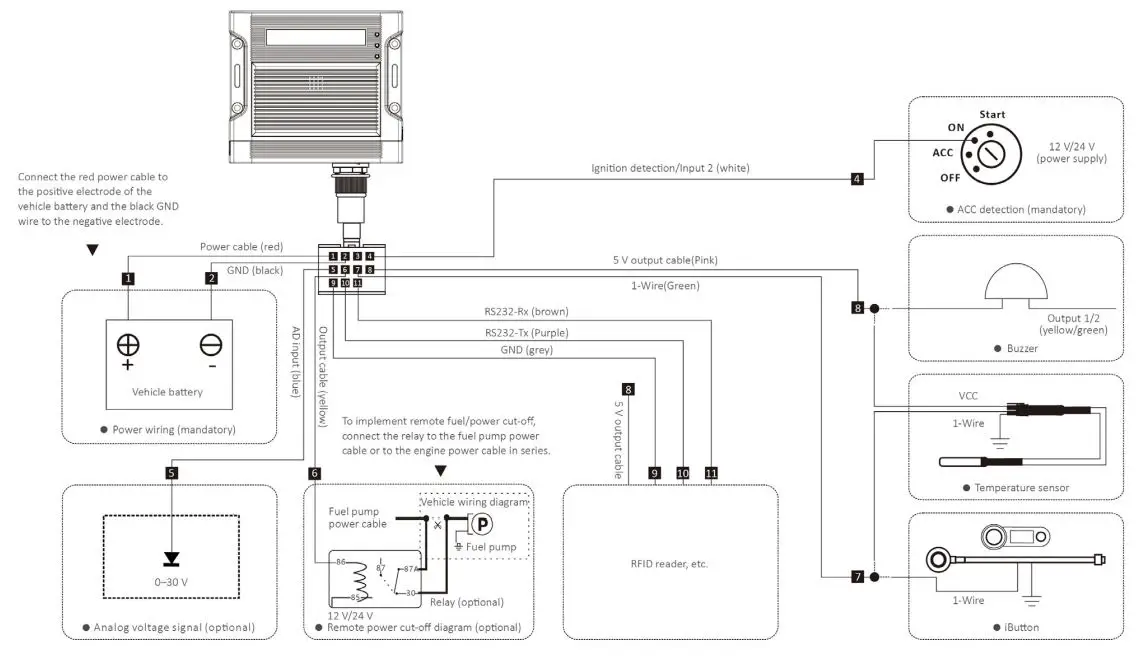
9.2.1 Wiring
![]()
10 Safety and Usage Instructions
Only Meitrack-approved accessories can be used. Incompatible accessories may result in equipment damage or personal injury. Operate and handle the battery and charger carefully. Only batteries and chargers specified by Meitrack can be used. Incompatible batteries and chargers may result in equipment damage or severe personal injury. If you have any questions, do not hesitate to email us at [email protected].

















