LATCH R Series Combines A Reader Door Controller

Product Information
The Latch System Specification Guidelines provide information about the Latch R Series, which is a product that combines a reader, door controller, and management system into one simple device. It can connect to any electrified locking mechanism as well as motion detectors and request to exit devices. The device comes with certifications such as FCC Part 15 (US), IC RSS (Canada), UL 294, UL/CSA 62368-1, and RoHS. The Latch R Series has various configurations such as standalone, standalone with Door State
Notification (DSN), Wiegand-interfaced with a 3rd party Access Control Panel, and Elevator Floor Access (EFA).
Product Usage Instructions
The Latch R Series can be configured in various ways depending on the user’s requirements. To use the device in its standalone configuration, connect the R Reader to the door’s locking hardware through its dry contact relay outputs. Tie the Request to Exit button to R Reader’s IO1 inputs. Users can also configure the device in standalone with Door State Notification (DSN) configuration. This configuration sends notifications to subscribed Property Managers for Door Ajar, Door Still Ajar, Door Breached, and Door Secured states. Users can also use the Latch R Series in Wiegand-interfaced with a 3rd party Access Control Panel configuration. In this configuration, the R Reader is Wiegand-interfaced with a 3rd party access control panel. The door’s locking hardware operation and door state monitoring are performed by the access control panel. Finally, users can use the Latch R Series in Elevator Floor Access (EFA) configuration. In this configuration, the R Reader is Wiegand-interfaced with a 3rd party access control panel. Control panel outputs are tied to an elevator controller. Internet must be provided to the R Reader. If the R Reader is installed inside an elevator cab, Coax cable and Ethernet over Coax transceivers should be used to assure the R’s internet connection. Latch-approved 3rd party access control panels for EFA are available.
LATCH R SERIES
The Latch R Series combines a reader, door controller, and management system into one simple product. The device directly connects to any electrified locking mechanism in addition to motion detectors and request to exit devices.
Latch R, General Specifications
- Mechanical Dimensions: 5.6” x 3.2” x 0.8”
- Mounting: Surface mount, compatible with single-gang boxes
- Environmental:
- Operating and Storage Temperature: -40°C to 66°C (-40ºF to 150.8ºF)
- Operating Humidity: 0-93% relative humidity, non-condensing at 32°C (89.6°F)
- Environmental: IP65, IK04
- Power: Class 2 Isolated, UL Listed DC Power Supply
- Supply Voltage: 12VDC to 24VDC
- Operating Power: 3W (0.25A@12VDC, 0.12A@24VDC)
- Credentials Types: Smartphone, NFC Card, Door code
- Users: 5000
- Camera: 135° image capture
- Configuration: With existing access control panel or standalone
- Lock Relay: Configurable type C relay, 1.5A @24VDC or @24VAC maximum
- Inputs and Outputs: 3 configurable inputs/outputs
- Termination: 10 conductor cable with pre-tinned leads
- Management: App and Cloud
- Wireless Standards:
- Near Field Communication (NFC) NFC Frequency: 13.56 MHz NFC Read Range: Up to 0.75” NFC Type: MiFare Classic
- Bluetooth Low Energy (BLE)
- Wired Standards:
- Ethernet: 10/100Mbps, RJ45 Male Plug
- Serial: RS-485
- Wiegand: Output only
- Supported Smartphones: iOS and Android (see website for full supported smartphones list)
- Visual Communications: 7 white LEDs
- Interface: Mobile apps, touchpad, NFC, and web
- Warranty: 1-year limited warranty on electronic components, 5-year limited warranty on mechanical components
- Certifications:
- FCC Part 15 (US)
- IC RSS (Canada)
- UL 294
- UL/CSA 62368-1
- RoHS
Latch R, Standalone Configuration
In this configuration, R Reader controls the door’s locking hardware through its dry contact relay outputs. Request to Exit button tied to R Reader’s IO1 inputs.
Latch R Standalone Configuration Wiring Requirements
Latch R Installation Guide & Tech Specs
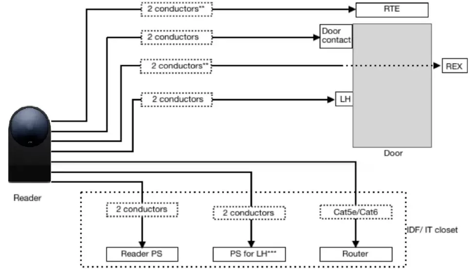
Latch R, Standalone with Door State Notification (DSN) Configuration
Door State Notifications will send notifications to subscribed Property Managers for the following Door States:
- Door Ajar: The door is held open for an extended time period.
- Time period configurable between 30, 60, and 90 seconds.
- Door Still Ajar:
- Time period configurable between 5, 10, and 15 minutes.
- This notification is repeatedly sent at this interval until the door is closed.
- Door Breached: The door is forced open.
- When the door is opened from the outside without a valid credential.
- Door Secured: The door is closed after any of the above Door States.
Latch R Standalone Configuration Wiring with Door State Notification (DSN)
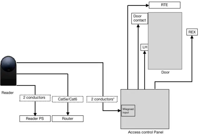
Latch R, Wiegand-Interfaced with 3rd Party Access Control Panel
In this configuration, the R Reader is Wiegand-interfaced with a 3rd party access control panel. The door’s locking hardware operation and door state monitoring are performed by the access control panel. Any 3rd party access control panel that supports the 26-bit Wiegand format is compatible.
Latch R Wiegand-interfaced with 3rd party Access Control Panel Wiring Requirements
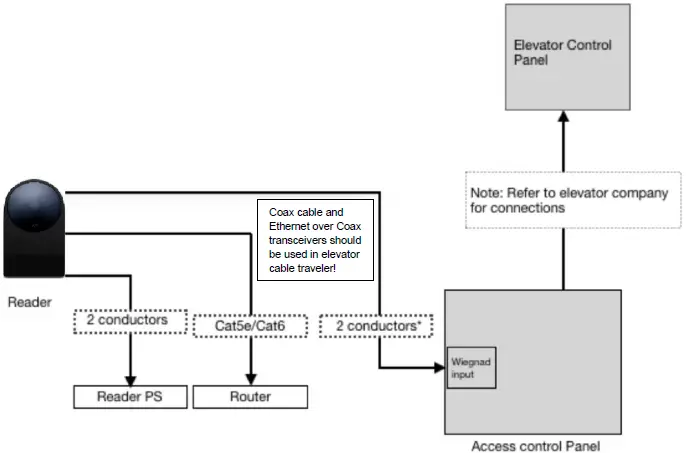
Latch R, Elevator Floor Access (EFA)
In this configuration, the R Reader is Wiegand-interfaced with a 3rd party access control panel. Control panel outputs are tied to an elevator controller. Internet must be provided to the R Reader. If the R Reader is installed inside an elevator cab, Coax cable and Ethernet over Coax transceivers should be used to assure the R’s internet connection. Latch-approved 3rd party access control panels for EFA are:
- Brivo: ACS6000
- KeyScan: EC1500, EC2500
- Software House: iSTAR Edge, iSTAR Ultra, iSTAR Pro
- S2 reader blades
Latch R Elevator Floor Access (EFA) Wiring Requirements 
Latch R, Elevator Destination Dispatch
Destination dispatch is an optimization technique used for multi-elevator installations. It groups passengers going to the same destinations in the same elevators. This reduces wait and travel times when compared to the traditional approach where all passengers enter any available elevator and then request their destination. To use destination dispatch, passengers request to travel to a particular floor using a keypad in the lobby and are directed to the appropriate elevator car. In order to provide Elevator Destination Dispatch abilities, the Latch R needs to be integrated with Braxos Steward Security Software platform.
Note: ProMag Wiegand to IP converter is required per each Latch R used.
Latch R interfaced with Braxos Steward for Elevator Destination Dispatch
LATCH-BRAXOS STEWARD Destination Dispatch Elevator Control Workflow Diagram
LATCH INTERCOM

The Latch Intercom is simple, flexible, secure, and designed to always let the right people in. Tactile buttons accommodate every visitor in all weather conditions, new connectivity options enable easier installs at every door, and the fiber composite shell and impact-resistant glass are the perfect complement for the modern building.
Latch Intercom, General Specifications
- Mechanical Dimensions: 12.82” X 6.53” X 1.38” 325.6mm X 166.0mm X 35.1mm
- Mounting: Surface mount
- Materials: Stainless steel, glass fiber reinforced resin, and impact- resistant glass
- Environmental:
- Operating Temperature: -30°C to 60°C (-22ºF to 140ºF)
- Humidity: 95%, non-condensing
- Dust and Water resistance: IP65
- Power:
- Power Supply: Class 2 Isolated, UL Listed DC Power Supply
- Supply Voltage: 12VDC to 24VDC
- PoE: 802.3bt with 50W+
- Power Consumption: Typical: 20W, Max: 50W
- Communication:
- Ethernet: Cat5e/Cat6 10/100/1000 Mbps
- WiFi: 2.4/5 GHz, 802.11a/b/g/n/ac
- Cellular: Category 1
- Bluetooth: Bluetooth 4.2
- IP Address: DHCP or Static IP
- Audio and Video:
- Loudness: 90dB max volume
- Microphone: Dual microphone, echo cancellation, and noise reduction
- Supported Cameras: Can be paired with Latch Camera
- Supported in-unit VoIP PBX terminal: Fanvil i10D SIP Mini Intercom
- Screen:
- Brightness: 1000 nits
- Viewing Angle: 176 degrees
- Size: 7” diagonal
- Coatings: Anti-reflection, anti-fingerprint
- Certifications:
- FCC Part 15 Subpart B/C/E
- FCC Part 24
- IC RSS-130/133/139/247
- PTCRB
- UL62368-1
- UL294
- IP65
- Compliance:
- Complies with Americans with Disabilities Act
LATCH CAMERA

The Latch Camera complements the Latch Intercom solution, providing safe and secure video calling for residents and guests.
Latch Camera, General Specifications
- Mechanical
- Mechanical Dimensions: 5.3” x 4.1”
- Weight: 819 g.
- Mounting: Surface mount, 4″ electrical octagon box & single gangbox using Latch Camera Adaptor Plate
- Environmental:
- Operating Temperature: -30°C – 60°C (-22°F – 140°F)
- Humidity: 90%, non-condensing
- Dust and Water Resistance: IP66, IK10
- Power: IEEE 802.3af PoE Class 0
- Power Consumption: Max. 12.95 W (IR on)
Max. 9 W (IR off)
- System:
- Model: LC9368-HTV
- CPU: Multimedia SoC (system-on-chip)
- Flash: 128MB
- RAM: 256MB
- Storage: 256GB SD card
- Camera Features
- Image Sensor: 1/2.9” progressive CMOS
- Max. Resolution: 1920×1080 (2MP)
- Lens Type: Motorized, vari-focal, remote focus
- Focal Length: f = 2.8 ~ 12 mm
- Aperture: F1.4 ~ F2.8
- Auto-Iris: Fixed-iris
- Field of View: Horizontal: 32° – 93°
Vertical: 18° – 50°
Diagonal: 37° – 110° - Shutter Time: 1/5 second to 1/32,000 second
- WDR Technology: WDR Pro
- Day/Night: Yes
- Removable IR-cut Filter: Yes
- IR Illuminators: Built-in IR Illuminators up to 30 meters with Smart IR, IR LED*2 .
- Minimum Illumination: 0.055 lux @ F1.4 (Color)
<0.005 lux @ F1.4 (B/W)
0 lux with IR illumination on - Pan Range: 353
- Tilt Range: 75°
- Rotation Range: 350°
- Pan/Tilt/Zoom Functionalities: ePTZ: 48x digital zoom (4x on IE plug-in, 12x built-in)
- . On-Board Storage: Slot type: MicroSD/SDHC
- Video:
- Video Compression: H.265, H.264, MJPEG
- Maximum Frame Rate: 30 fps @ 1920×1080
- . S/N Ratio: 68 dB
- Dynamic Range: 120 dB
- Video Streaming: Adjustable resolution, quality, and bitrate
- Image Settings: Time stamp, text overlay, flip & mirror, configurable brightness, contrast, saturation, sharpness, white balance, exposure control, gain, backlight compensation, privacy masks; scheduled profile settings, HLC, defog, 3DNR, video rotation
- Audio:
- Audio Capability: One-way audio
- Audio Compression: G.711, G.726
- Audio Interface: Built-in microphone
- Effective Range: 5 meters
- Network:
- Protocols: 802.1X, ARP, CIFS/SMB, CoS, DDNS, DHCP, DNS, FTP, HTTP, HTTPS, ICMP, IGMP, IPv 4, IPv 6, NTP, PPPoE, QoS, RTSP/RTP/RTCP, SMTP, SNMP, SSL, TCP/IP, TLS, UDP, UPnP
- Interface: 10 Base-T/100 Base-TX ethernet (RJ-45)
- ONVIF: Supported
- Warranty:
- 12-month limited warranty
- Certifications:
- CE
- FCC Class B
- UL
- LVD
- VCCI
- C-Tick
- IP66
- IK10
LATCH M SERIES (PHASING OUT)

The Latch M has an industry standard mortise cartridge at its core, designed to meet and exceed every project requirement. It is built to the highest commercial standards, compliant with your code requirements and applicable for interior or exterior use.
Latch M, General Specifications
- Mechanical Lock Body
- Mechanical: Mortise deadbolt
- Handing: Field reversible
- Door Thickness Compatibility: 1 ¾”
- Backset Compatibility: 2 ¾”
- Lever Style Options: Standard and return
- Latch bolt Throw: ¾”
- Deadbolt Throw: 1”
- Strike Plate: 1 ¼” x 4 ⅞, 1 ¼” lip
- Cylinder: Schlage Type C keyway
- Finish: Silver, Gold, Black
- Environmental:
- Operating Temperature:
- Exterior: -22ºF to 158ºF (-30ºC to 70ºC)
- Interior: -4ºF to 129.2ºF (-20ºC to 54ºC)
- Operating Humidity: 0-95% relative humidity, non-condensing
- Operating Temperature:
- Technology Elements:
- Power:
- Class 2 Isolated, UL Listed DC Power Supply
- Supply Voltage: 12VDC
- Operating Power: 2.4W (0.2A @12VDC)
- Battery Power Supply: 6 AA non-rechargeable alkaline batteries
- Battery Life: 12 months with normal usage
- Battery Status: Monitoring and notifications in Latch software suite
- Wireless Standards:
- Near Field Communication (NFC)
- Bluetooth Low Energy (BLE)
- NFC Frequency: 13.56 MHz
- NFC Read Range: Up to 1.18”
- NFC Type: MIFARE Classic
- Credentials Types: Smartphone, NFC Card, Door code, Mechanical Key
- Supported Smartphones: iOS and Android (see website for full supported smartphone list)
- Users: 1500
- Camera: 135° image capture
- Management: App and Cloud
- Visual Communications: 7 white LEDs
- Interface: Mobile apps, touchpad, NFC, and web
- Power:
- Warranty:
- 1-year limited warranty on electronic components
- 5-year limited warranty on mechanical components
- Certifications:
- UL 10B (90min)
- UL 10C (90min)
- ULC S104
- FCC Part 15 Subpart C
- IC RSS-310
- IEC 61000-4-2
- FL TAS 201-94, 202-94, 203-94
- Built to ANSI/BHMA 156.13 Series 1000 Grade 1
- Compliance:
- Complies with Americans with Disabilities Act
LATCH M2 SERIES

The Latch M2 has an industry standard mortise cartridge at its core, designed to meet and exceed every project requirement. It is built to the highest commercial standards, compliant with your code requirements and applicable for interior or exterior use.
Latch M2, General Specifications
- Mechanical Lock Body
- Mechanical: Mortise deadbolt
- Handing: Field reversible
- Door Thickness Compatibility: 1 ¾”
- Backset Compatibility: 2 ¾”
- Lever Style Options: Standard and return
- Latch bolt Throw: ¾”
- Deadbolt Throw: 1”
- Strike Plate: 1 ¼” x 4 ⅞, 1 ¼” lip
- Cylinder: Schlage Type C keyway
- Finish: Silver, Gold, Black
- Environmental:
- Operating Temperature:
- Exterior: -22ºF to 158ºF (-30ºC to 70ºC)
- Interior: -4ºF to 129.2ºF (-20ºC to 54ºC)
- Operating Humidity: 0-95% relative humidity, non-condensing
- Operating Temperature:
- Technology Elements:
- Power:
- Battery Power Supply: 6 AA non-rechargeable alkaline batteries
- Battery Life: 24 months with normal usage
- Battery Status: Monitoring and notifications in Latch software suite
- Wireless Standards:
- Near Field Communication (NFC)
- Bluetooth Low Energy (BLE)
- NFC Frequency: 13.56 MHz
- NFC Read Range: Up to 1.18”
- NFC Type: MIFARE Classic
- Credentials Types: Smartphone, NFC Card, Door code, Mechanical Key
- Supported Smartphones: iOS and Android (see website for full supported smartphone list)
- Users: 1500
- Management: App and Cloud
- Visual Communications: 7 white LEDs
- Interface: Mobile apps, touchpad, NFC, and web
- Power:
- Warranty:
- 2-year limited warranty on electronic components
- 5-year limited warranty on mechanical components
- Certifications:
- UL 10B (90min)
- UL 10C (90min)
- CAN/ULC S104
- FCC Part 15
- IC RSS
- FL TAS 201-94, 202-94, 203-94
- Built to ANSI/BHMA 156.13 Grade 1
- Compliance:
- Complies with Americans with Disabilities Act
LATCH C SERIES (PHASING OUT)

The Latch C is a cylindrical deadbolt that can easily retrofit into an existing building or added to the scope of a new project. Like the M
Series, it doesn’t require network connectivity and is rated to meet the most stringent building codes.
Latch C, General Specifications
- Mechanical Lock Body
- Mechanical Chassis: Deadbolt
- Handing: Field reversible
- Door Thickness Compatibility: 1 ¾” and 1 ⅜”
- Backset Compatibility: 2 ¾” and 2 ⅜”
- Lever Style: Standard, return
- Lever Mechanical Dimensions: 5.9” X 2.4” X 2.8”
- Door Preparation: 5 ½” Center to Center
- Lever Set Substitution: Permitted
- Deadbolt Throw: 1”
- Faceplate Options: 1″ x 2 ¼” round corner, 1″ x 2 ¼” square corner, drive-in
- Strike Plate: 1 ⅛” x 2 ¾” security strike
- Cylinder: Schlage Type C keyway
- Finish: Silver, Black
- Environmental:
- Exterior: -22ºF to 158ºF (-30ºC to 70ºC)
- Interior: -4ºF to 129.2ºF (-20ºC to 54ºC)
- Operating Humidity: 0-95% relative humidity, non-condensing
- Technology Elements:
- Power:
- Power Supply: 6 AA non-rechargeable alkaline batteries
- Battery Life: 12 months with normal usage
- Battery Status: Monitoring and notifications in Latch software suite
- Power:
- Wireless Standards:
- Near Field Communication (NFC)
- Bluetooth Low Energy (BLE)
- NFC Frequency: 13.56 MHz
- NFC Read Range: Up to 0.75”
- NFC Type: Mi Fare Classic
- Credentials Types:
- Smartphone
- Keycard
- Door code
- Mechanical Key
- Supported Smartphones: iOS and Android (see website for full approved smartphone list)
- Users: 1500
- Camera: 135° image capture
- Management: App and Cloud
- Visual Communications: 7 white LEDs
- Interface: Mobile apps, touchpad, NFC and web
- Warranty:
- 1-year limited warranty on electronic components
- 5-year limited warranty on mechanical components
- Certifications:
- UL 10B (90min)
- UL 10C (90min)
- ULC S104
- FCC Part 15 Subpart C
- IC RSS-310
- IEC 61000-4-2
- FL TAS 201-94, 202-94, 203-94
- Built to ANSI/BHMA 156.36 Grade 1
- Compliance:
- Complies with Americans with Disabilities Act
LATCH C2 DEADBOLT

To bring Latch OS to even more spaces, we designed the Latch C2 to make retrofits and ongoing operations easier for every project. As a gateway to our broader ecosystem, the C2 delivers enhanced efficiency and added benefits to more properties through our full building operating system.
Latch C2 Deadbolt, General Specifications
- Mechanical Specifications:
- Lock format: Patent-pending turn mechanism deadbolt
- Handing: Field reversible
- Door Thickness Compatibility: 1 ¾” and 1 ⅜”
- Backset Compatibility: 2 ¾” and 2 ⅜”
- Door Preparation: 5 ½” Center to Center with a 1” cross bore
- Deadbolt Throw: 1”
- Faceplate Options: 1″ x 2 ¼” round corner, drive-in
- Strike Plate: 1 ⅛” x 2 ¾” rounded corner security strike
- Finishes:
- Latch Black Exterior, Latch Black Interior
- Latch Black Exterior, Latch White Interior
- Satin Chrome Exterior, Latch White Interior
- Latch White Exterior, Latch White Interior
- Environmental:
- Exterior: -22ºF to +158ºF (-30ºC to +70ºC)
- Interior: -4ºF to +129.2ºF (-20ºC to +54ºC)
- Operating Humidity: 0-95% relative humidity, non-condensing
- Power:
- Power Supply: 6 AA non-rechargeable alkaline batteries
- Battery Status: Passive monitoring and active notifications via Latch OS
- Inductive Jumpstart: Qi-compatible power source can wirelessly power a Bluetooth unlock in the event of battery failure
- Communication:
- Near Field Communication (NFC)
- Bluetooth Low Energy 5.0 (BLE)
- NFC Frequency: 13.56 MHz
- NFC Type: DES Fire Light
- Credentials Types:
- Smartphone
- NFC Keycard
- Door code
- Users: 1500
- Management: App and Cloud
- Warranty:
- 2-year limited warranty on electronic components
- 5-year limited warranty on mechanical components
- Certifications:
- UL 10B (90min)
- UL 10C (90min)
- CAN/ULC S104 (90min)
- FCC Part 15
- IC RSS
- FL TAS 201-94, 202-94, 203-94
- ANSI/BHMA 156.36 Grade 2 Certified
- Compliance:
- Complies with Americans with Disabilities Act
LATCH HUB
The Latch Hub is an all-in-one connectivity solution that enables smart access, smart home, and sensor devices to do more at every building.
Latch Hub, General Specifications
- Mechanical
- Dimensions: 8” X 8” X 2.25”
- Mounting: Single gang box, wall, and ceiling mount
- Materials: Glass fiber reinforced mounting plate
- Environmental:
- Operating Temperature: +32°F to +104°F (0°C to +40°C), Indoor Use Only
- Operating Humidity: 10% to 90% relative humidity, non-condensing
- Power Supply:
- Local DC Power Adapter (sold separately):
- Input Voltage: 90 – 264 VAC
- Input Frequency: 47 – 63 Hz
- Output Voltage: 12 VDC +/- 5%
- Max Load: 2 AMPs
- Min Load: 0 AMPs
- Load Regulation: +/- 5%
- External Power Supply:
- Class 2 Isolated, UL Listed Power Supply
- Wire Supply Voltage: 12VDC, 2A (2.5mm pigtail connector is required)
- Power over Ethernet (using PoE splitter only): 802.3bt (30W+)
- Operating Power: 20W-50W (Max: 4A @12VDC, Min: 1.75A @ 12VDC)
- Communication:
- Ethernet: 1 Gigabit WAN Port (10/100/1000 Mbps)
- WiFi: 2.4/5 GHz (Selectable), 802.11a/b/g/n/ac
- Cellular: 4G LTE Cat 1
- Bluetooth: BLE 4.2
- IP Address: DHCP
- ZigBee: 3.0
- Certifications:
- US:
- FCC Part 15B / 15C / 15E / 22H / 24E
- UL 62368
- CEC/DOE
- PTCRB
- IEC62133 (Battery)
- Canada:
- IC RSS-210 / 139 / 133 / 132 / 130 / 102 (MPE)
- ICES-003
- NRCAN
LATCH WATER SENSOR
The Latch Water Sensor is a device that provides peace of mind that, when leaks arise, residents and property managers will be notified so that problems can be addressed quickly. The Latch Water Sensor requires a Latch Hub and should be placed in any leak-prone areas.
Latch Water Sensor, General Specifications
- . Mechanical
- Mechanical Dimensions: 1.89” X 1.89” X 0.8”
- Mounting: Surface mount, using provided adhesive strip
- Material: ABS Material CHIMEI PA-757
- Environmental:
- Operating Temperature: +32°F to +122°F (0°C to +50°C)
- Operating Humidity: 10% to 80% relative humidity, non-condensing.
- Storage Temperature: +4°F to +140°F (-20°C to +60°C)
- Storage Humidity: -20% – 60% RH (non-condensing)
- Power Supply:
- Power: 3VDC, 1xCR2 battery
- Battery Life: 5 years
- Temperature Sensor Accuracy: ±1°C
- Communication: ZigBee HA 1.2.1
- Radio Frequency: 2.4GHz
- RF Communication Range: Open Air: 350m (Max.)
- Certifications:
- FCC
- IC
- CE
- ZigBee HA




















