VR 70 Wiring Centre
Instruction Manual
Safety
1.1 Action-related warnings
Classification of action-related warnings
The action-related warnings are classified in accordance with the severity of the possible danger using the following warning symbols and signal words:
Warning symbols and signal words
Danger!
Imminent danger to life or risk of severe personal injury
Danger!
Risk of death from electric shock
Warning.
Risk of minor personal injury
Caution.
Risk of material or environmental damage
1.2 Intended use
In the event of inappropriate or improper use, damage to the product and other property may arise.
This product is a system component that enhances the system’s functionality. A controller controls and regulates the functions via an eBUS interface.
Operation is permissible with the following controller only:
– VRC 700
Intended use includes the following:
– observance of accompanying operating, installation and maintenance instructions for the product and any other system components
– compliance with all inspection and maintenance conditions listed in the instructions.
This product can be used by children aged from 8 years and above and persons with reduced physical, sensory or mental capabilities or lack of experience and knowledge if they have been given supervision or instruction concerning use of the product in a safe way and understand the hazards involved. Children must not play with the product. Cleaning and user maintenance work must not be carried out by children unless they are supervised.
Intended use also covers installation in accordance with the IP code.
Any other use that is not specified in these instructions, or use beyond that specified in this document, shall be considered improper use. Any direct commercial or industrial use is also deemed to be improper.
Caution.
Improper use of any kind is prohibited.
1.3 General safety information
1.3.1 Risk caused by inadequate qualifications
The following work must only be carried out by competent persons who are sufficiently qualified to do so:
– Set-up
– Dismantling
– Installation
– Start-up
– Inspection and maintenance
– Repair
– Decommissioning
▶ Proceed in accordance with current technology.
1.3.2 Risk of death from electric shock
There is a risk of death from electric shock if you touch live components.
Before commencing work on the product:
▶ Disconnect the product from the power supply by switching off all power supplies at all poles (electrical partition with a contact gap of at least 3 mm, e.g. fuse or circuit breaker).
▶ Secure against being switched back on again.
▶ Check that there is no voltage.
1.3.3 Danger due to malfunctions
▶ Immediately eliminate any faults and damage that may affect safety.
▶ Only connect technically correct units, such as pumps and servo motors.
▶ At lengths of 10 m or more, power supply cables must be laid separately from sensor or bus lines.
▶ Secure all connection cables in the housing using the enclosed strain relief.
▶ Do not use the unit’s free terminals as supports for other wiring.
1.3.4 Risk of material damage caused by using an unsuitable tool
▶ Use the correct tool.
1.4 Regulations (directives, laws, standards)
▶ Observe the national regulations, standards, directives, ordinances and laws.
Notes on the documentation
2.1 Observing other applicable documents
▶ Always observe all the operating and installation instructions included with the system components.
2.2 Storing documents
▶ Pass these instructions and all other applicable documents on to the end user.
2.3 Validity of the instructions
These instructions apply only to:
VR 70 – article number
| Great Britain | 20184844 |
Product description
3.1 Design of the product

- Wall-mounting base
- Diagnostics socket
- Front casing
- Cover for the fixing screw
3.2 Main function
The product has inputs and outputs. By assigning the inputs and outputs in different ways, you can set up various systems. The inputs and outputs are configured using the system control.
3.3 Data plate
The data plate is located on the right-hand side of the housing.
| Information on the data plate | Meaning |
| Serial number | for identification; 7th to 16th digits = product article number |
| VR 70 | Product designation |
| V | Operating voltage |
| W | Power consumption |
| Switching capacity for each relay and overall switching capacity |
3.4 CE marking
The CE marking shows that the products comply with the basic requirements of the applicable directives as stated on the declaration of conformity.
The declaration of conformity can be viewed at the manufacturer’s site.
Set-up
4.1 Checking the scope of delivery
▶ Check that the scope of delivery is complete.
| Quantity | Component |
| 1 | VR 70 |
| 2 | VR 10 |
| 1 | Installation accessories (bolts and rawl plugs) |
| 1 | Documentation |
4.2 Selecting the lines
▶ Use standard commercial lines for the wiring.
▶ Do not use flexible lines for mains voltage supply lines.
▶ Use insulation cables for mains voltage supply lines (e.g. NYM 3 x 1.5).
Line cross-section
| Supply line for mains voltage (pump or mixer mains cable) | ≥ 1.5 mm² |
| eBUS line (extra-low voltage) | ≥ 0.75 mm² |
| Sensor line (extra low voltage) | ≥ 0.75 mm² |
Line length
| Sensor lines | ≤ 50 m |
| Bus lines | ≤ 125 m |
4.3 Removing the front casing

▶ Remove the front casing in accordance with the illustration.
4.4 Installing the wall base

▶ Install the wall base using the appropriate fastening material in accordance with the illustration.
4.5 Installing the front casing
- Mount the front casing at the top of the wall socket.
- Use the fixing screw to secure the front casing.
- Slide the cover over the fixing screw until the cover clicks into place.
Electrical installation
Only qualified electricians may carry out the electrical installation.
5.1 Carrying out the wiring
Danger!
Risk of electric shock
There is a risk of electric shock when working on electrical components that are connected to the low-voltage network.
▶ Disconnect the product from the power supply.
▶ Secure the product against being switched back on again.
▶ Check that the product is voltage-free.
▶ Only open the product when it is voltagefree.
- Remove the front casing. (→ Page 6)

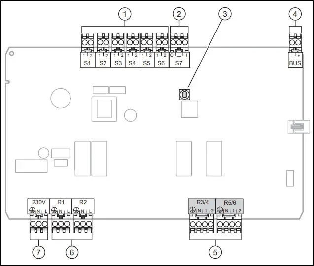
1. Input sensor terminals
2. Signal terminal
3. Address switch
4. eBUS terminal5. Mixer output
6. Output relay terminals
7. Power supply - Connect the required inputs and outputs from the selected basic system diagram.
- Connect the product using a fixed connection and a partition with a contact gap of at least 3 mm (e.g. fuses or power switches).
Danger!
Risk of damage caused by incorrect installation.
Connecting wires that have been stripped too far may cause short circuits and damage the electronics if a strand accidentally comes loose.
▶ Only strip the outer sheathing of flexible ducts to a maximum of 2.5 cm to prevent short circuits.
▶ Lay the lines correctly.
▶ Use the strain relief. - Strip the outer sheathing of the line, without damaging the sheathing on the connecting wires.
Connecting the line to the upper terminal block
- Push the line that is to be connected between the wall and wall base to the upper terminal block.
- Connect the required inputs and outputs in accordance with the illustration.
- Connect the eBUS line to the terminal block on the PCB. In doing so, ensure that you comply with the polarity in the system.
Connecting the line to the lower terminal block
- Connect all of the required lines in accordance with the illustration.
- Set the bus address. (→ Page 7)
- Install the front casing. (→ Page 6)
5.2 Setting the bus address

- Address switch
▶ Assign a unique address to each VR 70 that is connected, beginning with Address 1.
Decommissioning
6.1 Decommissioning the heating installation
▶ Decommission all system components of the heating installation, as described in the installation instructions for the individual system components.
6.1.1 Removing the product from the wall
- Remove the front casing. (→ Page 6)
- Disconnect the lines from the product’s terminal block.
- Unscrew the wall base from the wall.
Recycling and disposal
Packaging
▶ Dispose of the packaging correctly.
This product is an electrical or electronic unit within the context of EU Directive 2012/19/EU. The unit was developed and manufactured using high-quality materials and components. These can be recycled and reused.
Find out about the regulations that apply in your country regarding the separate collection of waste electrical or electronic equipment. Correctly disposing of old units protects the environment and people against potential negative effects.
▶ Dispose of the packaging correctly.
▶ Observe all relevant regulations.
Disposing of the product
If the product is labelled with this symbol:
▶ In this case, do not dispose of the product with the household waste.
▶ Instead, hand in the product to a collection centre for waste electrical or electronic equipment.
Disposing of batteries
If the product contains batteries that are labelled with this symbol:
▶ In this case, dispose of the batteries at a collection point for batteries.
◁ Prerequisite: The batteries can be removed from the product without causing any destruction. Otherwise, the batteries are disposed of together with the product.
▶ In accordance with the legal regulations, the end user is obligated to return used batteries.
Deleting personal data
Personal data may be misused by unauthorised third parties.
If the product contains personal data:
▶ Ensure that there is no personal data on or in the product (e.g. online login details or similar) before you dispose of the product.
Customer service
For contact details for our customer service department, you can write to the address that is provided on the back page, or you can visit www.vaillant.co.uk.
Technical data
| Rated voltage | 230 V AC |
| Mains frequency | 50 Hz |
| Total current | ≤ 4 A |
| Rated surge voltage | 2,500 V |
| Max. extra-low voltage (ELV) | 24 V DC |
| Safety extra-low voltage (SELV) | 24 V DC |
| Mode of operation | Type 1.B.C.Y |
| Connection type | Y |
| IP rating | IP 20 |
| Protection class | I |
| Pollution degree | 2 |
| Environmental temperature | 0 to 60 ℃ |
| Relative humidity | 20 to 95 % |
| Height | 293 mm |
| Width | 277 mm |
| Depth | 68 mm |
0020198787_01
Supplier
Vaillant Ltd.
Nottingham Road, Belper, Derbyshire, DE56 1JT
Telephone 0330 100 3143
[email protected]
www.vaillant.co.uk
© These instructions, or parts thereof, are protected by copyright and may be reproduced or distributed only with the manufacturer’s written consent.
Subject to technical modifications.
Publisher/manufacturer
Vaillant GmbH
Berghauser Str. 40 D-42859 Remscheid
Tel. +49 2191 18 0
Fax +49 2191 18 2810
[email protected]
www.vaillant.de




















