mestic SPA-3000 Split Unit Air Conditioner

Product Information
Split Unit Air Conditioner SPA-3000
- Cooling capacity: 3050 BTU/h (895 W)
- Recommended room size: up to 25 m3
- Noise level: 53 dB
- Mode: cooling
- 3 speeds available
- Weight: 22.5 kg
- Compressor type: Rotor type
- Koelvloeistof: R290(120g)
- Voltage: 220~240V, 50/60Hz
- Dimensions of indoor unit: 45.4 X 30.8 X 20.4cm
- Dimensions of outdoor unit: 44.3 X 37.3 X 20.1cm
Product Usage Instructions
Split Unit Air Conditioner SPA-3000
- Ensure the product is kept upright at all times and never held sideways or upside down.
- When moving the air conditioner, try to keep it upright and avoid shaking or dropping it.
- Ensure that the air intake is not blocked and remains well ventilated.
- Avoid inserting any objects through the air inlet or outlet openings as it may come into contact with electric components or the fan and cause danger.
- Avoid placing heavy objects on the product.
- Disconnect the power supply before moving, maintaining, cleaning, or not using the air conditioner for an extended period of time.
- Do not pull the plug to move the machine.
- Clean the dust filter of the air intake at least once a month.
- If the machine is not used for an extended period of time, store it in a cool and dry place. Clean and dry the air conditioner beforehand.
- Refer to the user manual for technical information, electrical schematics, installation instructions, troubleshooting guide, and maintenance procedures.

Safety regulations
Warning
When using this air conditioner, it is important that you always observe the safety regulations. This prevents the risk of personal injury, electric shock and product damage. Therefore, read all instructions beforehand
- Read the manual before use.
- If the terms of use are not followed, the manufacturer will not be liable for any damage or injury resulting from the use of this device.
- Keep the manual, warranty certificate and sales receipt.
- Children should be supervised to ensure that they do not play with the appliance.
- This appliance is not intended to be used by children under 8 years of age or by persons with limited physical, sensory or mental capabilities or insufficient experience and knowledge, unless they have been accompanied or have been instructed on how to use the appliance by a person who is responsible for their safety.
- Never use the appliance if it is visibly damaged or if there are breaks in the cord.
- Never repair the device yourself if the appliance, the cord or the plug is damaged. Always have this done by the manufacturer or a qualified technician.
- The device is not suitable for commercial use.
- Always use and store the device in a dry place.
- Never use accessories that are not recommended by the manufacturer.
- This appliance is only suitable for household use and for the purpose for which it is intended.
- It is prohibited to modify this product (or parts of it).
- Never connect multiple electrical appliances to a power outlet. This prevents a bad connection and high heat load.
- It is forbidden to place the portable air conditioner (indoor & outdoor unit) in the rain or in the water
Warnings
- Distance to burning objects at least 2 meters due to fire prevention measures.
- Users are strictly forbidden to add refrigerant themselves.
- Do not pull directly on the hose or destroy it with sharp objects. If the hose is found to be damaged, discontinue use and contact the distributor for repair.
Installation location of the air conditioner
The air conditioner must be placed on a firm, flat surface (note: the air conditioner must not be tilted or tilted) when
the appliance is in use. This mobile air conditioner may not be installed in the following places:
- Near strong heat sources, vapors and flammable or explosive gas.
- In an environment that contains chemicals (evaporating substances, organic solvents, etc.)
- In a wet environment. As soon as it rains, the air conditioning must be removed from the window.
- For outdoor use, the air conditioner must be kept away from rain and / or water.
Also take the following regulations into account:
- The product must be kept upright at all times and in all cases. Do not hold the device sideways or upside down.
- Try to keep the air conditioner straight when moving or carrying it. Make sure it is not shaken or dropped.
- Make sure the air supply is not clogged and remains well ventilated.
- Do not insert objects through the openings of the air inlet and outlet. Objects can come into contact with electrical parts or the fan in this way and could be dangerous.
- Do not place heavy objects on the product.
- Remove the plug from the socket before moving the air conditioner, performing maintenance, cleaning or not using it for a long time.
- Do not pull the plug to move the machine.
- Clean the dust screen of the air supply at least once a month.
- If the machine will not be used for a long time, it must be stored in a cool and dry place. Clean and dry the air conditioner well in advance.
Technical data
| Voltage | 220~240V 50/60Hz | Air flow capacity | 250-300 m3/h |
| Cooling capacity | 3050 BTU (895W) | Dehumidification capacity | 0,95 L p/u |
| Power | 405W | Insulation class | IPX4 |
| Refigerant | R290(120g) | Compressortype | Rotor type |
| Dimensions inside unit | 45.4 X 30.8 X 20.4cm | Noise | 53 dB |
| Dimensions outside unit | 44.3 X 37.3 X 20.1cm | Weight | 22,5 kg |
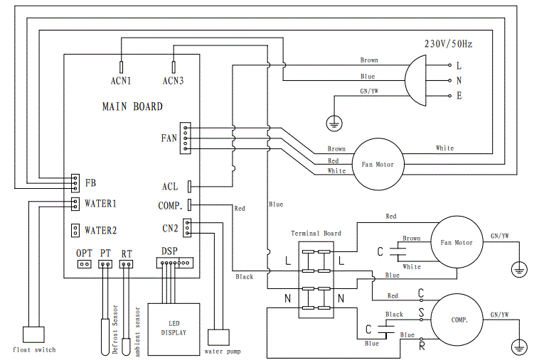
Electric scheme
Packing list
| Name | QTY |
| Inner unit | 1 |
| Outside unit | 1 |
| Drain hose | 1 |
| Outside Bracket | 2 |
| Inner Bracket | 2 |
| Storage bracket | 2 |
| Shock resistant rubber blocks | 2 |
| Support blocks | 2 |
| Hand screws | 14 |
| Twist lock | 2 |
| Slotted nut | 2 |
| User’s manual | 1 |
Parts
Accessories
Control panel
Installation of the air conditioner
- Unpack the machine and accessories and check that the hose between the indoor and outdoor unit is properly connected. Also check whether the condensation drain has a rubber cover. Finally, check whether the accessories are complete.
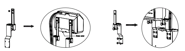
- Install the accessories as shown in the picture. Connect the outer bracket to the support block and the inner bracket by tightening the hand screws. This is how you form the carrying handle.
Install the bracket as shown in the figure below. Install the indoor and outdoor units on the bracket to fix the two parts. To secure the units to the bracket, tighten the hand screws in the appropriate holes.
Place the shock resistant rubbers on the back of the outdoor unit.
Install the complete unit in the caravan window and tighten the bracket properly (see figure).
Operation manual
Open the air outlet
Turn the air outlet upwards manually so that it is fully opened (see picture).
Activate air conditioning
Plug it into the socket. If you hear a short beep and see that the control panel lights up and goes off immediately, it means that the machine is activated.
To turn on
Press the “ON / OFF button to turn on the machine. If you hear two short beeps and the temperature is digitally displayed on the air conditioner, the air conditioner is switched on. When the air conditioner is switched on, the temperature is set to 22 ° C by default. The lights of “(M) medium wind speed” and “air conditioning” light up and the fan of the indoor unit turns on. The temperature sensor measures the ambient temperature and if it exceeds 22 ° C, the outdoor unit starts to work to bring the temperature down. Is the ambient temperature already below 22 ° C? Then the outdoor unit does not start.
Wind speed
When the “SPEED” is pressed, the machine may emit a short beep. This button allows you to set the indoor unit fan to “(L) Low wind speed”, “(M) Medium wind speed” or “(H) High wind speed”. The corresponding lights indicate which setting is selected.
Switching between A/C mode and fan mode
You can switch from A/C to fan mode by pushing the “MODE” button. The light next to “Fan” will switch on and the light next to “A/C” will switch off. The compressor and fan of the outside unit will switch off. Only the fan of the inside unit will stay on. This way, you can enjoy a refreshing breeze, without the cooling function. You can switch back to A/C mode by pushing the “MODE” button again.
Set the temperature
When you press the “UP” button, the machine will emit a short beep. The temperature is increased by 1°C each time. The highest possible temperature setting is 30°C. When you press the “DOWN” button, the machine will emit a short beep. The temperature is decreased by 1°C each time. The lowest possible temperature setting is 16°C.
Sleep mode
Press the “SLEEP” button to activate the sleep mode. After 6 seconds, all lights and the digital display turn off and the air conditioner goes to sleep. The indoor unit fan continues to run at low (L) wind speed. This way you will not be bothered by light and sound, and you can sleep peacefully. When you press any button on the control panel, the machine beeps briefly and returns to its original operating mode.
Switch off
Press the “ON / OFF” button to turn off the air conditioner. The machine beeps long and all lights turn off. The machine stops working and goes into standby mode until the machine is switched on again
Error code list
If the device does not work or works insufficiently:
Check if an error code is visible in the display, refer to the error code table for a solution. If no error code is visible in the display, go through the error table for a possible solution.
| Error codes | ||
| Error code | Cause | Solution |
| E1 | Room temperature sensor fault | Contact the dealer |
| E2 | System temperature sensor fault | |
| E4 | Insufficient refigerant | |
| E5 | Fan failure | |
| E6 | Condensation pump malfunction | |
Failure guide
| Failure guide | ||
| Problem | Cause | Solution |
| The device does not turn on | No power | Turn power on |
| Damaged electrical outlet | Turn off the power and check / repair the power outlet | |
| Unknown reason | Contact the dealer | |
| Little air displacement or limited cooling effect | The lowest ventilation setting is selected | Select the medium or high ventilation speed modus |
| The air filter is dirty | Check and clean the filter | |
| The air supply or exhaust of the indoor unit is blocked | Check that the unit is not blocked and remove the obstruction | |
| The air supply or exhaust from the outdoor unit is blocked | Check that the unit is not blocked and remove the obstruction | |
| The ambient temperature is too low or high | The ambient temperature must be between 16 and 40 ° C | |
| Insufficient voltage from the power supply | Consult an installer or use a different power connection | |
| Air displacement only but no cooling effect | The device runs in ventilation mode | Select the cooling mode (A / C) |
| The cooling mode has just turned off automatically | Wait about 3-5 minutes until the thermo- stat switches on again | |
| Abnormal sounds or vibrations | The mounting brackets are not properly installed on the vehicle, or the device mounting screws are not sufficiently tightened | Check that the mounting bracket is tight and tighten the device mounting screws |
| Water is leaking from the indoor unit | The rubber stopper on the bottom of the indoor unit is missing, or is not pressed enough | Check or replace the plug |
| The device is at an angle | The device must be mounted horizontally (maximum angle <3 °) | |
| The appliance emits a related odor | There is a serious problem | Switch off the device immediately and contact the dealer |
Maintenance
To clean
Caution: Unplug the power cord before cleaning the product.
For cleaning the outside:
Wipe the outside with a damp cloth. Then dry the device thoroughly with a dry cloth. Do not allow water or detergent to enter the machine. Do not clean the air conditioner with an aggressive cleaning agent and / or petrol.
Clean filter:
It is important to regularly remove the dust from the filter. Remove the filter as shown in the picture below. Clean the filter with tap water and / or a vacuum cleaner to remove any dirt from the filter. Make sure the filter has dried before putting it back in the air conditioner. Do not use water hotter than 40 ° C for cleaning and do not expose the filter to the sun.

Maintenance
- Remove the rubber seal from the condensation drain and drain the condensation moisture in an appropriate place when you store the air conditioner for a longer period of time. Then replace the “rubber seal.
- Clean the air conditioner according to the guidelines under “cleaning”.
- Store the air conditioner in a cool and dry place. We recommend that you put the air conditioner back in its packaging when you store it. This prevents dirt and dust from collecting on the air conditioner.

Storage & transport
You can easily transport the air conditioner and store it compactly. Use the hand screws to install the carrying bracket to the indoor unit, as shown in the picture.
Use the hand screws to install the carrying bracket to the outdoor unit as shown in the picture. This way you create a compact whole that you can easily transport and store. Store the air conditioner in a cool, dry place.
Correct disposal of this product.
This symbol means that this product should not be disposed of with normal household waste (2012/19 / EU). Recycle responsibly to promote sustainable reuse of material resources and to prevent potential damage to the environment or human health. Do you want to return the used device? Read the warranty
conditions of where the product was purchased. Here you can return the product for environmentally safe recycling.
Declaration of conformity
Gimeg Nederland B.V. hereby declares that the device SPA-3000 complies with the basic requirements and other relevant regulations that fall under the European directive standard EU206-2012.
EN 60335-1:2012+A11+A13+ A1 +A2+A14
EN 60335-2-40:2003+A11+A12 +A1+A2+A13 EN 62233: 2008
EN 55014-1:2017
EN 55014-2:2015
EN 61000-3-3:2013+A1
EN IEC 61000-3-2 2019
You can request a full declaration of conformity from the address shown on the back





Install the bracket as shown in the figure below. Install the indoor and outdoor units on the bracket to fix the two parts. To secure the units to the bracket, tighten the hand screws in the appropriate holes.
Place the shock resistant rubbers on the back of the outdoor unit.
Install the complete unit in the caravan window and tighten the bracket properly (see figure).












