ROBAND GSA610S Grill Station
INTRODUCTION
Congratulations on your purchase of this quality ROBAND® product. With proper care and management your new purchase will give you years of quality service.
By reading these instructions carefully you can ensure that this machine is used and maintained properly, helping your new investment to perform well for you now, and to continue performing in the many years to come.
GENERAL PRECAUTIONS
This machine must only be operated by qualified person(s) who are fully versed in the operating and safety instructions described in this manual. Operators should be instructed to familiarise themselves with any and all safety instructions described in this manual prior to commencement of any maintenance or service.
These machines are heating units, and as with any commercial heating unit the surfaces on these Grills will get hot. Always be careful when near an operating Grill Station, and ensure that any risk to unwary customers or staff is minimised with additional signage if necessary. Due to the obvious heat hazard Roband recommends that these units be kept out of reach of children.
In the case of new personnel, training is to be provided in advance. These machines should not be operated by persons (including children) with reduced physical, sensory or mental capabilities, or lack of experience or knowledge, unless they are being supervised or being instructed concerning the safe use of the appliance by a person responsible for their safety.
The machine should be disconnected from all power and allowed to cool before cleaning. Any damaged plug or cord should be replaced before further use.
These machines should not be cleaned with the use of a spray applicator, water jet or any other method except those outlined in the Cleaning & Care section of these instructions.
Roband will accept no liability if;
- Non-authorised personnel have tampered with the machine.
- The instructions in this manual have not been followed correctly.
- Non-original spare parts are used.
- The machine is not cleaned correctly, with the right product.
- There is any damage to the unit.
PACKAGING
All care is taken when packing and Roband ensures that every unit is functional and undamaged at the time of packaging.
The Package of these grills should include:
- One High Speed Grill Station (appropriate model)
- This manual
- Grease Box
- Nylon Spatula
- Packaging inserts
Any damage to the machine as a result of freight must be reported to the Freight Company and to the agent responsible for the dispatch of said unit within 24 hours of receipt. No claims will be accepted or entertained after this period.
![]()
COMPLIANCE
C-Tick:
ROBAND® products have been designed and manufactured to comply with any and all specifications set out by the Australian Communications Authority (ACA) in regards to Electromagnetic Compatibility. As testament to such compliance these units bear the C-Tick symbol.
For further information contact the Australian Communications Authority, PO Box 13112, Law Courts, Melbourne VIC 8010.
CE:
ROBAND® products bearing the CE compliance mark have been designed and manufactured to comply with European Standards and Directives. A copy of the CE Declaration of Conformity is located at the back of these instructions.
INSTALLATION
Remove all the packaging materials and tape, as well as any protective plastic from the machine. Clean off any glue residue left over from the protective plastic.
Place the Grill Station on a firm, level surface in the required position. Before connecting the grill to the power supply ensure that all the controls are in the “OFF” position. Turn all controls on and off to familiarise yourself with their operation.
National Standards exist outlining the positioning, spacing and ventilation requirements when installing new appliances. These Standards should be consulted and new equipment should be installed accordingly. In any situation where specifications allow a distance of less than 100mm we would still recommend that a well-ventilated air gap of not less than 100mm be maintained. If the machine is near particularly heat-sensitive materials common sense should be employed in determining sufficient distancing.
Do not place the Grill Station above other equipment that may give off heat.
AUSTRALIAN Models
For the GSA610 and GSA810 models plug the machine into a single phase, 10 Amp power point. For the GSA815 models, plug the grill into a single phase 15A power point. The GSA815 models will not plug into a 10 Amp power point.
EXPORT Models (-UK and -F Models)
All export models can plug into a standard 13 Amp United Kingdom (Type G) or 16 Amp European (Type E or F) power point .
For all units a minimum clearance of 25mm is required at the back of the unit to allow the arms to pivot freely preventing damage to any adjacent wall or equipment. Any damage caused to adjacent surfaces or equipment as a result of the unit being too close to a wall will not be covered by warranty. Roband recommends a minimum gap of 100mm be maintained all around the unit to allow adequate ventilation and to prevent any damage to heat sensitive materials.
We recommend the use of an RCD (Residual Current Device) rated at not less than 30mA for circuit protection when using these units. Note that if one RCD is used to protect multiple socket outlets, the RCD shall be appropriately rated so as to allow up to 30mA from these machines alone.
OPERATION
Initial Startup To turn on the unit, turn the Selector switch either left or right (see below).

Controls Description
| Selector | The Selector switch displays the different cooking and plate combinations possible on this unit. The green pilot light above and to the right of the switch will illuminate whenever the unit is switched on, in either mode of operation, indicating that power is being supplied to the unit. Contact Grill Mode: Turning the switch to the right Off: To turn the unit off, return the switch to the Off position. |
| Timer | The timer is purely a mechanical device to provide an audible ring after the set time. It provides no electrical control over the unit. |
| Thermostat | The Thermostat controls the temperature of the plates. The temperature can be selected by using the dial indicator, which are in 10 degree increments. The maximum temperature of the thermostat is 280 C, However most cooking is carried out between 180°C and 240°C. For non stick coated units, this Thermostat should never be set above 240°C. It is not necessary to turn the Thermostat to “Off” when the unit is switched off. |
Seasoning
NOTE: ONLY REQUIRED FOR UNITS WITHOUT NON STICK COATING ON PLATES
- Before cooking for the first time the plates need to be seasoned as follows. Wipe the top and bottom plates clean and apply a liberal coating of paraffin or vegetable oil.
- Turn both plates on by rotating the Selector switch to the “Top & Bottom” position marked
. - Set the thermostat to 180 by rotating the Thermostat knob. The pilot lights will illuminate indicating that the grill is heating.
- When the Grill Station has reached the set temperature the amber pilot lights will extinguish. Wipe the excess oil from the plates. (Caution: Take care when wiping excess oil off plates as plates and oil will be hot.
Cooking
- Lightly grease or oil the plates and set the Thermostat to the desired cooking temperature. See the cooking guidelines for more information.
- Allow a warm up time of around 15 minutes to pre-heat the plates before using for the first time each day.
- Place the food on the bottom plate and close the top plate onto the food.
- A timer is provided with all GS Series Grill Stations. This timer should be used as a guide only. Warning the timer does not turn off the heating elements when the bell sounds.
- For NON STICK coated plates: Do not use metal spatulas, scrapers, tongs and knives as described in the SPECIAL NOTES REGARDING NON STICK COATED EQUIPMENT.
It is recommended that the plates be kept closed when not cooking to minimise heat loss, and to avoid high temperatures in the handle. While closed for extended periods, the temperature can be turned down to around 150 idle position to save power.
CAUTION: During hotplate mode (with Top Plate turned off), the heat from the bottom plate will flow upwards and warm the handle. Although it should not get too hot, care should be taken when touching the handle during and after Hotplate operation.
Additionally, when operating do not leave the plates open for extended periods whilst in contact grill mode (both hotplates on), because the handle will become hot to touch.
Cooking Guidelines
The following table shows cooking times and temperatures for common food types that be used on the contact grill. Times based on GSA815 and GSA610 models. GSA810 can expect slightly longer times.
- 1. Individual experimentation is always necessary – this is a guide only 2
- Table assumes cooking in Contact Grill Mode – both top and bottom plates operating
| Item | Cooking Temp | Cooking Time | Other |
| 20mm Steak Medium Rare | 240°C | 1min 30sec | Rest* for 3 minutes |
| 20mm Steak Medium | 240°C | 2 mins | Rest* for 3 minutes |
| 20mm Steak Medium Well | 240°C | 2mins 30 sec | Rest* for 3 minutes |
| Meat Patties | 240°C | 1 min 10sec | |
| Chicken Breast | 240°C | 3 mins | Rest* for 5 minutes |
| Foccacia Ham, Cheese, Tomato | 220°C | 2 mins 20sec | |
| Turkish Rolls Ham, Cheese, Tomato | 220°C | 2 mins 30sec | |
| Sandwich Ham, Cheese, Tomato | 220°C | 50 secs | |
| Wrap Chicken, Cheese, Tomato | 220°C | 1 min 15 sec | |
| Fish Fillet Wrapped in Foil | 230°C | 1 min 30 sec | Rest* for 1 minute |
| Eggs In Egg Ring | 210°C | 2 mins | |
| Bacon | 210°C | 30 secs |
SAFETY
GENERAL SAFETY
This machine contains no user-serviceable parts. Roband Australia, one of our agents, or a similarly qualified person(s) should carry out any and all repairs. Any repair person(s) should be instructed to read the Safety warnings within this manual before commencing work on these units.
Steel cutting processes such as those used in the construction of this machine result in sharp edges. Whilst any such edges are removed to the best of our ability it is always wise to take care when contacting any edge. Particular care should be taken when panels are removed (eg during servicing) as this may expose sharp edges. Do not remove any cover panels that may be on the machine. This unit can get very hot, ensure everyone is aware that the machine is operating and take care to avoid contact with hot surfaces. Hot surfaces should be left well ventilated with an air gap of at least 100mm, though common sense should be used if the machine is near heat-sensitive materials.
Always ensure the power cable is not in contact with hot parts of the machine when in use. Ensure that any damaged power cord is replaced before further use. Do not clean this unit with the aid of a Spray Applicator or Water Jet. These units are not suitable for cleaning in a dishwasher and no parts of these machines (except the grease box) should ever be submerged in water. Keep out of reach of children or the inept.
CLEANING, CARE & MAINTENANCE
Attention to regular care and maintenance will ensure long and trouble free operation of your Grill Station. Although scheduled servicing is not required we do recommend you adopt a program of regular maintenance to ensure that the Grill Station is clean and functional and to avoid inadvertently damaging the unit.
Daily cleaning should be considered mandatory for all cooking equipment. In order to ensure the cooking plates are cleaned properly and to avoid damage the instructions below should be followed.
- Plates should be seasoned as per the instructions when the machine is first purchased. Generally, this should only ever need to be done once. This “seasoning” of the plates reduces food product sticking, protects the plates, and helps to maintain the foods flavour.
- Plates should be cleaned at the end of each day using a soft cloth dampened with only hot soapy water, with the machine turned OFF but while the plates are still warm. Do not under any circumstances use abrasive cleaning compounds or caustic cleaning agents.
- NEVER put cold water or ice on hot plates at a medium to high temperature. This may cause the
- plates to buckle due to the sudden change in temperature.
Non Stick Coated (T) Series Plates should be cleaned at the end of each day using a soft cloth dampened with only hot soapy water, with the machine turned OFF but while the plates are still warm. - Any stubborn cooking residue should be carefully removed by gently scrubbing with a Nylon scrubber or scraper. We recommend the use of Nylon scrubbers. Do not under any circumstances use any metal or abrasive scrubbers or cleaners on non stick coated plates.
Units without Non Stick - We recommend the use of Nylon scrubbers when cleaning and scrubbing the plates, as the use of metal scrapers or highly abrasive scrubbers (such as steel wool) can prematurely wear and damage the plates.
- Using the scourer in the heel of your palm, you can put the weight of your upper torso behind the scrub and easily remove any built up residue. Do not scrub back the plates too far! If you scrub them so far back that they are shiny again, then you will need to re-season the plates. Remember that a light clean regularly is much easier than trying to remove a large build-up of burnt on food and carbon. Occasionally you may find that the plates have become very difficult to clean. Should this occur, and only if necessary, use a NON-CAUSTIC oven cleaner, leaving it on for no longer than 30 seconds and if necessary repeat. Ensure all cleaner residue is removed. (Note: some cleaning products are not as non-caustic as they say)
Wipe down the remainder of the machine with a cloth or sponge that is only DAMP with soapy hot water, taking care to avoid water entering any part of the Grill Station. Do not clean with the use of a water jet, spray applicator or place the unit in a dishwasher. Spray applicators can result in liquid penetrating the switches on the machine, causing dangerous electrical situations, damage to the machine, and voiding any warranty.
Use only soapy water on a damp cloth or sponge when cleaning (soapy water is made by adding mild hand dishwashing detergents to water). Other cleaning chemicals can result in damage to parts of the machine. Many cleaning chemicals are unsuited to polycarbonates or plastics, and may also damage stainless steel and aluminium.
Although every care is taken during manufacture to remove all sharp edges, care should be taken when cleaning to avoid injury.
Maintaining Appearance of the Stainless- For protection and cleaning of “brushed” stainless steel surfaces, it is best to use a cleaner that will both remove grease and dirt while protecting the surface from future marks. Whilst there are many possible products on the market, our tests have shown that the following products work well on brushed stainless surfaces.
- Stainless Steel Polish (Water based) – Supplied by Clean Plus Detergents Pty Ltd
- Simple Green Pro M cleaner Supplied by Simple Green
SPECIAL NOTES REGARDING NON STICK COATED EQUIPMENT
The following instructions cover the models of ROBAND® equipment that are offered with non stick coating as an option.
The non stick coating utilised is high quality, however Roband Australia Pty Ltd cannot guarantee the performance or longevity of these coatings other than against faulty workmanship. This is the case due to the protective coating nature of the product and it’s use in unknown commercial environments.
Attention to regular care and maintenance will ensure long and trouble free operation of your equipment. Always follow the care and maintenance procedure that is described in the operating instructions for your particular equipment and in addition to those, carry out the steps below.
The following list contains the recommendations from the manufacturer to maximise the life and performance of the non stick coating on your equipment.
- Do NOT use at high temperatures over 240°C.
- Do NOT use metal spatulas, scrapers, tongs or knives when transferring food in or out of the plates, or when scraping residue into the grease tray. Plastic tipped spatulas and tongs should be used at all times on non stick coated units.
- A non stick coating will not stop carbonisation of food that is left on the plates. Food that is carbonised is harder to remove, and reduces cooking performance. Avoid food carbonisation by cleaning regularly during normal use, by wiping with a plastic scraper, spatula or squeegee. The advantage of non stick coating is that wiping down often is easy.
- At the end of each day, use warm soapy water to clean the surface. A nylon brush or non-woven, nylon pot scourer can be used to assist in the removal of stubborn build up. Be careful to ensure that water does not penetrate into the equipment. Never put cold water on a warm or hot cooking surface.
- Using a little cooking oil will assist with particularly sticky substances.
TROUBLESHOOTING
If the grill does not heat up check the following points before calling for service.
The grill is plugged in correctly and the power switched on.
The power point is not faulty.
The temperature has been set correctly and the green pilot light is illuminated indicating the machine has power.
The Thermostat knob is not loose or broken, rendering the thermostat inoperable.
Check Appendix A at the back of this manual – RCD’S
If the top plate is toasting faster than the bottom plate
Check that there is no carbon build-up on the bottom plate. Carbon on the plates will act as an insulator and reduce toasting performance. Refer to “Cleaning Care & Maintenance”.
If the top plate is not toasting
Check that the unit is not switched to “Hotplate mode”.
SPECIFICATIONS
| Model | GSA610 models | GSA810 models | GSA815 models |
| Power Source | 220-240 Volts AC | 220-240 Volts AC | 220-240 Volts AC |
| Power Frequency | 50-60Hz | 50-60Hz | 50-60Hz |
| Power Consumption | 2150-2250 Watts | 2200-2400 Watts | 2860-3120 Watts |
| Amps | 9.6 | 10.0 | 13.0 |
| Width mm | 435 | 560 | 560 |
| Height mm | 220 | 220 | 220 |
| Depth mm | 490 | 490 | 490 |
| Weight kg | 17.3 | 23 | 23 |
| Cooking Area mm | 275 x 375 | 275 x 500 | 275 x 500 |
Constant research and development may necessitate specification changes at any time.

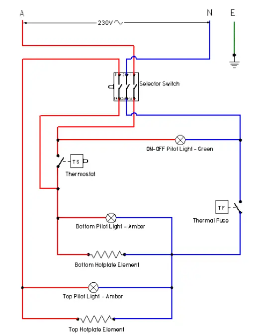
CIRCUIT DIAGRAM

*This circuit diagram has been provided for reference and to assist qualified service and repair agents only. Under no circumstances should persons not suitably qualified attempt repairs to any electrical equipment.
EXPLODED VIEW




PARTS LIST


APPENDIX A
Residual Current Devices (RCD’s)
Also known as Earth Leakage Protection systems an RCD is a protective device that automatically disconnects the live conductors of a circuit when an earth leakage current reaches a predetermined value.
Australian and International Standards detail when and where RCD’s are to be used in electrical installations, but common practice in many countries is to use a 30mA RCD in general commercial applications. This is typically done because 30mA RCD’s are readily available and are used in domestic installations.
For Commercial installations, and for socket-outlets providing power to commercial heating equipment (Toasters, Bains Marie, Grillers), 30mA RCD’s are typically unsuitable unless they are protecting only one device. Higher rated RCD’s should be considered if protecting multiple socketoutlets, giving appropriate consideration to the type of equipment being protected.
AS/NZS3000 2.5.2 gives the following warnings that should have been taken into consideration when an RCD circuit was installed.
To avoid unwanted tripping due to leakage currents and transient disturbances, care should be taken to ensure that the sum of the leakage currents of electrical equipment on the load side of an RCD is less than 1/3 of its rated residual current.
To Avoid excessive leakage current causing unwanted tripping where socket-outlets are protected by one RCD having a rated residual current not greater than 30mA, consideration should be given to the number of socket-outlets protected and the nature of electrical equipment likely to be connected to the socket-outlets.
Tubular elements (such as those used in this unit) reaching temperatures greater than 110°C are subject to moisture absorption and therefore earth leakage current generation. Should the installation and use of this unit trip an RCD the unit will need to be run on a circuit without an RCD for approximately 30-60 minutes, after which time the elements should have dried out and the machine should function normally. If you are unable to locate a circuit without an RCD please contact your supplier or contact Roband or our Agent for alternative suggestions.
EC DECLARATION OF CONFORMITY
| Manufacturer | Roband Australia 1 Inman Rd Cromer NSW, 2099 Australia |
| Model Type | Grill Station (GSA6 & GSA8 Series Toasters) |
| Description | Contact Grill Toaster |
| Date of first CE Marking | 1st Sep 2010 |
| Specific Models | GSA610S, GSA610ST, GSA610R, GSA610RT GSA810S, GSA810ST, GSA810R, GSA810RT GSA815S, GSA815ST, GSA815R, GSA815RT Includes export model: -UK, -F |
Standards:
This machine is designed in compliance with
- Machinery Directive 2006/42/EC
- Low Voltage Directive 2006/95/EC
- EMC Directive 89/336/EEC including amendments to 93/68/EEC
- WEEE Directive 2002/96/EC (WEEE)
- Restriction of Hazardous Substances in Electrical and Electronic Equipment 2002/95/EC (RoHS)
- EN60335.1 Household and similar Electrical Appliances
- EN60335-2-48 Commercial Electric Toasters and Grillers
- EN55014.2: 1997 Electromagnetic compatibility. Requirements for household appliances, electric tools and similar apparatus. Immunity.
Environmental:
This product is designed in order to contribute as little as possible to the quantity and noxious nature of waste and risk of pollution or other environmental contamination.
Packaging materials used in this machine are designed to be recyclable.
Declaration
I hereby declare under our sole responsibility that the product mentioned above to which this declaration relates complies with the above-mentioned standard(s). Roband Australia has appointed Valera Ltd as our EU Authorised Representative of : 5-7 The Glade Business Centre, Eastern Ave, West Thurrock, Essex, RM203FH , UK. Tel: 08 45 270 4321 Fax: 0845 270 4323 E-Mail : [email protected]
Signature of Authorised Person: ![]()
Print Name: Mal Johnston
Date: 1st Sep 2010 Position: Director of Engineering
WARRANTY
Every care is taken to ensure that no defective equipment leaves our factory and all goods manufactured by us are guaranteed against faulty workmanship and materials for a period of 12 months from the date of purchase. Glass, lamps and Teflon coatings are not included in this warranty. Generally, all goods claimed under this warranty must be returned to the factory or an authorised service agent, freight prepaid, for inspection. Any part deemed to be defective will be replaced, however, no claims will be entertained for parts damaged in transport, misused or modified in any way without our approval. For machines that are not considered to be portable (e.g. food bars, rotisseries, large hotplates and some bain maries), on site warranty service will be provided in capital city metropolitan areas only. In all other locations, the customer is responsible for all travelling time/service call costs and payment for this will be required prior to the commencement of the repair. The labour costs to actually repair the fault will be met by this company.
This company reserves the right to reject a claim for warranty if it is not completely satisfied with the circumstances under which it occurred and any costs incurred for false claims or faults due to incorrect usage etc. are the responsibility of the claimant. Under no circumstances shall Roband Australia Pty Ltd or any subsidiary company or Agent be liable for loss of profit or damage to other equipment and property.
Generally, authorised service agents are located in all areas which have authorised distribution dealers. For the name of your nearest authorised service agent please contact:
Warranty Number: Phone: Email:
ROBAND AUSTRALIA PTY LTD 1800 268 848 (for Australian residents) +61 2 9971 1788 Fax: +61 2 9971 1336 [email protected]
All other countries please contact your selling agent.
Please complete the following details and keep this card in a safe place. NAME: ________________________________________________________________________ ADDRESS: _____________________________________________________________________ MODEL No.: _____________ SERIAL No.: _____________ DATE PURCHASED: __________ NAME OF DEALER:______________________________________________________________
PLEASE RETAIN THIS SECTION FOR YOUR RECORDS
DO NOT POST
ROBAND AUSTRALIA PTY LTD
OTHER LEADING PRODUCTS AVAILABLE:
- -PLUS PIE & FOOD WARMERS

- DRINK MIXERS

- HIGH PERFORMANCE DEEP FRYERS

- VITAMIX BLENDERS

- GRILLMAX TOASTERS

- NOAW Slicers

Special Features
Timer Alarm
Advanced Control Safety Systems Embedded elements for Rapid heating, fast recovery and maximum life, High Quality, Rapid Heating Aluminium, Non stick Coating (T) series.![]()
These instructions cover the models of ROBAND® Grill Station Automatic toasters and grillers listed above. Although there are slight variances between models, the installation, operation, care and maintenance procedure is the same for all.
Roband Australia is a wholly Australian owned company and has been manufacturing quality commercial catering equipment for the food service industry for more than 50 years. Roband products are engineered and manufactured to the highest standards to provide functionality, reliability and durability, and our quality products are exported world-wide.
Included in the comprehensive ROBAND® range are Toasters, Fryers, Milkshake Mixers, Rotisseries, Food Display Cabinets and much more.
Roband Australia also acts as the Australian agents for Vitamix® Blenders, NOAW® Meat Slicers, RYNOTM Stainless Benching, Ceado® Juicers, Forge® Cookware, RobalecTM Soup/Rice Warmers & RobathermTM Urns .
In addition to a vast range of machines, Roband Australia has its own line of commercial cookware and cutlery under the Robinox® brand name.
For a complete set of brochures please contact your nearest authorised dealer or contact Roband directly at our head office.
Roband Head Office
Sydney Australia
Roband Australia Pty Ltd 1 Inman Road DEE WHY NSW 2099 Australia
Tel: +61 2 9971 1788
Fax: +61 2 9971 1336
Email: [email protected]
Web: www.roband.com.au
International Agents
For additional agents please email Head Office
Cyprus: United Catering Equipment Supplies
Ph +357 777 777 24
Fiji: Hotel Equipment Ltd
Ph +679 672 0666
Hong Kong: Chung Wah Kitchen Machine Ltd
Ph +852 2334 5411
Italy: World Group
Ph +39 0322 83 67 24
New Zealand Roband New Zealand
Ph +649 274 1354
Papua New Guinea: Brian Bell & Company Pty Ltd
Ph +675 325 5411
Singapore: Jelco Private Ltd
Ph +65 5611 988
Switzerland: Burgi Infra Grill
Ph +41 418 554 552
Thailand: Seven Five Distributors Co Ltd
Ph +662 866 5858
United Arab
Emirates:
Technical Supplies and Services Co
Ph +971 4343 1100
United Kingdom:
Metcalfe Catering Equipment
Ph +44 1766 830 456
© Copyright 2011 Roband Australia Pty Ltd
All rights reserved. No part of this work may be reproduced or copied in any form or by any means, electronic or mechanical, including photocopying or posting to a website, without the written permission of the publisher. The material contained within this document is intended entirely for instructional purposes.
Manufactured/Imported in Australia by:
Authorised Distributor/Agent
























