TTi LISN 1600 Line Impedance Stabilisation Network
Safety Symbols
Two internationally recognised safety symbols are used both in this manual and on the front panel of the LISN:
Caution: consult the instructions in this manual for safe usage; incorrect operation may damage the equipment.
Introduction
The ever greater use of electronic equipment around the world has led to an increasing awareness of the importance of Electro-Magnetic Compatibility (EMC). This may broadly be defined as the ability of various items of equipment to perform their required functions without adverse interaction. Achieving this requires attention both to the amount of energy emitted by apparatus and to the ability of equipment to operate in the presence of interference – its immunity.
Because of the importance of EMC, and its commercial impact, great effort has been expended over recent years in designing methods of measurement of EMC performance, in laying down acceptable (and achievable) standards of performance and in drafting legal requirements to impose compliance with these standards on manufacturers of electronic equipment. These standards divide the EMC behaviour of a piece of equipment into four categories:-
- Conducted emissions
- Conducted immunity
- Radiated emissions
- Radiated immunity
The Line Impedance Stabilisation Network (LISN) – sometimes also known as a V-network – is used in conjunction with a measuring receiver or a spectrum analyser to investigate and characterise conducted spurious emissions, especially on AC supply cables. Manufacturers of equipment subject to these legal requirements must usually submit their products to formal compliance measurements against the published standards. This is an expensive undertaking, particularly if product changes are found to be necessary, so most units are subjected to pre-compliance measurements during their design and development. Because conducted emissions measurements do not require the use of a screened room, it is possible for manufacturers to make these measurements themselves with a high degree of confidence that the results will be repeatable.
This LISN complies with the requirements of CISPR Publication 16, and contains the network most commonly called for by European Standards. It is designed to be capable of making such conducted emission measurements to the full requirements of the standards, and of assisting in assessing other aspects of equipment behaviour. It is also suitable for the requirements of VDE0876 and FCC part 15.
Specification
Through Path
- Circuits: 2 wire plus Earth.
- Power Input 3 Core 1·5mm2 cable: 2 metres.
- Power Output 3 pole socket to national requirements.
- Maximum Voltage Line to Line Line to Earth
- DC: 250 V 250 V
- AC up to 70 Hz: 264 V rms. 264 V rms. 400 Hz: 132 V rms. 66 V rms.
- 9 kHz to 100 MHz: 16 V rms. 8 V rms
- Maximum Current: 16 Amp rms continuous DC to 70 Hz. (subject to rating of connectors)
- LF Resistance: 135 mΩ including cable.
Impedance Network
- Type: 50Ω || 50 μH + 5Ω ± 20 % to CISPR Publication 16.
- Coupling capacitor: 0·25μF
- Input Impedance Variation: ±20% 9 kHz to 30 MHz to CISPR specification.
Isolation Filter
| Attenuation: | Supply input to Measurement out | UUT Supply output to Supply input. |
| I 9 kHz: | -15 dB | -12 dB |
| 150 kHz to 30 MHz: | -40 dB | -40 dB |
Artificial Hand
- Network: 220 pF + 500Ω
- Max. applied voltage: 15 V dc + rms
Measurement Circuit
| Connector: | 50W BNC, on front panel. |
| Max. applied voltage: | 7 V dc+rms. |
| Attenuation: | -0·5 dB nominal calibration factor. -5 dB at 9 kHz (to CISPR specification). ± 0·3 dB variation 150 kHz to 30 MHz. +0·3 -1·0 dB variation 30 to 100 MHz. |
| Source Selection: | Line 1 (Live), Line 2 (Neutral) or none. Selected by front panel rotary switch or by remote control relays. |
150 kHz High Pass Filter
| Selection: | By front panel rotary switch. |
| Response: | |
| 50 Hz: | > -40 dB |
| 100 kHz: | < -1·0 dB |
| 150 kHz: | < -0·2 dB |
| to 30 MHz: | ± 0·3 dB |
| to 100 MHz: | ± 1·0 dB |
Attenuator and Limiter
- Selection: By front panel rotary switch
- Not in circuit
- -10 dB & 9 kHz HPF & Limiter.
- 10 dB & 9 kHz HPF & Limiter & -10 dB
- 9 kHz High pass filter:
- -20 dB at 50 Hz,
- -1·0 dB at 5 kHz,
- -0·2 dB at 9 kHz.
- Limiter threshold: > ± 1·5 V.
- Attenuator accuracy: ± 0·3 dB.
- Frequency Response: ± 0·3 dB to 30 MHz, ± 2·0 dB to 100 MHz.
- Max. dissipation: 2 Watts continuous.
Remote Control
- Facilities: Source selection of Line 1 (Live), Line 2 (Neutral) or none. Front Panel lamp indicating active circuit.
- Relay Operating Voltage: 12 V dc nominal; limits 9 – 14 V. Max. ±16 V to earth.
- Relay coil resistance: 540Ω typical (22 mA nominal operating current).
General
| Operating Environment: | +5°C to +40°C. 20% to 80 % RH Indoor use, pollution degree 1. Altitude up to 2000 m. |
| Storage Environment: | -40°C to +65°C. 20% to 80 % RH |
| Size: | 132 (h) x 212 (w) x 315 (d) mm 3U high half rack width case |
| Weight: | 6·5 kg. |
| Safety: | The LISN meets the requirements of EN61010 – 1 when installed as PERMANENTLY CONNECTED EQUIPMENT. It is categorised as high earth leakage current apparatus and for safe operation it must be installed in accordance with the specific provisions of local wiring regulations relating to such equipment. The leakage current can reach 1·6 Amp, so a secure safety earth connection is vital for safe operation. |
| EMC: | The LISN is passive and does not itself generate any Electromagnetic Interference. It is therefore outside the scope of the EMC Directive 89/336/EEC of the European Communities. |
EC Declaration of Conformity
We Thurlby Thandar Instruments Ltd. Glebe Road Huntingdon Cambridgeshire PE18 7DX England.
LISN1600 Line Impedance Stabilisation Network
meets the intent of the Low Voltage Directive 73/23/EEC. Compliance was demonstrated by conformance to the following specifications which have been listed in the Official Journal of the European Communities.
Safety: EN61010-1 (1993) Installation Category II Pollution Degree 1.
Safety
This device is a Safety Class I instrument, Installation Category II, according to IEC classification and has been designed to meet the requirements of EN61010-1 (Safety Requirements for Electrical Equipment for Measurement, Control and Laboratory Use), and has been supplied in a safe condition. The instrument has been designed for indoor use in a Pollution Degree 1 environment (no pollution, or only dry non conductive pollution) in the temperature range 5°C to 40°C, 20% – 80% RH (non-condensing). It may occasionally be subjected to temperatures between +5°C and -10°C without degradation of its safety. This instruction manual contains some information and warnings which have to be followed by the user to ensure safe operation and to retain the instrument in safe condition. Use of the LISN in a manner not specified by this manual may impair the protection provided. Do not operate the unit outside the rated mains supply voltages or environmental range, or with excessive moisture or inadequate ventilation.
When the apparatus is connected to its supply, terminals may be live, and the opening of covers or removal of parts (except those to which access can be gained by hand) will expose live parts. The apparatus shall be disconnected from all voltage sources before it is opened for any adjustment, replacement, maintenance or repair. Capacitors inside the apparatus may still be charged even if the apparatus has been disconnected from all voltage sources, but will be safely discharged within 1 minute after switching off power. Any adjustment, maintenance and repair of the opened apparatus under voltage shall be avoided as far as possible and, if inevitable, shall be carried out only by a skilled person who is aware of the hazard involved. If the instrument is clearly defective, has been subject to mechanical damage, excessive moisture or chemical corrosion the safety protection may be impaired and the apparatus should be withdrawn from use and returned for checking and repair.
Earthing
WARNING! HIGH EARTH LEAKAGE CURRENT APPARATUS
The CISPR standard which defines the circuit of the LISN requires it to contain high value decoupling capacitors from the mains supply circuits to earth. When connected to a normal single phase supply, these capacitors will conduct substantial leakage currents to earth at the mains supply frequency (about 1·6 Amp under worst case conditions). Because of this high earth leakage current the LISN is covered in most countries by specific installation requirements to ensure the safety of the user. The most general method of meeting these requirements is to permanently wire the unit to the mains supply through an appropriate connection unit.
WARNING! THIS APPARATUS MUST BE EARTHED
It is essential that the LISN is securely connected to a safety earth ground before the supply voltage is applied; this connection must not be interrupted while the mains voltage is present. The integrity of the safety earth connection must be tested regularly. The LISN cannot be supplied through any form of earth leakage circuit breaker or differential current trip as such a device will be immediately activated by the capacitive leakage currents. If necessary an isolation transformer may be used, but it must have sufficient current rating for the intended load. The safety earth connections to the LISN are still required as component tolerances may result in unbalanced currents even with a balanced supply.
Cleaning
This equipment should be cleaned only with a soft dry or slightly damp cloth. Ensure that water does not enter the unit. Do not use solvents.
General Safety – Mains Voltage use
By its nature the LISN is associated with tests on mains voltage circuits. Users should be aware of the potential hazards involved, and must act at all times in a safe manner. It is never necessary to have live terminals exposed when conducting these measurements.
Installation
Mounting
The unit is designed for floor, bench or rack mounting. The physical measurement arrangement and the disposition of the connecting cables are explicitly specified in many of the relevant standards, and any measurement taken to comply with such a standard must abide by those directions. Any such requirements are entirely satisfactory for use with this LISN. The measurement specification will usually require a short thick low inductance connection between the earth terminal on the front panel and a ground plane in the measurement area. Note that this is not a substitute for the safety earth connection through the supply input cable.
Safety Regulations
When the LISN is used on mains circuits (or any circuit carrying dangerous voltages) it must be installed in accordance with all local wiring codes and safety regulations. These regulations will contain specific requirements relating to apparatus such as the LISN with dangerously high earth leakage currents. These will be designed to ensure the reliability of the safety earth connection. In the UK, the installation must comply with the current edition of the IEE Wiring Regulations.
Earthing
WARNING! THIS APPARATUS MUST BE EARTHED
Any interruption of the protective earth conductor inside or outside the apparatus or disconnection of the protective earth terminal will make the apparatus dangerous. Intentional interruption is prohibited. The most reliable way of achieving this is to use a permanently wired connection. The integrity of the safety earthing arrangements should be checked regularly. It is strongly recommended that users should establish a formal procedure for the regular conduct of these checks.
Fusing
The LISN contains no internal overload protection for the unit under test. To ensure that the supply is disconnected if a fault condition occurs the supply arrangements should include a fuse or circuit breaker suitably rated for the connecting cable used and the appliance being tested. In most circumstances, whatever arrangements would be made for the normal use of the appliance under test will be satisfactory for use with the LISN.
Mains Connection
If a three core mains lead with bare ends is provided it should be connected as follows:
- Brown- Mains Live
- Blue- Mains Neutral
- Green/Yellow- Earth
This cable should be permanently wired to a standard switched, fused, flex-outlet connection unit of suitable current rating. This will make the unit PERMANENTLY CONNECTED EQUIPMENT as defined in EN61010-1. A supply disconnection switch should be available within reach of the equipment; most connection units will provide convenient switching and fusing facilities. In the UK a 13 Amp fused should be fitted.
Mains Supply Voltage
The LISN itself does not contain any active circuits powered from the supply line, and does not need reconfiguring for different operating voltages or frequencies. Power is consumed only because of the capacitive leakage currents to earth and losses due to the flow of load current to the unit under test through the internal resistance of the LISN components.
Load circuit use
If the LISN is used on the output terminals of a power producing device (such as a standby inverter), the standard front panel connector should be replaced by an arrangement suitable for the reversed direction of current flow.
Ventilation
Significant heat is generated within the unit when passing currents near the maximum rating. Ensure that the ventilation slots are not obstructed.
Remote control
Remote control selection of the measurement source (normally under the control of a computer executing specialist EMC measurement software) is made by applying 12 Vdc to one of the two relay coils through the 9-way D type connector on the rear panel. The connections are:
The permissible operating voltage range is 9 to 14 V. Relay resistance is typically 540Ω resulting in a nominal operating current of 22 mA. Catching diodes are fitted internally, so to avoid damage it is important that the correct polarity is applied. The use of current limited supplies is advised. Transient suppression devices are fitted within the LISN between the control circuits and chassis ground, so voltages in excess of ±16 V to ground must not be applied to any of the control terminals.
A screened cable should be used to connect the remote control signals to the unit and the cable screen must be securely bonded to the metal shell of the connector. While operating under remote control the front panel source selection switch must be placed in the centre (Off / Remote) position. The front panel indicators display the remote selection. Note that activating both relays simultaneously does no harm, but does not result in a combined measurement of the sum of the two signals (L1 is measured while L2 is left improperly terminated). For proper manual front panel operation the remote control relays must both be de-energised.
EMC Standards
EMC standards are published by national standards organisations in most countries of the world. In Europe the various national standards previously used have been replaced by a common set of harmonised standards following the publication and adoption of the EMC Directive of the European Community. These are arranged according to the type and intended usage of the apparatus concerned. Some examples are:
The “generic” standard EN55081 applies to all equipments not covered by a specific standard. The documents listed cover only emissions requirements; a comparable set covers the immunity aspects of equipment performance. In many instances these standards are quite short – giving only the numeric limits applicable to a particular measurement and referring to a different standard for a detailed description of the method of measurement. This description will in turn refer to another document for a detailed specification of the measuring apparatus. For most EMC measuring equipment (including this LISN) this defining document is CISPR publication 16 “Specification for radio interference measuring apparatus and measurement methods”. This publication also contains a number of appendices giving historical and mathematical background information.
CISPR (International Special Committee on Radio Interference) is a committee of the IEC which has existed for many years to consider the measurement and control of radio interference. Its documents are not themselves standards but form the basis for the work of standards making bodies. The early work was based on designing measurements which reflected the perceived “nuisance value” of interference to radio and television reception, but as EMC has become the subject of legal requirements greater emphasis has been laid upon the repeatability of measurements, even at the expense of making those measurements less relevant to practical aspects of radio interference. Each standard defines its scope – the types of apparatus covered by its requirements. Users should always ensure that they are working to the current issue of the appropriate standard for the type of equipment being evaluated.
Conducted Emission Measurements
EMC measurements fall into four categories:
- Conducted emissions
- Conducted immunity
- Radiated emissions
- Radiated immunity
The Conducted categories are further subdivided according to the type of cable involved: AC power, DC power, control or interface cable, balanced or unbalanced signal cable etc. The LISN is primarily associated with conducted emissions measurements on AC power cables, but it does have some application with DC power circuits, and as a coupling network for immunity investigations. The power cables are usually the power input to an apparatus, but for items such as inverters, power supplies etc. measurements are also made on their power output connection. These other applications are discussed briefly later, but for simplicity most of this manual will assume use in conducted emissions measurements on AC power inputs.
The LISN
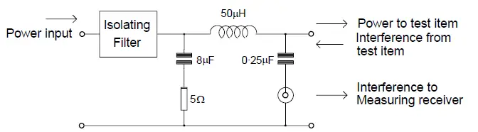
The LISN provides a number of functions in the measurement:-
- Feeds power from the supply to the equipment under test.
- Isolates the measurement from noise on the incoming power lines.
- Couples interference signals emitted by the unit under test into the measuring receiver or spectrum analyser.
- Provides a defined impedance to the interfering signals looking into the supply port, independent of the impedance of the supply mains.
The outline block diagram shows how these functions are provided.
The defined impedance is provided by the 50Ω input impedance of the measuring receiver in parallel with the series combination of the 50μH inductor and the 5Ω resistor. These values define the variation of input impedance with frequency which is required by CISPR 16 and shown on page 17 of this manual. Each supply line (live and neutral in a two phase unit) contains an identical network. The measurements must be made on each supply line in turn, and the worst readings found must meet the performance required by the standard.
Measurement Receiver
Full compliance measurements require the use of a receiver with bandwidth, dynamic range and detector characteristics complying with the required specification (again, this is usually CISPR 16). This includes the use of both an average responding detector and a quasi-peak detector specifically designed for EMC measurements. The specification of this quasi-peak detector defines the charge time constant, the discharge time constant and the ballistic characteristics of a mechanical meter (which can be simulated electronically) and describes its response to pulses of various repetition rates. There are different figures given for use in each frequency band (band A up to 150 kHz, B from 150 kHz to 30 MHz and C from 30 MHz to 1 GHz). The performance characteristics demanded of the quasi-peak detector impose severe dynamic range requirements on the preceding RF, mixer and IF circuits as the overload margin needed increases as the square root of the actual circuit bandwidth. For this reason, all CISPR compliant receivers (whether implemented as a receiver or a spectrum analyser) provide selectivity before the first mixer by using a “tracking” pre-selector. In fact, in this frequency range, the pre-selector consists of a selection of switched bandpass sections rather than a continuously tuned resonant circuit. If such a receiver is not available, worthwhile measurements can often be made using a classic general purpose spectrum analyser, particularly if the actual emission from the apparatus being tested does not contain high pulse voltages, or if only comparative measurements are sought to investigate remedial measures.
To obtain the most accurate results, observe the following precautions:
- Avoid damage to the input mixer by using both the limiter attenuator in the LISN and the RF attenuator of the analyser.
- Maximise the overload margin by using as much RF attenuation as possible, while keeping the measured signals at least 10 dB above the noise floor.
- Use the 150 kHz filter in the LISN to avoid overload by low frequency signals. An additional 30 MHz low pass filter might also be a useful accessory.
- Use the nearest available measurement bandwidth to the specification requirement.
Assess the nature of the signal observed and make allowance for this; a discrete signal such as a spurious component from a crystal clock oscillator will not be much affected by either measurement bandwidth or detector characteristics, while broadband noise will give a reading directly related to measurement bandwidth. Repetitive pulse emissions will show the greatest dependency on detector characteristics.
High pass filter
A switchable 150 kHz high pass filter is included in the measurement path of this LISN for use when making measurements in CISPR Band B (150 kHz to 30 MHz). This filter reduces the amplitude of the mains frequency signal and its harmonics reaching the measuring receiver to minimise dynamic range limitations caused by intermodulation. This filter precedes the limiter, so it also further improves the protection against large low frequency signals causing intermodulation in the limiter.
Voltage Limiter
Because a LISN in effect connects a sensitive measuring receiver (or spectrum analyser) to the mains, the input circuits of the receiver are at great risk of damage from power-switching or interference transients. This LISN includes a voltage limiter which can be switched into the measurement circuit to protect the receiver from these transients. It is associated with two 10dB attenuator sections (one before the limiter and one after) and is controlled by a front panel switch. Any non-linearity (even a variation of capacitance) in the limiter at the level of the interference signals being measured would result in the creation of intermodulation products which would affect the accuracy of the measurement. To avoid this, a back bias voltage is applied to the limiter diodes. This bias is obtained from Lithium batteries and does not depend on the power applied to the measurement path through the unit. A 9 kHz high pass filter is also included in the limiter circuit to avoid intermodulation caused by signals at the mains frequency and its harmonics.
All attenuators and the limiter can be completely switched out of the circuit for maximum sensitivity and absolute confidence in the unimpeded accuracy of a measurement, once it has been established that there are no transients present likely to damage the measuring equipment.
Operation
Physical arrangement
The relevant standard will define the required physical arrangement of the measurement, including aspects such as the disposition of the apparatus and its cables and the size and placement of a ground plane. Because the measured results obtained at frequencies above a few MHz depend strongly upon the physical layout and the earthing arrangements, it is important that detailed records are kept to allow the measurement to be repeated. For full compliance measurements it is common for the set-up to be photographed.
Connecting to equipment
Place the apparatus to be tested and the LISN in the positions required by the test specification. Bond the LISN to the measurement ground plane using a short, thick conductor from the binding post on the front panel. A copper strip or a multi-way ribbon cable with all conductors connected in parallel makes a low impedance connection. Connect the mains cable of the apparatus to the outlet of the LISN. If the cable is too long, fold the excess into a bundle with minimum loop area. Set the source selector switch to “none”, the limiter and attenuator switch on the LISN to -20dB and the input attenuation of the measurement receiver to maximum and connect the coaxial cable between them. Check the integrity of the LISN safety ground connection before switching the power on. Finally, switch on the appliance being tested. If the limiter is switched out during the measurement it should be switched in again before turning the power off.
Artificial Hand
When measuring hand-held apparatus the effect of the operator’s hand must be simulated by a defined network of 220 pF in series with 500Ω. Such a network is made available at the Artificial Hand terminal on the front panel of the LISN. If the case of the apparatus is metallic, simply connect it to the Artificial Hand terminal, otherwise wrap metal foil around the handles of the apparatus and connect the foils to the Artificial Hand terminal. Full details will be given in the ruling specification (e.g. EN55014) Although it is not intended that any significant voltage be deliberately applied to the Artificial Hand network, it will not be damaged by accidental connection to mains voltages.
Taking the Measurement
It is normal to take a preliminary sweep to assess the order of magnitude of the signals being produced. If the signal levels permit, switch out the limiter and attenuator in the LISN. Use as much input attenuation in the measuring receiver as possible while maintaining sufficient margin above the noise floor in order to obtain the best overload margin. At each point, select L1 and L2 alternately and take the higher of the two readings. Some measuring systems can do this automatically if the remote control relays in the LISN are wired to the measurement controller. See the Installation section for connection details.
Use on load terminals
The LISN may be used between the load (output) terminals of apparatus such as an uninterruptable power supply and the test load in order to measure the interference emitted on these terminals. To comply with safety rules when the LISN is used “in reverse” the front panel socket must be replaced either with a receptacle or by a hard-wired connection, and the plug on the rear cable must be replaced by an appropriate connection to the dummy load. Suitable safety earth arrangements must still be made.
Conducted Immunity Measurements
Many types of equipment are required to offer a level of immunity to irradiation by RF fields. Considerable RF power is needed to generate the required fields, so it is not possible to perform these tests in the manner specified without access to a closed, screened environment and expensive RF amplifiers. The LISN can be used as a coupling network to apply RF signals to the mains lead of an apparatus to gain some indication of its immunity. Signals of a few volts will correspond approximately to fields of a few volts / metre. Take care not to overload the LISN: when the source selector switch is in the “off” position, the measurement circuit is terminated in a 1 Watt 50Ω load. The limiter and attenuator will handle 1 Watt in the -10dB position and 0·5 Watt in the -20 dB position. With the source selector switched to one of the line circuits, power levels of a few watts can be handled. Also take care to avoid the radiation of unlicensed signals.
Calibration
Disconnect the unit from all sources of power before service or calibration. Calibration is performed without power. The primary calibration characteristic of the LISN is its compliance with the curve of input impedance vs. frequency given in CISPR 16. Insertion loss is a secondary characteristic. There are no internal adjustments which affect this behaviour; routine calibration consists of checking the limiter batteries, and confirming that physical damage, poor connections or unexpected component drift has not affected the other characteristics. The nominal performance curves are shown on the last page of this book. Work is currently in progress in the standards committees to address the question of reproducibility of EMC measurements and equipment characteristics, and this may lead to the publication of recommended code of practice for the calibration measurements to be performed on a LISN. Such a code of practice would supersede the recommendations given below, and should give guidance on the questions of the mains outlet to BNC adapter and the nature of the insertion loss measurement. Formal calibration is normally performed only over the frequency range up to 30 MHz, with the 150 kHz high pass filter, limiter and attenuators switched out of circuit, as the CISPR 16 specification does not include these facilities. Users may, if they wish, make additional measurements to calibrate these extra functions.
Input Impedance
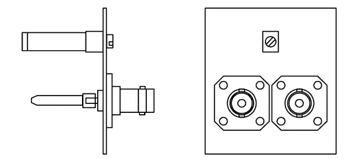
The defining specification for the LISN is the variation in input impedance across the frequency range at its terminals – the front panel power outlet. It is extremely difficult to make this measurement in a consistent manner as the results obtained at frequencies in excess a few MHz are very dependent upon the cabling and earthing arrangements used, and on the nature of the adapter used to connect to the power outlet. The simplest design of adapter with good RF performance is to mount two flange type BNC sockets onto a metal plate in the correct positions to mate with the live and neutral contacts of the power outlet, and to attach the power connector pins directly onto the centre conductors of the BNC sockets. A mating ground pin is attached directly to the metal plate. This construction results in the shortest possible transition from the coaxial environment into the LISN. The diagram illustrates the technique applied to a standard UK connector. Great care must be taken to ensure that this calibration adapter is never connected to a live outlet.
The LISN should be grounded, the live and neutral conductors of the supply input cable should be left open circuit and the measurement output BNC should be terminated in an accurate coaxial 50Ω load. In the past calibration measurements have been made with the input live and neutral shorted to ground, however this connection masks the behaviour of part of the internal circuit, so the use of an open circuit measurement is now more common. Separate measurements are made on the L1 (live) and L2 (neutral) circuits, with the front panel source selector switch set correctly for each measurement.
Note that input impedance variations can be very narrow band, so a swept measurement is needed to inspect all frequencies. Calibration at a few spot frequencies, although normal practice, might not reveal the full characteristics of the LISN.
The impedance can be measured with an automatic network analyser or manually with a signal generator, tee-splitter and vector voltmeter. Consult the documentation for the particular instrument used for detailed instructions. If the frequency range of the impedance measuring test set does not extend down to 9 kHz, it is possible to effectively measure input impedance at low frequencies by measuring the actual voltage appearing across the UUT terminals of the LISN when fed from a generator providing a constant, known emf voltage behind a defined output impedance (50Ω is preferred). The actual input impedance of the LISN can be calculated by considering the potential divider formed with the generator output impedance, taking into account the phase angle between the voltages.
Insertion Loss
The insertion loss is measured between the front panel power outlet (using the adapter described above) and a 50Ω load at the measurement output BNC socket. Again the LISN should be grounded, both the live and neutral conductors of the supply input cable should be shorted to the earth connection, and separate measurements made on the L1 (live) and L2 (neutral) circuits, with the front panel source selector switch set correctly for each measurement.
At frequencies below about 1 MHz the input impedance of the LISN falls below 50Ω, which if not taken into account will have a significant impact on the insertion loss measurement. Two alternative interpretations are possible:
- A strict insertion loss measurement quoting the ratio of the actual output signal to the signal which would appear if the LISN were removed and the 50Ω load connected directly to the source.
- A transmission loss measurement quoting the ratio of the actual output signal to the actual input signal appearing across the input terminals. This discounts the effect of the impedance variation on the input signal and is equivalent to making the measurement with a constant voltage (zero source impedance) generator.
The published specification for this LISN adopts the second approach as this separates the two characteristics of input impedance and transmission loss. It also more closely reflects the normal usage of the LISN in measuring interference signals with a source impedance that may be substantially different from 50Ω. The graphs on page 16 of this manual show the nominal input impedance and transmission loss behaviour of the LISN.
Limiter Batteries
To ensure proper linearity of the limiter below its clipping threshold, check the voltages of the two back-bias batteries: remove the top cover and use a DVM (with one terminal connected to chassis ground) to measure the voltages at the test points on the front panel PCB accessible through a cut out in the side of the screening can on the left hand side of the unit. The reading should be 3·0 to 3·3 Volts.
Lithium Batteries are used which should give an operating life in excess of ten years. If replacement is necessary, dismantle the unit and fit new batteries of the correct type to the front panel PCB. Take care to observe polarity, and to comply with all current safety regulations governing the handling and disposal of Lithium batteries; these will include:-
- Do not attempt to recharge the batteries.
- Do not cut open or crush.
- Do not dispose of in fire
- Do not short circuit.
Maintenance
Batteries
The only routine maintenance required is the checking and replacement if necessary of the limiter bias batteries. See the instructions above.
Cleaning
If the unit requires cleaning first isolate it from all power sources, then use a cloth that is only lightly dampened with water or a mild detergent. Ensure that it is completely dry before re-applying power.
Warning! To avoid electric shock or damage to the instrument, never allow water to get inside the case.
Circuit Description
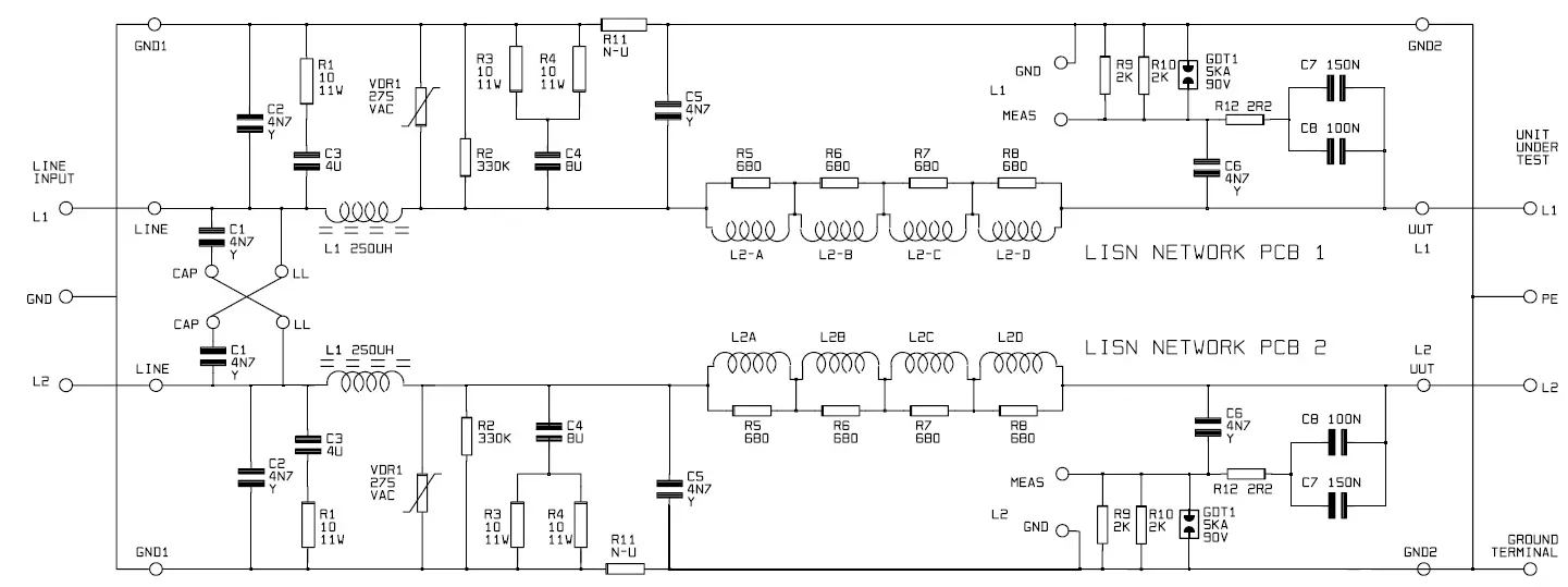
Network PCBs
The incoming supply lines at the rear of the unit are connected to the two identical network PCBs. The safety ground conductor in the supply cable is connected directly to the chassis metalwork while the circuit boards are grounded through the fixing screws.
Ferrite cored 250 μH inductors L1 form the isolating filter in conjunction with C1, C2 and C3. R2 is the safety discharge resistor which removes dangerous voltages from the high value capacitors within a few seconds after the unit is disconnected from the supply. The varistor VDR1 protects the capacitors from high voltage transients. The multi-section air cored inductor L2 forms the 50 μH element of the defined input impedance of the LISN; C4 and the parallel combination of R3 and R4 define the 5Ω low frequency impedance. Resistors R5-8 across the coil sections damp parasitic resonances which can occur at frequencies above about 20 MHz.
C6, C7 and C8 form the 0·25 μF coupling capacitor to the measurement port. The 90 Volt gas tube protects the signal part of the unit from high amplitude surges and also protects against failure of the coupling capacitors. R12 limits the potential fault current and is a non-flammable fusible component. R9 and R10 provide a charging path for the coupling capacitors to limit the amplitude of the supply frequency signal appearing at the output socket if a 50Ω load is not present.
Specially constructed coaxial cables designed for high current mains voltage operation connect the network PCBs to the front panel socket. The physical layout of these connections has significant influence on the high frequency performance of the unit and should not be altered. The safety ground connection for the outlet is through the chassis metalwork, not through the printed tracks. Take care that any replacement components used on the network PCBs carry the proper X2 or Y rating for mains circuit applications.
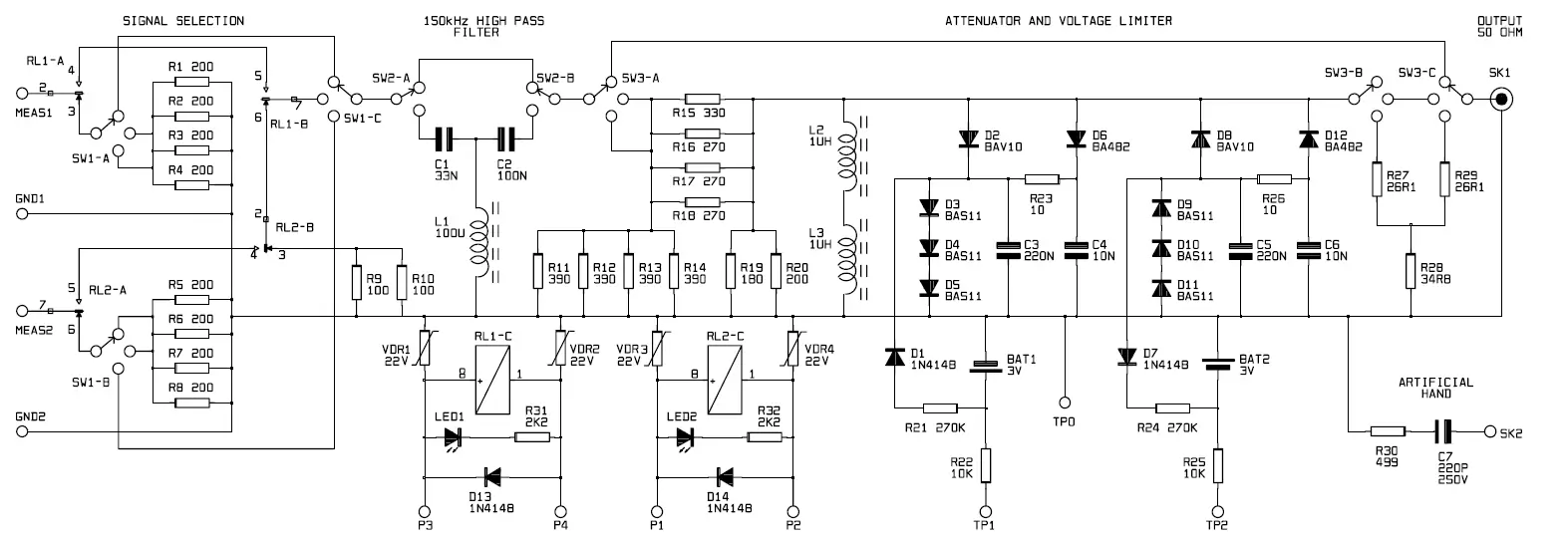
Front Panel PCB
The front panel PCB carries the 50Ω signal processing circuits. SW1 in conjunction with the two relays selects one of the signal sources for measurement while the other is terminated in a 50Ω load R1-4 or R5-8. R9 and R10 terminate the measuring receiver in 50Ω when neither line is selected. The 150 kHz high pass filter switched in or out by SW2 consists of C1, L1 and C2. It is designed to be tolerant of variations in source impedance. SW3 selects the limiter and attenuator. The 10 dB pi-section attenuator before the limiter is designed to dissipate the surge power. The parasitic reactances of these resistors restrict the high frequency bandwidth which limits the slew rate of a transient. L2 and L3 form a 9 kHz high pass filter (in conjunction with the input coupling capacitors) to reduce the amplitude of the 50 Hz signal applied to the limiter diodes.
The limiter consists of separate circuits for each polarity of surge. D6 and D12 are high frequency diodes, while D2 and D8 are fast switching higher current diodes for larger transients. The capacitors C3-6 absorb high frequency energy while longer duration pulses are absorbed by the diode chains D3-5 and D9-11. These are permanently forward biased by a small current (about 6 μA – defined by R21 and R24) from the batteries. This serves both to reduce the turn on time of the diodes, and to develop a voltage (about 1·2 V) to reverse bias the switching diodes. This raises the limiting threshold and reduces the non-linearity of the limiter to signals below the threshold, so reducing its impact on the accuracy of the measurements. Battery protection is provided by anti-charge diodes D1 and D7 and by current limiting resistors R22 and R25 to the test points which are provided for the measurement of the battery voltage as part of routine maintenance. The second 10 dB tee-section attenuator consisting of R27-29 can be switched in after the limiter; it is not required to handle high powers.
Servicing Information
Safety Considerations
The LISN must be disconnected from all power sources before it is opened for servicing. The unit includes high value capacitors which carry mains voltage. Although discharge resistors are fitted which should remove any dangerous charge from these capacitors within a few seconds of the removal of power, it is strongly recommended that service engineers should take the additional precaution of short circuiting both line terminals to ground before working on the unit.
Dismantling
Remove 3 screws each side and lift off the top cover; note that these are special (nib-head) screws. Turn the unit over, remove 4 screws and lift off the bottom plate (the feet remain attached to the plate).
With the unit on its side, remove the nuts holding the screening cover to the studs on the front panel. Release the relay cables from the clips. Remove the 6 nuts and bolts holding the two screening covers to the centre spine and lift away the covers. To work on the two network PCBs, remove the 2 screws holding the rear panel to the centre spine and unsolder the two cross-linked connections at the rear of the boards. To dismantle further, release the front panel assembly from the centre spine by removing the nuts from the stud at the top and the earth terminal at the bottom. Disconnect the high current cables from either the appliance connection or the network PCBs. taking careful note of the physical arrangement as this has great effect on the high frequency performance of the unit. Detach the D type connector from the rear panel; it is not necessary to unsolder the wires. Pull the knobs off the switch shafts and undo the 3 nuts on the switch bushes and the nut from the BNC connector. The front panel PCB can now be pulled back from the panel. Take care not to lose the spacers from the bushes of the panel mounting components. The coaxial cables and the wire to the artificial hand socket may be unsoldered if required.
Re-assembly
Re-assembly is the reverse of the dismantling procedure given above. Note the following points: Check the cable joints onto the front panel PCB before refitting it to the panel. If the coax cables need to be re soldered, ensure that the braid is lap soldered to the top of the PCB to ensure the absolute minimum of lead length. The cables will withstand reasonable soldering heat. When attaching the PCB to the front panel take care not to damage the LED indicators. Re-connect the two cross-linked connections at the rear of the network PCBs: link CAP on each PCB to LL on the other. These are low current, mains voltage connections. Ensure that all cables pass through the grommets and are not trapped between metalwork. The LH screening cover has the cable clips for the remote control wiring; ensure that the grommet is properly seated in the slot at the front of the cover.
Ensure that all high current cable connections are securely tightened and that proper clearance exists around all mains voltage connections. Use the nib-head screws to attach the top cover to ensure secure electrical grounding contact. After the unit has been re-assembled, check that there are no loose items inside and perform a high current earth resistance test to all exposed metalwork, and measure the leakage resistance between live, neutral and earth. Note that varistors are fitted to protect the capacitors from high voltages, so the leakage test voltage must be less than 250 Vdc.

LISN Network PCB Assembly (44836-0010)
| Position | Description | Part Number | Position | Description | Part Number |
| C1,2,5,6 | Cap 4N7 250V AC Y CER | 23424-0459 | R2 | Resistor 330KF W75 MF 100ppm | 23209-4330 |
| C3 | Cap 4U 450VAC P/P | 23684-0013 | R5,6,7,8 | Resistor 680RF W75 MF 100ppm | 23209-1680 |
| C4 | Cap 8U 450VAC P/P | 23684-0012 | R9,10 | Resistor 2K00F W75 MF 100ppm | 23209-2200 |
| C7 | Cap 150NM 250VAC X2 P/E P22.5 | 23684-0009 | R12 | Resistor 2R2J W33 MF Fusible NRF25 | 23222-0022 |
| C8 | Cap 100NM 250VAC X2 P/E P15 | 23684-0008 | VDR1 | Varistor V275LA20A | 23386-0010 |
| GDT1 | Gas Surge Arrester 90V 5kA | 23386-0020 | Mounting Bracket (Ceramic Resistor) | 23287-0001 | |
| L1 | Choke 250UH – LISN | 22154-0060 | Stud M3 X 10 KFH-M3-10ET | 20205-0610 | |
| L2A,B,C,D | Inductor Section – LISN – 12 turns | 22152-0060 | PCB – NETWORK – LISN | 35555-2360 | |
| R1,3,4 | Resistor 10RJ 11W WW CER KH216 | 23287-0100 |
LISN Front Panel PCB Assembly (44836-0020)

| Position | Description | Part Number | Position | Description | Part Number |
| BAT1,2 | Battery 3V Lithium 1/2AA PCB mtg | 22010-0600 | R15 | Resistor 330RF W75 MF 100ppm | 23209-1330 |
| C1 | Cap 33NK 63V P/E p5 | 23620-0251 | R16,17,18 | Resistor 270RF W75 MF 100ppm | 23209-1270 |
| C2 | Cap 100NK 63V P/E p5 | 23620-0246 | R19 | Resistor 180RF W75 MF 100ppm | 23209-1180 |
| C3,5 | Cap 220NK 63V P/E p5 | 23620-0247 | R21,24 | Resistor 270KJ W25 CF | 23185-4270 |
| C4,6 | Cap 10NZ 500V CER D10 p5 | 23424-0443 | R22,25 | Resistor 10KJ W25 CF | 23185-3100 |
| C7 | Cap 220PK 250VAC CER p10 | 23424-0465 | R23,26 | Resistor 10RJ W25 CF | 23185-0100 |
| D1,7,13,14 | Diode 1N4148 | 25021-0901 | R27,29 | Resistor 26R1F W60 MF 50ppm | 23206-0261 |
| D2,8 | Diode BAV10 | 25021-0905 | R28 | Resistor 34R8F W25 MF 50ppm | 23202-0348 |
| D3-5,9-11 | Diode BAS11 | 25115-0915 | R30 | Resistor 499RF W25 MF 50ppm | 23202-1499 |
| D6,12 | Diode BA482 | 25030-0905 | R31,32 | Resistor 2K2J W25 CF | 23185-2220 |
| LED1,2 | LED – T1 Round (3mm) – Red | 25061-0200 | RL1,2 | Relay Type 53/3 (12V) | 22240-0040 |
| L1 | Inductor 100UH 8RBSH | 22042-0150 | SK1 | BNC – PCB Mount (Isolated) | 22588-0014 |
| L2,3 | Inductor 1UH 8RBSH | 22042-0130 | SW1,2,3 | Switch Rotary 3Pole 3Way | 22220-0004 |
| R1-8,20 | Resistor 200RF W75 MF 100ppm | 23209-1200 | VDR1,2,3,4 | Varistor V22ZA1 | 23386-0040 |
| R9,10 | Resistor 100RF W75 MF 100ppm | 23209-1100 | PCB – Front Panel – LISN | 35555-2350 | |
| R11,12,13,14 | Resistor 390RF W75 MF 100ppm | 23209-1390 |
LISN 1600 FRONT PANEL ASSY
| Description | Part Number |
| Knob 21mm DA217 180 Grey 99 | 20657-0070 |
| Knob Cap Black Line C211 Grey 99 | 20657-0072 |
| Spacer Round 1/2″IDx1/16″L Nylon | 20661-0269 |
| Spacer Round 25/64″x5/64″L Nylon | 20661-0270 |
| Terminal 2BA Non Insulated (ground) | 22571-0730 |
| Socket Black 4mm Deltron 551/2 (Artificial hand) | 22571-9110 |
| Bezel – TSP3222/TG1304 CASE | 31711-0080 |
| Front Panel – LISN | 33331-5510 |
| Overlay Front Panel – LISN | 33331-5530 |
| Socket 13 AMP 250V AC (UK) | 22501-0002 |
| Socket 16 AMP (Germany) | 22501-0003 |
| Socket 16 AMP (France) | 22501-0004 |
| Socket 16 AMP CEE17 230V (Blue) | 22501-0005 |
| Socket 16 AMP CEE17 110V (Yellow) | 22501-0006 |
| Bracket – Socket (Germany & France) | 31512-0610 |
LISN1600 UNCASED ASSY
| Socket 9 way D (Solder Bucket) | 22572-9304 |
| Screwlock for D Type 4-40 UNC (pair) | 20162-0010 |
| Grommet – 3109A | 22443-0002 |
| Grommet – PV93 | 22443-0003 |
| Crimp Terminal Blue M3 Ring | 22576-0023 |
| Crimp Terminal Blue M4 Ring | 22576-0022 |
| Crimp Terminal Blue Flat Blade | 22576-0024 |
| Crimp Terminal Blue M3.7 Fork | 22576-0025 |
| Mains Cable 16A 27/0.25mm (Industrial) | 10175-0130 |
| Mains Cable 15A 30/0.25mm (UK) | 10175-0140 |
| Mains Lead 16 AMP EURO (Germany & France) | 22491-0220 |
| Cable Bush (Liquid Tight) M20x1.5 | 22448-0230 |
| Fixing Nut M20x1.5 for cable bush -0230 | 22448-0231 |
LISN1600 – Case Parts
| Foot Poly/E Black P2629 | 20662-0530 |
| Bracket Plas Foot 3786-7001 | 20662-0201 |
| Spring Foot | 33171-0130 |
| Support Plate – LISN | 31333-0100 |
- Network Screen – LISN 31541-0010
- Rear Panel – LISN 33331-5520
- Case Upper – TSX Series 33537-0640
- Case Lower – LISN 33537-0710
- Label – Rear Panel – LISN 37541-0890
- Instruction Book – LISN 48511-0250
Fixings
| Nut M3 | 20210-0101 |
| Screw M3 X 6 | 20234-0027 |
| Spacer Hex M3 X 12 | 20661-0225 |
| Spacer Hex Stud M3 X 12 | 20661-0247 |
| Washer M3 | 20030-0263 |
| Washer M3 Shakeproof | 20037-0301 |
| Washer M3 Spring | 20038-9501 |
| Nut M3.5 | 20210-0103 |
| Screw M3.5 X 16 (Nickel plated) | 20234-0049 |
| Washer M3.5 | 20030-0269 |
| Washer M3.5 Shakeproof | 20037-0306 |
| Nut M4 | 20210-0102 |
| Screw M4 X 8 | 20234-0023 |
| Screw M4 X 10 | 20234-0028 |
| Screw M4 X 16 | 20234-0016 |
| Screw M4 X 20 | 20234-0020 |
| Washer M4 | 20030-0266 |
| Washer M4 Shakeproof | 20037-0304 |
| Washer M4 Spring | 20038-9502 |
| Nut M5 | 20210-0105 |
| Screw M5 X 20 (Nickel plated) | 20234-0050 |
| Washer M5 | 20030-0267 |
| Washer M5 Shakeproof | 20037-0307 |
| Washer 2BA Shakeproof | 20037-0244 |
| Captive Nut SNU-1219-17-00 | 20213-0010 |
| Screw N06 X 3/8″ | 20062-9308 |
| Screw N06 X 3/8″ NIBHEAD (for cover) | 20063-0010 |
Characteristic Curves
Input Impedance vs. Frequency of 50Ω || (50μH + 5Ω) CISPR 16 Network, showing nominal value and ±20% limits

Transmission Loss vs. Frequency of LISN Coupling Network
















