3D Printer User Manual
- This Manual is for the Ender-3 3D printer.
- Select the correct input voltage to match your local mains (230V or 115V)
- Because of software/hardware upgrades and model differences, new revisions may not be listed in this guide.
- Detailed instructions for use are available on the TF card.
Notes
- Do not use the printer in other wrong ways to avoid personal injury or property damage.
- Do not place the printer near any heat source or flammable or explosive objects. We suggest placing it in a well-ventilated, low-dust environment.
- Do not expose the printer to violent vibration or any unstable environment, as this may cause poor print quality.
- Before using experimental or exotic filaments, we suggest using standard filaments such as ABS or PLA to calibrate and test the machine.
- Do not use any other power cable except the one supplied. Always use the three-pin plug.
- Do not touch the nozzle or printing surface during operation as they may be hot. Keep hands away from the machine while in use to avoid burns or personal injury.
- Do not wear gloves or loose clothing when operating the printer. Such cloths may become tangled in the printer’s moving parts leading to burns, personal injury, or printer damage.
- When cleaning debris from the printer hotend, always use the provided tools. Do not touch the nozzle directly when heated. This can cause personal injury.
- Clean the printer frequently. Always turn the power off when cleaning, and wipe with a dry cloth to clean dust, adhered printing plastics, or any other material from the frame, guide rails, or wheels. Use glass cleaner or isopropyl alcohol to clean the print surface before every print for consistent results.
- Children under the age of 10, should not use the printer without any supervision.
Preface
Dear Customers:
Thank you for choosing our products. For the best experience, please read the instructions before operating the Printer. Our 3D team is always ready to provide you with assistance. Please contact us via the phone number or e-mail address provided at the end when you encounter any problem with the Printer.
For a better experience in using our product, you may learn how to use the Printer in the following ways:
- Learning from the instructions and videos that come with your TF card.
- Visit our official website www.creality3d.cn. You will find relevant software/hardware information, contact details, and operation and maintenance instructions on the website.
Introduction

| 1. Control Box | 9. Power |
| 2. TF Slot and USB Port | 10. Y Limit Switch |
| 3. Print Surface | 11. Y Stepper |
| 4. Control Knob | 12. Coupling |
| 5. Display | 13. Z Stepper |
| 6. Nozzle Assembly | 14. Z Limit Switch |
| 7. Spool Holder | 15. X Limit Switch |
| 8. Extruder (E) Stepper | 16. X Stepper |
Screen Information
Information Displayed

| Common Functions | ||
| Menu, | Sub Menu | Explanation |
| ↑ Info Screen ↑ | ↑ main ↑ | Return |
| Prepare→ | Move axis→, | Moving X Y Z axis or Extruder by given value |
| Auto home | Return to the origin | |
| Set home offsets | ||
| Disable steppers | Moving X Y Z axis by your hands | |
| Preheat PLA | ||
| Preheat ABS | ||
| Cooldown | Close and cooldown the nozzle | |
| Control→ | Temperature→, | Heat the nozzle and the bed or change the fan speed by the given value |
| No TF card /Print from TF | Select the printing model | |
| Init.TF-Card /Change TF-Card | ||
| About Printer | ||
| Printing | ||
| Tune→ | Speed | Change Printing Speed by given value |
| Nozzle | Change the temperature by given value | |
| Bed | Change the temperature by given value | |
| Fan Speed | Change Fan Speed by given value | |
| Flow | Change filament flow by given value | |
| Change filament | ||
| Pause print | ||
| Stop print | ||
Loading Filament
- Preheat Method 1

- Feeding

Press and hold the extruder lever then insert 1.75mm filament through the small hole of the extruder. Continue feeding until you see filament out of the nozzle.
Tip: Replacing the Filament
- Cutting filament near the Extruder and slowly feed new filament until the new filament gets into the PTFE tube.
- Preheating the nozzle,Press and hold the extruder, extract the filament, then feed the new filament.
Bed Levelling

- Prepare →Auto Home. Wait for the nozzle to move to the left/front of the platform.

- Prepare→Disable Steppers

- Move the nozzle to the front/left leveling screw and adjust the platform height by turning the knob underneath. Use a piece of A4 paper (standard printer paper) to assist with the adjustment, making sure that the nozzle lightly scratches the paper.
- Complete the adjustment on all 4 corners
- Repeat above steps 1-2 times if necessary.

Software Installation

- Double click to install the software.

- Double click to open the software.

- Select language→Next→Select your machine→Next→Finish.
Preparing to Print
- Slicing
Open the software→Load→Select the file→Wait for slicing to finish, and save the code file to TF card. - Printing

Insert the TF card→ Int. TF-Card → Print from TF→Select the file to be printed.
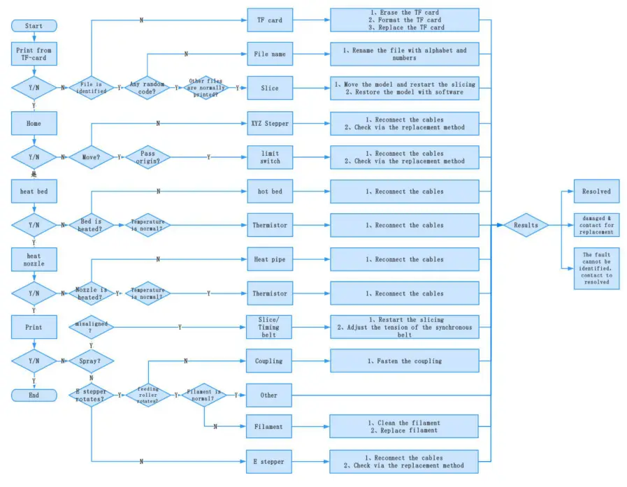
Troubleshooting

Circuit Wiring Diagram

After-Sales Service
Service
- The printer can be returned within seven days, 15 days after replacement, one-year warranty, and lifetime maintenance.
Replacement requirement
- The appearance of the product is intact, without damage, scratches, smudges, cracks, deformation, etc.;
- Machine parts, tools, and others are complete;
- Provide a complete and valid purchase invoice and warranty, product number should be the same.
Warranty coverage
- The following accessories are not included in the warranty coverage if they are not damaged by transportation: platform sticker; platform forming plate; acrylic cover; card reader and TF card; platform glass; USB cable; filament; rack and tools, etc.
- Profile: Before we deliver the goods, we will do the machine test, so maybe there will be a light scratch, or due to long-distance transportation, which scratches the profile a little bit. in the premise of not affecting the normal use, in principle, not within the scope of warranty;
- Nozzle assembly (nozzle, heating block, throat pipe, heat sink, Teflon tube, etc.) warranty period is 3 months, if it is damaged after the warranty expires, you need to purchase another one;
- Motherboard, LCD display, power supply, and hotbed, warranty period is 12 months, if there are quality problems, you can get free maintenance; over the warranty period, can be sent back to the original factory maintenance, and the users need to bear the return shipping and maintenance costs;
- Not included in warranty coverage:
(1) It is not possible to provide an effective after-sales service card or serial number;
(2) The whole machine and components exceed the warranty period;
(3) Equipment failure or damage caused by unauthorized modification of the equipment (private modification includes: 1. modification of the nozzle assembly; 2. modification of the machine structure; 3. use of third-party components; 4. use of third-party firmware procedures or change the original Factory firmware program, etc.);
(4) Equipment failure or damage due to incorrect installation and use;
(5) Equipment failure or damage caused by the use of the equipment in a working environment not specified by the product;
(6) Equipment failure or damage due to improper use (beyond workload, etc.) or maintenance (moisture, etc.);
(7) Equipment failure or damage due to the use of other branded components or low-quality consumables.
Statement:
For better highlight the function and effectiveness of 3d printers and promote the development of global market economics, strengthening the user self-discipline of the 3d industry and establishing a good image of 3d printing, since Creality 3d printer, has passed all kinds of authorized product certificates and quality management system. hereby we declare that it is strictly forbidden to use our printer to print any products or equipment that are in violation of the specific country and region legislation.
The revision date: May 20, 2019
SHENZHEN CREALITY 3D TECHNOLOGY CO., LTD.
http://qr12.cn/BvSTjM
11F & Room 1201,Block 3,JinChengYuan,Tongsheng Community,Dolan
g, Longhua District, Shenzhen, China,518109
Official Website: www.creality3d.cn
Tel: +86 755-85234565
E-mail: [email protected] [email protected]![]()






Open the software→Load→Select the file→Wait for slicing to finish, and save the code file to TF card.



















