Ecler CA120 Compact Amplifier
IMPORTANT REMARK
The lightning flash with arrowhead symbol, within an equilateral triangle, is intended to alert the user to the presence of uninsulated “dangerous voltage” within the product’s enclosure that may be of sufficient magnitude to constitute a risk of electric shock to persons.
The exclamation point within an equilateral triangle is intended to alert the user to the presence of important operating and maintenance (servicing) instructions in the literature accompanying the appliance.
WARNING (If applicable): The terminals marked with symbol of “ ” may be of sufficient magnitude to constitute a risk of electric shock. The external wiring connected to the terminals requires installation by an instructed person or the use of ready-made leads or cords.
WARNING: To prevent fire or shock hazard, do not expose this equipment to rain or moisture.
WARNING: An apparatus with Class I construction shall be connected to a mains socket-outlet with a protective earthing connection.
IMPORTANT SAFETY INSTRUCTIONS
- Read these instructions.
- Keep these instructions.
- Heed all warnings.
- Follow all instructions.
- Do not use this apparatus near water.
- Clean only with dry cloth.
- Do not block any ventilation openings. Install in accordance with the manufacturer’s instructions.
- Do not install near any heat sources such as radiators, heat registers, stoves, or other apparatus (including amplifiers) that produce heat.
- Do not defeat the safety purpose of the polarized or grounding type plug. A polarized plug has two blades with one wider than the other. A grounding type plug has two blades and a third grounding prong. The wide blade or the third prong are provided for your safety. If the provided plug does not fit into your outlet, consult an electrician for replacement of the obsolete outlet.
- Protect the power cord from being walked on or pinched particularly at the plugs, convenience receptacles, and at the point where they exit from the apparatus.
- Only use attachments/accessories specified by the manufacturer.
- Unplug the apparatus during lightening sorts or when unused for long periods of time.
- Refer all servicing to qualified personnel. Servicing is required when the apparatus has been damaged in any way, such as power supply cord or plug is damaged, liquid has been spilled or objects have fallen into the apparatus, the apparatus has been exposed to rain or moisture, does not operate normally, or has been dropped.
- Disconnecting from mains: When switching off the POWER switch, all the functions and light indicators of the unit will be stopped, but fully disconnecting the device from mains is done by unplugging the power cable from the mains input socket. For this reason, it always shall remain easily accessible.
- Equipment is connected to a socket-outlet with earthing connection by means of a power cord.
- The marking information is located at the bottom of the unit.
- The apparatus shall not be exposed to dripping or splashing and that no objects filled with liquids, such as vases, shall be placed on apparatus.
NOTE: This equipment has been tested and found to comply with the limits for a Class A digital device, pursuant to part 15 of the FCC Rules. These limits are designed to provide reasonable protection against harmful interference when the equipment is operated in a commercial environment. This equipment generates, uses, and can radiate radio frequency energy and, if not installed and used in accordance with the instruction manual, may cause harmful interference to radio communications. Operation of this equipment in a residential area is likely to cause harmful interference in which case the user will be required to correct the interference at his own expense.
WARNING: This product must not be discarded, under any circumstance, as unsorted urban waste. Take to the nearest electrical and electronic waste treatment centre.
NEEC AUDIO BARCELONA, S.L. accepts no liability for any damage that may be caused to people, animal or objects due to failure to comply with the warnings above.
IMPORTANT NOTE
Thank you for choosing our Ecler CA120 Compact Amplifier!
It is VERY IMPORTANT to carefully read this manual and to fully understand its contents before any connection in order to maximize your use and get the best performance from this equipment.
To ensure optimal operation of this device, we strongly recommend that its maintenance be carried out by our authorised Technical Services.
Ecler CA120 comes with a 3-year warranty.
COMPLIANCE WITH INTERNATIONAL STANDARDS
The CA120 micro amplifier complies with the following international standards:
- EN55103-1 Electromagnetic Compatibility.
Product family standard for audio, video, audio-visual and entertainment lighting control apparatus for professional use Part 1: Emission - EN55103-2 Electromagnetic Compatibility.
Product family standard for audio, video, audio-visual and entertainment lighting control apparatus for professional use Part 2: Immunity - EN60065
Audio, video and similar electronic apparatus. Safety requirements Complying with the requirements of directives 73/23/EC and 2004/108/EC
INTRODUCTION
The CA120 is a very small stereo amplifier with numerous remotely controlled functions (RS-232 serial port, infrared receiver, 0-10 VDC remote control port), and is ideal for integrating audiovisual applications with other devices: educational classes, meeting rooms and multimedia presentations, business premises, etc.
Main characteristics:
- 2 x 60 W RMS @ 4 amplifier
- Universal external power supply
- AUTO STANDBY function: in the absence of an audio signal the unit automatically goes into STANDBY mode, minimizing power consumption
- Lightweight, silent, high-performance amplifier (fan-free convection cooling)
- Suitable for stereo and parallel (mono)
- 1 switchable balanced mic / unbalanced line input, with high-quality microphone preamplifier, phantom power supply, noise gate and “talkover” function or priority over the rest of input
- 2 stereo lines (not balanced)
- 2-band independent tone control (Bass, Treble) for the microphone/line 3 and line 1&2 input connection.
- Auxiliary output for liaison with other amplifiers or external audio devices
- Local control by digital rotary knob (“encoder”)
- Remote control by infrared remote control
- Remote control by WPmVOL or WPmVOL-SR (0-10 VDC) wall panel
- RS-232 control port, compatible with EclerCOMM software (free) and control protocol CA-NET
- MUTE port to silence the entire unit by closing external contact
INSTALLATION
WARNING: Non-compliance with the instructions or neglecting warnings may cause malfunction or even damage the unit:
- Avoid turning on the device without the speakers connected to its outputs and without having previously set the volume/gain controls to minimum level.
- Always use shielded cables to make connections between devices.
- In an amplifier, avoid placing the speaker output cables close to other signal cables (micro, line…). This may cause the system to oscillate, damaging the amplifier and speakers.
Location and assembly
The CA120 is suitable for installation on a wall or under a surface (table, shelf, cupboard, etc.), thanks to its design and layout of its connectors, controls, and LED indicator lights.
Mains connection
The amplifier is powered by alternating current through its external power source: 100-240 VAC and 50-60 Hz.
This apparatus must be earthed through its mains cable (earth resistance, Rg = 30 , or lower). The atmosphere should be as dry and dust free as possible. Do not expose the unit to rain or water splashes. Do not place liquid containers or incandescent objects like candles on top of the unit.
Should any work or connection/disconnection task be done, always disconnect the unit from the mains supply. There are no elements that can be manipulated by the user inside the amplifier.
To avoid buzzing, do not allow the power cable to intertwine with the shielded cables that transport the audio signal.
Audio input connections
The CA120 accepts two types of signals in its input channels:
- Microphone (MIC): has a balanced Euroblock or jack type connection, ready to accept a signal level between -20dBV y –50dBV, with adjustable sensitivity with the ADJ control
NOTE: the microphone input has a phantom power supply to power condenser microphones, activated by internal bridge (see section 11 CONFIGURATION DIAGRAM). - Line signals (LINE1, LINE2, LINE3): they have unbalanced minijack or double RCA type stereo connections. They are prepared for input of between -6dBV and 0dBV, with input sensitivity that can be adjusted by internal port (see section 11. CONFIGURATION DIAGRAM).
- You can connect signals from CD players, radio tuners, mixing consoles, media players, the audio outputs of PCs and tablets, etc. to these connections.
NOTE: Turntables CANNOT BE CONNECTED directly to this device because none of the inputs have an RIAA preamp. - The CA120 has the following operating modes according to the input sources selected as active:
- LINE1: only LINE1 input is sent to the mix bus to be amplified and delivered to the L and R OUT outputs
- LINE2: only LINE2 is sent to the mix bus to be amplified and delivered to the L and R OUT outputs
- LINE3/MIC: only microphone (MIC) / line (LINE3) input is sent to the mix bus to be amplified and delivered to the OUT L and R outputs
- LINE1 + LINE3/MIC: the LINE1 and LINE3/MIC inputs are mixed, amplified and delivered to the L and R OUT outputs. If the TALKOVER function is active, the LINE3/MIC signal attenuates to that of the LINE1 when it exceeds the activation threshold
- LINE2 + LINE3/MIC: the LINE2 and LINE3/MIC inputs are mixed, amplified and delivered to the L and R OUT outputs. If the TALKOVER function is active, the LINE3/MIC signal attenuates to that of the LINE2 when it exceeds the activation threshold
- lINE1: only LINE1 input is sent to the mix bus to be amplified and delivered to the L and R OUT outputs
- LINE2: only LINE2 is sent to the mix bus to be amplified and delivered to the L and R OUT outputs
- LINE3/MIC: only microphone (MIC) / line (LINE3) input is sent to the mix bus to be amplified and delivered to the OUT L and R outputs
- LINE1 + LINE3/MIC: the LINE1 and LINE3/MIC inputs are mixed, amplified and delivered to the L and R OUT outputs. If the TALKOVER function is active, the LINE3/MIC signal attenuates to that of the LINE1 when it exceeds the activation threshold
- LINE2 + LINE3/MIC: the LINE2 and LINE3/MIC inputs are mixed, amplified and delivered to the L and R OUT outputs. If the TALKOVER function is active, the LINE3/MIC signal attenuates to that of the LINE2 when it exceeds the activation threshold
Audio output connections
The amplified output (OUT L and R) have Euroblock connectors.
The connection cable that connects the CA120 connectors and the speakers should be good quality, with a suitable cross section and as short as possible.
The outputs can operate in stereo mode or mono (same signal L+R and both channels). These are selected using the micro switches STEREO-MONO on the rear panel (see section 9 DIAGRAM and LIST OF FUCNTIONS for more information).
Remember that the minimum work impedance for the amplifiers in mono or stereo mode is 4. For correct operation of the CA120, under no circumstances must you work with impedance lower than specified above.
Additionally, the CA120 has an unamplified auxiliary output (AUX OUT) which makes it possible to connect it to amplifiers or with other external devices. The auxiliary output AUX OUT has a line level signal (0dBV) which is an unamplified replica of the signal delivered to the terminals OUTPUT L y R.
Remote control options
- REMOTE port: the RJ-45 REMOTE type connector allows the connection of a WPmVOL or WPmVOL-SR (control 0-10 VDC) wall control panel to adjust the general output volume and/or to select one of the five active work source modes (LINE1, LINE2, LINE3/MIC, LINE1 + LINE3/MIC, LINE2 + LINE3/MIC). The connection is made by a standard CAT5 cable between the WPmVOL or WPmVOL-SR wall panel and the REMOTE CA120 connector.
Because there is a CA120 WPm type control as well as other types of control (front knob, infrared control and serial port control) the most recent adjustments by any of these methods will prevail. For example, if an active source is selected and/or a volume adjustment is made using the WPmVOL-Sr wall panel connected to the REMOTE port, and then these settings are adjusted using the front control, the adjustment made with the frontal control will prevail. In this case, when the wall panel position is adjusted again, the CA120 will change to the values indicated, and so on and so forth. - MUTE port: The MUTE connector makes it possible to connect a power free contact to totally silence the CA120 if an external device works on it (example: a emergencies and centralised evacuation warning system).
- RS-232 port: the serial communication port RS-232 allows remote management of the CA120 from a computer through the EclerCOMM software or CA-NET protocol from an external control system supporting this protocol. See the CA-NET protocol manual for detailed information on the connection and syntax of the commands supported. The connection has the following specifications:
- Baud rate: 9600 (fixed, without auto negotiation)
- Data bits: 8
- Parity: None
- Stop bits: 1
- Flow control: None
WIRING RS-232 – DB9 RS-232 CA120 DB9 Tx Pin 2 (RxD) Rx Pin 3 (TxD) Gnd Pin 5 (Signal Gnd) Receiver IR: the built-in IR receiver gives general volume control of the CA120 and its MUTE ON / OFF function from the REVO-IR remote control included with the unit.
OPERATION AND USAGE
Start-up and default mode
Start up the CA120 by connecting the equipment to an external power source to which the DC 24V connector of the CA120 has already been connected. The LED indicator ON/STBY immediately lights up on the front panel. We recommend you turn on all the devices in the following order: sound sources, mixer, equalisers, active filters and processors and, finally power amplifiers. Powering off should be done by following the exact reverse sequence. Following this order, the introduced noise due to turning on or switching off the devices will not affect those further on in the chain and will be inaudible.
The system defaults to volume adjustment mode. In this mode, the VOL/MUTE knob on the front panel acts on the general output volume of the CA120. This controller has a maximum of 64 steps between the unit’s minimum and maximum volume. When turned, it will adjust the volume while the LED LEVEL light is flashing. When the controller is turned to the left or to the right, this flashes while the output volume increases or decreases. The light stops flashing when it reaches either end of the scale and it is no longer possible to increase or decrease the volume of the unit.
Quickly press the VOL/MUTE controller to activate/deactivate the mute function of the unit (MUTE ON/OFF). The MUTE LED lits when the mute function is activated.
If you adjust the volume using the infrared remote control, the LED LEVEL y MUTE visual indicators are exactly the same as those seen when adjusting these with the knobs on the front panel.
Special active source selection mode and setting adjustments
Use the knob on the front panel to access special modes for selecting active sources and adjusting levels and equalization (bass and treble). You can access these modes by holding in the knob for a certain time and then turning it. By adjusting the level of each source you can mix the signal from the microphone or line (LINE3/MIC) and another line (LINE1 or LINE2), and the result of this mix will be controlled by the general output volume of the unit together, in other words, respecting the relative levels set of each source.
The full procedure for accessing and operating in these special modes and the options available in each are set out in the following graph:
Notes:
- If the device is in special mode for 10 seconds and the front knob is not touched, the equipment automatically reverts to VOL/MUTE mode.
- In tone control mode, when you turn the knob in either direction it flashes fast while the gain of the affected tone increases. When either end of the scale is reached (-10 ó +10dB) or when it goes through the centre point (0dB) it flashes more slowly.
AUTO STANDBY Function
The AUTO STANDBY function (idle or low consumption mode) means you can install the CA120 in inaccessible places and leave the device connected to the mains power supply permanently because when no signal is detected, it automatically goes into standby mode, saving energy.
To enable AUTO STANDBY use the micro switch with the same name on the rear panel of the unit (see section 9. DIAGRAM and LIST OF FUNCTIONS). When activated, if there is no audio signal in any of the inputs (or the signal is very weak, below the activation threshold), the CA120 automatically goes into STANDBY mode, and the ON/STBY on the front panel of the device goes orange. When a valid audio signal is detected in any of the inputs, the CA120 leaves standby mode and starts operating normally again and the ON/STBY LED goes green.
When you enable AUTO STANDBY mode with the micro switch (position ON) one of two things happens:
- There is NO audio signal in the inputs. Result: the amplifier immediately goes into AUTO STANDBY mode
- There is an audio signal in the inputs. Result: the amplifier stays active
When the amplifier goes into AUTO STANDBY mode, all the LED indicators go out with the exception of ON/STBY. If the amplifier is in STANDBY mode and you turn the VOL/MUTE knob to adjust the volume or activate the MUTE function, the LED lights will come on for a short time then go out again. Remember that the first acting on the VOL/MUTE knob, this will only reset the LED indicators, and will not change any of the settings.
When the unit is a special mode (source selection or setting adjustment) the LED indicators will not go out even if the amplifier is in AUTO STANDBY mode.
LED indicators
- SP: The signal presence or SP LED indicator shows that there is a signal in the amplifier input. This light up when the input level reaches the established detection threshold.
- CLIP: The saturation or CLlP LED indicator comes on when the signal delivered to the speakers is close to the amplifier’s clipping or saturation level. Input signals should be set to ensure the CLIP (saturation or cut off) indicators never stay on, but that they do so at most to the beat of the lowest sound frequencies. Otherwise the amplified signal will be distorted with low quality and low intelligibility.
Note: If the input signal is too high, the CLIP indicator lighting up very frequently over a short time interval (a few seconds), the amplifier may go into protection mode, being muted to return to normal operation in a short time - MUTE: This light up when the MUTE function is active (silent mode)
- ON/STBY: the green light comes on when the equipment is in normal operating mode and it goes orange when it is in standby or low consumption mode (STANDBY).
- LEVEL: This flashes when you adjust the general level of the device. It also lights up during special adjustment modes, input levels (see section 7.2. Special active source selection mode and setting adjustments)
- BASS: This light up during special adjustment modes bass frequencies (see section 7.2. Special active source selection mode and setting adjustments)
- TREBLE: This light up during special adjustment modes, treble frequencies (see section 7.2. Special active source selection mode and setting adjustments)
- LINE1, LINE2, LINE3/MIC: These light up during special modes, selection of active sources and adjustments (see section 7.2. Special active source selection mode and setting adjustments)
Micro switches on the rear panel
- REMOTE: Turn on (ON) the remote control from the WPmVOL or WPmVOL-SR wall panel connected to the REMOTE port.
- NOISE GATE: Turn on (ON) or turn off the noise gate function for the LINE3/MIC input. When this function is active the microphone input is muted whilst there is no signal above the function activation threshold, so the equipment rejects background noise captured by the microphone connected to it.
- TALKOVER: On or off according to the priority of the LINE3/MIC input over the line inputs (LINE1 or LINE2). When the TALKOVER function is on, the LINE3/MIC signal will attenuate the selected line (LINE 1 or 2) when the activation threshold set is reached.
- AUTO STANDBY: Switch the AUTO STANDBY function on (ON) or off. When the function is on, the CA120 will automatically go into STANDBY or low consumption mode in the absence of audio signals in its inputs.
- STEREO / MONO (ST/MONO): Select the work mode of the amplified outputs of the unit:
- ST: Work in stereo mode L / R
- MONO: Work in MONO mode, both channels amplifying the L+R signal.
Lock mode
To switch the CA120 lock mode on or off hold in the VOL/MUTE control for 10 seconds from the VOL/MUTE mode. The LED SETTING indicators will flash 3 times to indicate that lock mode is now on. When in lock mode the device cannot be managed using the VOL/MUTE control (it will flash three times to show that it is in that mode when you turn the knob). This will protect the equipment from unwanted handling until it is restored to normal operation after holding the VOL/MUTE control in for a further 10 seconds (the LED SETTING indicators will flash twice to show that the lock mode is off).
Note: once lock mode is activated it will stay activated even when the equipment is turned off and on again. It will stay in lock mode until the VOL/MUTE control is held in for 10 seconds again.
Restore default settings and update firmware
If you would like to restore the CA120 to factory settings, follow this procedure:
- Unplug the equipment then press and hold the knob in.
- Plug back the unit without releasing the knob. The MUTE LED indicator will flash.
- Wait a few seconds and then switch the CA120 off again.
- The next time you turn it on, the factory settings will be in the memory.
Note: for instructions on how to update the unit’s firmware, see the product web page at www.ecler.com, where you will find the update software utility and instructions on how to proceed.
CLEANING
The CA120 must not be cleaned with solvents or abrasive substances which may damage the prints. Clean using a cloth moistened in water and a neutral liquid detergent, then dry with a clean cloth. Under no circumstances allow water to enter any of the orifices in the equipment.
DIAGRAM and LIST OF FUNCTIONS 
- LEVEL indicator light
- BASS indicator light
- TREBLE indicator light
- LINE1 indicator light
- LINE2 indicator light
- MIC indicator light
- VOL/MUTE knob
- SP input signal presence indicator light
- CLIP indicator light
- MUTE indicator light
- ON/STBY on or standby indicator light
- REMOTE, remote control receiver
- REMOTE micro switch
- NOISE GATE micro switch
- TALKOVER micro switch
- AUTO STANDBY micro switch
- IC/LIN3 micro switch
- STEREO/MONO micro switch
- Remote control by protocol CA-NET, RS-232
- RJ-45, REMOTE connector
- MUTE remote control
- DC24V power connector
- OUT L amplified output
- OUT R amplified output
- AUX OUT
- RCA input line, LINE1
- Mini jack input line, LINE2
- RCA input line, LINE3
- Microphone input, MIC
- Microphone jack, MIC
- MIC input sensitivity setting
- Mute key
- Volume up key
- Volume down key
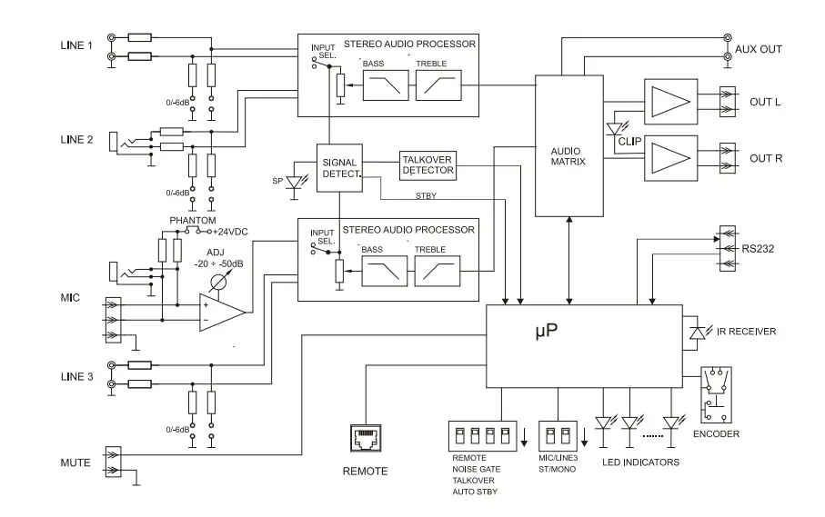
BLOCK DIAGRAM
CONFIGURATION DIAGRAM
TECHNICAL CHARACTERISTICS 

All product characteristics are subject to variation due to production tolerances. NEEC AUDIO BARCELONA S.L. reserves the right to make changes or improvements in the design or manufacturing that may affect these product specifications.
For technical queries contact your supplier, distributor or complete the contact form on our website, in Support / Technical requests.
Motors, 166‐168 08038 Barcelona ‐ Spain ‐ (+34) 932238403 | [email protected] | www.ecler.com
IMPORTANT REMARK
CONFIGURATION DIAGRAM
TECHNICAL CHARACTERISTICS 


















