GigaDevice GD32L233C-START Arm Cortex M23 32 bit MCU

Summary
GD32L233C-START uses GD32L233CCT6 as the main controller. It uses a GD-Link Mini USB interface to supply 5V power. Reset, Boot, Button key, LED, USB and USART to USB interface are also included. For more details, please refer to the GD32L233C-START_Rev1.0 schematic.
Function Pin Assign
Table 2-1. Function pin assignment
| Function | Pin | Description |
|
LED | PA7 | LED1 |
| PA8 | LED2 | |
| PC6 | LED3 | |
| PC7 | LED4 | |
| RESET | Reset | |
| KEY | PA0 | K2(Wakeup key) |
| USART | PA9 | USART0_TX |
| PA10 | USART0_RX | |
| USB | PA11 | USB_DM |
| PA12 | USB_DP |
Getting started
The EVAL board uses GD-Link Mini USB connecter to get power DC +5V, which is the hardware system normal work voltage. A GD-Link on board is necessary in order to download and debug programs. Select the correct boot mode and then power on, the LEDPWR will turn on, which indicates the power supply is OK.
There are Keil version and IAR version of all projects. Keil version of the projects are created based on Keil MDK-ARM 5.26 uVision5. IAR version of the projects are created based on IAR Embedded Workbench for ARM 8.32.1. During use, the following points should be noted:
- If you use Keil uVision5 to open the project. In order to solve the “Device Missing (s)”problem, you can install GigaDevice.GD32L23x_DFP_1.0.0.
- If you use IAR to open the project, install IAR_GD32L23x_ADDON_1.0.0.exe to load the associated files.
Hardware layout overview
Power supply
Figure 4-1. Schematic diagram of power supply

Boot option
Figure 4-2. Schematic diagram of boot option

LED
Figure 4-3. Schematic diagram of LED function

KEY
Figure 4-4. Schematic diagram of Key function 
USART
Figure 4-5. Schematic diagram of USART

USB
Figure 4-6. Schematic diagram of USB

GD-Link
Figure 4-7. Schematic diagram of GD-Link

Arduino
Figure 4-8. Schematic diagram of Arduino

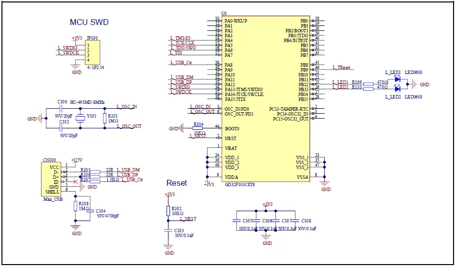
MCU
Figure 4-9. Schematic diagram of MCU

Routine use guide
GPIO_Running_LED
DEMO purpose
This demo includes the following functions of GD32 MCU:
- Learn to use GPIO control the LED
- Learn to use SysTick to generate 1ms delay
GD32L233C-START board has two user keys and four LEDs. The keys are Reset key and Wakeup key. The LEDs are controlled by GPIO.
This demo will show how to light the LEDs.
DEMO running result
Download the program < 01_GPIO_Running_LED > to the START board, four LEDs can light cycles.
GPIO_Key_Polling_mode
DEMO purpose
This demo includes the following functions of GD32 MCU:
- Learn to use GPIO control the LED and the KEY
- Learn to use SysTick to generate 1ms delay
GD32L233C-START board has two user keys and four LEDs. The keys are Reset key and Wakeup key. The LEDs are controlled by GPIO.
This demo will show how to use the Wakeup key to control the LED2. When press down the Wakeup key, it will check the input value of the IO port. If the value is 0 and will wait for 100ms. Check the input value of the IO port again. If the value still is 0, it indicates that the button is pressed successfully and toggle LED2.
DEMO running result
Download the program < 02_GPIO_Key_Polling_mode > to the START board, press down the Wakeup key, LED2 will be turned on. Press down the Wakeup key again, LED2 will be turned off.
EXTI_Key_Interrupt_mode
DEMO purpose
This demo includes the following functions of GD32 MCU:
- Learn to use GPIO control the LED and the KEY
- Learn to use EXTI to generate external interrupt
GD32L233C-START board has two user keys and four LEDs. The keys are Reset key and Wakeup key. The LEDs are controlled by GPIO.
This demo will show how to use the EXTI interrupt line to control the LED2. When press down the Wakeup key, it will produce an interrupt. In the interrupt service function, the demo will toggle LED2.
DEMO running result
Download the program < 03_EXTI_Key_Interrupt_mode > to the START board, LED2 is turned on and off for test. When press down the Wakeup key, LED2 will be turned on. Press down the Wakeup key again, LED2 will be turned off.
USART_HyperTerminal_Interrupt
DEMO purpose
This demo includes the following functions of GD32 MCU:
- Learn to use the USART transmit and receive interrupts to communicate with the HyperTerminal.
DEMO running result
Download the program <04_USART_HyperTerminal_Interrupt> to the EVAL board and connect serial cable to USART. Firstly, all the LEDs are turned on and off for test. Then, the USART sends the tx_buffer array (from 0x00 to 0xFF) to the HyperTerminal and waits for receiving data from the HyperTerminal that you must send. The string that you have sent is stored in the rx_buffer array. The receive buffer have a BUFFER_SIZE byte as maximum. After that, compare tx_buffer with rx_buffer. If tx_buffer is same with rx_buffer, LED1, LED2, LED3, LED4 flash by turns. Otherwise, LED1, LED2, LED3, LED4 toggle together.
The output information via the HyperTerminal is as following:

TIMER_Key_EXTI
DEMO purpose
This demo includes the following functions of GD32 MCU:
- Learn to use GPIO control the LED and the KEY
- Learn to use EXTI to generate external interrupt
- Learn to use TIMER to generate PWM
GD32L233C-START board has two keys and four LEDs. The two keys are Reset key and Wakeup key. The LED1, LED2, LED3 and LED4 are controlled by GPIO.
This demo will show how to use the TIMER PWM to trigger EXTI interrupt to toggle the state of LED2 and EXTI interrupt line to control the LED1. When press down the Wakeup Key, it will produce an interrupt. In the interrupt service function, the demo will toggle LED1.
DEMO running result
Download the program < 05_TIMER_Key_EXTI > to the START board, all the LED1 and LED2 are flashed once for test, press down the Wakeup Key, LED1 will be turned on. Press down the Wakeup Key again, LED1 will be turned off. Connect PA6 (TIMER2_CH0) and PA4 with DuPont line. The LED2 will be toggled every 500ms.
USBD_CDC_ACM
DEMO Purpose
This demo includes the following functions of GD32 MCU:
- Learn how to use the USBD peripheral
- Learn how to implement USB CDC device
GD32L233C-START board has one USBD interface. In this demo, the GD32L233C-START board is enumerated as an USB virtual COM port, which was shown in device manager of PC as below. This demo makes the USB device look like a serial port, and loops back the contents of a text file over USB port. To run the demo, input a message using the PC’s keyboard. Any data that shows in HyperTerminal is received from the device.

DEMO Running Result
Download the program <06_USBD_CDC_ACM> to the START board and run. When user input message through computer keyboard, the HyperTerminal will receive and shown the message. For example, when you input “GigaDevice MCU”, the HyperTerminal will get and show it as below.

Revision history
Table 6-1. Revision history
| Revision No. | Description | Date |
| 1.0 | Initial Release | Nov.15, 2021 |
Important Notice
This document is the property of GigaDevice Semiconductor Inc. and its subsidiaries (the “Company”). This document, including any product of the Company described in this document (the “Product”), is owned by the Company under the intellectual property laws and treaties of the People’s Republic of China and other jurisdictions worldwide. The Company reserves all rights under such laws and treaties and does not grant any license under its patents, copyrights, trademarks, or other intellectual property rights. The names and brands of third party referred thereto (if any) are the property of their respective owner and referred to for identification purposes only.
The Company makes no warranty of any kind, express or implied, with regard to this document or any Product, including, but not limited to, the implied warranties of merchantability and fitness for a particular purpose. The Company does not assume any liability arising out of the application or use of any Product described in this document. Any information provided in this document is provided only for reference purposes. It is the responsibility of the user of this document to properly design, program, and test the fu nctionality and safety of any application made of this information and any resulting product. Except for customized products which has been expressly identified in the applicable agreement, the Products are designed, developed, and/or manufactured for ordinary busi ness, industrial, personal, and/or household applications only. The Products are not designed, intended, or authorized for use as components in systems designed or intended for the operation of weapons, weapons systems, nuclear installations, atomic energy control instruments, combustion control instruments, airplane or spaceship instruments, transportation instruments, traff ic signal instruments, life-support devices or systems, other medical devices or systems (including resuscitation equipment and surgical implants), pollution control or hazardous substances management, or other uses where the failure of the device or Produ ct could cause personal injury, death, property or environmental damage (“Unintended Uses”). Customers shall take any and all actions to ensure using and sel ling the Products in accordance with the applicable laws and regulations. The Company is not liable , in whole or in part, and customers shall and hereby do release the Company as well as it’s suppliers and/or distributors from any claim, damage, or other liability arising from or related to all Unintended Uses of the Products. Customers shall indemnify and hold the Company as well as it’s suppliers and/or distributors harmless from and against all claims, costs, damages, and other liabilities, including claims for persona l injury or death, arising from or related to any Unintended Uses of the Products.
Information in this document is provided solely in connection with the Products. The Company reserves the right to make changes, corrections, modifications or improvements to this document and Products and services described herein at any time, without notice.
© 2021 GigaDevice – All rights reserved




















