SUPER B Mason 12V20Ah BMS Lithium Battery

This manual contains all the information necessary to install, use and maintain the Li-ion battery. We kindly ask you to read this manual carefully before using the product. In this manual, the Super B Mason 12V20Ah / 12V25Ah Li-ion power battery will be referred to as the Li-ion battery. This manual is meant for the installer and the user of the Li-ion battery. Only qualified and/or certified personnel may install and perform maintenance on the Li-ion battery. Please consult the index at the start of this manual to locate information relevant to you.
During the use of the Li-ion battery, user safety should always be ensured, so installers, users, service personnel and third parties can safely use the Li-ion battery.
Copyright© Super B All rights reserved. Licensed software products are owned by Super B or its subsidiaries or suppliers, and are protected by national copyright laws and international treaty provisions. Super B products are covered by Dutch and foreign patents, issued and pending. Information in this publication supersedes that in all previously published material. Specifications and price change privileges reserved. Super B is a registered trademark of Super B.
For more information please contact:
Super B Lithium Power B.V.
Europalaan 202
7559 SC Hengelo (Ov)
The Netherlands
Tel: +31(0)88 00 76 000
E-mail: [email protected]
www: www.super-b.com
Safety guidelines and measures
General
- Do not short-circuit the Li-ion battery.
- Treat the Li-ion battery as described in this manual.
- Do not dismantle, crush, puncture, open or shred the Li-ion battery.
- Do not expose the Li-ion battery to heat or fire. Avoid exposure to direct sunlight.
- Do not remove the Li-ion battery from its original packaging until required for use.
- In the event of electrolyte leaking, do not allow the liquid to come in contact with the skin or eyes. If contact has been made, wash the affected area with water and seek medical advice.
- Always use a class 2 charger which is specifically provided for use with a Lithium Iron Phosphate battery (LiFePO4).
- Observe the plus (+) and minus (-) marks on the Li-ion battery and equipment and ensure correct use.
- Do not mix batteries of different manufacture, capacity, size or type.
- Keep the Li-ion battery clean and dry.
- Secondary batteries need to be charged before use. Always use the correct charger and refer this manual for proper charging instructions.
- Do not leave the Li-ion battery on prolonged charge when not in use.
- After extended periods of storage, it may be necessary to charge and discharge the Li-ion battery several times to obtain maximum performance.
- Retain the original product documentation for future reference.
- Disconnect the Li-ion battery from the equipment when not in use.
- Do not charge the Li-ion battery below 0°C.
Disposal

Dispose the Li-ion battery in accordance with local, state and federal laws and regulations.
Batteries may be returned to the manufacturer.
Do not mix with other (industrial) waste.
Safety symbols and markings on product
Several safety symbols and markings can be found on the product. These markings are displayed below. Never remove these markings!

The meanings of the symbols:
![]() | Wear eye protection |
![]() | Refer to instruction manual/booklet |
![]() | Warning, corrosive substance |
![]() | Warning, explosive material |
![]() | No open flame, ignition source and smoking prohibited |
![]() | No children allowed |
Introduction
Product description
The Mason 12V20Ah / 12V25Ah power battery is light-weighted, compact and offers high performance. Thanks to its lithium iron phosphate technology and integrated Battery Management System (BMS) this new generation battery is extremely reliable and offers optimal safety. The BMS constantly monitors the status of individual battery elements such as cell temperature, cell voltage, charge and discharge currents. The integrated BMS also provides cell balancing.
Please note that Li-ion batteries have to be treated differently from conventional lead-acid batteries. We kindly ask you to pay attention to the warnings as mentioned on the battery:
- Risk of fire and burns when not used or treated correctly.
- Do not open, crush, heat above 60°C or incinerate.
- Follow manufacturer’s instructions.
- Avoid contact with electrolyte. In the event of an accident, flush with water.
- Do not jumpstart.
- Use correct charger.
- Do not puncture or impact this battery.
- Do not short battery terminals.
- Do not reverse connect (polarity).
- Do not operate battery beyond published maximum specifications.
- This product can store fault conditions internally, like excessive charge current or deep discharge situations. Super B uses this information in the warranty process.
Intented use
The Mason series Li-ion battery serves as a voltage source for starting combustion engines, which use a 12V board net. Also stationary applications which require a short and high peak current can benefit from using this Li-ion battery. The Mason series Li-ion battery has an integrated BMS, which will monitor whether the battery is being misused and will then shut down to protect the Li-ion cells. Therefore it is not advised to use the battery in vehicles or systems where the battery voltage, current or temperature exceeds the specified working range. In these circumstances the battery will shut down and can cause damage to the 12V system if it is not designed for Li-ion battery use. Never install multiple Li-ion batteries in series or parallel.
Glossary of Terminology
| Endurance Life-cycle: | The products maximum lifespan, achieved by following the guidelines presented in this manual |
| Charge cycle: | A period of use from fully charged, to fully discharged, and fully recharged again |
| CCCV: | Constant Current – Constant Voltage |
| LiFeP04 | Lithium Iron Phosphate |
| BMS | Battery Management System |
Used symbols
The following icons will be used throughout the manual:
Warning! A warning indicates severe damage to the user and/or product may occur when a procedure is not carried out as described.
Caution! A caution sign indicates problems may occur if a procedure is not carried out as described. It may also serve as a reminder to the user.
Product specifications
Technical specifications
Electrical specifications
Nominal capacity Energy Nominal voltage Open circuit voltage Self-discharge EqPb (Equals lead-acid battery)
| Mason 12V20Ah | Mason 12V25Ah | |
| Nominal capacity | 20Ah | 25Ah |
| Energy | 256Wh | 320Wh |
| Nominal voltage | 12.8V | 12.8V |
| Open circuit voltage | 13.2V | 13.2V |
| Self-discharge | <3% per Month | <3% per Month |
| EqPb (Equals lead-acid battery) | 70 to 100Ah | 100 to 130Ah |
Table 2. Electrical specifications
Mechanical specifications
| Mason 12V20Ah | Mason 12V25Ah | |
| Dimensions (LxWxH) | 255 x 101 x 171mm 10.0” x 4.0” x 6.7” | 255 x 101 x 171mm 10.0” x 4.0” x 6.7” |
| Weight | 4.6 kg / 10.1lbs | 5.2 kg / 11.46lbs |
| Ingress protection | IP66 | IP66 |
| Cell type / chemistry | Cylindrical – LiFePO4 | Cylindrical – LiFePO4 |
Table 3. Mechanical specifications
General product specifications
| Mason 12V20Ah | Mason 12V25Ah | |
| Charge method | CCCV | CCCV |
| Charge voltage | 14.3V – 14.6V | 14.3V – 14.6V |
| Max charge current | 66A | 77A |
| End of discharge voltage | 8V | 8V |
| Discharge current continuous | 260A | 260A |
| Discharge pulse current (1 sec) | 892A (45C) | 1000A (40C) |
Table 4. Charge and discharge specifications
Temperature specifications
| Mason 12V20Ah | Mason 12V25Ah | |
| Charge temperature | 0°C to 55°C1 / 32°F to 131°F1 | 0°C to 55°C1 / 32°F to 131°F1 |
| Discharge temperature | -30°C to 55°C / -22°F to 131°F | -30°C to 55°C / -22°F to 131°F |
| Storage temperature short term (<1 month) | -40°C to 60°C / -40°F to 140°F | -40°C to 60°C / -40°F to 140°F |
| Storage temperature long term (>1 month) | -10°C to 25°C / 14°F to 77°F | -10°C to 25°C / 14°F to 77°F |
| Relative humidity | 10-90% | 10-90% |
Table 5. Temperature specifications 1
Do not charge the Li-ion battery below 0°C / 32°F
Compliance specifications
| Mason 12V20Ah | Mason 12V25Ah | |
| Certifications | CE, FCC, UN 38.3, UN ECE R10 | CE, FCC, UN 38.3, UN ECE R10 |
| Shipping classification | UN 3480 | UN 3480 |
Table 6. Compliance specifications
General product specifications
| Mason 12V20Ah | Mason 12V25Ah | |
| Battery designation | 4IFpR27/66-8 | 4IFpR27/66-10 |
| Cycle life | >1000 (10C discharge, 100% DoD) | >1000 (10C discharge, 100% DoD) |
Table 7. General product specifications *
The cycle life given above is an indication at 23°C. Battery lifespan depends strongly on temperature and the applied charging and discharging currents.
Environmental conditions
Warning! The Li-ion battery may only be used in conditions specified in this manual.
Exposing the battery to conditions outside the specified boundaries may lead to serious damage to the product and/or the user.
Use the Li-ion battery in a dry, clean, dust free, well ventilated space. Do not expose the Li-ion battery to fire, water, solvents or excessive heat.
Required tools
• 10mm Hexagon socket wrench
Scope of delivery

- (1x) Mason Li-ion Power battery
- (1x) Terminal cover, Red
- (1x) Terminal cover, Black
- (2x) M6 bolt
Connections

X1/X2: Battery Terminal for M6 bolt.
Optional Components
| Description | Article name | EAN code |
| Battery Bracket | Battery Bracket Mason | 8718531361904 |
| 5.0A Lithium Charger | Optimate charger 5.0 A/14.4V EU plug | 5425006143905 |
| 5.0A Lithium Charger | Optimate charger 5.0 A/14.4V UK plug | 5425006143905 |
| 5.0A Lithium Charger | Optimate charger 5.0 A/14.4V US plug | 5425006143936 |
Table 8. Optional components
Protection tresholds
The protection limits are implemented to protect the Li-ion battery from unintentional events that will damage the Li-ion battery. It is not advised to depend on these limits and the system itself should make sure that the Li-ion battery will always be within the specified working range.
Be in charge. Super B.
| Protection mechanism | Treshold |
| Overvoltage (cell/pack) | 3.75 / 15V |
| Recovery overvoltage (cell/pack) | 3.65 / 14.6V |
| Undervoltage (cell/pack) | 2 / 8V |
| Recovery undervoltage (cell/pack) | 2.3 / 9.2V |
| Short circuit current | 1000A |
| Maximum continuous discharge current | 330A |
| Maximum charge current | 80A |
| Maximum discharge temperature | 55°C / 131°F |
| Minium discharge temperature | -30°C / -22°F |
| Maximum charge temperature | 55°C / 131°F |
| Minimum charge temperature | 0°C / 32°F |
Table 9. Protection tresholds
Installation
General information
Warning! Never install or use a damaged Li-ion battery.
Warning! Never short circuit the Li-ion battery.
Warning! Connect to 12V systems only. Never install multiple Li-ion batteries in series.
Warning! Do not reverse connect the power cables (polarity).
Unpacking
Check the Li-ion battery for damage after unpacking. If the Li-ion battery is damaged, contact your reseller or Super B. Do not install or use the Li-ion battery if it is damaged!
Preparing the Li-ion battery for use
Warning! Do not overcharge the Li-ion battery.
Warning! Do not operate the Li-ion battery beyond published maximum specifications
Placement of the Li-ion battery
Before it is used, the Li-ion battery must be positioned in such a way that it will not move around in its compartment during use. Use appropriate brackets for mounting (see chapter 3.6 for optional components).
Connection wires
Use appropriate wire for the connection wires to prevent overheating and unnecessary losses.
Connecting a charger or load to the Li-ion battery
- Connect the load or charger to the (+) terminal of the Li-ion battery (Figure 3).
Warning! Do not connect the (-) terminal first as this may lead to short circuits. - Connect the load or charger to the (-) terminal of the Li-ion battery (Figure 3).
- Ensure both contacts are tightened (M6 = 10Nm).
Warning! Avoid short circuit when using a wrench. - Place the terminal covers over the terminals (Figure 4).
- Connect the charger to the Li-ion battery (Figure 5).



Disconnecting a Li-ion battery
- Disconnect the negative wire from the (-) terminal of the Li-ion battery.
- Disconnect the positive wire from the (+) terminal of the Li-ion battery.
Battery use
General information
Warning! Follow the safety guidelines and measures of chapter 1.
Charging
Warning! Never overcharge the Li-ion battery, this will permanently damage the Li-ion battery
Caution! Disconnect the charger from the Li-ion battery if it is not used for a long time.
Caution! To charge the Li-ion battery, use a Super B charger or charger which is suitable for charging Lithium Iron Phosphate batteries.
Caution! Charge the Li-ion battery before use.
- Connect the charger to the Li-ion battery as described in paragraph 4.3.3
- Charge the Li-ion battery in case of an undervoltage shutdown or if the state of charge drops below 20% to preserve the lifespan of the Li-ion battery.
Charging rate
The Li-ion battery can be charged within 25 minutes. Displayed in Table 10 are the charge rates for the Li-ion battery at different charge currents. Always respect the indicated charge current.
Charging rate | ||
Charge current | ||
| Maximum* | Recommended charge** | |
Mason 12V20Ah | 66 A | 20 A |
| Mason 12V25Ah | 77 A | 25 A |
Table 10. Charging rates at different charge currents
* Charge time: max 25 minutes
** Charge time: approximately 1 hour
Inspection and cleaning
General information
Warning! Never attempt to open or dismantle the Li-ion battery! The inside of the Li-ion battery does not contain serviceable parts.
- Disconnect the Li-ion battery from all loads and charging devices before performing cleaning and maintenance activities (see paragraph 4.4).
- Place the enclosed protective caps over the terminals before cleaning and maintenance activities to avoid the risk of a short circuit.
Inspection
- Inspect for loose and/or damaged wiring and contacts, cracks, deformations, leakage or damage of any other kind. If damage to the Li-ion battery is found, it must be replaced by a professional. Do not attempt to charge or use a damaged Li-ion battery. Do not touch the liquid from a ruptured Li-ion battery.
- Consider replacing the Li-ion battery with a new one if you note either of the following conditions:
– The Li-ion battery run time drops below 80% of the original run time.
– The Li-ion battery charge time increases significantly.
Cleaning
If necessary, clean the Li-ion battery with a soft, dry cloth. Never use liquids, solvents, or abrasives to clean the Li-ion battery.
Storage
Follow the storage instructions in this manual to optimize the lifespan of the Li-ion battery during storage. If these instructions are not followed and the Li-ion battery has no charge remaining when it is checked, consider it to be damaged. Do not attempt to recharge or use it. Replace it with a new Li-ion battery
The self-discharge of the Li-ion battery is <3% per month. Storage instructions:
- Charge the Li-ion battery to >50% of its capacity before storage.
- Disconnect the Li-ion battery from all loads and, if present, the charging device.
- Place the enclosed protective caps over the terminals during storage.
- Charge the Li-ion battery to >50% of its capacity every 1 year.
Transportation
Always check all applicable local, national, and international regulations before transporting a Litihium Iron Phosphate battery
Transporting an end-of-life, damaged, or recalled battery may, in certain cases, be specifically limited or prohibited.
The transport of the Li-ion battery falls under hazard class UN3480, class 9. For transport over water, air and land, the battery falls within packaging group PI965 Section II.
Disposal and recycling
Always discharge the Li-ion battery before disposal unless the battery is damaged. Use electrical tape or other approved covering over the Li-ion battery connection points to prevent short circuits.Battery recycling is encouraged. Dispose the Li-ion battery in accordance with local, state and federal laws and regulations. Batteries may be returned to the manufacturer.
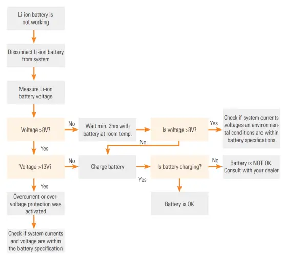
Troubleshooting

Table 11. Troubleshooting
Warranty and liability
- Upon delivery the customer is obliged to immediately verify whether the products have been damaged during transport. In the event that any such damage has arisen, the customer must notify Super B thereof as soon as possible, in any event no later than three (3) days of delivery, by means of accurate, written statement, stating the damage and where possible a photograph. Failure to inspect the products and inform Super B within the stated time or the use of the products at any time shall be conclusive evidence that Super B has satisfactorily tendered delivery.
- In the event that the customer demonstrates that any of the delivered products do not conform to the agreement, Super B (at its option, upon having received those products returned by the customer) has the option to either repair or replace such products by new products, or to
refund the invoice value, exclusive of any dispatch costs. - Super B grants a three year limited warranty for damages caused by manufacturing defects starting at the time of delivery. Damages caused by manufacturing defects do not include damage resulting from (a) general wear and tear, (b) short circuit, (c) overcharging, (d) deep discharging, (e) overheating of Super B products (f) installation of the Super B product by persons unskilled to work with electro-technical devices or components, (g) any other wrongful use contrary to the Super B’s user manual or the safety instruction, (h) any use contrary to the product specifications of that product; (i) any acts of force majeure.
- The warranty period for parts of the product which have been repaired or replaced under the warranty, shall be twelve (12) months from the date of repair or delivery of the replacement.
- Except as specified in the clause 11.3 and 11.4 Super B makes no warranty, whether express or implied, including without limitation any implied warranty of merchantability and fitness for a particular purpose or any warranty arising from any course of dealing, course of performance or usage of trade and specifically disclaims any representation or warranty that the product will meet customer’s requirements, perform any specific function or achieve a desired result other than expressly stated by Super B in writing.
- Any liability to the customer in any case ceases to apply in the event that the customer fails to notify Super B of the existence of the defect within ten (10) days of having discovered the defect, in writing, in order to enable Super B to investigate the damage. Some of Super B’s products electronically store usage data, including charging/discharging data, in order to enable Super B to analyse such data retroactively when investigating damage.
- Any liability of Super B for damage suffered by the customer is in any case limited to the invoice amount of the relevant products, unless such damage has been caused by gross negligence or willful misconduct of Super B. Super B can never be held liable for (a) damage caused by any of the circumstances mentioned in clause 11.3, leading to damage to the Super B products or to any other device located near those products, or (b) consequential damage, including but not limited to loss of profit, loss of production, loss of business interruption, loss of product and loss of capacity irrespective of the cause of such consequential loss or (c) goodwill.
- To the extent that a court determines that the limitation of liability as meant in clause 11.7 cannot be invoked against a particular claim for damages by the customer, Super B’s liability for loss of property, damage to property, and bodily injury (including death) caused by the application of those particular Super B products shall in any event be limited to the amount actually paid out by Super B’s insurance company to Super B in accordance with the insurance cover of that insurance policy for that particular type of damage. Super B has taken out insurance against certain risks, as described in the respective insurance policies. These policies contain a usual limitation of insurance payment to be paid out to Super B if, and to the extent that, the event is a covered event.
For more information please contact:
Super B Lithium Power B.V.
Europalaan 202
7559 SC Hengelo (Ov)
The Netherlands
Tel: +31 (0)88 0076 000
E-mail: [email protected]
www: www.super-b.com
Manual February 2021

























