PROGYS FLEX 280 CEL Inverter Welder Machine
Instruction Manual
PROGYS FLEX 280 CEL
PROGYS CEL 250 TRI
WARNING – SAFETY RULES
GENERAL INSTRUCTIONS
Read and understand the following safety recommendations before using or servicing the unit. Any change or servicing that is not specified in the instruction manual must not be undertaken. The manufacturer is not liable for any injury or damage caused due to non-compliance with the instructions featured in this manual . In the event of problems or uncertainties, please consult a qualified person to handle the installation properly.
ENVIRONMENT
This equipment must only be used for welding operations in accordance with the limits indicated on the descriptive panel and/or in the user manual. The operator must respect the safety precautions that apply to this type of welding. In case of inedaquate or unsafe use, the manufacturer cannot be held liable for damage or injury. This equipment must be used and stored in a place protected from dust, acid or any other corrosive agent. Operate the machine in an open, or well-ventilated area. Operating temperature:
Use between -10 and +40°C (+14 and +104°F).
Store between -20 and +55°C (-4 and 131°F).
Air humidity: Lower or equal to 50% at 40°C (104°F).
Lower or equal to 90% at 20°C (68°F).
Altitude: Up to 1000 meters above sea level (3280 feet).
INDIVIDUAL PROTECTIONS AND OTHERS
Arc welding can be dangerous and can cause serious and even fatal injuries.
Welding exposes the user to dangerous heat, arc rays, electromagnetic fields, noise, gas fumes, and electrical shocks. People wearing pacemakers are advised to consult with their doctor before using this device. To protect oneself as well as the other, ensure the following safety precautions are taken:
In order to protect you from burns and radiations, wear clothing without cuffs. These clothes must be insulated, dry, fireproof and in good condition, and cover the whole body.
Wear protective gloves which guarantee electrical and thermal insulation.
Use sufficient welding protective gear for the whole body: hood, gloves, jacket, trousers… (varies depending on the application/operation). Protect the eyes during cleaning operations. Do not operate whilst wearing contact lenses.
It may be necessary to install fireproof welding curtains to protect the area against arc rays, weld spatters and sparks.
Inform the people around the working area to never look at the arc nor the molten metal, and to wear protective clothes.
Ensure ear protection is worn by the operator if the work exceeds the authorised noise limit (the same applies to any person in the welding area).
Stay away from moving parts (e.g. engine, fan…) with hands, hair, clothes etc… Never remove the safety covers from the cooling unit when the machine is plugged in – The manufacturer is not responsible for any accident or injury that happens as a result of not following these safety precautions.
The pieces that have just been welded are hot and may cause burns when manipulated. During maintenance work on the torch or the electrode holder, you should make sure it’s cold enough and wait at least 10 minutes before any intervention. The cooling unit must be on when using a water cooled torch in order to ensure that the liquid does not cause any burns. ALWAYS ensure the working area is left as safe and secure as possible to prevent damage or accidents.
WELDING FUMES AND GAS
The fumes, gases and dust produced during welding are hazardous. It is mandatory to ensure adequate ventilation and/or extraction to keep fumes and gases away from the work area. An air fed helmet is recommended in cases of insufficient air supply in the workplace.
Check that the air intake is in compliance with safety standards.
Care must be taken when welding in small areas, and the operator will need supervision from a safe distance. Welding certain pieces of metal containing lead, cadmium, zinc, mercury or beryllium can be extremely toxic. The user will also need to degrease the workpiece before welding.
Gas cylinders must be stored in an open or ventilated area. The cylinders must be in a vertical position secured to a support or trolley.
Do not weld in areas where grease or paint are stored.
FIRE AND EXPLOSIONS RISKS
Protect the entire welding area. Compressed gas containers and other inflammable material must be moved to a minimum safe distance of 11 meters.
A fire extinguisher must be readily available.
Be careful of spatter and sparks, even through cracks. It can be the source of a fire or an explosion.
Keep people, flammable objects and containers under pressure at a safe distance.
Welding of sealed containers or closed pipes should not be undertaken, and if opened, the operator must remove any inflammable or explosive materials (oil, petrol, gas…).
Grinding operations should not be directed towards the device itself, the power supply or any flammable materials.
GAS BOTTLE
Gas leaking from the cylinder can lead to suffocation if present in high concentrations around the work area.
Transport must be done safely: Cylinders closed and product off. Always keep cylinders in an upright position securely chained to a fixed support or trolley.
Close the bottle after any welding operation. Be wary of temperature changes or exposure to sunlight.
Cylinders should be located away from areas where they may be struck or subjected to physical damage.
Always keep gas bottles at a safe distance from arc welding or cutting operations, and any source of heat, sparks or flames.
Be careful when opening the valve on the gas bottle, it is necessary to remove the tip of the valve and make sure the gas meets your welding requirements.
ELECTRIC SAFETY
The machine must be connected to an earthed electrical supply. Use the recommended fuse size.
An electrical discharge can directly or indirectly cause serious or deadly accidents .
Do not touch any live part of the machine (inside or outside) when it is plugged in (Torches, earth cable, cables, electrodes) because they are connected to the welding circuit.
Before opening the device, it is imperative to disconnect it from the mains and wait 2 minutes, so that all the capacitors are discharged.
Do not touch the torch or electrode holder and earth clamp at the same time.
Damaged cables and torches must be changed by a qualified and skilled professional. Make sure that the cable cross section is adequate with the usage (extensions and welding cables). Always wear dry clothes in good condition, in order to be insulated from the electrical circuit. Wear insulating shoes, regardless of the environment in which you work in.
EMC CLASSIFICATION
These Class A devices are not intended to be used on a residential site where the electric current is supplied by the public network, with a low voltage power supply. There may be potential difficulties in ensuring electromagnetic compatibility on these sites, because of the interferences, as well as radio frequencies.
PROGYS FLEX 280 CEL :
This equipment complies with the IEC 61000-3-11 standard.
This equipment complies with the IEC 61000-3-12 standard.
PROGYS CEL 250 TRI :
This equipment complies with the IEC 61000-3-11 standard.
This equipment does not comply with IEC 61000-3-12 and is intended to be connected to private low-voltage systems interfacing with the public supply only at the medium- or high-voltage level. On a public low-voltage power grid, it is the responsibility of the installer or user of the device to ensure, by checking with the operator of the distribution network, which device can be connected.
ELECTROMAGNETIC INTERFERENCES
The electric currents flowing through a conductor cause electrical and magnetic fields (EMF). The welding current generates an EMF field around the welding circuit and the welding equipment.
The EMF fields may disrupt some medical implants, such as pacemakers. Protection measures should be taken for people wearing medical implants. For example, access restrictions for passers-by or an individual risk evaluation for the welders. All welders should take the following precautions in order to minimise exposure to the electromagnetic fields (EMF) generated by the welding circuit::
- position the welding cables together – if possible, attach them;
- keep your head and torso as far as possible from the welding circuit;
- never enroll the cables around your body;
- never position your body between the welding cables. Hold both welding cables on the same side of your body;
- connect the earth clamp as close as possible to the area being welded;
- do not work too close to, do not lean and do not sit on the welding machine
- do not weld when you’re carrying the welding machine or its wire feeder.
People wearing pacemakers are advised to consult their doctor before using this device.
Exposure to electromagnetic fields while welding may have other health effects which are not yet known.
RECOMMENDATIONS TO ASSESS THE WELDING AREA AND WELDING INSTALLATION
Overview
The user is responsible for installing and using the arc welding equipment in accordance with the manufacturer’s instructions. If electromagnetic disturbances are detected, it is the responsibility of the user of the arc welding equipment to resolve the situation with the manufacturer’s technical assistance. In some cases, this remedial action may be as simple as earthing the welding circuit. In other cases, it may be necessary to construct an electromagnetic shield around the welding power source and around the entire piece by fitting input filters. In all cases, electromagnetic interferences must be reduced until they are no longer bothersome.
Welding area assessment
Before installing the machine, the user must evaluate the possible electromagnetic problems that may arise in the area where the installation is planned.
. In particular, it should consider the following:
a) the presence of other power cables (power supply cables, telephone cables, command cable, etc…)above, below and on the sides of the arc welding machine.
b) television transmitters and receivers ;
c) computers and other hardware;
d) critical safety equipment such as industrial machine protections;
e) the health and safety of the people in the area such as people with pacemakers or hearing aids;
f) calibration and measuring equipment
g)The isolation of the equipment from other machinery.
The user will have to make sure that the devices and equipments that are in the same room are compatible with each other. This may require extra precautions;
h) make sure of the exact hour when the welding and/or other operations will take place.
The surface of the area to be considered around the device depends on the the building’s structure and other activities that take place there. The area taken in consideration can be larger than the limits determined by the companies.
Welding area assessment
Besides the welding area, the assessment of the arc welding systems intallation itself can be used to identify and resolve cases of disturbances. The assessment of emissions must include in situ measurements as specified in Article 10 of CISPR 11: 2009. In situ measurements can also be used to confirm the effectiveness of mitigation measures.
RECOMMENDATION ON METHODS OF ELECTROMAGNETIC EMISSIONS REDUCTION
a. National power grid: The arc welding machine must be connected to the national power grid in accordance with the manufacturer’s recommendation. If interferences occur, it may be necessary to take additional preventive measures such as the filtering of the power suplly network. Consideration should be given to shielding the power supply cable in a metal conduit. It is necessary to ensure the shielding’s electrical continuity along the cable’s entire length. The shielding should be connected to the welding current’s source to ensure good electrical contact between the conduct and the casing of the welding current source.
b. Maintenance of the arc welding equipment: The arc welding machine should be be submitted to a routine maintenance check according to the manufacturer’s recommendations. All accesses, service doors and covers should be closed and properly locked when the arc welding equipment is on.. The arc welding equipment must not be modified in any way, except for the changes and settings outlined in the manufacturer’s instructions. The spark gap of the arc start and arc stabilization devices must be adjusted and maintained according to the manufacturer’s recommendations.
c. Welding cables: Cables must be as short as possible, close to each other and close to the ground, if not on the ground.
d. Electrical bonding : consideration shoud be given to bonding all metal objects in the surrounding area. However, metal objects connected to the workpiece increase the riskof electric shock if the operator touches both these metal elements and the electrode. It is necessary to insulate the operator from such metal objects.
e. Earthing of the welded part : When the part is not earthed – due to electrical safety reasons or because of its size and its location (which is the case with ship hulls or metallic building structures), the earthing of the part can, in some cases but not systematically, reduce emissions It is preferable to avoid the earthing of parts that could increase the risk of injury to the users or damage other electrical equipment. If necessary, it is appropriate that the earthing of the part is done directly, but in some countries that do not allow such a direct connection, it is appropriate that the connection is made with a capacitor selected according to national regulations.
f. Protection and plating : The selective protection and plating of other cables and devices in the area can reduce perturbation issues. The protection of the entire welding area can be considered for specific situations.
TRANSPORT AND TRANSIT OF THE WELDING MACHINE
The machine is fitted with handle to facilitate transportation. Be careful not to underestimate the machine’s weight. The handle cannot be used for slinging.
Do not use the cables or torch to move the machine. The welding equipment must be moved in an upright position.
Do not place/carry the unit over people or objects.
Never lift the machine while there is a gas cylinder on the support shelf. A clear path is available when moving the item.
EQUIPMENT INSTALLATION
- Put the machine on the floor (maximum incline of 10°.)
- The machine must be placed in a sheltered area away from rain or direct sunlight.
- The machine protection level is IP23, which means :
– Protection against acess to dangerous parts from solid bodies of a ≥12.5mm diameter and,
– Protection against the rain inclined at 60% towards the vertical.
These devices can be used outside in accordance with the IP23 protection index.
The power cables, extensions and welding cables must be fully uncoiled to prevent overheating.
The manufacturer does not incur any responsability regarding damages to both objects and persons that result from an incorrect and/or dangerous use of the machine.
MAINTENANCE / RECOMMENDATIONS
Maintenance should only be carried out by a qualified person. Annual maintenance is recommended.- Ensure the machine is unplugged from the mains, and wait for two minutes before carrying out maintenance work. DANGER High Voltage and Currents inside the machine.
- Remove the casing 2 or 3 times a year to removeany excess dust. Take this opportunity to have theelectrical connections checked by a qualified person, with an insulated
tool.
Regularly check the condition of the power supply cable. If the power cable is damaged, it must be replaced by the manufacturer, its after sales service or an equally qualified person.- Ensure the ventilation holes of the device are not blocked to allow adequate air circulation.
- Do not use this equipment to thaw pipes, to charge batteries, or to start any engine.
INSTALLATION – PRODUCT OPERATION
Only qualified personnel authorized by the manufacturer should perform the installation of the welding equipment. During set up, the operator must ensure that the machine is disconnected from the mains. Connecting generators in series or in parallel is forbidden. It is recommended to use the welding cables supplied with the unit in order to obtain the optimum product settings.
EQUIPMENT DESCRIPTION (FIG-1)
The machines provide Inverter welding current designed for electrode wedling (MMA & TIG) in direct current (DC).
The MMA process allows to weld all types of electrodes : rutile, basic, stainless and cellulosic.
TIG welding requires gas shield protection of pure gas (Argon).
These products can be fitted with a remote control (ref. 045675) or a foot pedal (ref. 045682).
- Keypad
- Positive polarity connector
- Negative polarity connector
- Remote control connection
- ON / OFF switch
- Power supply cable
POWER SWITCH
The PROGYS CEL 250A TRI is supplied with a 5 pin three phase plug (3P+N+PE) 400V 16A type EN 60309-1 and need to be connected to a 400V (50 – 60 Hz) three phase EARTHED power supply. This machine must only be used with a three phase electricity supply system with four wires and one earthed neutral.
The PROGYS FLEX 280A TRI is supplied without a plug and equipped with «Flexible voltage» technology and as such needs to be connected to an electrical earthed installation supplying between 110V and 480V single-phase or threephase current (50-60Hz). This machine must only be used with a three phase electricity supply system with four wires and one earthed neutral.
Connection schematic :
* WARNING ! If connected via a single-phase plug, the unused wire must be insulated to make sure it never makes contact with the other ones.
The absorbed effective current (I1eff) is displayed on the machine, for optimal use. Check that the power supply used and its protection (fuse and/or circuit breaker) are compatible with the current required by the machine. In some countries, it may be necessary to change the plug to allow the use at maximum settings. The user has to make sure that the plug can be reached.
The devices turn into protection mode if the power supply tension is below or above the 15%. When this is the case, the screen displays an error code.
• Turn the main switch (5) to the «
» position to turn the machine on and to «0» to turn it off. The device is switched on by pressing the « » button. Attention ! Never disconnect the power supply when the welding electrical distribution is in operation.
Fan :
– In MMA mode, the fan is always running.
– In TIG mode, the fan works only during welding, then stops after the machine has cooled down.
CONNECTION TO A GENERATOR
These machines can work on generators as long as the auxiliary power matches the requirements below:
– The voltage must be AC, always set as specified, and the peak voltage below 400V,
– The frequency must be between 50 and 60 Hz.
It is imperative to check these requirements as certain generators can create high voltage peaks that can damage these machines.
USE WITH EXTENSION CABLES
All extension leads must be of the adequate size and thickness for the voltage of machine. Use an extension that complies with national safety regulations.
| Network supply voltage | Length – Cross Section of the extension | ||
| – | < 45 m | > 45 m | |
| PROGYS CEL 250 A TRI | 400 V | 2.5 mm2 | |
| PROGYS FLEX 280 A TRI | 400V | 1.5 mm2 | |
| 230 V | 1.5 mm2 | 2.5 mm2 | |
| 110 V | 2.5 mm2 | ||
COATED ELECTRODE WELDING (MMA)
CONNECTIONS AND RECOMMENDATIONS
- Connect the cables, electrode holder and earth clamp to the connectors,
- Follow the welding polarities and power recommendations indicated on the electrodes boxes,
- Remove the electrode from the electrode holder when the machine is not in use.
- The machine has 3 features exclusive to Inverters:
– The Hot Start creates an overcurrent at the beginning of the welding.
– The Arc Force creates an overcurrent which prevents the electrode from sticking to the weld pool.
– The Anti-Sticking technology makes it easier to unstick the electrode from the metal.
MMA WELDING PROCESSES
MMA STANDARD
The MMA STANDARD mode is recommended for most applications. It can weld any type of electrode: rutile, basic, cellulosic… and on any materials: steel, stainless steel, cast iron.
Activating the MMA mode and setting the intensity:
- Select the MMA mode (2) using the switch (5).
- MMA blinks for 1 second every 5 seconds (display (1)).
- Set the desired intensity using the keys (4).
- The machine is ready to operate.
To set the Hot Start, follow these steps :
Recommendations:
– Low Hot start, for thin sheets
– High Hot start for difficult-to-weld metals (dirty or oxydised)
When the machine is in MMA Standard mode:
- Press shortly the switch (5).
- «HS» (Hot Start) blinks and a number is displayed. (display (1)).
- Set the desired percentage using the keys (4).
- The machine is ready to operate.
To set the Arc Force, follow these steps :
Advice:
The Arc Force is manually adjustable from 0 to 90% or choice of electrode is possible (Rutile, Basic or Cellulosic) by continuing the adjustment beyond 90%.
– Low Arc Force, for rutile and stainless steel electrodes
– High Arc Force, for basic, cast-iron and cellulosics electrodes
When the machine is in MMA pulse mode:
- Briefly press the button (5) to set the ARC FORCE.
- «AF» (ARC FORCE) flashes and a number is displayed (screen (1)).
- Set the desired percentage or the type of electrode using the keys (4).
- Validate by pressing the switch (5).
MMA PULSE
The MMA Pulsed mode is recommended for vertical-up welding (PF) The pulse mode keeps the weld pool cold and eases the transfer of matter. Without the pulse mode, vertical-up welding requires a difficult «Christmas tree» triangular movement. With the MMA Pulsed mode, this movement is no longer required and a simple straight up movement is enough (depending on the thickness of the workpiece). If you wish to widen your weld pool, a simple lateral movement is enough (similar to normal welding).
In this case the pulse current frequency can be adjusted on the display. This process allows greater control during vertical-up welding.
Activating the MMA Pulsed mode and setting the intensity:
When the machine is in MMA Standard mode:
- Press the switch (5) for 3 seconds.
- «PLS» (Pulsed) blinks and a number is displayed (display (1)).
- Set the desired intensity using the keys (4).
- The machine is ready to operate.
To set the Hot Start, follow these steps :
Recommendations:
– Low Hot start, for thin sheets
– High Hot start for difficult-to-weld metals (dirty or oxydised)
When the machine is in MMA Pulsed mode:
- Press shortly the switch (5) to set the HOT START.
- «HS» (HOT START) blinks and a number is displayed (display (1)).
- Set the desired percentage using the keys (4).
- Validate by pressing the switch (5).
To set the frequency, follow these steps:
When the machine is in MMA Pulsed mode with HOT START feature:
- Press shortly the switch (5) to set the frequency.
- «FrE» (FREQUENCY) is displayed and then a number is displayed. (display (1)).
- Set the desired frequency (Hz) using the keys (4).
- The machine is ready to operate.
TUNGSTEN ELECTRODE WELDING WITH INERT GAS (TIG MODE) CONNECTIONS AND RECOMMENDATIONS
TIG DC requires gas protection (Argon).
To do TIG welding, follow these steps :
- Connect the earth clamp to the positive connector (+).
- Connect a valve torch to the negative connector (–). (ref. 044623)
- Connect the torch gas hose to the gas bottle regulator It may be necessary to cut it before the nut if it is not suitable for the regulator.
- Activating the TIG mode and setting the intensity (see paragraph: TIG LIFT).
- Set the gas flow on the gas bottle regulator, then open the torch valve.
- To start the arc : make contact between the electrode and the workpiece.
- At the end of the weld: lift the torch quickly (up-down) to activate the automated downslope (see paragraph below). This movement must be done at a height between 5 and 10 mm. Then close the torch valve to stop the gas after the electrode has cooled down.
TIG LIFT
Activating the TIG Lift mode and setting the intensity:
When the machine is in MMA Pulsed mode:
- Press the switch (5) for 3 seconds.
- «tIG» (TIG) blinks and a number is displayed (display (1)).
- Set the desired intensity using the keys (4).
- The machine is ready to operate.
DOWNSLOPE
DOWNSLOPE feature: this is the time during which, after the downslope, the current is going down until the arc stops completely. This feature prevents craters and cracks at the end of the weld.
Downslope activation (progressive arc reduction) :
When the machine is in TIG LIFT mode:
- Press shortly the switch (5) to set the duration of the progressive arc reduction.
- «dSt» (DOWNSLOPE) blinks and a number is displayed (display (1)).
- Set from 1 to 10 seconds, with the possibility to desactivate it (OFF).
- Validate by pressing the switch (5).
- The machine is ready to operate.
Recommended combinations/electrode grinding
| DC | ![]() | Current (A) | 0 Electrode (mm) = 0 wire (filler metal) | 0 Nozzle (mm) | Flow (Argon I/mn) |
| 0,3 – 3 mm | 5-75 | 1 | 6,5 | 6 – 7 | |
| 2,4 – 6 mm | 60 – 150 | 1,6 | 8 | 6 – 7 | |
| 4 – 8 mm | 100 – 200 | 2 | 9,5 | 7 – 8 | |
| 6,8 – 8,8 mm | 170 – 250 | 2,4 | 11 | 8 – 9 | |
| 9 – 12 mm | 225 – 280 | 3,2 | 12,5 | 9-10 |
To optimise the welding process, it is recommended to grind the electrode prior to the welding, as described below:
L = 3 x d for a low current.
L = 3 x d for a high current
REMOTE CONTROL
The remote control operates in TIG mode and in MMA.
Connection
- Plug the remote control into the connection at the back of the machine.
- The machine will detect automatically the remote control and open a selection menu:
![]() | Foot pedal selection. |
| Remote control with potentiometer selection. | |
| Remote control is connected but inactive. |
Connection
The TIG 300 DC is equipped with a female socket for a remote control.
The specific 7 pin male plug (option ref.045699) enables connection to the different types of manual remote control or foot pedal. For the cabling layout, please see the diagram below.
| REMOTE CONTROL TYPE | Wire description | Pin | |
| Foot pedal | Manual remote control | 5V | A |
| Cursor | B | ||
| Common/Earth | C | ||
| Switch | D | ||
Operating :
- Manual remote control (option ref. 045675)
The remote control enables the variation of current from 50% to 100% of the set intensity. In this configuration, all modes and functions of the machine are accessible and can be set. - Pedal (option ref. 045682) :
The pedal control enables variation of the current from the minimum set current to a 100% of the set intensity.
In TIG mode, the machine will only operate in two-stage welding (2T mode). The upslope and downslope are not automatic, and are controlled by the User with the foot pedal.
TROUBLESHOOTING
| Troubleshooting | Causes | Solutions | |
| MMA-TIG | The machine does not deliver any current and the yellow thermal protection indicator is switched on (6). | The thermal protection has switched on. | Wait the end of the cooling cycle, about 2 min. The indicator (6) switches off. |
| MMA-TIG | The earth clamp, the electrode holder or the welding torch are not connected to the unit. | Check the connections | |
| The product is connected to the mains, you are feeling tingling when touching the case. | The earth contact is faulty. | Check the plug and the earth of your installation. | |
| The machine welds poorly. | Polarity error | Check the recommended polarity (+/-) on the electrode box. | |
| When the machine starts, the display shows | The power supply voltage is not suitable (230 V +/- 15%) | Check the power supply network or the generator | |
| TIG | Unstable arc | Fault due to the tungsten electrode | Use an electrode size more sui-table to the thickness of your metal. |
| Use an tungsten electrode properly prepared. | |||
| Gas flow too high | Reduce the gas flow | ||
| The tungsten electrode becomes the welding | Welding area. | Protect the welding area against draught. | |
| oxidized and tainted at the end of Gas problem, or gas flow stops too early | Check and tighten every gas connection. Wait for the electrode to cool down before switching off the glas flow. | ||
| The electrode melts | Polarity error | Check that the earth is connected to the + |
PROGYS FLEX 280 & PROGYS CEL 250

INTERFACE 
| 1 | Display |
| 2 | Mode indicator « electrode welding » (MMA) |
| 3 | Mode indicator « non consumable electrode welding» (TIG) |
| 4 | Select button « – or + » |
| 5 | Button selection-validation |
| 6 | Thermal protection indicator |
| 7 | Button on-stand by |
SPARE PARTS

| N° | FLEX | CEL | |
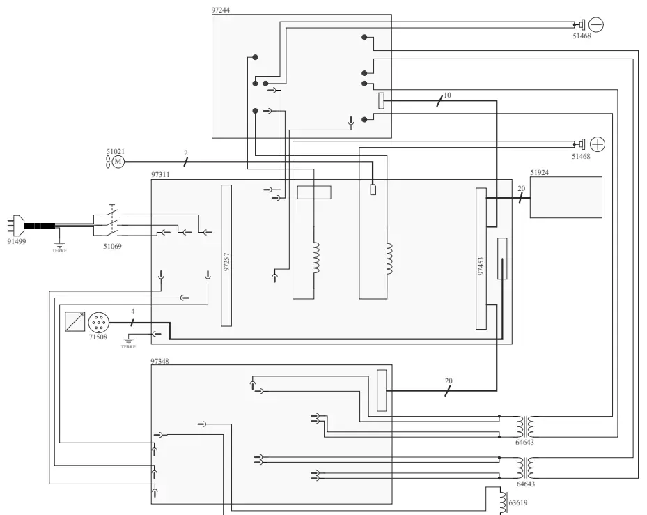
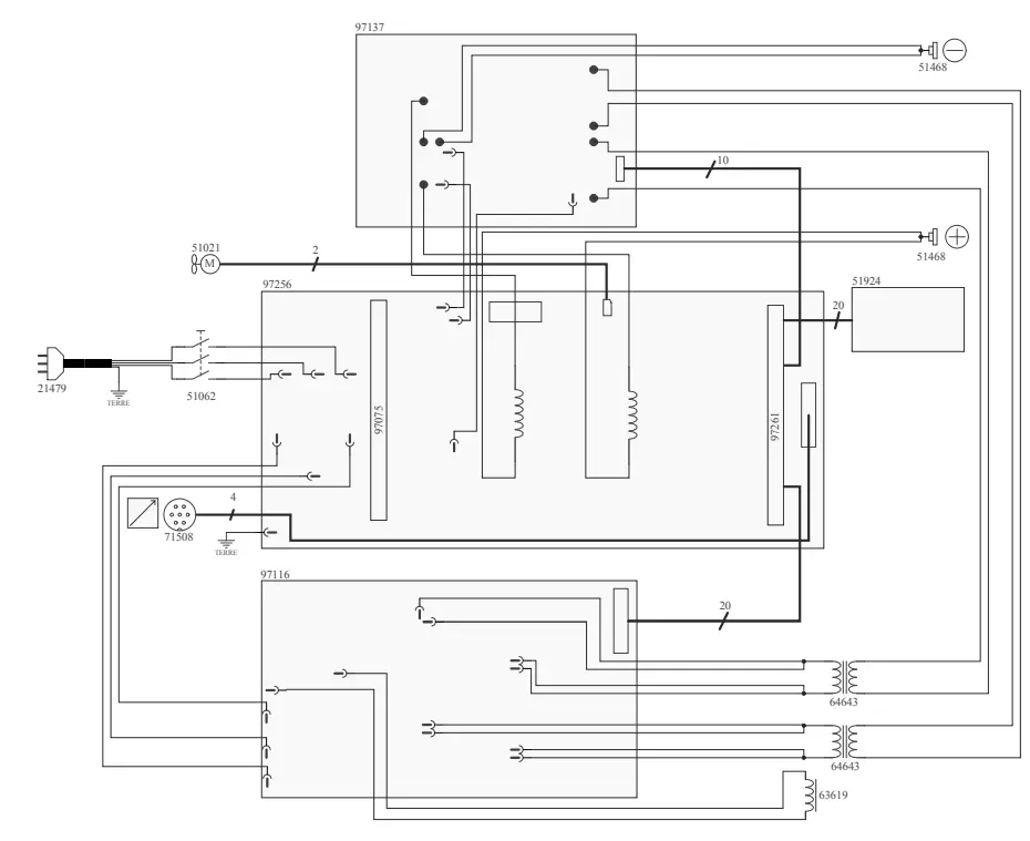
| 1 | Primary circuit | 97348C | 97116C |
| 2 | Main circuit | 97311C | 97256C |
| 3 | Microcontroller circuit | 97453C | 97261C |
| 4 | Auxilliary power supply circuit | 97257C | 97075C |
| 5 | Tri Switch 3P tri | 51069 | 51062 |
| 6 | Tow presser | 71148 | |
| 7 | Power supply cable 3P + Earth | 91499 | 21479 |
| 8 | Remote control connection cable | 71508 | |
| 9 | 24V fan | 51021 | |
| 10 | Secondary circuit | 97244C | I 97137C |
| 11 | power transformer | 64643 | |
| 12 | Self PFC | 63619 | |
| 13 | Pad | 56120 | |
| 14 | Protection grill | 56094 + 56095 | |
| 15 | Keypad | 51924IND1 | |
| 16 | Male socket Texas-Dinse 50 | 51468 | |
CIRCUIT DIAGRAM
PROGYS FLEX 280 CEL
PROGYS CEL 250 TRI
TECHNICAL SPECIFICATIONS
| PROGYS FLEX 280 A | PROGYS CEL 250 A | ||||||||||||||
| Primary | |||||||||||||||
| Power supply voltage | 110 V +/- 15% | 230 V +/- 15% | 400 V +/- 15% | 400 V +/- 15% | |||||||||||
| Number of phases | 1 | 3 | 1 | 3 | 1 | 3 | 3 | ||||||||
| Mains frequency | 50/60 Hz | 50/60 Hz | 50/60 Hz | 50/60 Hz | |||||||||||
| Fuse | 32 A | 20 A | 32 A | 16 A | 20 A | 20 A | 20 A | 16 A | 16 A | 16 A | 16 A | 16 A | 16 A | 16 A | |
| Secondary | MMA | TIG | MMA | TIG | MMA | TIG | MMA | TIG | MMA | TIG | MMA | TIG | MMA | TIG | |
| No load voltage | 100 V | 100 V | |||||||||||||
| Normal current output (I2) | 5 A – 140 A | 5 A – 200 A | 5 A – 280 A | 5 A – 250 A | |||||||||||
| Conventional voltage output (U2) | 20,2 V – 25,6 V | 10,2 V – 15,6 V | 20,2 V- 25,6 V | 10,2 V – 15,6 V | 20,2 V- 28,0 V | 10,2 V 18,0 V | 20,2 V- 25,6 V | 10,2 V – 18,0 V | 20,2 V- 31,2 V | 10,2 V- 21,2 V | 20,2 V – 31,2 V | 10,2 – 21,2 V | 20,2 V- 30,0 | 10,2 V – 20,0 V | |
| Duty cycle at 40°C (10 min)* Standard EN60974 1. | Imax | 30% | 60% | 35% | 100% | 40% | 80% | 55% | 100% | 35% | 55% | 25% | 40% | 25% | 35% |
| 60% | 115 A | 140 A | 125 A | 140 A | 180 A | 200 A | 190 A | 200 A | 220 A | 250 A | 200 A | 225 A | 180 A | 200 A | |
| 100% | 90 A | 110 A | 100 A | 140 A | 150 A | 200 A | 170 A | 200 A | 200 A | 220 A | 170 A | 180 A | 160 A | 180 A | |
| Functionning temperature | -10°C > 40°C | |
| Storage temperature | -20°C > 55°C | |
| Protection level | IP 23 | |
| Dimensions (Lxlxh) | 470 x 260 x 430 mm | |
| Weight | PROGYS FLEX 280 A | PROGYS CEL 250 A |
| 23 kg | 21 kg | |
*The duty cycles are measured according to standard EN60974-1 à 40°C and on a 10 min cycle.
While under intensive use (> to duty cycle) the thermal protection can turn on, in that case, the arc swictes off and the indicator
witches on.
Keep the machine’s power supply on to enable cooling until thermal protection cancellation.
The welding power source describes an external drooping characteristic.
WARRANTY
The warranty covers faulty workmanship for 2 years from the date of purchase (parts and labour).
The warranty does not cover:
- Transit damage.
- Normal wear of parts (eg. : cables, clamps, etc..).
- Damages due to misuse (power supply error, dropping of equipment, disassembling).
- Environment related failures (pollution, rust, dust).
In case of failure, return the unit to your distributor together with:
– The proof of purchase (receipt etc …)
– A description of the fault reported
SYMBOLS
| Caution ! Read the user manual | |
| Undulating current technology based source delivering direct curent. | |
| Undulating current technology based source delivering direct curent. | |
| Electrode welding (MMA – Manual Metal Arc) | |
| TIG – welding (Tungsten Inert Gas) |
| – Adapted for welding in environments with increased risk of electrical shock. However, the welding machine should not be placed in such places. |
| – Welding direct current |
| Uo | – Rated no-load voltage |
| X(40°C) | – Duty cycle according to standard EN 60974-1 (10 minutes |
| I2 | – I2 : corresponding conventional welding current |
| A | – Amps |
| U2 | U2 : conventional voltages in corresponding load |
| V | Volt |
| Hz | – Hertz |
| – Single phase power supply 50 or 60Hz | |
| – Three-phase power supply 50 or 60Hz | |
| U1 | – rated supply voltage |
| I1max | – Rated maximum supply current (effective value)) |
| I1eff | – Maximum effective supply current |
| – The device complies with European Directive. The certificate of compliance is available on our website. |
| EN60974-1 EN60974-10 Class A | – The device complies with EN60974-1, EN60974-10, Class A standard relative to welding units – |
| – This hardware is subject to waste collection according to the European directives 2012/19/EU. Do not throw out in a domestic bin ! | |
| – This product should be recycled appropriately |
| – The product’s manufacturer contributes to the recycling of its packaging by contributing to a global recycling system. | |
| – Conformity mark EAC (Eurasian Economic Commission) | |
| – Thermal protection information | |
| – Remote control |
SAS GYS
1, rue de la Croix des Landes
CS 54159
53941 SAINT-BERTHEVIN
Cedex France

















