Varimixer AR80 VL-1 1S with Electronic Steering

Product Information
The AR mixer is a commercial mixer designed for use in kitchens, catering outlets, and bakeries. It comes in two models: AR80 and AR100. The AR80 has machine number 80002012 and comes in two variants: VL-1 and VL-1S. The AR100 has machine number 100002125 and comes in two variants: VL-1L and VL-1S. The mixer is designed for manufacturing products that do not cause reactions or emit substances that may be harmful to the user. It must be used, cleaned, and maintained by trained personnel over 14 years of age.
Product Usage Instructions
Before commissioning the mixer, read the user manual thoroughly, paying particular attention to the section on user safety. The machine must be unpacked and disposed of according to regulations applicable in the country concerned. Check that all parts are present with the machine before removing it from the pallet.
The mixer must be installed on a firm, even, and level floor with rubber feet that eliminate shaking and rusting. If the floor is not even, spacers can be inserted under the feet to ensure the machine is level. Do not use the mixer in an explosive atmosphere.
The mixer may only be used as specified in the manual.
When connecting the mixer to power, electrical connection must only be carried out by a certified electrician. Use a plug dimensioned for min. 16 A, 230/400V~, IP44. Use a 4-pole plug for 3 phases + earth and a 5-pole plug for 3 phases with 0 + earth. Lifting equipment should always be used to move the mixer, and it should always be in an upright position. Do not pull or lift the mixer by the bowl lift handle or speed selection handle.
Before connecting the mixer to power, check that the voltage and frequency printed on the machine label are correct in relation to the place of installation. The machine label is located on the top right side of the mixer.
General:
This manual should be seen as an integral part of the machine and should be kept by the machine throughout its working life.
Before the machine is commissioned, it is important to read these instructions thoroughly, particularly the section on user safety.
The manufacturer may update the product manual without updating this copy of the manual.
The manufacturer will not be liable for faults caused by:
- Careless, improper or incorrect use of the machine.
- Non-standard use (not for the purposes described in the manual)
- Incorrect installation.
- Incorrect power supply to the machine.
- Failure to comply with maintenance instructions.
- Modifications to the machine.
- Spare parts and accessories that are not original or specified for this model.
- Failure to comply with instructions in this manual.
In case of faults with the machine, please contact the supplier.
The guarantee does not cover damage caused by misuse, overloading or the user’s failure to comply with the maintenance instructions.
Unpacking:
The machine should be unpacked and the packaging disposed of according to regulations applicable in the country concerned.
Before the machine is removed from the pallet, check that all parts are present with the machine:
- Safety guard, Filling chute, Bowl.
- Grease gun, Rubber feet and Spacers for height adjustment.
- Bowl trolley, whip, beater, hook, scraper with blade and attachment drive, if these were selected with the order.
The machine is mounted onto the pallet with four bolts, to release the machine from the pallet, unscrew the 4 nuts with the supplied tool and hammer out the bolts.
Safety:
The mixer may only be used, cleaned and maintained by trained personnel over 14 years of age. Always observe local laws and regulations, paying particular attention to the operator’s age, physical and mental condition.
The constant noise level of the workplace of the operator is lower then 70 dB (A)
The mixer is designed for commercial use in kitchens, catering outlets and bakeries.
The mixer must not be used in an explosive atmosphere.
The mixer may only be used as specified in this manual.
The mixer is designed for manufacture of pro-ducts which do not during processing cause reactions or emit substances which may be detrimental to the user.
Putting your fingers in the bowl while the mix-er is running may cause injuries.
Electrical connection must only be carried out by a certified electrician.
Lifting equipment should always be used to move the mixer.
When the mixer is moved, it should be in an upright position at all times.
(VL-1, VL-1L) The mixer must not be pulled or lifted by the bowl lift handle and speed selec-tion handle.
Powdery ingredients:
Do not pour powdery ingredients into the bowl from a great height.
Bags of e.g. flour should be opened at the bottom, down into the bowl.
Do not increase to maximum speed too quickly.
Installation of the mixer:
Install the machine so there is workspace for normal use and maintenance.
The floor of the workspace where the machine is installed must be firm, even and level.
The mixer must be mounted with rubber feet, that eliminate both shaking and rusting. If the floor is not completely even, spacers can be inserted under the mixer’s feet to ensure the machine is level.
Foundation bolts in the floor are only necessary under special conditions, e.g. on ships.
The ambient temperature around the machine must not exceed 45 ºC
Connection to power:
The mixer is to be connected to power via a plug. The plug must be dimensioned for min. 16 A, 230/400V~, IP44
When connecting;
- 3 phases + earth, use a 4 pole plug.
- 3 phases with 0 + earth, use a 5 pole plug.
Before the mixer is connected to power, it should be checked that the voltage and frequency printed on the machine label is correct in relation to the place of installation. The machine label is located on the top right side of the mixer.
Commissioning: Machine, bowl, tools safety guard and filling chute must be cleaned before use – see section on Cleaning, page 4.
Warning for users with implants (e.g. pacemakers, defibrillators etc.) Mixer and safety guard are equipped with strong magnets.

Checking the direction of rotation of the planetary head:
Remove tool if mounted, lift up the bowl arms with the bowl to normal working position and start the mixer. Check the direction of rotation of the planetary head: the planetary head must rotate in the direction as stated by the arrow above the planetary head. If the direction of rotation is wrong, 2 of the phase wires of the connecting cable must be inverted.
Machine net weight: 
| AR80 | 340 kg |
| AR100 | 395 kg |

Cleaning may only be performed by trained personnel and must be over 14 years of age.
Before any cleaning, disconnect the power supply to the machine by disconnecting the connection cable from the connection point
The machine should never be rinsed with a hose.
To assist in the preparation of customer-specific cleaning plans, Varimixer A/S has, based on current legislation, prepared detailed cleaning instructions, included at the end of this manual and the latest version can be found at varimixer.com
Removing safety guards 
Filling chute:
When ingredients are to be added while the machine is working, use the supplied filling chute made of stainless steel.
The maximum capacity of the mixer:
| Capacities per mix | Tool | AR80 | AR100 | |
| Egg whites | Whip | L | 4 | 5 |
| Whipped cream | Whip | L | 16 | 25 |
| Butter cream frosting | Whip *) | Kg | 32 | 45 |
| Mashed potatoes | Beater *) | Kg | 43 | 54 |
| Cakes (US Pound cake) | Beater | Kg | 40 | 55 |
| Icing, Fondant | Beater *) | Kg | 32 | 40 |
| Herb butter | Beater | Kg | 24 | 35 |
| Meatball mix/vegan mix | Beater | Kg | 48 | 60 |
| Pasta, noodles (50%AR) | Hook **) | Kg | 32 | 45 |
| Dough, wheat 50%AR | Hook | Kg | 40 | 50 |
| Dough, wheat 55%AR | Hook | Kg | 47 | 58 |
| Dough, wheat 60%AR | Hook | Kg | 53 | 65 |
| Dough, whole wheat 70%AR | Hook | Kg | 48 | 65 |
| Dough, rye bread | Hook | Kg | 54 | 80 |
| Dough, sourdough bread | Hook | Kg | 48 | 65 |
| Dough, gluten free | Hook | Kg | 37 | 47 |
AR = Absorption Ratio
(Liquid in % of solids)
Calculation AR
1 kg of solids and 0,6 kg of liquid:
A R = 0 , 6 1 x 100 = 60%
Calculation Solids and Liquid
65kg Dough, 60% AR
(table, maximum capacity for mixer
AR100)
Solid = Max. capacitet x 100 AR + 100
= 65 kg x 100 = 40,6 kg
60 + 100
Liquid = 65 kg – 40,6 kg = 24,4 kg
* Scraper recommended
** Low speed operation is recommended
Local variations in the characteristics of the ingredients can influence water absorption, volume and baking characteristics, etc.
Recommended maximum speeds:
Recommended applications for tools:
| Whip | Beater | Hook |
| Cream, | Cake dough, | Bread dough, |
| Egg whites, | Butter cream, | Dark bread, |
| Mayonnaise, | Waffle dough, | and the like |
| and the like | Minced meat, | |
| and the like |
Overload:
Do not exceed machine capacity – see table above.
Do not use too high speed, see recommended maximum speeds to the left.
Use correct tools.
Large lumps of fat or cooled ingredients must be cut into smaller parts before they are placed in the bowl.
Overload over a longer period of time will interrupt the mixer.
will be shown on the mixer’s display. Please see section “Error codes shown on the display” on page 14.
Correct use of tools:
For production of mashed potatoes the special wing whip or the whip with thicker wires should be used, alternatively use the beater and the whip.
Whips should not be struck against hard objects as e.g. the edge of the bowl. This will make the life of the tool shorter due to increasing deformity.
Operating the mixer:
- VL-1 = Basic mixer.
- VL-1L = Automatic bowl lowering.
- VL-1S = Automatic speed regulation and bowl lowering.

Fig. 3 Mixer with open safety guard, lowered bowl and mounted tool.
Attachment drive (AR80 only:) 
For machines with outlets for mounting a meat mincer or vegetable cutter, the following must be observed:
Only use accessories intended for the ma-chine, Varimixer original accessories are a guarantee for optimal operation and security.
Always read and follow the operation instructions for the tool.
Adjust the machine to the lowest speed.
When placing / removing tools, disconnect the power cable from the point of connection.
Before start:
If present remove mixing tools from the machine. The empty bowl is put in working position.
Close the safety guard.
Operating the frontpanel

Before starting the mixer:
Ingredients can be filled in the bowl at any time before the mixer is started.
- Place the tool into the bowl.
- Place the bowl in the bowl arms.
- Grab the tool and lock it into the bayonet fitting.
- Lift the bowl to working position.
- Close the safety guard, (Fig. 3).
If desired, set an operating time. The mixer is now ready to be started.
Start the mixer:
Press
to start the mixer.
Set the speed.
(VL-1, VL-1L)Turn the speed selector lever (Fig. 1) to the rear until the required speed has been obtained, Before the mixer is stopped, turn the speed selector lever back to the lowest speed.
(VL-1S) press or speed indicator on the right side of the mixer panel.
(notice the recommended maximum speeds on page 5).
The mixer will run until the time set on the timer runs out or the user stops the mixer manually.
Stop the mixer without resetting the timer (Pause)
If it is needed to add ingredients or check the content of the bowl, the mixer can be stopped without resetting the timer.
- (VL-1) Press
and the mixer stops. - (VL-1L, VL-1S) Press
the mixer stops.
The safety guard can now be opened and the bowl can be lowered.
To start the mixer again, close the safety guard lift the bowl. The mixer can now be started by pressing (VL-1)
/ (VL-1L, VL-1S)
and the timer will continue counting down.
Reset the timer:
Reset the timer by pressing the two timer buttons at the same time.
Automatic lowering of the bowl (VL-1L, VL-1S):
If the timer is in use, the bowl can automatically be lowered when the time runs out and the mixer stops.
While the mixer is running, double click , The green LED by
will flash until the mixer stops.
When automatic lowering of the bowl is selected it is important that you use
to stop and start the mixer, otherwise the selection will be reset.
The emergency stop should only be used in emergency situations and for powering off the mixer. Do not use the emergency stop in nor-mal operation.
If the emergency stop is activated or main power to the mixer is cut off, the tool stops rotating and the timer is reset to zero.
Timer automatically repeats the previous setting:
When the set time runs out, the tool stops rotating, the timer shortly display [0000] and will then display the previous selected running time.
More about the timer:
Timer settings of up to 90 minutes.
If no running time is selected, the display will show the time elapsed since the mixer was started.
Construction of the mixer:

Prior to repair or adjustment, switch off the mixer by disconnecting the power cable.
Maintenance and lubrication
The infinitely variable gear must be lubricated regularly, i.e. a lubrication interval of approx. 60 hours of operation.
Fig 4, Lubrication of infinitely variable gear and other movable parts:
OBS. Special grease!! (Use the grease gun delivered with the mixer). Start the mixer and increase the speed to approx. 50%. Stop the mixer (use the emergency stop) and open the lid on the top of the mixer. On the top of each of the two pulley set shafts is a grease nipple (Fig. 4 point 1). Press grease through the grease nipples until the grease gun feels hard to press or until grease comes out between the shaft and the pulleys.
The mixer must not be started until the top lid is on and the screws have been tightened.
Start the mixer, and set the speed back to low speed.
Stop the mixer and fill the grease gun with new grease so that it is ready for next time lubrication is needed.
Lubrication of other movable parts:
The movable parts of the bowl arms, the shaft and the lifting rod must also be lubricated with oil. Remove the back cover of the mixer and lubricate the marked points with an oil can. (Fig.4 point 2)
Grease types:
Grease for the pulley set shafts: TOTAL MULTIS XHV 2.
Repair of the planetary head: Grease the toothed wheel and the toothed rim, only with CASTROL Molub- Alloy OG 936 SF Heavy.
Repair of the attachment drive: Fill the attachment drive with 0.35 L TOTAL CERAN CA.
Adjustment of special V-belt:
The distance (X) is only indicative as it depends on the tolerance of the special V-belt.
- Start by tightening the V-belts (*).
- Tighten the special V-belt (A) by moving one or two washers from (V) to (T).
- Start the mixer and leave it running while the nut (U) is tightened. Do not tighten it too much.
- On the front pulley set the stud (E) on the varispeed collar (F) must be placed inside the lower fork (G) and on the rear pulley set outside the fork for belt tightener (B), (both must point backwards).
- Tolerances in the transmission might cause the special V-belt (A) to hit the pins of the pulley sets when the speed has been adjusted. In such cases the distance (X) must be reduced.
- Then follow the section: “Adjustment of speed”
Adjustment of speed:
- The stop screws (J) on the speed lever should be adjusted so that the measurement (H) is 1-2 mm on the front and the rear pulley, at low and high speed, respectively. Tighten the counter nuts (K) when the speed is correctly adjusted.
- Tolerances in the transmission might cause the special V-belt (A) to hit the pins of the pulley sets (Z) when the speed has been adjusted. In such cases the distance (X) must be reduced, see “Adjustment of special v-belt”, and the speed must be readjusted.

Adjustments of speed (low and high speed cam disks) VL-1S:
- Prior to any adjustment the bowl must be in its top position and the safety guard must be closed.
- Switch off the power to the mixer, this must be done via the emergency stop. Remove the top lid of the mixer.
- Dismantle the shaft for speed regulation: The arm (Fig. 5) (B) is released from the servo motor shaft by removing the cotter pin (C) and the pin (D). The arm (B) must not be loosened from the shaft (E).
- Loosen the screw (F) and take out the speed indicator (G).
- Loosen the screw in the speed indicator clamp (H) and remove the disk with arrow (I)
- The manual speed selector handle (J) is placed in the shaft (E) so that it points upwards and forwards.
- Release the emergency stop and start the mixer.
- Turn the handle for manual adjustment of speed to minimum speed until the distance from the V-belt to the edge of the planetary head pulley is approximately 1 mm. see fig. 5a.
- Stop the mixer by pressing emergency stop.
- Loosen the two screws on the two cam disks (K) and (L).
- Turn the cam disk for minimum speed (K) until it is activating the micro switch. Tighten the screw.
- Release the emergency stop and start the mixer.
- Turn the handle for manual adjustment of speed to maximum speed until the distance from the V-belt to the edge of the motor pulley is approximately 3 mm. see fig. 5b.
- Stop the mixer by pressing emergency stop.
Turn the cam disk for maximum speed (L) until it is activating the micro switch. Tighten the screw. - Remove the manual speed selector handle.
- Remount the servo motor shaft on the arm (B). It is important to make sure that the servo motor is not clamped against the machine column, the shaft (E) or other parts of the mixer.
- If the servomotor is not positioned correctly (according to the description above), the two screws (M) and (N) that fix-ates the arm on the shaft are loosened and the arm adjusted. Now the handle for manual speed adjustment has to be mounted again and the cam discs must be adjusted once again.
- When the min. and max. speed has been adjusted correctly, the speed indicator clamp, the disk with arrow and the speed indicator are remounted.
- Cam disks for minimum and maximum speed have now been adjusted.


Adjustment of bowl centering:
First find the present bowl centering: mount the beater and the bowl, then raise the bowl arms up to normal working position. With your hand turn the beater, and then measure the distance between beater and bowl edge. By removing the rear covering, the bowl arm guide plate is now accessible (E). Loosen the screws (D) (Fig. 6b) and move the bowl arm guide plate in the required direction. Again turn the beater and measure the distance between beater and bowl. When the bowl has been centred, fasten the bowl arm guide plate in the new position and screw on the rear covering.
Adjustment of bowl fixing:
The bowl arms must be raised to normal working position. The adjusting diameter (Y) shall be measured inside between the bowl arms (Fig. 6a):
Adjusting diameter (Y) : AR80 = 516 mm AR100 = 554mm
In case the bowl fastening is too loose, remove the lock ring (B) and draw the bearing (A) from the shaft (C). The bearing should be turned 180º and be mounted on the shaft again. It might be necessary to turn both bearings. At last check the bowl centering and if necessary, adjust.
Fig. 6a Adjusting diameter

Measuring of bowl height:
The distance (X) is measured from the bottom side of the bayonet hole to the surface on the bowl arms on which the bowl rests (Fig. 7a). The bowl arms must be lifted to normal working position.

Bowl height (X): AR80 = 233 mm AR100 = 297 mm
Adjustment of bowl height (VL-1):
Lower the bowl arms down on a wooden block so that the weight of the bowl arms are not loading the lifting system. Loosen the counter nut (1), (Fig. 8a). Take out the spring cotter pin (2). Take out the lifting pin (3). The lifting rod (4) is now loose and can be turned further out or into the lifting nut (5), until the correct height of the bowl arms has been reached. Parts are assembled and the counter nut tightened, so the lifting rod holds the correct position.
Adjustment of bowl height (VL-1L and VL-1S:
The upper and lower position of the bowl is determined by the switch top (1), (Fig. 8b) and bottom (2). In the event of a fault in the switch function, the machine has fixed stop (3) and (4). Fixed stop is set from the factory.
In the event of an incorrect bowl height, for example after replacing of switches, the height of the rail with switches is adjusted so that the top switch is activated 1 mm before the fixed stop.
It must be ensured that the bottom switch is activated minimum 1 mm before the fixed stop. 
List of errors: (In case of other errors, contact the supplier.)
A rattling sound from the closed part of the mixer.
“The mixer starts “striking” when kneading dough which normally causes no problems.”
The mixer changes its speed by itself.
The minimum and the maximum speeds are changing. The bowl is too tight or too loose.
The tool hits the sides of the bowl.
The tool hits the bottom of the bowl.
Possible solution:
- Adjustment of special V-belt
- Adjustment of special V-belt
- Adjustment of special V-belt
- Adjustment of speed.
- Adjustment of bowl fixing
- Adjustment of bowl centring
- Adjustment of bowl height
Error codes shown on the display:
OL:
The motor protection relay has stopped the machine and
is shown in the display for ‘overload’
- Allow the machine to cool down.
- If the machine does not change to normal mode, the relay has to be manual reset .
- See section “Manual reset of motor protection relay” on page 15.
EE1:
If the bowl is not in the correct position when the Start button is pressed,
will appear on the display.
- Place the bowl in the cradle. Raise cradle and bowl to the correct position.
EE2:
If the safety guard is not fitted correctly or closed when the Start button is pressed,
will appear on the display.
- Check that the safety guard is closed correctly.
EE6:
If the machine display shows when the Start button is pressed,
it means the start relay was not activated correctly.
- Contact a technician to check the start relay.
Electrical Fuse (VL-1):
The machine is protected by a fuse. The fuse is built into the back of the control panel.

Manual reset of motor protection relay, VL-1:
The motor protection relay is located behind the control panel.
To access the motor protection relay:
Disconnect power from the machine.
Dismount the top lid.
Unplug cables to control panel.
Remove the four nuts holding the control panel, (AF 8 mm) [AF = Across Flats]
Dismount the control panel
Unscrew the four nuts (AF 8 mm) from the black cover box.
Gently lift the cover box off, the motor protection relay is placed inside the cover box
Reset the relay by pushing the red button on top of the relay.
Assembly in reverse order. 
Manual reset of motor protection relay VL-1L and VL-1S:
The motor protection relay is located inside the bottom of the machine, inside the enclosure box.
To access the motor protection relay:
Disconnect power from the machine.
Dismount the bag cover plate.
Unscrew the enclosure cover.
Reset the relay by pushing the red button on top of the relay.
Assembly in reverse order.
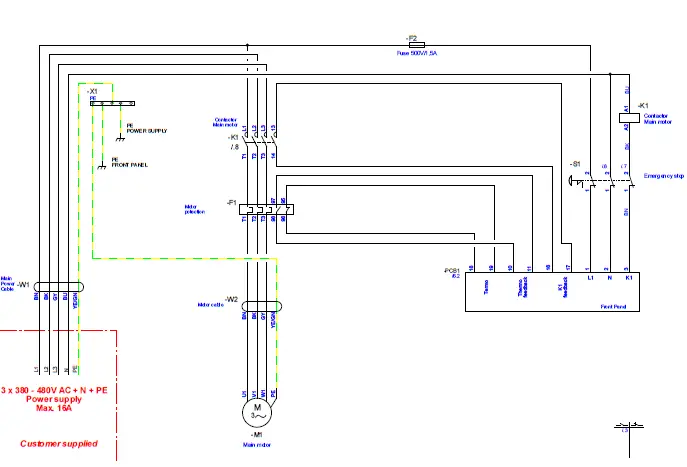
Principle electrical diagram 1-2, main motor (VL-1):

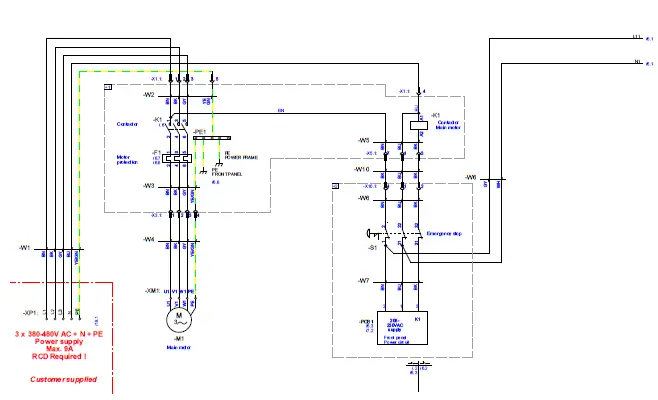
Principle electrical diagram 1-3, main motor (VL-1L + VL-1S):
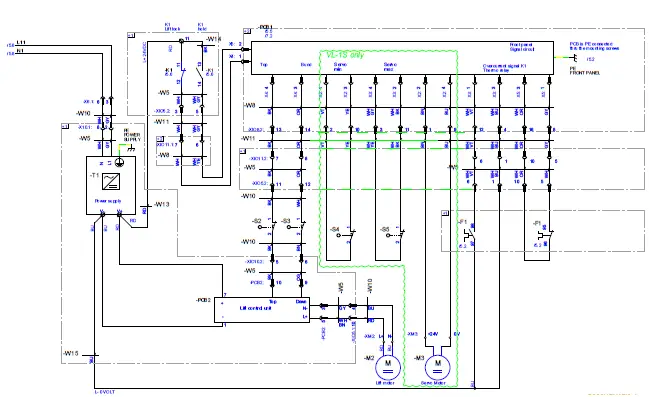
Principle electrical diagram 2-3, (lift VL-1L + lift and speed VL-1S):tion
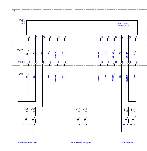
Principle electrical diagram, safety circuit (2-2 VL-1) + (3-3 VL-1S):

Cleaning guide for Varimixer AR80 and AR100
A risk assessment must always be used for all cleaning processes involved in food production.
Based on current legislation, Varimixer A/S1 has compiled the table below as an aid to devising customer-specific cleaning plans. The importance of cleaning in individual zones of the mixer is illustrated using colours. *

The mixer’s parts mainly consist of stainless steel EN1.4301 (AISI 304).
To avoid the steel corroding, the following guidelines must be followed:
- Chloride (Cl-) content under 50 ppm at temperatures up to 80°C.
- Never use hard steel wool/sponges or other hard objects that can scratch the steel surface.
- After using chemicals, the mixer must always be washed off with clean water of drinking-water quality.
The bowl ring and certain tools are made of aluminum:
- When washing aluminum, pH value must be kept between 5.0 and 8.0.
Remove all safety guards and tools before starting cleaning.

Cleaning step-by-step
- Bowl. Empty the bowl and rinse with water.
Put bowl in the dishwasher, or wash by hand with a soft sponge or brush. NB: The bowl ring is aluminum. - Tools. Remove any food residue from tools, and rinse with water.
NB: Never tap the whip against the bowl lip or other objects.
Wash tools by hand or in a dishwasher. Always remove the stainless steel part of the scraper blade before cleaning.
NB: Some tools can be aluminum. - Safety guards. Wash safety guards by hand or in a dishwasher.
- Bayonet housing. Always check the bayonet where tools are attached for food residues.
A damp cloth or sponge can be inserted into the bayonet to loosen food residues. - Front panel. Wipe off the front panel with a lightly-wrung cloth. Remember the emergency stop.
- Mixer/stand. Always wash the mixer with the bowl clamping system in open and closed position.
1 DS/EN 454: 2014, DS/EN 1672-2:2020, etc.
- Bowl clamping system. The mixer is classified to IP32. It must therefore only be wiped using a well-wrung damp cloth.
NB: Never spray water on the machine.
Machines with the upgraded version IP-44 can be washed using foam. Rinsing-off must be restricted to thin streams of water, equivalent to normal rain. The water must be clean water of drinking-water quality.
Always wash the bowl clamping system in open and closed position.
Wash the bowl clamping system using a well-wrung damp cloth as for washing the stand.
Dry the rollers for the bowl catch to remove water and cleaning chemicals. - Lift arm and speed control. Wipe off the lift arm and speed control with a well-wrung damp cloth.
- Storage. The bowl can be fitted on the mixer after cleaning. If the bowl is stored on the mixer, we recommend covering it.
NB: To avoid steel corrosion, never store foods with high concentrations of acid or salt in the bowl.
Disinfection
Disinfection requires strong chemicals. Always perform an assessment of whether disinfecting the mixer will make any difference to food safety for the end product.
NB: Always obtain the recommendations from the supplier/manufacturer of cleaning/disinfection products before use.
If water is left from cleaning and disinfection to evaporate on the mixer surface, the concentration of chlorides and other chemicals will be higher than during the cleaning process.
Always rinse and wipe off the mixer with clean water of drinking-water quality after using chemicals.
All oxidizing chemical disinfectants require rinsing off with clean water of drinking-water quality. Without access to clean water of drinking-water quality, disinfection using hot water, steam and disinfecting using IPA ethanol and ethanol can be used.
NB: Always obtain a written declaration from the supplier/manufacturer of the disinfectant that it is safe and can be used without rinsing off using clean water of drinking-water quality.
Incorrect use of disinfectants can damage the mixer.
Acid-proof stainless steel
When producing strongly acidic and/or products with a high salt content, and when cleaning using strong chemicals, we recommend buying the mixer bowl and tools in acid-proof stainless steel EN 1.4401 (AISI 316).
Acid-proof stainless steel is more corrosion-resistant, and by way of comparison tolerates chloride (Cl-) concentrations below 50 ppm at temperatures up to 100°C.
For more details on cleaning Varimixer A/S mixers, refer to our website: https://varimixer.com/
Contents of the Declaration of conformity for machinery, (Machinery Directive 2006/42/EC, Annex II, Part A)
Manufacturer : Varimixer A/S 1….. Elementfabrikken 9, DK-2605 Brondby, Denmark
Name and address of the person authorised to compile the technical file
Name; Kim Jensen • Elementfabrikken 9, DK-2605 Brondby, Denmark Brondby, 15-03-2022
Herewith we declare that this planetary mixer
- is in conformity with the relevant provisions of the Machinery Directive (2006/42/EC)
- is in conformity with the provisions of the following other EC-Directives
2014/30/EU; 1935/2004; 10/2011; 2023/2006; RoHS 2011/65/EU ……………………
And furthermore, we declare that
- the following (parts/clauses of) European harmonized standards have been used
EN 454:2014; EN 60204-1:2018;
EN ISO 12100-2011 EN IC 61000-6-1:2019;
EN IC 61000-6-3:2021 EN 1672-2:2020
DoC for Food Contact Materials, please go to www.varimixer.com/Special downloads (dealers only) or contact your supplier
Varimixer A/S Elementfabrikken 9
DK-2605 Brøndby
P: +45 4344 2288
E: [email protected] www.varimixer.com


Fig. 3 Mixer with open safety guard, lowered bowl and mounted tool.


















