A O Smith TE35 Tankless Electric Water Heater

What’s in the box?
- Tankless Electric Water Heater
- User Manual
- Wall Mounting Accessories
General Information
On Receipt
It is our policy to promote safe delivery of all orders. This product shipment has been thoroughly
Visible Loss or Damage
If any of the goods called for on the bill of lading or express receipt are damaged or the quantity is short, do not accept them until the freight or express delivery agent makes an appropriate notation on your freight bill or receipt.
Concealed Loss or Damage
When a shipment has been delivered to you in apparent good condition, but upon opening the packaging if any loss or damage has taken place while in transit, inform the carrier’s agent / A. O. Smith representative immediately.
About this manual
This manual is a guide to good practice for operating and periodic maintenance of the A. O. Smith Water Heater. Do not operate the Water Heater before reading the user manual.
Please follow instructions in this manual to ensure personal safety and proper operation of this product. Always install, operate, inspect and maintain this product in accordance with all applicable standards. Please store this user manual carefully for any future reference.
Disposal of this Product
(Waste Electrical and Electronic Equipment)
This marking on the product, accessories or User Manual indicates that the product and its electronic accessories should not be disposed of with other household waste at the end of their working life. To prevent possible harm to the environment or human health from uncontrolled waste disposal, please separate these items from other types of waste and recycle them responsibly to promote the sustainable re-use of material resources. House hold users should contact their local government office . for details of where and how they can take these items for environmentally safe recycling. This product and its electronic accessories should not be mixed with other commercial wastes for disposal.
Safety Instructions
The safety of you and your loved ones is paramount. There are several safety related messages in this manual, which have been provided during various steps such as the installation, operation and maintenance of your Water Heater. These messages point out potential hazards and also educate on how to reduce any potential risks. Please always read and follow all safety messages as provided in this user manual.
- This is the safety alert symbol. This symbol alerts you to potential hazards that can hurt you and others. All safety messages will follow the safety alert symbol and either the word “DANGER” or “WARNING”.
DANGER
Indicates an imminently hazardous situation which, if not avoided, will result in death or serious injury.
WARNING
Indicates a potentially hazardous situation, which if not avoided, could result in death or serious injury.
CAUTION
Indicates a potentially hazardous situation which, if not avoided, may result in minor or moderate injury or property damage.
WARNING
Do not use this Water Heater if any part has been under water. Immediately contact an Authorised Service Technician to inspect the Water Heater and contact A. O. Smith Service personnel to replace any part of the control system which has been under water. Failure to follow this instruction can result in property damage, serious injury or death.
IMPORTANT
These instructions have been written as a guide for the proper installation and operation of your Water Heater. A. O. Smith will not accept any liability where these instructions have not been followed. However, for your safety and to avoid damage caused by improper installation, it is recommended that Water Heater must be installed by an Authorised Service Technician.
Before proceeding with the installation instructions:
- Inspect the Water Heater and its component parts for possible damage. Do Not install or attempt to repair any damaged component parts. If you detect any damage in the Water Heater, please contact the dealer where the Water Heater was purchased or call A. O. Smith Customer Care Centre.
- Verify that the voltage being supplied corresponds to that which is marked on the Water Heater manual.
Specifications
| Model TE-35 TE-55 | |||
| Power [W] | 3500 | 5500 | |
| Voltage/Frequency [V/Hz] | 230~/50 | ||
| Rated Current [Amps] | 15 | 24 | |
| Required circuit breaker [Amps] | 20 | 32 | |
| 1.2 | |||
| Working water pressure | N/cm2 | 2 – 60 | |
| Water head (metres) | 2 – 61.2 | ||
| Inlet/Outlet connections [inch] | ½ BSP | ||
| Net Weight (kgs.) | 2.1 | ||
Dimensions



Safety Precautions
During Installation
Do not install the Water Heater where there is direct sunlight or rain. It is has to be installed indoors only.
Do not install the Water Heater where water splashes on the Water Heater.
Installation
Before installing ensure the tools Adjustable wrench , Teflon tape, Measuring tape , Hammer, Bubble level indicator and impact drill tool are available
Mounting the Water Heater
- It is recommended as per IS 302-1 to have 6 inches clearance from wall.
- Select a place to mount Water Heater in a vertical position nearby water fittings.

- Water Heater must be located within 2 ft. (approx.) from a 230 V power supply with proper grounding.
- Make sure that the wall can withstand at least twice the weight of the Water Heater when completely filled with water.

- Remove the Mounting bracket from the back side of the product.
- Mark the holes using Mounting bracket (Step 1).
- Drill 4 holes of diameter 6 mm (Step 2).

- Insert the Expansion Anchor into the hole (Step 1).
- Insert the Mounting screw over the Expansion Anchor through the Mounting bracket and tighten the Mounting screw by rotating it till it gets fixed steadily (step 2).

Mount the Water Heater on the Mounting bracket. Tug downwards on the Water Heater to ensure that the Water Heater is fixed steadily on the mounting bracket.
Plumbing instructions
Installation Diagram

- Flexible Hoses to be procured by the customer, not part of standard product.
- Wrap the Teflon tape around the inlet and out let connections of the Water Heater to prevent leakage.
- Make necessary plumbing with reference to the Installation Diagram. (Refer “Installation Diagram”)
- Install rubber seal rings at the inlet and outlet connections.
- Connect the cold water pipe to the inlet.
- Connect the hot water pipe to the outlet.
CAUTION
- Make a suitable Telfon tape is used for all pumping connections to prevent leakage.
- Use only Nylon/ Stainless Steel (SS) braided hoses (Flexible Hoses) having a minimum pressure rating of 6 Bar and hoses should be compatible for hot water applications.
- Failure to follow this instruction can result in property damage.
Operation

- Open a nearby hot water faucet to permit air to escape.
- Open the cold water inlet valve completely and allow water to flow to the unit.
- Close hot water faucet when water flows.
- When all water connections are completed, check for leaks and take corrective action before operating.
Note: The minimum water flow to switch ON the unit is 1.2L/min.
CAUTION
- The Water Heater will not run unless there is a minimum water flow (1.2 L/min). Failure to do so may result in damage to the Water Heater and injuries to the user. This will also make the warranty null and void.
- Once the Mounting and Plumbing is completed, then only the power supply should be switched ON.
- Do not splash water directly or clean with benzene, pesticides, thinner, alcohol, etc., but use a soft, dry cloth to clean the Water Heater.
Connecting to Electrical Supply
- Customer should procure a circuit breaker of 32 Amps ratings with
- Ensure that wires are connected to circuit breaker and reliable earthing has been done.
- Ensure that the unit should be connected to a single circuit (single phase supply).
- Ensure a separate electric supply cable of 2.5 sq. mm from main pole breaker is used.
CAUTION
- Electrical connection to the Water Heater should have circuit breaker, do not use any adapters. Use multimeter to check whether the live line and neutral line are not reverse, to ensure complete safety.
- Before installing the Water Heater, confirm that the power of Water Heater matches electric meter capacity and electric supply cable of 2.5 sq. mm is used.
- The Water Heater should be earthed reliably. It is prohibited to connect the earth wire to neutral wire or faucet water pipe.
- If the power supply cord is damaged, it must be replaced by the manufacturer or Authorised Service Technician in order to avoid a hazard.
CAUTION
- In order to avoid a hazard due to inadvertent re-setting of the Thermal cut-out, this Water Heater must not be supplied through an external switching device, such as a timer, or connected to a circuit that is regularly switched ON and OFF by the utility.

- Switch ON the Water Heater’s power supply and Power touch button in the water heater. The LED display glows as shown.
- Turn ON/OFF the cold water inlet supply for the heater to start/stop heating.
- Press the “+”or”-“touch button until the required temperature is displayed on the LED display. Wait for few seconds without pressing any buttons, the value flashing in the display will be changed as set temperature and stored in memory. It will return to its normal mode and the heating of the water is based on the new set temperature. Temperature setting range is between 30°C to 55°G
- Check hot water with hand before you taking a shower.
Sleep mode: Sleep mode is activated when the Water Heater is in standby mode and no button is touched on Touch panel or user intervention for 15 seconds. Touch any of the buttons on the Touch panel to enable normal mode.
- If the heater has been paused, you may initially get a short burst of very hot water while you turn on again. Please run the water through for a few seconds to let the temperature settle down. Please check hot water with hand before you taking a shower.
Turning LED display upright: When the Water heater is installed Downward position (Refer page 7), the LED display will be upright. To turn the LED display to correct orientation, make sure the heater is in OFF mode, now touch and hold “+” and “-” touch buttons at the same time for 5 seconds the Touch panel will be turned to correct orientation.
Auto mode: In this mode, there is an automatic memory function to avoid repetitive operation, while you turn on the heater, the default set temperature will be the same as last time set.
Overheating function: When the outlet temperature reaches over 65°C, the heater will enter into pause mode. The heater will resume to work again automatically when hot water temperature drops to 50°C.
Dry heating protection: When the outlet temperature reaches over 75°C, the power supply will to reset.
Flow base operation: This is a safety feature and the Water heater will switch ON only when the
Pressure relief valve function: This valve protects the heater by relieving pressure and discharge water in case the pressure overshoots the pre-set limits.
Electricity Leakage protection: There is real-time electricity leakage detection function, while there is a electricity leakage, the heater will stop working automatically and E2 error will appear on LED display.
DANGER
Hot water is dangerous, especially for the young children, aged or the disabled. The Water Heater allows you to control the temperature of your hot water. Water temperatures over 52°C can cause severe burns instantly unsupervised.
Troubleshooting
The information in the following troubleshooting chart may help you diagnose and/or fix a problem you may be experiencing. Please review this chart before calling for Customer Care Centre.
| Problems | Possible Cause(s) | Solution |
| Inlet and outlet | Fittings not tight. | |
| Rubber washer worn-out at the inlet. | Replace Rubber washer at the inlet. | |
| LED display does not glow and no hot water. | No power supply to the heater. | Check and connect power supply to the heater. |
| PCB problem. | Call Customer Care Centre. | |
| Thermal cut-out tripped. | Call Customer Care Centre. | |
| Step down transformer problem. | Call Customer Care Centre. | |
| LED display glows and no hot water. | Check water supply. | Turn ON water supply. |
| Check for blockage at the inlet. | Remove blockage at the inlet. | |
| Heating element or Triac problem. | Call Customer Care Centre. | |
| Touch buttons not working. | Water droplets on LED display. | Wipe water droplets on LED display. |
| Water pressure too low. | Open inlet valve completely to get water. | |
| Touch buttons or PCB damage. | Call Customer Care Centre. | |
| Water too hot. | Set temperature is high. | Set to lower temperature. |
| Water too cold. | Set temperature is low. | Set to higher temperature. |
| gets reduced over time. | Inlet strainer or shower clogged. | Remove blockage at the inlet or clean the shower. |
| Heating chamber clogged. | Call Customer Care Centre. |
Error Messages and Actions
| Error Code | Reason | Self-diagnostic / Action |
| E1 | Outlet temperature is over 65°C. | |
| Malfunction of PCB | Call Customer Care Centre. | |
| E2 | Electricity leakage | Call Customer Care Centre. |
| Power cord not pass through leakage sensor | Call Customer Care Centre. | |
| Malfunction of PCB | Call Customer Care Centre. | |
| E3 | Loose wire connections | Call Customer Care Centre. |
| Temperature sensor failure | Call Customer Care Centre. | |
| Malfunction of PCB | Call Customer Care Centre. |
Note: Call Customer Care No. 0908-890-9459 / 0919-069-5624.
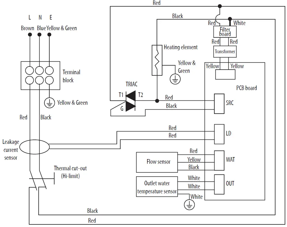
Circuit Diagram
CAUTION
In order to avoid a hazard due to inadvertent re-setting of the Thermal cut-out, this Water Heater must not be supplied through an external switching device, such as a timer, or connected to a circuit that is regularly switched ON and OFF by the utility.
Warranty Terms and Conditions
Product Warranty
Your A. O. Smith Water Heater is warranted against defects arising from faulty design, workmanship and materials for a period of 1 year from the date of the invoice, subject to the following conditions:
- The customer will notify the Company promptly about defects noticed and give the Company or its Authorised Service Provider adequate opportunity to inspect, test and remedy them, for Service Provider along with the original invoice.
- Warranty from the date of purchase are mentioned below:
Heating Element Warranty: 2 Years
Product Warranty: 1 Year - Inspection and Test Report of the Company’s Office/Authorised Service Provider will be treated as final and binding under the warranty for determining the defects, repairs/alterations required or carried out, or certifying working of the goods thereafter.
- The Company or its Authorised Service Provider will be entitled to retain any defective part replaced under the warranty.
- The Company’s liability under the warranty will be limited only to defects which occur under conditions of proper installation, normal operation and under proper use. It excludes defects occurring because of abuse, faulty care or maintenance and repairs/alterations to product or the parts by an unauthorized person.
- The customer will have no claim under this warranty in respect of any personal injury, damage of property or consequential damages, or for utilization of the goods not in accordance with the user guide.
- Warranty does not cover:
- Plastic parts.
- Any damages to Water Heater occurring due to site conditions like electrical works and plumbing works.
- Damage to Water Heater or its surroundings due to non usage Pressure reducing valve or non-recommended reducing valve in plumbing lines.
- Product installed in direct sunlight exposure or rain or non-serviceable areas.
- Damage to Water Heater at customer house during installation or serviceable procedures by an Unauthorized Service Technician.
- Any service related issues/replacements due to non A. O. Smith connecting hoses. Calls which are related to the site e.g. plumbing, tap leakage, electricity etc., but not related to the product functionality will be charged to the customer as per rate card* (even during the warranty period).
Customer’s Name and Address:
Dealer’s Stamp and Signature
Model No:
Serial No:
Invoice No:
Dated:

























