A O Smith Tankless Electric Water Heater

What’s in the box
- Tankless Electric Water Heater
- User Manual
- Wall Mounting Accessories
General Information
On Receipt
It is our policy to promote safe delivery of all orders. This product shipment has been thoroughly checked, packed and quality certified before leaving our factory.
Visible Loss or Damage
If any of the goods called for on the bill of lading or express receipt are damaged or the quantity is short, do not accept them until the freight or express delivery agent makes an appropriate notation on your freight bill or receipt.
CFoncealed Loss or Damage
When a shipment has been delivered to you in apparent good condition, but upon opening the packaging if any loss or damage has taken place while in transit, inform the carrier’s agent / A. O. Smith representative immediately.
About this manual
This manual is a guide to good practice for operating and periodic maintenance of the A. O. Smith ZIP Water Heater. Do not operate the Water Heater before reading the user manual. Please follow instructions in this manual to ensure personal safety and proper operation of this product. Always install, operate, inspect and maintain this product in accordance with all applicable standards. Please store this user manual carefully for any future reference.
Disposal of this Product
(Waste Electrical and Electronic Equipment) This marking on the product, accessories or User Manual indicates that the product and its electronic accessories should not be disposed of with other household waste at the end of their working life. To prevent possible harm to the environment or human health from uncontrolled waste disposal, please separate these items from other types of waste and recycle them responsibly to promote the sustainable re-use of material resources. Household users should contact their local government office, for details of where and how they can take these items for environmentally safe recycling. This product and its electronic accessories should not be mixed with other commercial wastes for disposal.
Safety Instructions
The safety of you and your loved ones is paramount. There are several safety related messages in this manual, which have been provided during various steps such as the installation, operation and maintenance of your ZIP Water Heater. These messages point out potential hazards and also educate on how to reduce any potential risks. Please always read and follow all safety messages as provided in this user manual.
This is the safety alert symbol. This symbol alerts you to potential hazards that can hurt you and others. All safety messages will follow the safety alert symbol and either the word “DANGER” or “WARNING”.
- DANGER Indicates an imminently hazardous situation which, if not avoided, will result in death or serious injury.
- WARNING Indicates a potentially hazardous situation, which if not avoided, could result in death or serious injury.
- CAUTION Indicates a potentially hazardous situation which, if not avoided, may result in minor or moderate injury or property damage.
WARNING
Do not use this Water Heater if any part has been under water. Immediately contact an Authorised Service Technician to inspect the Water Heater and contact A. O. Smith Service personnel to replace any part of the control system which has been under water. Failure to follow this instruction can result in property damage, serious injury or death.
IMPORTANT
These instructions have been written as a guide for the proper installation and operation of your Water Heater. A. O. Smith will not accept any liability where these instructions have not been followed. However, for your safety and to avoid damage caused by improper installation, it is recommended that Water Heater must be installed by an Authorised Service Technician. Before proceeding with the installation instructions:
- Inspect the Water Heater and its component parts for possible damage. Do Not install or attempt to repair any damaged component parts. If you detect any damage in the Water Heater, please contact the dealer where the Water Heater was purchased or call A. O. Smith Customer Care Centre.
- Verify that the voltage being supplied corresponds to that which is marked on the Water Heater manual.
Technical Specifications
| Model | ZIP | ||
| Power [kW] | 7.5 | 9 | |
| Voltage/Frequency [V/Hz] | 230~/50 | ||
| Rated Current [Amps] | 32.7 | 39.2 | |
| Circuit Breaker (MCB) rating [Amps] | 50 | 63 | |
| RCCB rating (Earth leakage protector) | 63Amps, 30mA AC | ||
| Efficiency Δt=25°C [ltr/min.]* | 4.3 | 5.1 | |
| Wire size for wiring [sq.mm] | 6 | 6 | |
| Shower head size [inch] maximum | 6 | 8 | |
| Temperature range [°C] | 30-55** | ||
| Working water pressure | N/cm2 | 2 – 60 | |
| Water head (metres) | 2 – 61.2 | ||
| Inlet/Outlet connections [inch] | ½ BSP | ||
| Net Weight (kgs.) | 3.4 | 3.8 | |
Output water temperature may reduce if the flow rate is more than above values.
The maximum set temperature may vary ± 5 °C.
Dimensions


| Part | Description | Part | Description | |
| 1 | Cold water inlet | 7 | Terminal block | |
| 2 | Hot water outlet | 8 | Thermal Cut-out | |
| 3 | Flow sensor | 9 | Heating chamber | |
| 4 | Temperature sensor | 10 | Front cover | |
| 5 | Rear cover | 11 | LED display | |
| 6 | Control board |
Safety Precautions
During Installation
- Do not install the Water Heater where there is direct sunlight or rain. It is has to be installed indoors only.
- Do not install the Water Heater where water splashes on the Water Heater.

Installation
Before installing, ensure the tools Adjustable wrench, Teflon tape, Measuring tape, Hammer, Bubble level indicator and Impact drill tool are available.
Mounting the Water Heater
- It is recommended as per IS 302-1 to have 6 inches clearance from wall.
- Select a place to mount Water Heater in a vertical position nearby water fittings.

- Mark the holes using Mounting template (Step 1).
- Drill 3 holes of diameter 6 mm (Step 2).

- Water Heater must be located within 2 ft. (approx.) from a 230 V power supply with proper grounding.
- Make sure that the wall can withstand at least twice the weight of the Water Heater when completely filled with water.

- Insert the Expansion Anchor into the hole (Step 1).
- Insert the Mounting screw over the Expansion Anchor and tighten the Mounting screw by rotating it till it gets fixed steadily (Step 2).

Mount the Water Heater on the Mounting bracket. Tug downwards on the Water Heater to ensure that the Water Heater is fixed steadily on the Mounting bracket.
Plumbing instructions

*Flexible Hoses to be procured by the customer, not part of standard product.
- Wrap the Teflon tape around the inlet and outlet connections of the Water Heater to prevent leakage.
- Make necessary plumbing with reference to the Installation Diagram. (Refer “Installation Diagram”)
- Install rubber seal rings at the inlet and outlet connections.
- Connect the cold water pipe to the inlet.
- Connect the hot water pipe to the outlet.
CAUTION
- Make sure a suitable Teflon tape is used for all plumbing connections to prevent leakage.
- Use only Nylon/ Stainless Steel (SS) braided hoses (Flexible Hoses) having a minimum pressure rating of 6 Bar and hoses should be compatible for hot water applications.
- Water Heater must be mounted in vertical position only as shown in Installation Diagram.
- Failure to follow this instruction can result in property damage.
Operation

- Open a nearby hot water faucet to permit air to escape.
- Open the cold water inlet valve completely and allow water to flow to the unit.
- Close hot water faucet when water flows.
- When all water connections are completed, check for leaks and take corrective action before operating.
Note: The minimum water flow to switch ON the unit is 1.8 L/min.
CAUTION
- The Water Heater will not run unless there is a minimum water flow (1.8 L/min). Failure to do so may result in damage to the Water Heater and injuries to the user. This will also make the warranty null and void.
- Once the Mounting and Plumbing is completed, then only the power supply should be switched ON.
- Do not splash water directly or clean with benzene, pesticides, thinner, alcohol, etc., but use a soft, dry cloth to clean the Water Heater.
Connecting to Electrical Supply
- Customer should procure a suitable circuit breaker MCB ratings and RCCB with BIS certification as per Technical Specifications (Refer Page 3).
- Ensure that wires are connected to circuit breaker MCB and RCCB and reliable earthing has been done.
- Ensure that the unit should be connected to a single circuit (single phase supply).
- Ensure a separate electric supply cable (Refer Page 3) from main electrical supply with BIS certification and protected by a double pole breaker is used.
Note: Installation of MCB and RCCB for unit (Safety purpose) is strictly recommended.
CAUTION
- Electrical connection to the Water Heater should have circuit breaker, do not use any adapters. Use multimeter to check whether the live line and neutral line are not reverse, to ensure complete safety.
- Before installing the Water Heater, confirm that the power of Water Heater matches electric meter capacity and electric supply cable (Refer Page 3).
- The Water Heater should be earthed reliably. It is prohibited to connect the earth wire to neutral wire or faucet water pipe.
- If the power supply cord is damaged, it must be replaced by the manufacturer or Authorised Service Technician in order to avoid a hazard.
CAUTION In order to avoid a hazard due to inadvertent re-setting of the Thermal cut-out, this Water Heater must not be supplied through an external switching device, such as a timer, or connected to a circuit that is regularly switched ON and OFF by the utility.
- Switch ON the Water Heater’s power supply.
- Press Power ON/OFF
on the water heater. The LED display glows for 2 seconds along with beep sound and enter into standyby mode. The LED display shows actual water temperature of the outlet. - Press the
or
touch button until the required temperature is displayed on the LED display. Wait for few seconds without pressing any buttons, the value flashing in the display will be changed as set temperature and stored in memory. It will return to its normal mode and the heating of the water is based on the new set temperature. Temperature setting range is between 30°C to 55°C. - Check hot water with hand before you taking a shower.
Lock mode: Touch and hold
for 5 seconds to lock/unlock the Operation panel of the water heater. In Lock mode the hand icon
will glow, then touch and hold
for 5 seconds to unlock the operation panel and
will turn off.
Screen saver mode: Screen saver mode is activated when the Water Heater is in standby mode and no button is touched on Touch panel or user intervention for 30 seconds. Touch any of the buttons on the Touch panel to enable normal mode.
- If the heater has been paused, you may initially get a short burst of very hot water while you turn on again. Please run the water through for a few seconds to let the temperature settle down. Please check hot water with hand before you taking a shower.
Auto mode: In this mode, there is an automatic memory function to avoid repetitive operation, while you turn on the heater, the default set temperature will be the same as last time set.
Troubleshooting
The information in the following troubleshooting chart may help you diagnose and/or fix a problem you may be experiencing. Please review this chart before calling for Customer Care Centre.
| Problems | Possible Cause(s) | Solution |
| Inlet and outlet fittings leaking. | Fittings not tight. | Tighten fittings. |
| Rubber washer worn-out at the inlet/outlet. | Replace Rubber washer at the inlet/outlet. | |
| LED display does not glow and no hot water. | No power supply to the heater. | Check and connect power supply to the heater. |
| PCB problem. | Call Customer Care Centre. | |
| Thermal cut-out tripped. | Call Customer Care Centre. | |
| Step down transformer problem. | Call Customer Care Centre. | |
| LED display glows and no hot water. | Check water supply. | Turn ON water supply. |
| Check for blockage at the inlet. | Remove blockage at the inlet. | |
| Heating element problem. | Call Customer Care Centre. | |
| Touch buttons not working. | Water droplets on Touch panel. | Wipe water droplets on Touch panel. |
| Water pressure too low. | Open inlet valve completely to get water. | |
| Touch buttons or PCB damage. | Call Customer Care Centre. | |
| Water too hot. | Set temperature is high. | Set to lower temperature. |
| Inlet water flow is low. | Increase inlet water flow. | |
| Water too cold. | Set temperature is low. | Set to higher temperature. |
| Inlet water flow is high. | Reduce water flow. | |
| Outlet water flow gets reduced over time. | Inlet strainer or shower clogged. | Remove blockage at the inlet or clean the shower. |
| Heating chamber clogged. | Call Customer Care Centre. |
CAUTION In order to avoid a hazard due to inadvertent re-setting of the Thermal cut-out, this Water Heater must not be supplied through an external switching device, such as a timer, or connected to a circuit that is regularly switched ON and OFF by the utility.
Error Messages and Actions
| Error Code | Reason | Self-diagnostic / Action |
| E1 | Outlet temperature is over 65°C. | Increase inlet water flow. |
| Malfunction of PCB | Call Customer Care Centre. | |
| E3 | Loose wire connections | Call Customer Care Centre. |
| Temperature sensor failure | Call Customer Care Centre. | |
| Malfunction of PCB | Call Customer Care Centre. |
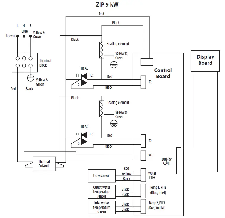
Circuit Diagram


Warranty Terms and Conditions
Product Warranty
Your A. O. Smith Water Heater is warranted against defects arising from faulty design, workmanship and materials for a period of 2 years from the date of the invoice, subject to the following conditions:
- The customer will notify the Company promptly about defects noticed and give the Company or its Authorised Service Provider adequate opportunity to inspect, test and remedy them, for which the customer will deposit the goods, if necessary, with the Company’s Office/Authorised Service Provider along with the original invoice.
- Warranty from the date of purchase are mentioned below:
- Heating Element Warranty: 3 Years
- Product Warranty: 2 Years
- Inspection and Test Report of the Company’s Office/Authorised Service Provider will be treated as final and binding under the warranty for determining the defects, repairs/alterations required or carried out, or certifying working of the goods thereafter.
- The Company or its Authorised Service Provider will be entitled to retain any defective part replaced under the warranty.
- The Company’s liability under the warranty will be limited only to defects which occur under conditions of proper installation, normal operation and under proper use. It excludes defects occurring because of abuse, faulty care or maintenance and repairs/alterations to product or the parts by an unauthorised person.
- The customer will have no claim under this warranty in respect of any personal injury, damage of property or consequential damages, or for utilisation of the goods not in accordance with the user guide.
- Warranty does not cover:
- Plastic parts.
- Any damages to Water Heater occurring due to site conditions like electrical works and plumbing works.
- Damage to Water Heater or its surroundings due to non usage Pressure reducing valve or non-recommended reducing valve in plumbing lines.
- Product installed in direct sunlight exposure or rain or non-serviceable areas.
- Damage to Water Heater at customer house during installation or serviceable procedures by an Unauthorised Service Technician.
- Any service related issues/replacements due to non A. O. Smith connecting hoses. Calls which are related to the site e.g. plumbing, tap leakage, electricity etc., but not related to the product functionality will be charged to the customer as per rate card* (even during the warranty period).
- Customer’s Name and Address:________________
- Model No:________________
- Serial No:________________
- Invoice No:________________
- Dated:________________
Product colour and image shown may vary from the actual product.
Part No.: 335271-122_A
Date: 03-08-2022
























