FM06-138A 4-Head Gas Pressure Fryer
Instruction Manual
Introduction
1.1 About this manual
This service manual contains information needed by the service technician for professional and correct fault isolation, repair and maintenance of the unit. The service technician must also observe the contents of the installation instructions and the user manual.
Target group
Target group for this service manual is qualified personnel who are familiar with the technical functioning and operation of the unit and have been trained to work on electrical units.
Figures
All figures in this service manual are intended as examples.
Discrepancies can arise between this and the actual unit.
Spare parts
To ensure the reliability of the unit and the individual components, it is essential that only genuine OEM parts be used.
Spare parts can be identified exactly with the aid of the online database.
1.2 Warranty
The warranty is void and safety is no longer assured in the event of:
- Modifications or technical changes to the unit,
- Improper use,
- Incorrect startup, operation or maintenance of the unit,
- Problems resulting from failure to observe these instructions.
Safety instructions
For servicing tasks, the service technician must be familiar with and observe regional regulations.
In addition, the notes in the service manual must be observed.
DANGER
Danger to life due to electric current
Disconnect power prior to performing gas and electrical work.
- Disconnect unit from the mains supply and secure it against restart.
- Check to ensure absence of voltage.
DANGER
Risk of fatal injury from gas
Disconnect the unit from gas supply prior to performing gas installation tasks.
- Lock site gas supply and secure it against restart.
Description of operation
3.1 Grease collection system
The grease collection system must be activated for each cooking step as required. During a cooking step with activated grease collection system, the fat pump is switched on in intervals. The intervals as well as the duty cycle are controlled by fixed software parameters.
The function is only available in the combi steaming and convection modes.
3.2 Automatic flushing
During the WaveClean automatic cleaning program, the grease collection system is also rinsed.
The hose to the collection container is not rinsed in the process. The intervals as well as the duty cycle are controlled by fixed software parameters.
Opening and closing the unit
4.1 Side wall
4.1.1 Removing the side wall
- Unscrew the screws in the side wall.
- Pull the bottom edge of the side wall forwards.
- Remove the side wall.
4.1.2 Attaching the side wall
NOTICE
Risk of property damage from leaky housing
- Check seals when attaching the housing parts.
- Replace damaged seals.
1. Insert top edge of side wall.
2. Carefully push the bottom of the side wall inward.
3. Secure the bottom of the side panel with screws.
4. Check that the side wall is in contact with the unit on all sides.
Component overview grease collection system

a Riser pipe, MM10031053
c Grease pump with condenser
e Grease drain hose
b Grease drain from siphon box to grease pump
d Water hose for flushing grease separator
f Double solenoid valve
Component overview grease collection system
a Reduction, MM10030670
c Hose clamp, MM10012751
e Hose clamp, MM10012751
g Pipe bend, MM10031306
i Reduction, MM10030670
b Hose 20 x 5mm, MM10011567 (sold by the meter)
d Supply line from siphon box
f Hose 20 x 5mm, MM10011567 (sold by the meter)
h Hose 20 x 5mm, MM10011567 (sold by the meter)
j Grease pump120V, MM 10029936
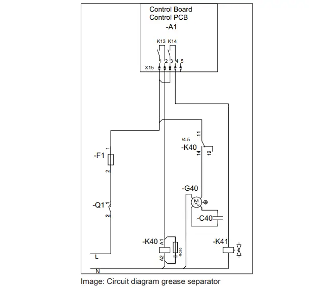
Circuit diagram overview grease collection system

A1 Control board, MM10013404
K40 Relay, 120V, MM10017207
F1 Fuse, 10A, MM202643
C40 Capacitor, MM10031308
G40 Grease pump 130V, MM10029936
K41 Solenoid valve 120V, MM10030669
Control of the grease pump
- Relay K13 on control board A1 controls relay K40 with 120V.
- Grease pump G40 is switched on.
Control solenoid valve for flushing grease drain incl. grease pump
- Relay K14 on control board A1 controls solenoid valve K41 with 120V.
- Solenoid valve K41 is switched on.
7.1 Service menu
The service area permits functional testing of individual components, adjustment of basic settings and updating of the software.
7.1.1 Calling up the service level
Calling up the Service menu

INFORMATION
The password for the service menu is 1967
7.1.2 Service menu overview
Selecting a menu element
- Display of the menu elements in the left area.
- Page change by swiping upward/downward.
- Select menu element by touching.
7.2 Relay test
Overview
Activating relay test
- Tap the field of relays to be tested.
- The relay is active.
- Field of active relays is highlighted in green.
Deactivating relay
- Tap the green highlighted field of the field to be deactivated.
- The relay is inactive.
- Field is grayed out.
Relay overview grease collection system
| Relay | Connect or | No. | Description | Info Electric | Info Gas |
| K13 | X15 | 2 | Control relay K40 for grease pump | 208V AC | 110V AC |
| K14 | X15 | 4 | Solenoid valve flushing | 208V AC | 110V AC |
Cleaning and maintenance
8.1 Clean grease collection system
Prerequisite Cooking program has ended Container with 2 liters of warm water is ready.
Sufficient funnel is ready.
- Visual inspection
- Grease drain hose has a slope to the grease collector.
- There is no puddle of grease under the unit.
- Remove the grease drain hose from the grease collector.
- Hold grease drain hose up and place funnel on top.
- Run 2 liters of warm water through the hose.
- Cleaning is complete.
8.2 Function test grease separator
- Open cooking chamber door.
- Remove the tray trolley (Only for pedestal units)
- Spray water into the cooking chamber with the hand shower for at least 30 seconds.
- Open the relay test in the service menu.
- Activate relay K13. The grease pump switches on.
- Water/grease is pumped into the collection container = pump system in order.
- Water/grease is not pumped into the collection container = carry out troubleshooting.
8.3 Function test Automatic flushing
- Open the relay test in the service menu.
- Activate relay K14.
- Solenoid valve K41 for flushing is switched on.
- After approx. 30 seconds, additionally activate relay K13.
- Water is pumped into the collection tank = solenoid valve OK.
- Water and occasional lumps of grease are pumped into the collection container = clean the grease drainage system. Then repeat the test.
- Water is not pumped into the collection tank = carry out troubleshooting.
Troubleshooting
9.1 Grease pump
Before testing, spray water into the cooking chamber with the hand shower. Repeat this during troubleshooting if necessary.

9.2 Solenoid valve flushing


Henny Penny Corporation
P.O.Box 60
Eaton,OH 45320
USA
Phone +1 937 456-8400
Fax +1 937 456-8402
Toll free in USA
Phone +1 937 417-8417
Fax +1 937 417-8434
www.hennypenny.com


















