BLISSWAVE AUDIO ENGINE BWE-VO3 Vocoder Module User Manual

Document revision-1 (06-21-2022)
- Updated typical schematic diagram (added R30)
- Updated electrical specification for undistorted instrument input range, changed from 400 mV(peak-to-peak) to 1650 mV (peak-to-peak)
I. Description
BWE-VO3 is a vocoder effect module designed for guitar effect pedal application, based on digital simulation of analog channel vocoder.
II. Features
- 18-channel filters on both analyzer and synthesizer
- Triple operation modes: talk box, classic, and unison
- Gender control for classic mode
- Resonance frequency control for talkbox mode
- Unison width control for unison mode
- Knob’s center-position calibration
- Configurable microphone gain range and noise gate level for wide variety of dynamic microphone pickups
III. Block Diagram

Figure 1. BWE-VO3 Block Diagram
IV. Pinout Diagram and Pin Description

Figure 2. BWE-VO3 Module Pinout Diagram

Table 1. BWE-VO3 Module Pin Description
V. Electrical Specification
- Power supply voltage: DC 3.3V
- Current consumption: 100 mA (max)
- Absolute instrument input range: 3300 mV(peak-to-peak)
- Undistorted instrument input range: 1650 mV(peak-to-peak)
- Instrument input impedance: 20 kOhm
- Output impedance: 1 kOhm
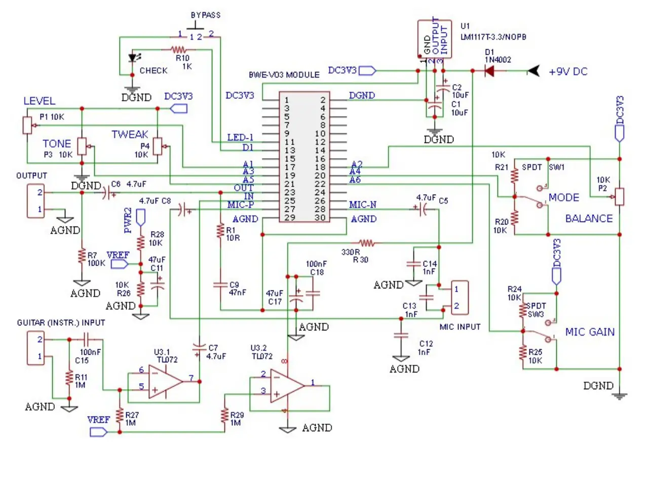
VI. Typical Application Circuit

VII. Controls
- BYPASS switch is used to activate/deactivate the effect by un-bypass and bypass. In tap menu operation, this switch is used to do a single-tap or multi-tap command (see sections VIII and IX)
- LEVEL knob controls the output level in normal operation, and controls the microphone gain adjustment in the microphone calibration menu (see section VIII)
- BALANCE knob controls the proportion of dry-wet signal mix in normal operation, and controls the microphone’s noise gate level in the microphone calibration menu (see section VIII)
- TONE knob controls the tone of the vocoded signal
- TWEAK knob controls several different parameters depending on the selected effect mode (determined by MODE switch).
◦ On talkbox mode, this knob controls the resonance frequency of the talkbox tube
◦ On classic mode, this knob controls the gender bender
◦ On unison mode, this knob controls the unison width - MODE switch controls the selected effect mode (talkbox, classic, or unison)
- MIC GAIN switch controls the microphone gain (low, medium, high)
VIII. Microphone Gain and Noise Gate Calibration
With some microphone or in some situations, trying all the microphone gain settings from low, medium, and high might fail to prevent unwanted feedback from the vocoded sound getting back into the microphone. If it happens, we can try to lower the internal gain or adjusting the noise gate setting for the microphone by following these steps:
- Before entering the microphone calibration menu, adjust the LEVEL and BALANCE knobs to the best level to observe the feedback or to judge the sensitivity. The recommended setting for the LEVEL knob is at the center, and all the way up for the BALANCE (100% wet). All other knobs and controls will still be available to manipulate after entering the menu operation, and it is recommended to set them on classic mode with centered tone, centered gender, and medium mic gain.
- Do a multitap of 6-taps on the bypass foot switch. Make sure the period between successive taps is not more than 0.5 seconds to be a “single multitap operation”. A continuous blinking will be shown by the CHECK indicator to indicate that the microphone calibration menu is in operation. Try the multitap again if the indicator doesn’t show this operation state.
- Adjust the LEVEL and BALANCE knob to change the internal gain and the noise gate level of the microphone. Although the control knobs are continuous, their controlled parameters are not: the internal gain has 5-level to adjust, while the noise gate level has 32-level.
- After done with the adjustment, we can exit the microphone calibration operation by one of the following three ways:
◦ Do a tripple-tap to accept the adjustment and save the setting
◦ Do a double-tap to cancel the adjustment and apply the default (factory) setting
◦ Do a single-tap to cancel the adjustment and revert back the previous setting
After exit from this menu operation, the CHECK indicator should stop blinking and turned continuously-ON to indicate the normal operation.
IX. Knob’s Center-Position Calibration
At the first time the module or the pedal is powered-on, or when the potentiometer knob is replaced or readjusted for maintenance, the center position of the knob reading (by the firmware) need to be calibrated. Use the following steps to do the calibration:
- From a normal operation (either bypassed or un-bypassed), do a multitap of 10-taps. Make sure the period between successive taps is not more than 0.5 seconds to be a “single multitap operation”. A repetitive 5-blink will be shown by the CHECK indicator to show that the pedal is in the knob calibration operation. Retry the multitap if the CHECK indicator doesn’t show it.
- Turn all the way down the first knob, then turn to the center position. Do the same for all the knobs one by one.
- Exit the knob calibration operation by one of the following three ways:
1. Do a triple-tap to accept the adjustment and save the setting
2. Do a double-tap to cancel the adjustment and apply the default (factory) setting
3. Do a single-tap to cancel the adjustment and revert back the previous setting After exit from this menu operation, the CHECK indicator should stop blinking and turned continuously-ON to indicate the normal operation.
END OF USER MANUAL.
June-21-2022, Revision-1.

















