ANALOG DEVICES EVAL-LT8374-AZ 60V Synchronous Step-Down LED Driver

General Description
Evaluation board EVAL-LT8374-AZ is a synchronous step-down LED driver featuring the LT®8374. It drives up to 36V of LEDs at 1.2A when the EMIVIN terminal is between 42V and 57V. EVAL-LT8374-AZ runs at 330kHz switching frequency and features options for spread-spectrum frequency modulation (SSFM) or external synchronization.
The LT8374 has an input voltage range of 6.5V to 60V. It features 60V synchronous internal power switches for high efficiency and small solution size. The switching frequency of LT8374 is fixed at 330kHz, and the device can be synchronized with an external clock source or configured with internal SSFM for low EMI. With SSFM enabled, the LT8374 modulates its switching frequency between 330kHz and 410kHz to reduce switching emissions. EVAL-LT8374-AZ includes a SYNC/SSFM jumper to configure the LT8374 for either external synchronization, SSFM, or set to normal operation.
The LT8374 can be analog dimmed by applying a DC voltage between 1.25V and 250mV to the CTRL pin. An internal 20μA current source allows for a single resistor connected between the CTRL pin and GND to provide this voltage. Alternatively, the LT8374 can be analog dimmed by applying a 15kHz to 200kHz PWM signal with a duty cycle between 12.5% to 62.5% to the CTRL pin. For higher-resolution LED brightness control, a 100Hz to 200Hz PWM signal can be applied to the CTRL pin.
Small ceramic input and output capacitors are used to save space and cost. This evaluation board is designed with high frequency capacitors placed close to the IC’s VIN pins to form a compact switching hotloop for best EMI performance. Ferrite bead filters placed at the input and output help further reduce switching emissions. For best efficiency, the EMI filters at the input and output can be removed. Please follow the recommended layout and the four-layer PCB thickness of EVAL-LT8374-AZ for optimal performance.
The LT8374 features overvoltage protection (OVP) which uses the IC’s constant voltage regulation loop to regulate the output to approximately 40V in the case of an OPENLED event. A single resistor connecting VOUT to FB provides this regulation setpoint. Both LED current and output overvoltage protection (OVP) can all be adjusted with simple modifications to EVAL-LT8374-AZ.
The LT8374 also features optional internal compensation options for reduced component-count designs. To utilize the internal compensation options, the external compensation components must be removed, and the VC pin must be left floating. With external compensation components removed, the CAP pin can either be left floating or connected to GND to select between the two internal compensation options. EVAL-LT8374-AZ is configured with an optimized external compensation network by default and includes a jumper for selecting between the two internal and external compensation configurations.
The LT8374 data sheet gives a complete description of the device, its operation, and applications information. The data sheet must be read in conjunction with this demo manual for the evaluation board EVAL-LT8374-AZ. The LT8374 is assembled in a 16-lead plastic QFN package with a thermally enhanced exposed ground pad. The proper board layout is essential for maximum performance. Refer to the “Designing the Printed Circuit Board” section in the data sheet.
Design files for this circuit board are available.
Performance Summary
Specifications are at TA = 25°C
| PARAMETER | CONDITIONS | MIN | TYP | MAX | UNITS |
| EMIVIN Input Voltage Range | Operating | 42 | 57 | V | |
| Switching Frequency (fSW) | JP1 = NO SSFM/SYNC | 330 | kHz | ||
| JP1 = SSFM ON | 330 | 410 | kHz | ||
| LED Current (ILED) | R1 = 0.082Ω, 42V < EMIVIN < 57V, VLED ≤ 36V | 1.2 | A | ||
| OPENLED Voltage (VOVP) | R9 = 732k | 40 | V | ||
| Typical Efficiency | EMIVIN = 50V, VLED = 36V, ILED = 1.2A | 96 | % | ||
Quick Start Procedure
Demonstration circuit EVAL-LT8374-AZ is easy to set up to evaluate the performance of the LT8374. See Figure 1 for proper measurement equipment setup and use the following procedure:
- With power off, connect an input power supply between the EMIVIN and GND turrets. Connect a string of LEDs that will run with forward voltage less than or equal to 36V at 1.2A between the LED+ and LED- turrets on the PCB as shown in Figure 1.
- Set the JP2 jumper to EXT COMP to enable the external compensation components populated on EVAL-LT8374-AZ. To use internal compensation settings, external components must be removed.
- Set the JP1 to NO SSFM/SYNC to run at 330kHz fixed switching frequency or to SSFM ON for 330kHz to 410kHz modulated switching frequency spec for reduction in EMI performance.
- Turn the input power supply and slowly increase the voltage to 48V.
Note: Ensure that the input voltage applied to EVAL-LT8374-AZ is always within the range specified in the performance summary table. - Observe the LED string running at the programmed LED current of 1.2A.
- LED brightness can be adjusted by applying a voltage at the CTRL turret.
ANALOG DIMMING (Method 1): Applying a DC voltage between 0.25V and 1.25V to the CTRL pin will adjust the DC level of the LED current. Refer to the ‘LED Current (Analog CTRL)’ in the Typical Performance Characteristics section of the LT8374 data sheet for the relationship of V(ISP-ISN) to VCTRL. An internal 20μA current source allows for a single resistor from the CTRL pin to GND to set VCTRL. Up to 20:1 Analog Dimming advised.
ANALOG DIMMING (Method 2): Applying an external PWM signal between 15kHz to 200kHz with a variable duty cycle from 12.5% to 62.5% to the CTRL pin will adjust the DC level of the LED current. Refer to the ‘LED Current (Digital CTRL)’ in the Typical Performance Characteristics of the LT8374 data sheet for the relationship of V(ISP-ISN) to the CTRL duty cycle. Up to 20:1 Analog Dimming advised.
PWM DIMMING: Applying an external PWM signal under 10kHz with a variable duty cycle to the CTRL pin to allow the LED brightness to be controlled by delivering pulses of current to the LEDs. Lower PWM dimming frequencies allow for higher achievable dimming ratios while maintaining output regulation. EVAL-LT8374-AZ can achieve up to 500:1 dimming ratios with a 100Hz PWM dimming signal.

Figure 1. EVAL-LT8374-AZ Board Connections
Table 1. SYNC/SPRD Jumper (JP1) Setting
| SHUNT POSITION | SYNC/SPRD PIN CONNECTION | SWITCHING FREQUENCY |
| 1-2* | INTVCC | SSFM ON |
| 3-4 | External Connection | EXTERNAL SYNC |
| 5-6 | GND | No SYNC / SSFM OFF |
Default position
Table 2. Compensation Jumper (JP2) Setting
| SHUNT POSITION | CAP PIN CONNECTION | COMPENSATION SELECTION |
| 1-2* | INTVCC | External Compensation Network |
| 3-4 | Floating | Internal Compensation (28k + 1nF) |
| 5-6 | GND | Internal Compensation (19k + 220pF) |
Default position
Typical Performance
(VIN = 48V, VLED = 36V, ILED = 1.2A, SSFM = ON, TA = 25°C, unless otherwise noted.)


Bill of Materials
| ITEM | QTY | REFERENCE | DESCRIPTION | MANUFACTURER PART # |
| REQUIRED CIRCUIT COMPONENTS | ||||
| 1 | 1 | C7 | CAP., 4.7µF, X7S,100V, 10%,1210 | MURATA, GCM32DC72A475KE02L |
| 2 | 1 | C9 | CAP., 2.2µF, X5R, 6.3V, 20%, 0402 | TAIYO YUDEN, JMK105BJ225MVHF |
| 3 | 1 | C10 | CAP., 1µF, X7S, 100V, 10%, 0805 | MURATA, GCM21BC72A105KE36L |
| 4 | 1 | C11 | CAP., 47pF, C0G/NP0, 50V, 5%, 0402 | MURATA, GCM1555C1H470JA16D |
| 5 | 1 | C13 | CAP., 0.022µF, X7R, 25V, 10%, 0402 | MURATA, GCM155R71E223KA55D |
| 6 | 1 | C14 | CAP., 4.7µF, X5R, 50V, 10%, 0805, AEC-Q200 | TDK, CGA4J3X5R1H475K125AB |
| 7 | 1 | L1 | IND., 68µH, PWR, SHIELDED, 20%, 2.4A, 252mΩ | VISHAY, IHLE4040DDER680M5A |
| 8 | 1 | R4 | RES., 10kΩ, 1%, 1/16W, 0402 | VISHAY, CRCW040210K0FKED |
| 9 | 1 | R9 | RES., 732kΩ, 1%, 1/16W, 0402 | VISHAY, CRCW0402732KFKED |
| 10 | 1 | R10 | RES., 0.082Ω, 1%, 1/2W, 0805, SHORT SIDE TERM | SUSUMU, KRL1220E-M-R082-F-T5 |
| 11 | 1 | U1 | IC, LED DRIVER CTRLR, QFN-16 | ANALOG DEVICES, INC., LT8374RUFM#WPBF |
| OPTIONAL EMI FILTER COMPONENTS | ||||
| 12 | 1 | C1 | CAP., 0.1µF, X7S, 100V, 10%, 0603 | TDK, CGA3E3X7S2A104K080AB |
| 13 | 1 | C4 | CAP., 4.7µF, X7S, 100V, 10%, 1210 | MURATA, GCM32DC72A475KE02L |
| 14 | 1 | C5 | CAP., 47µF, ALUM ELECT, 63V, 20%, SMD, RADIAL, 1010 | VISHAY, MAL215097801E3 |
| 15 | 1 | C16 | CAP., 0.1µF, X7R, 50V, 10%, 0402 | MURATA, GCM155R71H104KE02D |
| 16 | 2 | FB1, FB2 | IND., 1kΩ@100MHz, FERRITE BEAD, 25%, 1.5A, 150mΩ, 0805 | TDK, MPZ2012S102ATD25 |
| 17 | 1 | L2 | IND., 4.7µH, PWR, SHIELDED, 20%, 1A,345mΩ | WURTH ELEKTRONIK, 74438324047 |
| OPTIONAL ELECTRICAL COMPONENTS | ||||
| 18 | 3 | C2, C3, C6 | CAP., OPTION, 1210 | |
| 19 | 2 | C8, C12 | CAP., OPTION, 0402 | |
| 20 | 1 | C15 | CAP., OPTION, 0805 | |
| 21 | 1 | D1 | DIODE, OPTION, SOD-323F | |
| 22 | 5 | R2, R5, R6, R7, R8 | RES., OPTION, 0402 | |
| 23 | 1 | R3 | RES., OPTION, 0805 | |
| HARDWARE–FOR EVALUATION BOARD ONLY | ||||
| 24 | 4 | E1, E2, E3, E4 | TEST POINT, TURRET, 0.094″ MTG. HOLE, PCB 0.062″ THK | MILL-MAX, 2501-2-00-80-00-00-07-0 |
| 25 | 5 | E5, E6, E8, E9, E10 | TEST POINT, TURRET, 0.064″ MTG. HOLE, PCB 0.062″ THK | MILL-MAX, 2308-2-00-80-00-00-07-0 |
| 26 | 2 | JP1, JP2 | CONN., HDR, MALE, 2×3, 2mm, VERT, ST, THT | WURTH ELEKTRONIK, 62000621121 |
| 27 | 2 | XJP1, XJP2 | CONN., SHUNT, FEMALE, 2-POS, 2mm | WURTH ELEKTRONIK, 60800213421 |
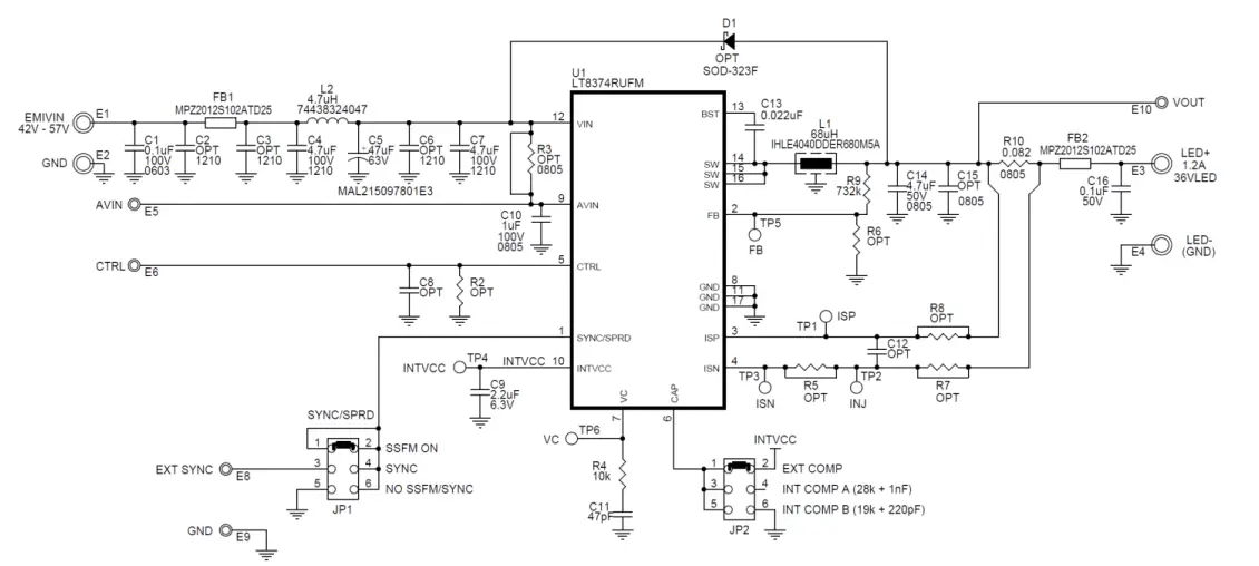
Schematic Diagram

Revision History
| REVISION NUMBER | REVISION DATE | DESCRIPTION | PAGES CHANGED |
| 0 | 04/23 | Initial release | — |
Information furnished by Analog Devices is believed to be accurate and reliable. However, no responsibility is assumed by Analog Devices for its use, nor for any infringements of patents or other rights of third parties that may result from its use. Specifications subject to change without notice. No license is granted by implication or otherwise under any patent or patent rights of Analog Devices. Trademarks and registered trademarks are the property of their respective owners.



















