Libec H15 Fluid Head For video camera

WARNING
Operating procedures and cautions are written to prevent personal injury or damage to equipment. For your own safety, read and follow these instructions before operating equipment. If instructions are fully understood and followed, proper and safe operations will be achieved. Please retain this manual for future reference. This product was designed with consideration for your safety. Improper operations may cause camera equipment to collapse, which may result in personal injury or damage to equipment.
- Please read all precautions and procedures before use.
- Please follow all written precautions and safety content.
Caution
Avoid a personal injury by following the guidelines provided.
- Do not exceed the maximum capacity:
- Maximum load capacities are as follows: H15: 3kg/6.61b. H25: 5kg/I 1.0lb. H35: 8kg/17.61b. H45: 12kg/26.51b.
- Exceeding the load capacity may cause personal injury or damage to equipment.
- Firmly tighten all locks, screws, and clamps:
- Failing to do so may cause personal injury or damage to the camera.
- Mounting a camera on a properly setup tripod:
- Mounting a camera on a tripod that is not properly set up may result in personal injury or damage to equipment.
- Do not dismantle or modify equipment:
- Dismantling or modifying the equipment may cause personal injury or damage to the equipment.
- Do not operate when equipment is not functioning properly; contact an authorized dealer or our customer service for repair.
Precautions for increased longevity
- Remove the camera from the head when not in use. Do not carry the tripod head while the camera is mounted.
- Do not carry the head by its panhandle.
- Before panning or tilting the head, be sure to properly loosen the tilt and pan locks.
- When the head is not in use or being stored, set the counterbalance to its minimum settings.
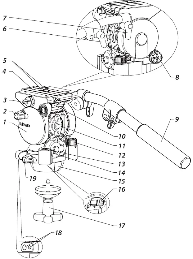
Names of Parts
- Head
- Tilt Lock
- Sliding Plate Lock
- Sliding Plate
- Video Pin, Camera Screw
- Telescoping Clamp
- Pan Handle Clamp
- Tilt Drag Control
- Pan Handle
- Plate Release Button
- Counterbalance knob
- Pan Drag Control
- Bubble Level
- Counterbalance Meter
- Ball Leveler
- LED Switch
- Bowl Clamp
- 3/8″ and 1/4″ Screw Holes
- Pan Lock
Mounting the Head onto the Tripod

- Loosen the bowl clamp and remove it from the head.
- Place the head on the tripod.
Leveling the head: - Tum on the LED switch was found underneath the bubble level. While holding the head, use the illuminated bubble level to level the head properly. The bubble level will light up for 10 to 15 seconds and will then tum off automatically. The LED light also turns off by pressing the switch twice
- Once leveled, firmly tighten the bowl clamp to lock the head in position.
Panhandle position and length: - Loosen the panhandle clamp.
- Set it to your preferred position.
- Firmly tighten the panhandle clamp to lock in position.
- Loosen the telescoping clamp.
- Adjust the telescopic pan handle to your desired length.
- Firmly tighten the telescoping clamp.

Mounting the Camera
Firmly tighten the head’s tilt lock before attaching or detaching a camera. Before adding camera accessories to the head, be sure that the total weight does not exceed the head’s payload capacity. This will help prevent sudden tilt movements and/or damage to equipment.
- C-1 Removing the sliding plate:

- Loosen the sliding plate lock.
- Press the plate release button and lift the sliding plate to release.
- C-2 Attaching the sliding plate:

- Align the video pin and camera screw with the video camera screw holes and securely tighten the camera screw. Please make sure that the arrow at the back of the sliding plate points in the direction of the camera lens. Attaching the sliding plate to the camera in the wrong direction may cause personal injury or damage to equipment.
- C-3 Mounting the camera with a sliding plate onto the head:

- Loosen the sliding plate lock.
- Align and fit the right side of the sliding plate to the right side of the head’s base plate,(the opposite side of the sliding plate lock) then press down on the left side of the sliding plate until it clicks and locks into place. (Procedure 5-1 –+ 5-2)
- Do not tighten the sliding plate lock yet.
- Do not push the plate release button.
- Once attached, securely tighten the sliding plate lock.
- While making sliding plate adjustments, be sure to secure the camera to avoid sudden camera movements.
Adjusting the Sliding Plate

If the camera tilts backward or forward, adjust the position of the sliding plate
- While making sliding plate adjustments, be sure to secure the camera to avoid sudden camera movements.
- Hold the camera and loosen the sliding plate lock.
- Slide the sliding plate back and forth to balance the camera and securely tighten the sliding plate lock.
Pan and Tilt Drag Control
Choose from three pans and tilt drag modes depending on the filming style. When set on the zero setting, the drag mode is turned off (free mode is on).
- Before making drag control adjustments, be sure to loosen both pan and tilt locks. This will prevent damage to equipment.
E-1 Adjusting the Pan Drag

- Rotate the pan drag control to find the ideal pan setting.
- Pan the head to find the desired amount of drag.
E-2 Adjusting the Tilt Drag

- Rotate the tilt drag control to find the ideal tilt setting.
- Tilt the head to find the desired amount of drag.
Adjusting Counterbalance

The Perfect Balance System enables the camera to be precisely balanced at any angle.
- Before adjusting the counterbalance, be sure that the head is leveled. Hold the camera while making balance adjustments.
Tum the counterbalance knob clockwise/counterclockwise to increase/decrease the counterbalance strength to find the ideal counterbalance setting.
- Increase
- Decrease
- The strength of the counterbalance is shown on the counterbalance meter.
The position of the pointer: lO0(Strong) > 0(Weak)
The counterbalance meter can be illuminated via the LED switch. The LED will light up for 10 to 15 seconds and will then tum off automatically. The LED light also turns off by pressing the switch twice.
Panning and Tilting
G-7 Panning
1,2 Release the pan lock before panning left or right. Firmly tighten the pan lock if necessary.
G-2 Tilting
4,5 Release the tilt lock before tilting up or down. Firmly tighten the tilt lock if necessary.
LED Parts
H-1 LED Parts

- LED holder
- LED switch
- PCB unit
- Battery
H-2 How to Replace the Battery (Battery Type: CR1220)

- Remove the head from the tripod and safely set the head upside down.
- Loosen and remove the LED holder.
- Remove the PCB unit from the LED holder.
- Turn the PCB unit over and remove the battery.
- Use a pointed tool to push out the battery from the opposite side of the opening.
- Insert the new battery into the opening with a positive side facing up.
- Insert the PCB unit into the LED holder with the battery face down.
- Ensure that the PCB unit is plugged into the LED holder groove and place it inside.
- Check functionality by pressing the LED switch.
- If it does not light up, please check the battery attachment.
- Securely tighten the LED holder.

How to Use the Counterbalance
Support Knob for H45
The counterbalance support knob provides additional support to smoothly turn the counterbalance knob.
- Place the counterbalance support knob into the counterbalance knob. Turn the counterbalance support knob clockwise or counterclockwise to find the ideal counterbalance setting.

- The plate of the counterbalance support knob can be also used as a flat head screwdriver.

- To avoid misplacing the counterbalance support knob, keep it inside the tripod case pocket when not in use.




















