Instruction Manual
Glass Door Refrigerator: AGR49/AGR23
Safety Tips
- The appliance is intended for commercial use or similar use.
- DO NOT use the appliance outside.
- DO NOT attempt to service the item yourself.
- DO NOT use damaged appliances. If you are in any doubt, consult the service agent.
- DO NOT use electrical appliances inside the appliance (e.g. heaters, ice-cream makers, etc.), unless they are of the type recommended by the manufacturer.
- Keep ventilation openings, in the appliance enclosure or in the built-in structure, clear of
- DO NOT use mechanical devices or other means to accelerate the defrosting process, other than those recommended by the manufacturer.
- DO NOT damage the refrigerant circuit.
- DO NOT stand or support yourself on the base, drawers, or the door.
- DO NOT allow oil or fat to come into contact with the plastic components or door seal. Clean immediately if contact occurs.
- DO NOT place combustible, explosive, or volatile articles, corrosive acids or alkalis, or liquids in the appliance.
- DO NOT use this appliance to store medical supplies.
- DO NOT use jet/pressure washers to clean the appliance.
- DO NOT allow children to play with the packaging, and destroy plastic bags safely.
- Bottles that contain a high percentage of alcohol must be sealed and placed vertically in the
- Always carry, store and handle the appliance in a vertical orientation and move by holding the base of the appliance.
- Always switch off and disconnect the power supply to the unit before cleaning.
- If the supply cord is damaged, it must be replaced by the manufacturer, its service agent, or similarly qualify ed persons in order to avoid a
- For indoor use only. Not suitable for installation in an area where a water jet could be used. Must not be cleaned by a water jet.
- To guarantee safe operation, ensure that the appliance is set up and connected as described in the instruction manual.
- Any repairs and work on the appliance should only be carried out by the customer service
- Maximum loading of each shelf is
Front Panel Controls and Indicators
The front panel controls and indicator are used to set and display the unit functions and status

| Callout No. | Control / Indicator | Function |
| Fan | Indicates the fans are running. | |
![]() | Defrost | Press to start the manual defrost cycle. |
![]() | Compressor | Indicates the compressor is running. |
![]() | Up Arrow | To display the last temperature alarm. In programming mode, it browses the parameter codes or increases the displayed value. |
![]() | Down Arrow | To display the last temperature alarm. In programming mode, it browses the parameter codes or decreases the displayed value. |
![]() | SET | Used to display a target setpoint; in programming mode, it elects a parameter or confirms an operation. |
![]() | Display | Indicates the room temperature, the setpoints, and the alarm codes. |
| Alarm | Indicates a temperature alarm. |
Key combinations are used to perform functions that cannot be performed with a single key.
To lock or unlock the keyboard
To enter in programming mode
To return to the room temperature display
| LED | MODE | SIGNIFICATO |
![]() | On | Compressor enabled |
| Flashing | Anti short cycle delay enabled (AC parameter) | |
![]() | On | Defrost in progress |
| Flashing | Dripping in progress | |
| On | Fans output enabled | |
| Flashing | Fans delay after defrost | |
![]() | On | Measurement unit |
| Flashing | Programming mode | |
![]() | On | Measurement unit |
| Flashing | Programming mode |
Parts
Functions
Display the SetPoint
- Press and release the SET button. the set pont value is displayed.
- Press and release the SET button (again) or wait five seconds to return to the probe value display.
Change the SetPoint
- To change the setpoint value. press the SET button and hold for a mirimum of two seconds.
The set point value is displayed and the Compressor LED starts blinking. - For the next ten seconds, the set value man be changed using the UpMowcc the Down Mow but-tons.
- To save the new set pcint value press the SET key again tor wait ten seconds).
Manual Defrost
Press the Defrost button and bold for a rnkimum of two seconds. The manual defrost cycle starts.
Keyboard Lock
- Press the Up Mow and Dom Maw buttons and hold for a minimum of Uwe seconds.
- The ‘POE’ message is displayed when the key-board is locked. With the keyboard locked only the set point or the mash* Imperative is dspayed.
- If any key is pressed for more than three seconds the ‘POE’ message is displayed.
Keyboard Unlock
Keyboard Unlock Press the Up Mow and Dom Mow buttons and hold for a minimum of Wee seconds. The Pod message is displayed when the keyboard is tinted: Set
Alarm Codes
| CODE | CAUSE | OUTPUTS |
| P1 | Room probe failure | Compressor output according to par Con and COF |
| P2 | Evaporator probe failure | Defrost end is timed |
| P3 | Condenser probe failure | Outputs unchanged |
| HA | Maximum temperature alarm | Outputs unchanged |
| LA | Minimum temperature alarm | Outputs unchanged |
| dA | Door open | Compressor and fans restart |
| EA | External alarm | Outputs unchanged |
| CA | Serious external alarm (i1F=bal) | All outputs off |
| CSd | Condenser alarm | All outputs off |
Display and Reset Alarm
- Press the Up Arrow and Down Arrow buttons to display the alarm code.
- Press and hold the SET button until the reset (rst) message is displayed then release.
Press the SET button again, the reset (rst) message blinks and the room temperature is displayed.
Intended Use
Only use this appliance for cooling and storage of food and beverage for commercial purposes.
Parts
AGR49

| 1.Front Panel 2.Thermostat 3.Power 4.Lock 5.Lamp of Switch 6.Light | 7.Door 8.Gasket 9.Shelf Support 10.Shelf Guide 11.Shelf 12.Feet |
AGR23

| 1.Front Panel 2.Thermostat 3.Power 4.Lock 5.Lamp of Switch 6.Light | 7.Door 8.Gasket 9.Shelf Support 10.Shelf Guide 11.Shelf 12.Feet |
Location and Installation
The cabinet should be placed in a room that is dry and sufficiently ventilated. To operate efficiently it should not be positioned in direct sunlight or near warm appliances. Please note that optimal cabinet performance is obtained at an ambient temperature between +16 °C and +35 °C.
Refrigerator: By placing the cabinet in an environment with high air humidity, it may be necessary to acquire extra equipment for evaporation of the dripping water in the pan near the compressor.
The cabinet can be installed freestanding against a wall.
Important
The cabinet must have sufficient ventilation and free air circulation beneath, above, and behind the cabinet. The legs under the cabinet will help ensure sufficient air space.
- Remove the appliance from the packaging. Make sure that all protective plastic film and coatings are thoroughly removed from all To prevent injury or damage to the unit, we recommend that the appliance should be unpacked and set up by two people.
- The appliance should be placed on a solid level floor to reduce noise and vibration.
- Check that the power supply and voltage used to comply with the details on the rating plate. The plug must be accessible after installation
- Correctly connect and disconnect the plug. When inserting ensure the plug is fully engaged. When unplugging do so by holding the body of the plug. Never pull the supply cord directly.
- If the appliance is to be shut down for long period, switch it off and disconnect the plug from the socket outlet. Clean the appliance and leave the door open to prevent odor.
- Important! For your personal safety, this appliance must be properly grounded (earthed). This appliance is equipped with a cord having a grounding wire with a grounding plug. The plug must be inserted into an outlet that is properly grounded and installed. Consult a qualified electrician or service center if you do not completely understand the grounding instructions. If doubt exists as to whether the appliance is properly grounded, have a qualified electrician check the circuit to make sure the outlet is properly grounded.
- If the cable does not reach the nearest socket, either rearrange your store layout or ask a qualified electrician to fix a new Unit that must have a dicated 20 Amp circuit. Use of an extension cord or improper electrical connection will void the warranty coverage.
- If power is cut off, wait for at least 3 minutes before restarting the appliance to avoid damaging the
Note: If the unit has not been stored or moved in an upright position, let it stand upright for approximately 12 hours before the operation.
Note: Before using the appliance for the first time, clean the shelves and interior with soapy water.
Power Requirements
The cabinet is intended for connection to an alternating current. The connection voltage (V) and frequency (Hz) are shown on the nameplate in the cabinet. The power connection is made using a three-pin plug to a wall socket. Any requirement for earthing from the local power supply must be met. The cabinet plug and wall socket should then give the correct earthing. If you are in doubt, contact your local supplier or authorized electrician.
Important
The wires in this mains lead are colored in accordance with the following code: Green-and-yellow: earth
Blue: neutral
Brown: life
Troubleshooting
If your Refrigerator, Freezer appliance develop a fault, please check the following table.
| Fault | Probable Cause | Action |
| The appliance is not working | The unit is not switched on | Check that the unit is plugged in correctly and switched on |
| Plug and/or lead are damaged | Call our agent or qualified technician | |
| Power supply | Check power supply | |
| Internal wiring fault | Call our agent or qualified technician | |
| The appliance turns on, but the temperature is too high/low | Too much ice on the evaporator | Defrost the appliance |
| Condenser blocked with dust | Clean the condenser thoroughly | |
| The door is not shut properly | Check that the door is shut and seals are not damaged | |
| The appliance is located near a heat source or airflow to the condenser is blocked | Move the refrigerator to a more suitable location | |
| Ambient temperature is too high | Increase ventilation or move the appliance to a cooler position | |
| Unsuitable foodstuffs are being stored in the appliance | Remove any excessive hot foodstuffs or blockages to the fan | |
| Appliance is overloaded | Reduce the amount of food stored in the appliance | |
| The appliance is leaking water (Refrigerator) | The appliance is not properly leveled | Adjust the screw feet to level the appliance |
| The discharge outlet is blocked | Clear the discharge outlet | |
| The water container is damaged | Call our agent or quail fi ed technician | |
| The appliance is unusually loud | Loose nut/ screw | Check and tighten all nuts and screws |
| The appliance has not been installed in a level or stable position | Check installation position and change if necessary |

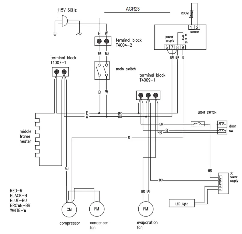
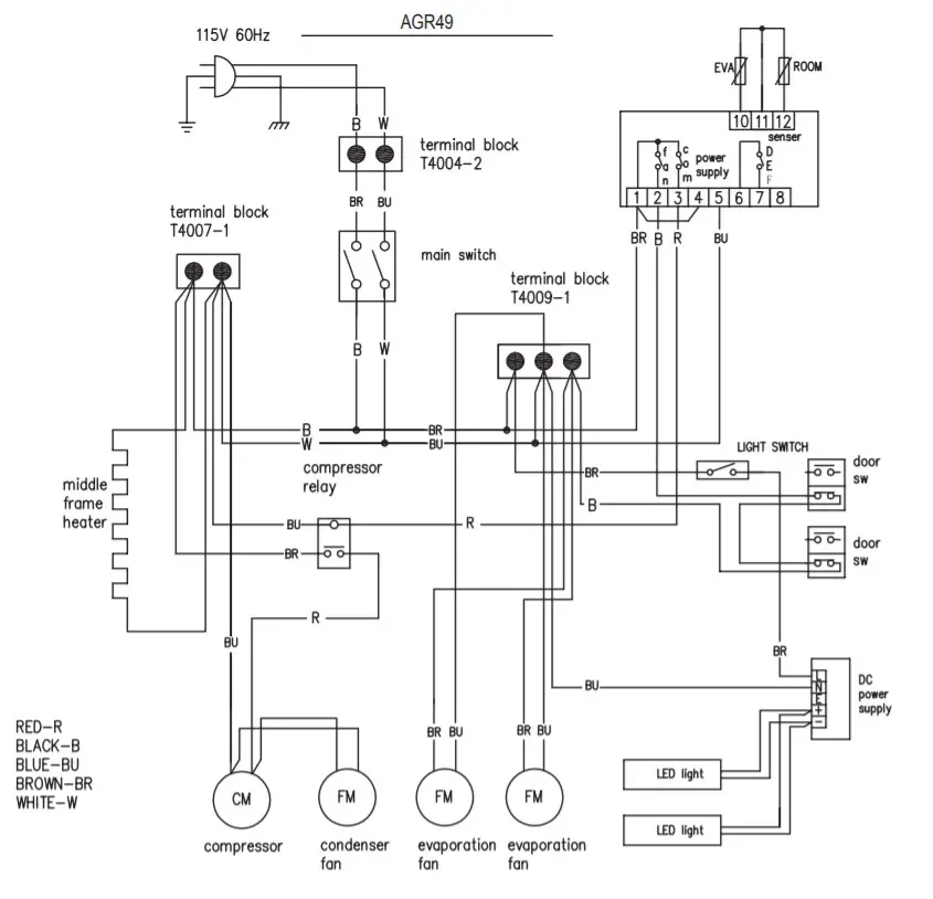
Circuit Diagram
![]() | ![]() |
Two-year parts & labor warranty*
Arctic Air warrants, to the original purchaser, all qualifying models of its new equipment to be free from defects in material or workmanship, under normal use and maintenance service, for a period of two (2) years from the date of original purchase or 30 months after shipment date from the manufacturer, whichever occurs first. Warranty coverage is limited to the repair and/or replacement, including labor charges, of defective parts and/or assemblies. The labor warranty shall include straight time labor charges and travel charges within 100 miles roundtrip.
* Exclusions:
- Any Arctic Air model installed in mobile applications such as concession trailers, food trucks, etc. or in an outdoor venue shall be limited to one (1) year parts, labor, & compressor warranty only.
- Models AWR25, AWF25, ACP40, ACP55, ACP4SQ, & ACP8SQ are limited to one (1) year of parts & labor coverage.
- Light bulbs and door gaskets are limited to a 90-day warranty period & door hinges to one (1) year period.
Additional three-year compressor warranty*
In addition to the two (2) year warranty stated above, Arctic Air warrants its compressor units to be free from defects in both material and workmanship under normal and proper use and maintenance service for a period of three (3) additional years from the date of original installation but not to exceed five (5) years and three (3) months after shipment from Arctic Air.
The three (3) year extended compressor warranty applies only to the compressor part itself and does not apply to any other parts, components, or labor charges involved in the replacement of the compressor. In addition, shipping charges for replacement compressors in the extended three-year period are not covered by this warranty, and compressor replacement is limited to one (1) compressor during the three-year period.
*(Not applicable for ACP counter-top models and/or any model being used in mobile/outdoor use application)
Conditions
All service under this warranty, for either labor or parts, must be performed by a preferred service provider arranged by the Arctic Air Warranty Center at 1-855-431-5558. Proof of purchase will be required to validate warranty coverage dates. Service coverage is limited to units located in the United States and Canada only.
Limitations & Exclusive Warranty
This parts and labor warranty is the sole and exclusive warranty remedy offered by Arctic Air. Arctic Air’s sole obligation under this warranty is limited to either repair or replacement of parts and is subject to the limitations listed below. Arctic Air will bear no responsibility or liability for any equipment which has been misapplied, mishandled, misused, subjected to harsh chemical action, or external causes such as the use of extension cords, electrical power fluctuations, lack of proper maintenance, non-factory approved revisions, or modifications, or equipment damaged by fire, flood, or other acts of God.
- Arctic Air will bear no responsibility for consequential loss or damages such as, including but not limited to, economic loss, profit loss, personal injury, property damage, damage during transit, losses, or damages arising from food or product spoilage claims.
- Arctic Air shall bear no responsibility for parts or labor coverage for component failure or other damages resulting from improper usage, installation, or maintenance as described in the owner’s manual. In addition, charges that include but are not limited to ferry charges, city torch/burn permits, or labor time to access mobile units are not covered by this warranty.
- Arctic Air equipment is intended for commercial use only and this warranty is void if the equipment is installed other than commercial applications. 4. All other warranties, either express or implied, arising under law or equity or custom of the trade, including but not limited to, warranties of merchantability or fitness for a particular purpose are excluded.




























