SOLE DIGITAL SW100 SideWise Anti Side-Pull System

OVERVIEW
Cranes and hoists are only designed to withstand vertical loading. Out-of-vertical hoisting, commonly referred to as side-pulling, damages wire ropes and rope guides and it can also cause incorrect spooling of the wire rope onto the drum. In more severe cases, side pulling causes derailment of the trolley or gantry, or excessive lateral loads on the crane structure resulting in catastrophic beam failure. This may occur when moving loads far smaller than the SWL of the crane. For these reasons, side pulling is prohibited by AS2550.1-2011.
SideWise is a simple anti-side-pull system that ensures loads are only lifted vertically. It can easily be retrofitted to existing cranes and consists of a sensor unit mounted on the rope with a signal processing module in the hoist control box. Crane motion is disabled as soon as any long or cross-travel horizontal loads are detected.
What version do I have ?


Differences between Processor Version 1 & 2
The Version 2 SideWise Processor differs primarily from Version 1 in how it is set up and calibrated. The later version now contains a Bluetooth modem allowing it to utilize the Sole Digital FSU application to connect and configure the device remotely (rather than pressing buttons on the unit itself). This means that configuration can be done from the ground.
Additional features also available in version 2:
Counting of sideloading events; Remote alerting of sideloading events if a Link-4 is within range.
SPECIFICATIONS
Physical Specifications
| Processor | Sensor | |
| Overall length (mm): | 115 | 131 |
| Overall width (mm): | 100 | 68 |
| Overall height (mm): | 23 | 62 |
| Weight (kg): | 0.16 | 0.5-0.6 |
| Mounting: | 30mm DIN Rail | Clamped Directly onto rope |
Electrical Specifications
| Parameter | Description | Min | Type | Max | Units |
| Vin | Supply voltage | 24 | 240 | VAC/DC * | |
| in | Supply current | 40 | 60 | mA | |
| limit | Output relays voltage rating | 240 | VAC | ||
| limit | Output relays current rating | 0.05 | 2 | A | |
| Allowable operating temperature | 85# | °C |
INSTALLATION DETAILS
Prior to Installation
Before installing your Sidewise system visually inspect both the Processor and Sensor to check that: (a) The sensor size is appropriate for the rope on which it will be installed; (b) The Processor case is not damaged and fits together securely; (c) Terminals on the processor are secure; (d) The terminal numbering on the processor is as per the following diagram
Figure 2: Terminal Positions

NB: As each block of 4 terminals can be removed (for installation) it is important that they be reinstalled in the positions shown.
Installing the Sensor
Clamp the SideWise sensor unit to the rope at the dead end. The black cover plate with the SideWise logo should be facing West. If the hoist has no dead end then ensure that the sensor groove is large enough to allow the rope to slide when the clamp bolts are tightened and insert a length of M8 all-thread rod into the hole in the top of the sensor block back clamp. Secure with a locking nut and secure to the trolley.

Figure 3: SideWise Sensor Installation
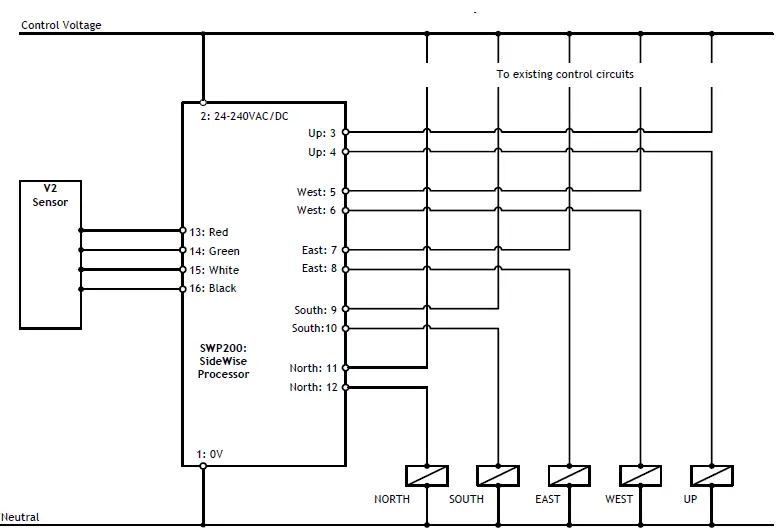
Wiring Up the Signal Processor Unit
Wiring Diagram
Figure 4: Connecting a sensor to a processor

Figure 5: SideWise wiring diagram with 4-wire, version 2 sensor (mid 2016 onwards)
COMMISSIONING DETAILS – VERSION 1 PROCESSOR
Note: Always test the SideWise calibration by moving the crane in each direction whilst an operator holds the hook. NEVER test the SideWise by deliberately side-pulling a load. Side-pulling is inherently dangerous!
Setting the Limits
With the rope vertical, push firmly and hold both buttons in the front of the SideWise signal processing unit. After a few seconds the LED will go dark then flash slowly (approximately once per second) to indicate that the vertical setting has been stored.
Pull the rope in the North (or South) direction to the maximum acceptable angle, push firmly and hold the N/S button on the front of the SideWise signal processing unit. After a few seconds the LED will go dark, then flash quickly (approximately 4 times per second) indicating that the limit has been stored.
Pull the rope in the East (or West) direction to the maximum acceptable angle, push firmly and hold the E/W button on the front of the SideWise signal processing unit. After a few seconds the LED will go dark, then flash quickly (approximately 4 times per second) indicating that the limit has been stored.
COMMISSIONING DETAILS – VERSION 2 PROCESSOR
SideWise units with Version 2 (or later) processors are designed to be commissioned using a laptop computer. You will need a CASWA LINK-2 Bluetooth Modem and the Field Service Utility (FSU) software application loaded on a laptop.
A Link 2 Bluetooth Modem
Note: Always test the SideWise calibration by moving the crane in each direction whilst an operator holds the hook. NEVER test the SideWise by deliberately side-pulling a load. Side-pulling is inherently dangerous!
Installing and Launching the FSU Application
FSU Program Installation
Ensure that your computer is switched on, connected to the internet and that the minimum required software versions are installed (see Appendix B for minimum system requirements). Ensure that the LINK-2 modem is installed and that the drivers have loaded.
Installing the FSU application
The latest FSU software can be downloaded from the product page: http://www.soledigital.com.au/sidewise.html You should check this location periodically for updates.
Launching the application
Double click on the FSU program icon:
Connecting to the Device
NB: Only FSU versions 16.3 or later will recognize SideWise processors. If you are running an older version then you MUST update to 16.3 or later before proceeding.
The FSU will scan for Bluetooth enabled devices. This process takes approximately 10 seconds, when complete a list of all CASWA devices within range will be displayed. SideWise Units are depicted by an icon.

If a particular SideWise unit is not found, ensure it is powered up and press to repeat the search. (Also, remember that version 1 SideWise processors do not have a Bluetooth modem and won’t appear in this list as they can not be configured using the FSU.)
NB: The Bluetooth link between the Laptop using a Link-2 and a SideWise has a range of approximately 100m.
To get help on Sole Digital products, go to our website or open a remote support session. These links are found by clicking the icon on the bottom right of the FSU screen. Otherwise, select the SideWise you wish to configure by double clicking on the desired icon.
SideWise Configuration Screen
The following screen will appear.
This screen shows the:
- SideWise ID (Usually set as your crane/hoist ID)
- ; Protected axes (North/South and/or East/West)
- If sensor fails Input sensitivity setting;
- Total number of SidePull events and a reset counter button;
- Location of the rope within the current bounds;
- Side-pull angle limits for the selected directions;
- Current firmware version operating on the device.
Set the SideWise ID
The purpose of the SideWise ID field is to identify the individual unit in the list of devices that can be viewed using the FSU application. It Is also importand If you have a Link-4 installed. The ID of the sidewise is used to identify which device experienced a Side Pulling event in the data logs and MUST match the name shown on the web reporting system
Type in the desired name in the `ID’ field. This must be 18 characters or less.

Link-4 Router
Select the Directions to Protect and Set the Zero
Select the axes(s) you wish to prevent side pulling (North/South and/or East/West) occurring by checking the corresponding check box. If you only select one axis the screen will change to show only the information about this axis (only its angle input box and limit bounds).
Physically move the rope into the vertical position.
Press the <Set Vertical> button on the screen. The location of the red dot (representing the rope) will move to the center of the screen.
NB: If you change or add directions, you will need to re-zero the device.
Set the Maximum Angle
Physically pull the rope to the maximum amount of side-pulling you want to allow. The numbers next to the red dot show you what angle this corresponds to. Set the angle you wish to limit side-pulling to by entering the desired value in the control box adjacent to the desired direction:
Press enter after you type in the number to set the value.
This level will be used for limiting side-pulling in either of the two directions along the relevant axis (e.g. 3 degrees from the ‘zero’ position in either East or West direction). The coloured bands will adjust to reflect the new limit.
Adjust the Limit Sensitivity
The sensitivity is controlled by a slider that changes how sensitive the side-pulling limit is to short side loads caused by signal noise or a swinging load. Moving the slider to the left will make it less sensitive, so that it will effectively take longer to respond to a real side-pulling event. Moving it to the right will make the unit respond quicker to real side-pulling, but also make it more susceptible spurious trips.
Managing Firmware
Firmware should only be updated if you:
- Specifically want a new feature that is only available in later versions;
- Are experiencing a problem that has been rectified by a later version;
- Are experiencing a problem and need to roll back to an earlier firmware version that didn’t cause the problem you are experiencing; or
- Have been specifically instructed to do so by your SideWise supplier.
To check for new firmware versions or to access old firmware versions, return to the Device Display screen and right click the desired equipment icon. Select ‘Manage Firmware’.
A new window will popup and show the FSU software connecting to the device. When this is complete, the window will show the name of the device, its current firmware version and a list of newer firmware that is available for the device.
If you need to roll back to an earlier version, check the ‘Show old versions’ box in the lower left corner of the window.
Select a firmware version and then press the <Apply firmware> button that appears in the lower right corner of the window:
The display will change to the following:
As the message states, DO NOT switch off the SideWise or the computer running the FSU software, or remove the Link2 modem until you are told to do so. If either device loses power then the SideWise may become unusable and the device will need to be returned to your supplier for repair.
When the firmware has finished updating successfully you will see a popup window and also be told to power cycle the device before reconnecting:
Close this window, wait for the manage firmware window to close (this may take 20 seconds) and power cycle the device as instructed. You will be returned to the first FSU screen, Manage Connections.
Wait a few seconds after power cycling the device and then select the device you wish to connect to by double clicking the device.
SMS and Email Alerts for Side pull Events
The SideWise system has the ability to send alerts when paired with one of our Link-4 modems. When commissioning a Sidewise, if the FSU discovers a Link-4 modem within range, a new field `Send Alerts To’ will appear on the screen which will allow you to input an email address as shown below.

When a Sidepull event occurs the Link-4 will detect it and send an email alert (as below).
TROUBLESHOOTING
| Fault | Cause | Fix | |||
| LED flashes continuously on power up | Unit not calibrated | Recalibrate as per section 5 of this manual. | |||
| No signal from sensor | Check wiring to sensor. Check wire to sensor for damage. Check terminal positions on processor (as per figure 2). | ||||
| Stuck button (V1 only) | Wiggle the button. Ensure button is fully released and no debris is preventing release. | ||||
| Faulty power supply processor | to/in | Check that voltage between pins 13 and 14 is between 4 and 6V. If all ok, then power supply is fine. If not, then check input voltage across pins 1 and 2 is between 24 and 240V. If it isn’t, then check control voltage. If control voltage is ok, but input voltage is not, processor may be faulty. Contact supplier. | |||
| Not detecting a SidePull | Limits set too far | Recalibrate as per section 4 or 5. | |||
| Faulty sensor (can be caused by incorrect sensor wiring) | Contact supplier – Accelerometer damaged from incorrect wiring. | may | be | ||
| Incorrect orientation sensor on rope | of | Orient sensor as per section 4 or 5. | |||
| Incorrect cabling from sensor to processor. (NB: LED will be flashing on processor.) | Check wiring. | ||||
| Crane up motion not working | Incorrect contactor wiring (NB: If power wiring is correct, LED will not flash on processor.) | Check wiring. | |||
| Incorrect calibration (NB: LED will be flashing on processor.) | Recalibrate. | ||||
APPENDIX B: FSU SYSTEM REQUIREMENTS
The minimum requirements for operating CASWA’s Field Service Utility (FSU) and Link-2 Bluetooth modem are:
- Laptop computer running Windows 7 or later;
- One Spare USB port;
- Microsoft .NET framework 4.5.





















