
![]()
User manual

SAFETY INSTRUCTIONS
WARNING:
Before beginning any exercise program consult your physician. This is especially important for people who are over 35 years old or who have pre-existing health problems. Read all instructions before using any fitness equipment. Do not operate this device without properly fitted guards, as the moving parts can present a risk of serious injury if exposed.
ATTENTION
– It is important to read this entire manual before assembling and using the device. Safe and effective use can only be achieved if the device is assembled, maintained and used properly. It is your responsibility to ensure that all users of the device are informed of all warnings and precautions.
– Before starting any exercise program, you should consult your doctor to determine if you have any medical or physical conditions that could put your health and safety at risk, or prevent you from using the device properly. Your doctor’s advice is essential if you are taking medication that affects your heart rate, blood pressure or cholesterol level.
– Be aware of your body’s signals. Incorrect or excessive exercise can damage your health. Stop exercising if you experience any of the following symptoms: pain, tightness in your chest, irregular heartbeat, extreme shortness of breath, lightheadedness, dizziness or feelings of nausea. If you do experience any of these conditions you should consult your doctor before continuing with your exercise program.
– Keep children and pets away from the device. The device is designed for adult use only.
– Use the device on a solid, flat level surface with a protective cover for your floor or carpet. To ensure safety, the device should have at least 0.5 metres of free space all around it.
– Before using the device, check that the nuts and bolts are securely tightened.
– The safety of the device can only be maintained if it is regularly examined for damage and/or wear and tear.
– Always use the device as indicated. If you find any defective components while assembling or checking the device, or if you hear any unusual noises coming from the device during use, stop immediately. Do not use the device until the problem has been rectified.
– Wear suitable clothing while using the device. Avoid wearing loose clothing that may get caught in the device or that may restrict or prevent movement.
– The max user weight is 140 KGS. Braking ability is independent of speed.
– The device is not suitable for therapeutic use.
– Care must be taken when lifting or moving the device so as not to injure your back. Always use proper lifting techniques and/or seek assistance if necessary.
– Please keep the space at least 1 to 2 meter at the end of base frame to escape any accidents!
– Place the device on a clean and flat surface. Do not place the device on a thick carpet.
– The device is for indoor use and not for outdoor use to prevent damage. Keep the storage location dry, clean and flat. It is forbidden to use the device for purposes other than training.
– Only use the machine in an environment with an ambient temperature between 10 °C and 35 °C. Only store the device at an ambient temperature between 5 °C and 45 °C.
Warranty claim is excluded if the cause of the defect is the result of:
– Maintenance assembly and repair work not carried out by an official dealer.
– In the event of improper use, neglect and / or poor maintenance.
– Failure to maintain the device in accordance with the manufacturer’s instructions (see the enclosed manual).
ASSEMBLY INSTRUCTIONS
Missing parts: If you think you are missing certain parts in your package, carefully check the styrofoa and the hometrainer. Some parts (bolts, screws, etc.) are already attached to / in the hometrainer.
Error message: Ensure that all cables are carefully attached. The aluminum legs are very sensitive and must remain straight. Do you receive an error message after mounting your hometrainer? Then you have to straighten these aluminum legs again, this may cause the error message to disappear.
Socket screws: The hometrainer contains socket screws, make sure that the allen key is firmly in the bolt before you apply force to the key. In this way you prevent the head of the socket head screw from being rotated.
STEP 1

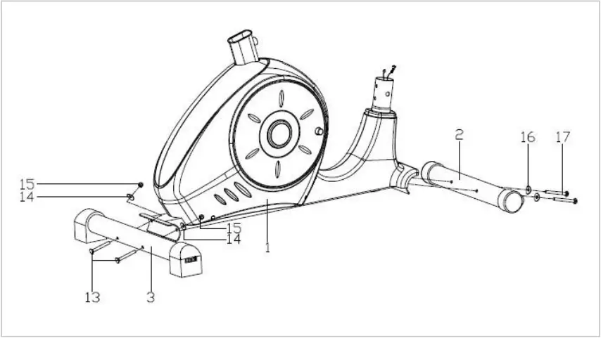
- Attach the front stabilizer (2) to the main frame (1) with the Inner hexagon bolt (17) and Arc washers (16).
- Fix the rear stabilizer (3) to the main frame (1) with the Carriage bolt (13), Arc washers (14) and Acorn nut (15) as shown.
STEP 2

- Attach the pedals (9 L/R) to the crank (10 L/R) respectively, viewed from the rider’s exercising position.
- Always make sure the pedals are securely tightened before any exercise.
NOTE: Both pedals are labeled L for left and R for right. To tighten the Left pedal in counter clock wise direction and the Right pedal in the clock wise direction.
STEP 3

- Attach the Adjustable device (42) to the seat (7) with Nylon nut (44) and Flat washer (43). And then fix the seat (7) to the Horizontal Seat Post (39) with spanner.
- Fit the horizontal seat post (39) to the seat post (6), secured it with the flat washer (37) and knob nut (36) as shown.
- Insert the seat post (6) into the main frame (1), secured with the Spring Knob (34) at a proper height as shown.
NOTE: Please make sure the seat (7) was tightly secured on the Horizontal Seat Post (39) before any exercise.
STEP 4

- Slip the Front Cover (22) onto the handlebar post (4).
- Connect the Sensor connecting wire (23) to the sensor wire (21), and then install the lower tension control cable (20) to the tension controller (26) as shown.
- Fix the handlebar post (4) on the main frame (1), using the Inner hexagon bolt (19), Arc washer (16) as shown.
- Slip down the Front Cover (22) and fit in the place.
STEP 5

- Feed the Hand pulse wire (27) out of the handlebar post (4) through the computer bracket on the top.
- Attach the handlebar (5) to the handlebar post (4) with bolt (29), Handlebar cover (30), Bushing (31) and Flat washer (28) as shown.
STEP 6

- Connect all the wires (23 & 27) to the wires come from the meter (8), and then install the meter (8) onto the meter bracket on the top of the handlebar post (4), secured it with the Cross pan head screw (41) as shown.
- Then fasten the bottle bracket (46) to the handlebar post (4) with screw (45).
ADJUSTMENTS GUIDE
ADJUSTING THE BALANCE
Always make sure that the exercise bike is on a stable surface. If in doubt, you can always place a rubber mat under your exercise bike so that you get more grip on your floor. If you do need to adjust the exercise bike slightly, you can compensate the exercise bike with the uneven surface with a simple turn on the adjustable ends (25) on both sides of the frame.

ADJUSTING THE SADDLE
The saddle bar gives an indication of how high the saddle can be adjusted. You are advised not to go too high as the device may no longer be stable. Loosen the knob under the seat and pull the knob out to release the seat post. To get the ideal seat height, you must adhere to the following guideline; the highest pedal should be about your knee and the saddle should be just above your waist.

ADJUSTING THE HANDLEBAR
Unlock the knob (91), then adjust the angle of the handlebar (3) to a suitable position.

ADJUSTING THE RESISTANCE
To guarantee a smooth and efficient cycling movement, the resistance is adjusted in the factory during production. ADJUSTING VOLTAGE WITH THE ROTARY KNOB The voltage can be adjusted in different resistance levels by turning the resistance knob.
NOTE! It is recommended to start your training on a level that suits your needs. Remember to start off slow and easy, then build up to a level you want.

MOVING THE BIKE
To move the exercise bike, push the handlebars (3) down until the transport wheels (19) on the front stabilizer touch the ground. With the transport wheels on the ground you can easily transport the exercise bike to the desired place.

TRAIN ON HEART RATE
HAND PULSE SENSORS
Hand pulse sensors
This VirtuFit fitness equipment is provided with hand pulse sensors for measuring the heart rate. The hand pulse sensors are located on the handlebars. The hand pulse sensors are only working if they are touched both at the same time for a couple of seconds. For accurate measurement it is important to have slightly moist hands and to use a constant pressure on the sensors. Too dry or too moist hands can result in less accurate measurement of the heart rate.
WARNING
- Consult a physician if you have a pacemaker, before using a wireless heart rate transmitter.
- If there are more than one heart rate measurement devices in one room, please make sure to keep distance to the other devices to prevent inaccurate measurement or errors.
- Always try to keep the wireless heart rate transmitter in a close distance of 1 meter from the console.
- Always wear a wireless heart rate transmitter directly on the body under your clothes.
MAINTENANCE
Safe and effective use can only be achieved if the device will be assembled and maintained well. It is your responsibility to ensure that the equipment is regularly maintained. Parts that are already used and / or damaged must be replaced before continuing using. The rower machine may only be used indoors and stored away, prolonged exposure to weathering and changes in temperature / humidity can have a serious impact on the electrical components and moving parts of the hometrainer.
DAILY MAINTENANCE
- Clean and remove sweat after each use Do not use aggressive cleaning agents and ensure that the device remains free of moisture.
- Check if the device is free from dust and dirt.
SEMI-ANNUAL MAINTENANCE
- Inspect all bolts and nuts in connection with moving parts of the device, tighten as required.
- Check the mobility of moving parts and components of the use equipment, silicone spray if necessary.
CLEANING
WARNING
Before cleaning the machine, please make sure the power has been switched off.
Cleaning: General cleaning of the device will extend the life of the device. Hold clean the device by dusting regularly.
In addition, wear clean shoes to reduce the risk of contamination of the device. Remove the hood at least once a year to vacuum underneath.
NOTE! Use a dry cloth to clean the control panel and areas around the power switch. Use a soft, clean cloth and detergent to remove stubborn stains and dirt from the hometrainer.
For more information: https://virtufit.nl/service/faq/
BATTERY
AAA BATTERY
The monitor uses on “AAA” battery. You can replace the battery through the back of the unit.
The batteries must be installed correctly. If the screen is unreadable or only parts of the image work, follow the next step: Remove the batteries and wait 15 seconds, then reinsert the batteries correctly.

ADVICE FOR HANDLING BATTERIES
- Remove the batteries when they are exhausted or if you do not use the product for an extended period of time in order to avoid hazards through leaking batteries.
- Do not recharge batteries nor dissemble or throw then into fire. Danger of explosion!
- Pay attention to the polarity (+) and (-). Always replace all the batteries; do not mix old and new batteries, or different battery types.
- Use preferably alkaline batteries, as they have a longer operation time then usual zinc-coal batteries.
- A change of batteries is necessary when the display becomes weaker or completely faded.
CHANGING THE BATTERIES
- If you see an improper display on the monitor, please replace the batteries to have a good result.
- Please use 2pcs of 1.5v AAA batteries as a power supply. (See step 5).
TROUBLE SHOOTING
Display shows no values
If the display does not show any values, you can try to check the sensor cables and the cables in the back of the display. If this still does not work, you can move the sensor slightly.
The device beeps
If necessary, lubricate parts with silicone spray. Check that all nuts and bolts are tightened. It may be that a screw is too loose or too tight, this creates friction and makes the device appear to beep. If this is the case, try to find out exactly where the beep comes from and then tighten or loosen this screw. It must always be possible to loosen the screws with your hands. If this is not possible, the screw is too tight.
Ticking sound
It is possible that the flywheel (in the housing) comes against a cable with each pedaling movement. This may be disturbing but will not permanently damage your crosstrainer.
To fix this, open the housing and move the cable or fix it with for example a tie wrap.
Heart rate display is not functioning
There can be various reasons for this:
- The sensor cables that run from the heart rate sensor to the display are not properly installed or have become detached during use.
- The sensors may become damp, dirty or greasy. So you have to clean them regularly.
The console is not working
If there is no signal when pedaling, check if the cable is properly attached.
CONTROL PANEL
CONSOLE

BUTTON | FUNCTION |
MODE | With this key you can select and lock a particular function you want. |
SET | Adjust the values for “TIME” “DISTANCE” “CALORIES” “PULSE”. |
CLEAR (RESET) | Clear settings. |
ON/OFF (START/STOP) | The key to pause, start or stop the signal input. |
FUNCTIONS
FUNCTION | EXPLANATION |
TIME | Press the MODE button until the pointer points to TIME. The total time is displayed at the start of the workout. |
SPEED | Press the MODE button until the pointer moves to SPEED. The current speed is displayed. |
DISTANCE | Press the MODE button until the pointer moves to DISTANCE. The distance of each workout is displayed. |
CALORIE | Press the MODE button until the pointer points to CALORIE. The calories burned are displayed when you start exercising. |
PULSE | Press the MODE button until the pointer moves to PULSE. The user’s current heart rate is displayed in beats per minute. Place your palms on both hand sensors and wait 30 seconds for the most accurate reading. |
SCAN | Auto display changes every 4 seconds. |
The system will turn off automatically when the speed has no signal input or no key is pressed for about 4 minutes.
EXPLODED DRAWING

PARTS LIST
# | DESCRIPTION | QTY |
1 | Main frame | 1 |
2 | Front stabilizer | 1 |
3 | Rear stabilizer | 1 |
4 | Handlebar Post | 1 |
5 | Handlebar | 1 |
6 | Seat Post | 1 |
7 | Seat | 1 |
8 | Meter | 1 |
9 L/R | Pedal | 1pr. |
10 L/R | Crank | 1pr. |
11 | Front End Cap | 2 |
12 | Rear End Cap | 2 |
13 | Carriage bolt | 2 |
14 | Arc washer | 2 |
15 | Acorn nut | 2 |
16 | Arc washer | 8 |
17 | Inner hexagon bolt | 2 |
18 | Cross taping screw | 4 |
19 | Inner hexagon bolt | 6 |
20 | Lower tension control cable | 1 |
21 | Sensor wire | 1 |
22 | Front Cover | 1 |
23 | Sensor connecting wire | 1 |
24 | Cross pan head screw | 1 |
25 | Arc washer | 1 |
26 | Tension controller | 1 |
27 | Hand pulse wire | 2 |
28 | Flat washer | 1 |
29 | Bolt | 1 |
30 | Handlebar cover | 1 |
31 | Bushing | 1 |
32 | Foam grip | 2 |
33 | Round cap | 2 |
34 | Spring Knob | 1 |
35 | Plastic bushing | 1 |
36 | Knob nut | 1 |
37 | Flat washer | 1 |
38 | End cap | 2 |
39 | Horizontal Seat Post | 1 |
40 | Round cap | 1 |
41 | Cross pan head screw | 4 |
42 | Adjustable device | 1 |
43 | Flat washer | 3 |
44 | Nylon nut | 3 |
45 | Cross pan head screw | 2 |
46 | Bottle bracket | 1 |
47 | Handgrip | 2 |
TRAINING INSTRUCTIONS
A successful exercise program consists of a warm-up, aerobic exercise, and a cool-down. Do the entire program at least two and preferably three times a week, resting for a day between workouts. After several months, you can increase your workouts to four or five times per week.
WARMING UP
The purpose of warming up is to prepare your body for exercise and to minimize injuries. Warm up for two to five minutes before strength-training or aerobic exercising. Perform activities that raise your heart rate and warm the working muscles. Activities may include brisk walking, jogging, jumping jacks, jump rope, and running in place.
STRETCHEN
Stretching while your muscles are warm after a proper warm-up and again after your strength or aerobic training session is very important. Muscles stretch more easily at these times because of their elevated temperature, which greatly reduces the risk of injury. Stretches should be held for 15 to 30 seconds.

- TOE TOUCH
- INNER THIGH STRETCH
- ACHILLES STRETCH
- SIDE STRETCH
- HAMSTRING STRETCH
COOLING DOWN
The purpose of cooling down is to return the body to its normal or near normal, resting state at the end of each exercise session. A proper cool-down slowly lowers your heart rate and allows blood to return to the heart.
![]()

For questions or missing parts please contact your dealer.
















