
Just Teel Well
Installation Manual
XDA, R32
REMARQUE:
Lisez attentivement ce manuel avant d’installer ou d’utiliser votre nouveau climatiseur. Assurezvous de conserver ce manuel.
21. AW.XDA.R32.IM.ML.08.02
REGULATION (EU) No. 517/2014 – F-GAS
The unit contains R32, a fluorinated greenhouse gas with a global warming potential (GWP) of 675.
Do not release R32 into the atmosphere.
R32: 0,39 kg / 0,26 Tonn. CO2 eq.
Power Supply:
220 – 240 V ~ / 1 / 50 Hz
The unit contains R32, a slightly flammable gas.
Before installing the unit, read this installation manual and strictly follow all safety instructions.
Always contact an Airwell Service Center.
Any repair must be performed by qualified personnel, following the instructions contained in the manufacturer’s technical manual.
The unit contains R32, a slightly flammable gas.
Before installing the unit, read this installation manual and strictly follow all safety instructions. Always contact an Airwell Service Center.
Any repair must be performed by qualified personnel, following the instructions contained in the manufacturer’s technical manual.
IMPORTANT
- Do not try to accelerate the defrosting process or clean the appliance in different ways other than those recommended by the manufacturer.
- The unit has to be stored in a room that doesn’t have any continuously operating ignition sources (for example open flames, an operating gas appliance, or an operating electric heater).
- Do not pierce or burn the unit.
- Be aware that refrigerants do not have any odor.
- This unit has to be installed, operated, and stored in a room with a floor area larger than 3m 2. The room must be well ventilated.
IN CASE OF MAINTENANCE OF THE REFRIGERANT CIRCUIT
- The installer must be in possession of the F-GAS certification without any integration.
- The installer must have the appropriate equipment (vacuum pump and recuperator) certified for R32.
IMPORTANT!
Please read before installation
This air conditioner meets strict safety and operating standards.
For the installer or service person, it is important to install or service the air conditioner so that it operates safely and efficiently.
WARNING This symbol refers to a hazard or unsafe practice which can result in severe personal injury or death.
CAUTION This symbol refers to a hazard or unsafe practice which can result in personal injury or product or property damage.
Recommendations
- The personnel responsible for receiving the air conditioner must conduct a visual inspection in order to identify all damage to which it may have been subjected during transport: refrigerating circuit, electrical cabinet, chassis, and cabinet.
For safe installation and trouble-free operation, you must:
- Carefully read this instruction booklet before beginning.
- Follow each installation or repair step exactly as shown.
- Observe all local, state, and national electrical (and safety) codes.
- Pay close attention to all warning and caution notices given in this manual.
- Supply the unit with a dedicated electrical line.
- Make install the unit by qualified personnel.
- Before installation, check that the voltage of the electric supply in your home or office is the same as the voltage shown on the nameplate.
- The installation of a double-pole switch, protected by 10 A fuses of the delayed-type, upstream of the electrical wall socket, is recommended.
- WARNING!
The air conditioner is provided with a time-guard system, which does not allow re-starting of the compressor until after 3 minutes after a previous stop.
If necessary, get help
These instructions are all you need for most installation sites and maintenance conditions.
If you require help with a special problem, contact our sales/service outlet or your certified dealer for additional instructions.
In case of improper installation
The manufacturer shall in no way be responsible for improper installation or maintenance service, including failure to follow the instructions in this document.
WARNING When wiring
ELECTRICAL SHOCK CAN CAUSE SEVERE PERSONAL INJURY OR DEATH.
ONLY QUALIFIED, EXPERIENCED ELECTRICIANS SHOULD ATTEMPT TO WIRE THIS SYSTEM.
- Do not supply power to the unit until all wiring is completed or reconnected and checked, to ensure the grounding.
- Highly dangerous electrical voltages are used in this system. Carefully refer to the wiring diagram and these instructions when wiring.
Improper connections and inadequate grounding can cause accidental injury and death. - Ground the unit following local electrical codes.
- The Yellow/Green wire cannot be used for any connection different from the ground connection.
- Connect all wiring tightly. Loose wiring may cause overheating at connection points and a possible fire hazard.
- Do not allow wiring to touch the refrigerant tubing, compressor, or any moving parts of the fan.
- Do not use multicore cables when wiring the power supply and control lines. Use separate cables for each type of line.
When transporting
Be careful when picking up and moving the unit. Get a partner to help, and bend your knees when lifting to reduce strain on your back. Sharp edges or thin aluminum fins on the unit can cut your fingers.
When installing
Make sure the wall is strong enough to hold the unit’s weight. It may be necessary to build a strong wooden or metal frame to provide added support.
GENERALITIES
OPERATING CONDITIONS
| OPERATING LIMITS | |||
| COOLING | |||
| MAXIMUM CONDITIONS | OUTDOOR TEMPERATURE ROOM TEMPERATURE | 43’C D.B. 30’C D.B. | |
| MINIMUM CONDITIONS | OUTDOOR TEMPERATURE ROOM TEMPERATURE | -10″C D.B. 16°C D.B. | |
| HEATING | MAXIMUM CONDITION MINIMUM CONDITIONS | OUTDOOR TEMPERATURE ROOM TEMPERATURE | 24°C D.B. 30°C D.B. |
| OUTDOOR TEMPERATURE INDOOR ROOM | -15″C D.B. 16°C D.B. | ||
SPECIAL PRECAUTIONS
- Clean only with neutral detergents.
- Do not place objects on the unit.
- Do not pour liquids on the unit.
PRESENTATION
2.1 – DESCRIPTION OF THE PARTS

- Wireless remote control unit
- Signaling LEDs and receiver
- Supply air deflector
- Air intake grille (removable)
- Air filter
- Electric cable with plug
- Air inlet hole with fan
- Air outlet hole
- Condensate discharge
- Service cap for emergency condensate discharge
- Operation button
2.2 – SIGNALING LEDs

- Receiver: it receives signals transmitted from the remote control.
- COOLING LED: This LED lights up when the air conditioner is operating in cooling mode.
- HEATING LED: This LED lights up when the air conditioner is operating in heating mode.
- DEHUMIDIFICATION LED: This LED lights up when the air conditioner is operating in dehumidification mode.
- STANDBY LED: This LED lights up when you switch off the air conditioner with the remote control and it indicates also the WIFI status during the unit’s operation.
- DIGITAL DISPLAY: it can display information such as set temperature, ambient temperature, coil temperature, status, fault code, etc.
- WIFI: This LED lights up when the air conditioner is operating in WIFI mode.
WARNING
The OFF position does not disconnect the power. Use the main power switch to turn off the power completely.
NOTES
- It is possible to set the air conditioner in order to switch OFF all LEDs, even during operation, by pressing the LIGHT button on the remote control unit.
If the symbol on the remote control display is on, the air conditioner display will be on; if the symbol is off, the air conditioner display will be off. - In case of troubleshooting, the air conditioner diagnostic system activates the lamps accordingly, even if they are set to OFF. See paragraph TROUBLESHOOTING for further details.
2.3 – ACCESSORIES SUPPLIED WITH THE UNIT

- Strip of adhesive isolating tape (2pcs.)
- Air inlet and outlet external grids including chains and kit for installing the grids (2+2 pcs.)
- Plastic sheet (2pcs.)
- Wall anchoring brackets (2pcs.)
- Operating and installation instructions
- Paper drilling template
- Remote control
- Condensate discharge pipe
2.4 – DIMENSIONS AND WEIGHT
| Model | Weight (kg) |
| XDA | 36 |

INSTALLATION
3.1 – INSTALLATION SITE SELECTION
AVOID
- Proximity to heat sources, and exhaust fans.
- Proximity to combustible materials.
- Direct sunlight.
- Locations where the unit could be splashed with water or affected by dampness or humidity (i.e. in laundries).
- Unsteady locations that will cause noise or possible water leakage.

IMPORTANT NOTES

- The wall must be a perimeter one.
- Select a sufficiently strong wall to support the weight of the unit.
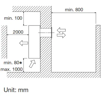
- Fix the unit at a minimum height of 8 cm.
- Leave a minimum operation and maintenance area around the unit.(See figure).
- Make sure that there are no obstacles around the unit affecting the free circulation of air (curtains, furniture,…).
- Avoid installing the unit with the airflow directly towards people, electric appliances or heat sources.
- It should not be installed directly above another appliance (television set, radio, refrigerator, etc.).
*Warning! To facilitate the condensate drain from the service cap, however, it is advisable to install the unit at a minimum height of 300mm
CAUTION
After the selection of the installation site, according to the above-mentioned points, be sure not to make holes in areas where electrical wiring or conduits are located, damaging them.
Make sure that there are no obstacles in the conduits inside the wall affecting the free circulation of the external air. The minimum distance from any wall or obstacle should be min. 80 cm.
3.2 – HOW TO INSTALL THE UNIT

– Apply at the wall the paper drilling template, fix and level it. (Fig. 1)
– Drill the two holes for air (A) as shown on the drilling template; drill the hole (B) for the condensate drainage toward the outside (assure a positive slope toward the outside – Fig. 2).
– Next, drill the holes for anchoring the fastening brackets (C) to the wall using the 2 holes for anchoring hooks as shown on the drilling template.
– Next, drill the 4 holes (D) to fix the external grid chains.
A-Holes for air Ø 202 mm
B Hole for condensate discharge Ø 20 mm
C Holes for wall anchoring Ø 10 mm
D Holes for screws to fix the grid chains
E Hole for power cable outlet
PAPER DRILLING TEMPLATE

CAUTION
SPECIAL CAUTION WHEN DRILLING AIR HOLES IN THE WALL
- Drill the wall using the proper tools in order to facilitate your job and prevent damage.
- The best tools for drilling large holes in walls are special drills called core borers with very high twisting torque and adjustable rotating speed depending on the diameter of the hole to be drilled.
- It is possible to connect the core borer to a vacuum system, in order to prevent excessive dust.
- Pay attention that the removed material (expelled outwards) does not hit any person or object when it falls out.
NOTES FOR THE WALL ANCHORING BRACKETS
- If the wall is not very solid, it is advisable to use some extra anchor bolts.
- The majority of the weight of the appliance is on the right side, so ensure that fixing is more secure on this side.
- The anchor rawlplugs provided require holes with a diameter of 10 mm.
- Anyway, please choose the best possible anchorage according to the type of wall.

– Fold the wings of the supplied plastic sheet (fig.3).
Cut to size the plastic sheets in order to obtain, by rolling them (Fig.4), two tubes of the right size (it is necessary to measure the thickness of the wall and subtract 40 mm
in order to leave enough space to the grids).
– Insert in the two holes the obtained plastic tubes, paying attention to the splicing line (Fig. 5), which must always face upwards.
Cut the tube to the right length on the other side of the wall. (Fig. 6)


NOTES
- The supplied plastic sheet can be used for wall thickness up to 50 cm.
- The maximum length allowed for pipes is 1 m.
- In case you buy plastic pipes, they must be smooth inside.
- Pipes cannot be curved or bent.
– Fix the two external grids as follows:
Apply the adhesive insulating tape (Fig. 7) on the tubes’ wings at the wall. (Fig. 5)

- Fit the small eyelet of the spring, with the long stem, on the cap pin (2 caps + 2 springs for each grid). Fig. 8
- Insert the two caps (with spring), on the front part of the external grid, on its two housings, pulling until it clicks. (fi g. 9)
- Cut the two supplied chains to obtain 4 pieces (2 pieces per grid).
- Couple the two chains to the large eyelet of the spring.
- Using one hand, grip the two chains connected to the grid.
- Bend the external grids back, gripping them with your free hand where they bend, and insert your fingers inside the single fins. (Fig. 10)
- Insert your arm into the pipe until the grid protrudes completely outwards.
- Reopen the grid, being careful to keep your fingers inside the fins.
- Turn the grid until the fins are fully horizontal and tilted downwards.
- Pull the chain, tension the spring, and fix the chainrings into the holes in the wall (fi g. 5 – 7) using the supplied screws with a washer.
- Use hand shears to cut off any excess chain links.

NOTE
It is necessary to use the grids provided or grids that have the same features.
3-2 PREPARING THE CONDENSATE DISCHARGE
Connect the unit to the condensate discharge supplied pipe by coupling it with the specific vent (fig. 11 – A) that is on the back of the unit (remove cap B).
When the water level reaches its maximum level, condensate will flow out of the chassis hole.
Since condensate drains by gravity, there must be a minimum slope of at least 3% at every point of the discharge line. In case you do not use the supplied pipe, please chose a rigid or flexible pipe having an inside diameter of at least 16 mm.
CAUTION
Make sure that the water expelled outwards does not damage or disturb persons or property. During the winter this type of drainage may cause sheets of ice to form. When the condensate discharge is fitted, pay much attention not to compressing the pipe.
– Hang up the unit at the anchoring brackets by simultaneously inserting the condensate discharge pipe into the wall hole. Lift it by holding it from the sides of the lower base.
To facilitate the operation of fastening it to the bracket, tilt it slightly towards you.
To make the electrical connection and fasten the discharge pipe, place a wedge between the air conditioner and the wall.
When you have finished, inspect carefully to make sure there are no fissures at the back of the air conditioner (the insulating gasket must fit firmly against the wall), particularly in the zone of the grids. (Fig. 12-13)

– If the socket is in proximity to the appliance, simply plug it in.

3-3 – ELECTRICAL CONNECTION
The air conditioner is equipped with a power cable with a plug (the electrical connection of the unit is Y type with able prepared in a special way; any replacement must only be carried out by the authorized Service Center).
CAUTION
Before connecting the air conditioner, be sure that:
- The voltage of the main power supply is the same as the voltage shown on the nameplate.
- The power supply line has a ground connection and it is correctly sized for the maximum electrical input of the air conditioner (minimum cable cross-section: 1,5mm 2 ).
- The air conditioner is powered only through a socket compatible with the plug supplied.
Main switch for disconnection from the supply line must have a contact separation in all poles that provides full disconnection under category III overvoltage conditions.
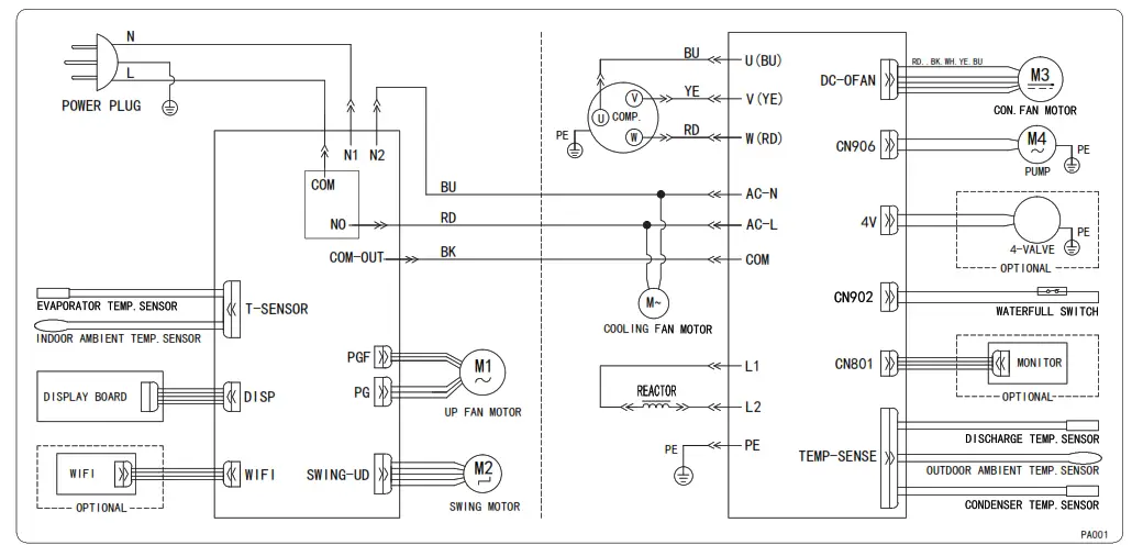
ELECTRICAL WIRING DIAGRAM

Colour of the wires
| BK Black BN Brown BU Blue GN Green | RD Red WT White YE Yellow |


















