WFCO WF-5220 Pure Sine Wave Inverter

ARTERRA DISTRIBUTION
- (877) 294-8997
- wfcoelectronics.com
WARRANTY
- [email protected]
- Fax: (574) 294-8698
LEGAL PROVISIONS
Copyrights 2017 WFCO Electronic IND. CO. All Rights Reserved.
Any part of this document may not be reproduced in any form for any purpose without the prior written permission of WFCO Electronic IND. CO. For the conditions of the permission to use this manual for publication, contact WFCO Electronic IND. CO., LTD. In all related WFCO product activities, Neither WFCO Electronic IND. CO., LTD. nor its distributors or dealers be liable to anyone for indirect, incidental, or consequential damages under any circumstances. Specifications are subject to change without notice. Every attempt has been made to make this document complete, accurate and up-to-date. WFCO Electronic IND. CO., LTD reserve the right to make changes without notice and shall not be responsible for any damages, including indirect, incidental or consequential damages, caused by reliance on the material presented, including, but not limited to, omissions, typographical errors, arithmetical errors or listing errors in the content material. All trademarks are recognized even if these are not marked separately. Missing designations do not mean that a product or brand is not a registered trademark.
SAFETY INFORMATION
WF-5200-AD Series Pure Sine Wave Inverter
- Do not expose the Inverter to rain, snow, spray, bilge or dust. To reduce risk of hazard, do not cover or obstruct the ventilation openings. Do not install the inverter in a zero-clearance compartment. Overheating may take place.
- To avoid a risk of fire and electric shock, please make sure that existing wiring is in good electrical condition; and that wire size is not undersized. Do not operate the Inverter with damaged or substandard wiring.
- This equipment contains components which can produce arcs or sparks.
- To prevent fire or explosion do not install in compartments containing batteries or flammable materials or in locations which require ignition protected equipment. This includes any space containing gasoline-powered machinery, fuel tanks, joints, fittings, or other connection between components of the fuel system.
- An over current protection at the time of installation shall be provided by others for the AC output circuit.
- Additional breakers suitable for 20 A branch circuit protection shall be provided for the GFCI receptacles.
PRECAUTIONS WHEN WORKING WITH BATTERIES
- If battery acid contacts skin or clothing, wash immediately with soap and water. If acid enters eye, immediately wash eyes with running cold water for at least 20 minutes and get medical attention immediately.
- Never smoke or allow a spark or flame in vicinity of battery or engine.
- Do not drop a metal tool on the battery. The resulting spark or short-circuit on the battery or other electrical part may cause an explosion.
- Remove personal metal items such as rings, bracelets, necklaces and watches when working with a lead-acid battery. A lead-acid battery produces a short-circuit current high enough to weld a ring or similar item to metal causing a severe burn.
INSTALLATION
The power inverter should be installed in a location that meets the following requirements:
- Dry – Do not allow water to drip or splash on the inverter.
- Cool – Ambient air temperature should be between -20°C and 50°C, but the cooler the better.
- Safety – Do not install batteries in the compartment or other areas near flammable fumes such as fuel storage areas or engine compartments.
- Ventilated – Allow at least one feet of clearance around the Inverter for air flow. Ensure the ventilation shafts on the rear and bottom of the unit are not obstructed.
- Dust-free – Do not install the Inverter in dusty environments here dust, wood particles or other filings/shavings are present. The dust can be pulled into the unit when the cooling fan is in operation.
- Close to batteries – Avoid excessive cable lengths but do not install the inverter in the same compartment as batteries.
- Use the recommended wire lengths and sizes (refer to section 4.DC wiring connections).
- Do not mount the inverter where it is exposed to the gases produced by the battery. These gases are very corrosive and prolonged exposure will damage the inverter.
WARNING
Shock Hazard. Before proceeding further, carefully check that the inverter is NOT connected to any batteries, and that all wiring is disconnected from any electrical sources. Do not connect the output terminals of the inverter to an incoming AC source.
FUNCTIONAL CHARACTERISTICS
WF-5200-AD Series Pure Sine Wave Inverter
- GENERAL INFORMATION
WF-5200 series is new generation power inverter equipped with AC transfer switch. WF-5200 series is suitable for RV, Marine and Emergency appliances. - Features
- User-friendly remote control
- RS-232 & RVC communication
- Input & output fully isolation
- UVP & OVP is selectable by remote control (R20D)
- Input Protection: Reverse Polarity (Automatic) / Battery Under Voltage / Battery Over Voltage /Grid Under Voltage / Grid Over Voltage Protection
- Output Protection: Short Circuit / Overload / Over Temperature Protection
To get the most out of the power inverter, it must be installed and used properly. Please read the instructions in this manual before installation and operation of this model.
- APPLICATION
- Power tools–circular saws, drills, grinders, sanders, buffers, weed and hedge trimmers, air compressors.
- Office equipment – computers, printers, monitors, facsimile machines, scanners.
- Household items – vacuum cleaners, fans, fluorescent and incandescent lights, shavers, sewing machines.
- Kitchen appliances – coffee makers, blenders, ice markers, toasters.
- Industrial equipment – metal halide lamp, high pressure sodium lamp.
- Home entertainment electronics – television, VCRs, video games, stereos, musical instruments, satellite equipment.
- Vehicle, yacht and off-grid power systems.
- ELECTRICAL PERFORMANCE
WF-5220 SpecificationMODEL WF-5220 Output Rating Power 2000VA {de-rating after 40°C, refer to de-rating curve) Peak Power (Max. 1 min.) 101%-120% Peak Power (Max. 3 sec.)
121%-200% Surge Power (Max. 2 sec.)
>4000VA Waveform Pure Sine Wave Efficiency (Max.) 90% Output Voltage (@rated VDC) 120VAC ± 3% Output Frequency 60Hz ± 0.3Hz Total Harmonic Distortion (THD)
Pure sine-wave ; resistive load <3% , rectified load <7%@ normal voltage DC Input Normal DC Voltage 12.5VDC Voltage Range 10.0-16.0 VDC Drawing current: < 100uAdc {when the unit power off) Standby current: <1.8A@ normal voltage AC Input AC Range 85-140Vac Synchronous Frequency 53~63 Hz
Circuit Breaker 30A DC Input BAT.Low Alarm± 3% 11V BAT.Low Shut-down± 3% 10.0-9.5 Vdc ( shutdown delay time: 2 seconds), under 9.5VDC cutoff BAT.Low Resume± 3% 12.5VDC BAT.High Alarm± 3% 15.5VDC BAT.High Shut-down± 3% 16.0VDC BAT.High Resume± 3% 13.5VDC Input Protection Reverse Polarity(MOS)/ Under Voltage/ Over Voltage Protection/ AC over current (Breaker) Output Protection Short Circuit/ Overload/ Over Temperature/ Over Voltage Protection Environment Working Temp. -20~+60°C; refer WF-5220 power de-rating curve(figure 1) Storage Temp. -40~+70°C Relative Humidity Max. 90%, non-condensing Safety & EMC 
- MECHANICAL DRAWINGS

INTRODUCTIONS

- POWER ON / OFF / REMOTE (MAIN) SWITCH
- Please make sure the inverter turns off before installation.
- The input comes from AC Grid can’t be controlled by switch. AC Output (Please refer to hard wiring installation)
- AC output socket (please refer to 4-2)
- AC INPUT CIRCUIT BREAKER – The AC input circuit breaker protects the model from overload. When an overload condition exists, the circuit breaker stops supplying output AC grid power. The breaker will recover automatically.
- CHASSIS GROUND: CONNECT THE WIRE # 8 AWG TO VEHICLE CHASSIS
WARNING: Operating the inverter without a proper ground connection may cause electrical safety hazard.
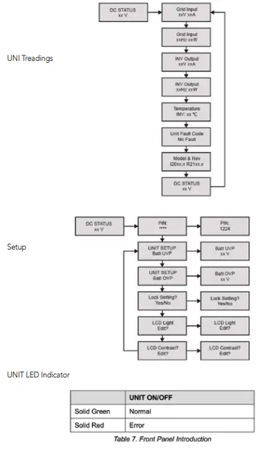
- LED INDICATOR

WARNING: LCM port is for remote control connection only. Please make sure the connection is correct. (CAN cable to CAN1 / CAN2 port , Remote cable to LCM port) If CAN cable is connected to LCM port, or vice versa, the inverter will be damaged. - TERMINAL RESISTOR

NOTE: The cables should be as short as possible (less than 32.8 feet / 10 meters) so that they can handle the signal. - LCM PORT
Connection for LCD remote control panel, you can set and display the WF-5200 series operation status.
- THE R20DIS EQUIPPED WITH THE FOLLOWING FEATURES:
- LED Indicator – The LED provides the inverter status in a straightforward way.
- LCD Display – The LCD display is a 16 x 2 line alphanumeric display used for setting up the inverter/charger operation, as well as, viewing current status or fault messages.
- ON/OFF Pushbutton – To turn on/off UNIT quickly
- Four Buttons – Click buttons allows you to select a menu item or to save a setting, once it is displayed on the LCD screen.
WARNING:
Turning the unit OFF does not mean to disconnect the batteries or AC Power Source. Therefore the “AC output load” is still active. Only use the remote control cable supplied, using different cables could cause permanent damage to the inverter unit
- INSTALLATION GUIDELINES
- Please determine the remote cable route throughout the home or vehicle/boat, both to and from the inverter before connecting any wires.
- Always check for existing electrical, plumbing, or other areas of potential damage before drilling or cutting into walls to mount the remote.
- Make sure all wires have a smooth bend radius and do not become kinked.
- Please ensure the conductors passing through walls, bulkheads, or other structural members are protected. This minimizes insulation damage such as chafing, which can be caused by vibration or constant rubbing when installing this remote in a boat, RV, or truck.
- INSTALLATION OVERVIEW
The remote is required in order to connect the inverter. Each inverter must be connected directly to the remote using the supplied RJ11 communication cables. The remote must be located close to the inverters within nine meters and acts as the system control panel. - MOUNTING THE INVERTER
- Select an appropriate location to install the remote.
- Mount the remote base to the wall using the four screws provided.
CONNECTING THE RJ-11 CABLE
Please use RJ-11 cable supplied with remote to connect to inverter. See below indication.

- FRONT PANEL

- R20D MENU MAPS

- PROTECTION FEATURES

DC WIRING CONNECTIONS
| Item | WF-5220 | |
| Maximum Continuous Current | 250A | |
| Minimum DC Ground Wire Size | #8AWG | |
| Minimum DC Wire Size (90°C ratingin free air) | #2/0 AWG (300Amp lnline Fuse) | |
| Maximum DC Fuse Size | 350 Amp with time delay | |
| Increased size for longer distance | 5 to 10 feet | #4/0 AWG |
| 10 to 15 feet | Not recommended | |
Connect the cables to the power input terminals on the front panel of the inverter. The red terminal is positive (+) and black terminal is negative (-). Insert the cables into the terminals and tighten the screw to clamp the wires securely.
WARNING
- Make sure all the DC connections are tight (torque to 11 ft-lbs, 15 Nm Max.). Loose connections could overheat and result in a potential hazard.
- The installation of a fuse must be on the positive cable. Failure to place a fuse on “+” cables running between the inverter and battery may cause damage to the inverter and will
void warranty. - Also, only use high quality copper wire and keep the cable length short – maximum of three – six feet.
Do not place anything between battery cable lug and terminal surface. Assemble exactly as shown.

WARNING
During the first installation, a small spark is a normal phenomenon because the internal capacitors charging. Do not be concerned.
DC INPUT TERMINALS
Connect DC input terminals to 12V / 24V / 48V battery or other power sources. [ + ] represents positive, [ – ] represents negative. Reverse polarity connection can blow the internal fuse and may damage the inverter permanently.
HARD-WIRE INSTALLATION
WF-5200 series provides the flexibility of hard-wire connection and this function will make external control panel wiring easier.
GENERAL MODEL
- Step 1 – Remove the four screws of AC wiring compartment and pull it out with care.

- Step 2 – Pull the line through the snap bushing of the AC wiring compartment cover, then follow below picture operation.

Connect AC output and AC input wiring to the WF-5200 series terminals. Please take the following information as your reference.


NEUTRAL GROUNDING CONNECTION SETTING (FOR WF-5220 ONLY)
The default setting is option A: YES CONNECTION BETWEEN NEUTRAL CONDUCTOR (N) OF THE AC OUTPUT AND
SAFETY GROUND (PE/GND) GFCI CONNECTOR
Recommend GFCI connector:
- HUBBELL INC WIRING DEVICE DIV, Type GFRST20W. Rated 125V, 20A
- LEVITON MFG CO INC, Type GFWR2 Rated 125V, 20A
- COOPER WIRING DEVICES, Type SGF20. Rated 125V, 20A
- PASS & SEYMOUR INC, Type 2097W,Type 2097TRWR. Rated 125V, 20A


CAUTION!
- It is advised that all the electrical installation should conform to the local electrical codes and should be carried out by a certified technician. When the unit is feeding the internally inverted voltage, the current carrying conductors connected to the “L” and “N” terminals of the AC output will be isolated from the metal chassis of the inverter. Hence, during this condition, when the metal chassis of the inverter is connected to the earth ground, the “N” terminal of the AC output will not be grounded (bonded) to the earth ground. Under this condition, the “N” terminal of the AC output will not be a Neutral in the true sense. Do not touch this terminal as it will be at an elevated voltage (almost half the value the AC output voltage) with respect to the metal chassis / earth ground and may produce an electrical shock when touched!
- When the unit is transferring power from the AC input source, the grounding condition of the “N” terminal of the AC output will be the same as the condition of the “N” terminal of the AC input source. If the AC input source is the power supplied from the utility, the “N” terminal would be a Neutral in the true sense. It will normally be bonded to the earth ground and will read almost 0 V with respect to the earth ground. In this case, touching this terminal will not be a shock hazard.
NOTE – In case the load current over the outlet rated current, please use the hard wire terminal next to the outlets.
WARNING: When using full power, it is recommended to use the wiring terminal.
WARRANTY INFORMATION
We guarantee this product against defects in materials and workmanship for a period of 24 months from the date of purchase. Please contact with your local WFCO authorized distributor for RMA (Return Material Authorization) service. Please note that WFCO will ensure our products are operational before delivery and the warranty service is offered to the unit which has defect caused under normal use, in the judgment of WFCO’s technician. The warranty is null and void under the following circumstances:
- If the unit has been damaged through abuse, misuse, negligence (such as bumping, wetting), fault voltage supply, air/water pollution accidents and natural calamities.
- If the serial number has been altered, effaced or removed.
ARTERRA DISTRIBUTION
- (877) 294-8997
- wfcoelectronics.com
WARRANTY
- [email protected]
- Fax: (574) 294-8698
TECHNICAL SUPPORT

Power PROs Technical Support
(877) 294-8997




























