AVANTCO 177PPC22 Potato Peelers

Potato Peelers
- Models: 177PPC22 – 22 lb. Countertop, 177PPF40 – 40 lb. Floor
Intended Use
This machine is designed for peeling potatoes in restaurants or other commercial establishments.
The machine is intended to peel potatoes, garlic, & onions and is not intended to peel any other veg-etables and fruits, or to remove mussel shells and fish scales. Any other use might lead to damage of the machine, property or personal injury and will void the warranty.
The machine is intended for commercial and indoor use by trained and skilled personnel familiar with these instructions.
Thank you for purchasing and using Avantco’s Potato Peeler. Please read this manual thoroughly before using to un-derstand proper use and function. Safety warnings, cleaning suggestions and electrical recommendations are given to reduce the risk of damage or injury
Safety
- The appliance must only be used for the purpose for which it was intended and designed. The manufac-turer is not liable for any damage caused by incorrect operation and improper use.
- Keep the appliance and electrical plug away from water and any other liquids. If the appliance should fall into water, immediately remove plug from the socket and do not use until the appliance has been checked by a certified technician.
- Never attempt to open the body of the appliance yourself.
- Do not insert any objects in the body of the appliance.
- Do not touch the plug with wet or damp hands.
- Danger of electric shock! Do not attempt to repair the appliance yourself. In case of malfunctions, repairs are to be conducted by qualified personnel only.
- Never use a damaged appliance! Disconnect the appliance from the electrical outlet and contact the retailer if it is damaged.
- Do not immerse the electrical parts of the appliance in water or other liquids. Never hold the appliance under running water.
- Regularly check the power plug and cord for any damage. If the power plug or power cord is damaged, it must be replaced by a service agent or similarly qualified persons in order to avoid danger or injury.
- Make sure the cord does not come in contact with sharp or hot objects and keep it away from open fire. To pull the plug out of the socket, always pull on the plug and not on the cord.
- Ensure that the cord (or extension cord) is positioned so that it will not cause a trip hazard.
- Turn off the appliance before pulling the plug out of the socket.
- Never carry the appliance by the cord.
- Do not use any extra devices that are not supplied along with the appliance.
- Only connect the appliance to an electrical outlet with the voltage and frequency mentioned on the serial plate.
- Connect the power plug to an easily accessible electrical outlet so that in case of emergency the appli-ance can be unplugged immediately.
- Always turn the appliance off before disconnecting the plug.
- Never use accessories other than those recommended by the manufacturer. Failure to do so could pose a safety risk to the user and could damage the appliance. Only use original parts and accessories.
- This appliance is not intended for use by people (including children) with reduced physical, sensory or mental capabilities, or lack of experience and knowledge.
- This appliance must not be used by children under any circumstances.
- Keep the appliance and its cord out of reach of children.
- Always disconnect the appliance from the mains if it is left unattended or is not in use, and before assembly, disassembly or cleaning.
- Never leave the appliance unattended during use.
Diagrams


Technical Specifications

Installation
Unpacking
- Remove all the packing material and protection film (if applicable). Keep the packaging for future storage.
- Make sure that all components are intact. Keep the carton for any future machine removal.
- Lift the machine according to the instructions and place it in its selected setting for installation.
- Clean the appliance before first use, see: Cleaning Section
Installation Area
- The selected machine work setting must be sufficiently lit and have an electric power outlet.
- Place the appliance on a level and steady surface, unless mentioned otherwise.
- Make sure there is enough clearance around the appliance for ventilation purposes.
- Position the appliance in such a way that the plug is always accessible.
Electrical Connection
CAUTION: Electric connection to the power outlet should be operated by skilled personnel.
Check for the perfect efficiency of the plant grounding system. Make sure that the line voltage (V) and frequency (Hz) correspond to the machine ratings (refer to the machine identification plate and wiring diagram).
Water and Discharge Connection
- Connect to water supply by means of the supplied hose (59 in) and 3/4 ” couplings. Proceed as follows:
- Connect hose to inlet at the back side of the machine. (A on diagram 1 below)
- Connect the other end of the hose to water supply. (B on diagram 1 below)
- For the floor models, use the hose clamp to affix the drain hose to the joint of the discharge pan. The other end of the drain hose is inserted into the drainage system. (see diagram 2 below)
Note: The drain hose and hose clamps are optional parts.

Operation
Controls

- 0. Emergency off switch
- 1. Pulse button – Wait until Machine stops, open the lid, and press the button to discharged the peeled product
- 2. Power Indicator – Will light when unit is plugged in
- 3. On Indicator – Will light when unit is running
- 4. Timer – Turn the timer knob to the desired operating time (0-5 minutes). The machine starts operating and the on indicator (green) lights up. Once the set time is reached, the machine stops and the operating indicator goes out.
Instructions
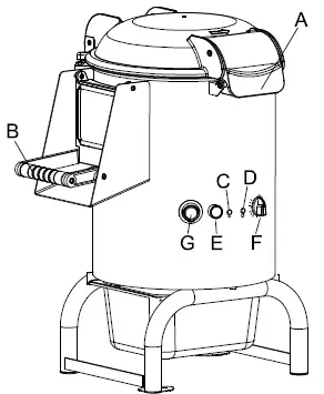
- Open the transparent lid by pulling the handle (A) until it clicks open.
- Put the disk in and load the tank with the product to be processed.
- Lock the lid and make sure the outlet door (B) is locked.
- Turn the master wall switch on. Power white indicator (C) will light.
- Start the machine by turning the timer knob (F) on the required working-cycle time length, the on indicator (D) will light.
- Make sure rinsing water is flowing in.
- The machine will automatically stop and the on green indicator will go off on ending the set cycle.
- To let the processed product out, open the outlet door (B) after putting a container underneath it. Then press pulse push- button (E) to allow the on-empty rotation of the disk. Meanwhile hold the outlet door to check the product coming out without touching it.
CAUTION: never put your hand inside the outlet door to help the products come out. If there is any accident, please press the emergency stop immediately.

Cleaning and Maintenance
- Clean the machine after each use.
- Switch off and unplug the machine before cleaning or maintenance and let it cool down completely.
- Do not clean the machine with steel wool, strong chemicals, abrasive or toxic agents, as they may damage the surface of the machine and pose a health hazard.
- Use clear water during cleaning. Make sure that the electrical parts/connections of the machine do not become wet or damp.
- Do not clean the electric components, e. g. switch, button, timer knob etc., with high pressure water jets or extremely hot water.
- Wipe the outside of the machine at least once a month with a soft damp cloth and, if necessary, a little mild detergent. Also make sure to clean the upper lid (incl. the gasket), delivery chute and basins thoroughly after each use. Dry with a soft dry cloth.
- Open the upper lid and remove the peeling plate from the peeling chamber. Clean the peeling plate and peeling chamber interior with a suitable brush. Rinse them with clear water afterward.
- The machine may only be used again or stored after it is dried completely.
Note: It is recommended to remove the peeling plate and check the waste outlet pipe for blockage after each operating cycle.
Note: The peeling plate is not suitable for the dishwasher.
Reassembly and Storage
- Before reassembling, make sure that all parts are dry. Before storing, remove all residues from the appli-ance (incl. the pans), disconnect it from the supply and clean the appliance and its accessories thoroughly.
- Disconnect the appliance from the water supply and discharge outlet hose.
- Store the appliance in a dry, protected environment at room temperature and out of the reach of children.
- Keep the upper lid open to avoid smell or mold.
- To protect the appliance from dust, cover it with a cloth that allows air circulation inside the appliance.
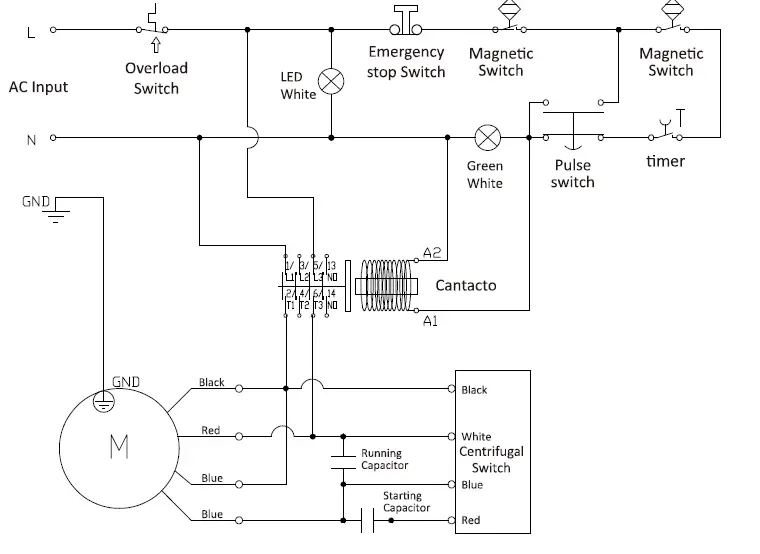
Electrical Schematics

Equipment Limited Warranty
Avantco warrants its equipment to be free from defects in material and workmanship for a period of 1 year. This is the sole and exclusive warranty made by Avantco covering your Avantco brand equipment. A claim under this warranty must be made within 1 year from the date of delivery of the equipment. Only the equipment’s original purchaser may make a claim under this warranty. Avantco reserves the right to approve or deny the repair or replacement of any part or repair request.
The warranty is not transferable. Avantco Equipment installed in/on a food truck or trailer will be limited to a period of 30 days from the original date of delivery.
To Make a Warranty Claim:
For Warranty Inquiries contact the location where you purchased the product:
- WebstaurantStore.com: Contact [email protected]. Please have your order number ready.
- The Restaurant Store: If you purchased this unit from your local store, please contact your store directly.
- TheRestaurantStore.com: Online purchases, call 717-392-7261. Please have your order number ready.
Failure to contact the designated location prior to obtaining equipment service may void your warranty.
Avantco makes no other warranties, express or implied, statutory or otherwise, and HEREBY DISCLAIMS ALL IMPLIED WARRANTIES, INCLUDING THE IMPLIED WARRANTIES OF MERCHANTABILITY AND OF FITNESS FOR A PARTICULAR PURPOSE.
This Limited Warranty does not cover:
- Equipment sold or used outside the Continental United States
- Use of unfiltered water (if applicable)
- Avantco has the sole discretion on wearable parts not covered under warranty
- Equipment not purchased directly from an authorized dealer
- Equipment used for residential or other non-commercial purposes
- Equipment that has been altered, modified, or repaired by anyone other than an authorized service agency
- Equipment where the serial number plate has been removed or altered.
- Damage or failure due to improper installation, improper utility connection or supply, and issues resulting from improper ventilation or airflow.
- Defects and damage due to improper maintenance, wear and tear, misuse, abuse, vandalism, or Act of God.
Any action for breach of this warranty must be commenced within 1 year of the date on which the breach occurred.
No modification of this warranty, or waiver of its terms, shall be effective unless approved in a writing signed by the parties. The laws of the Commonwealth of Pennsylvania shall govern this warranty and the parties’ rights and duties under it. Avantco shall not under any circumstances be liable for incidental or consequential damages of any kind, including but not limited to loss of profits.
AVANTCO 177PPC22 Potato Peelers


















