Microsemi UG0806 MIPI CSI-2 Receiver Decoder For PolarFire

Microsemi Headquarters
- One Enterprise, Aliso Viejo,
- CA 92656 USA
- Within the USA: +1 (800) 713-4113 Outside the USA: +1 (949) 380-6100 Sales: +1 (949) 380-6136
- Fax: +1 (949) 215-4996
- Email: [email protected] www.microsemi.com
©2021 Microsemi, a wholly owned subsidiary of Microchip Technology Inc. All rights reserved. Microsemi and the Microsemi logo are registered trademarks of Microsemi Corporation. All other trademarks and service marks are the property of their respective owners. Microsemi makes no warranty, representation, or guarantee regarding the information contained herein or the suitability of its products and services for any particular purpose, nor does Microsemi assume any liability whatsoever arising out of the application or use of any product or circuit. The products sold hereunder and any other products sold by Microsemi have been subject to limited testing and should not be used in conjunction with mission-critical equipment or applications. Any performance specifications are believed to be reliable but are not verified, and Buyer must conduct and complete all performance and other testing of the products, alone and together with, or installed in, any end-products. Buyer shall not rely on any data and performance specifications or parameters provided by Microsemi. It is the Buyer’s responsibility to independently determine suitability of any products and to test and verify the same.The information provided by Microsemi hereunder is provided “as is, where is” and with all faults, and the entire risk associated with such information is entirely with the Buyer. Microsemi does not grant, explicitly or implicitly, to any party any patent rights, licenses, or any other IP rights, whether with regard to such information itself or anything described by such information. Information provided in this document is proprietary to Microsemi, and Microsemi reserves the right to make any changes to the information in this document or to any products and services at any time without notice.
About Microsemi
Microsemi, a wholly owned subsidiary of Microchip Technology Inc. (Nasdaq: MCHP), offers a comprehensive portfolio of semiconductor and system solutions for aerospace & defense, communications, data center and industrial markets. Products include high-performance and radiation-hardened analog mixed-signal integrated circuits, FPGAs, SoCs and ASICs; power management products; timing and synchronization devices and precise time solutions, setting the world’s standard for time; voice processing devices; RF solutions; discrete components; enterprise storage and communication solutions, security technologies and scalable anti-tamper products; Ethernet solutions; Power-over-Ethernet ICs and midspans; as well as custom design capabilities and services. Learn more at www.microsemi.com.
Revision History
The revision history describes the changes that were implemented in the document. The changes are listed by revision, starting with the current publication.
Revision 8.0
The following is a summary of changes made in this revision.
- Added support for 8 lanes configuration for Raw-14, Raw-16 and RGB-888 Data types.
- Updated Figure 2, page 3.
- Updated section Key Features, page 2.
- Updated section mipi_csi2_rxdecoder, page 4.
- Updated Table 2, page 5 and Table 3, page 6.
Revision 7.0
The following is a summary of changes made in this revision.
- Added sub level sections Key Features, page 2 and Supported Families, page 2.
- Updated Table 3, page 6.
- Updated Figure 4, page 7 and Figure 5, page 7.
- Added sections License, page 8, Installation Instructions, page 9, and Resource Utilization, page 10.
- Core Support for Raw14, Raw16, and RGB888 data types for 1, 2, and 4 lanes were added.
Revision 6.0
The following is a summary of changes made in this revision.
- Updated Introduction, page 2.
- Updated Figure 2, page 3.
- Updated Table 2, page 5.
- Updated Table 3, page 6.
Revision 5.0
The following is a summary of changes made in this revision.
- Updated Introduction, page 2.
- Updated title for Figure 2, page 3.
- Updated Table 2, page 5 and Table 3, page 6.
Revision 4.0
Updated the document for Libero SoC v12.1.
Revision 3.0
The following is a summary of changes made in this revision.
- Support for RAW12 data type was added.
- Added frame_valid_o output signal in the IP, see Table 2, page 5.
- Added g_NUM_OF_PIXELS configuration parameter in Table 3, page 6.
Revision 2.0
Support for RAW10 data type was added.
Revision 1.0
The first publication of this document.
Introduction
MIPI CSI-2 is a standard specification defined by a Mobile Industry Processor Interface (MIPI) alliance. The Camera Serial Interface 2 (CSI-2) specification defines an interface between a peripheral device (camera) and a host processor (base-band, application engine). This user guide describes the MIPI CSI-2 receiver decoder for PolarFire (MIPI CSI-2 RxDecoder), which decodes the data from the sensor interface. The IP core supports multi-lane (1, 2, 4, and 8 lanes) for Raw-8, Raw-10, Raw-12, Raw-14, Raw-16, and RGB-888 data types. MIPI CSI-2 operates in two modes—high-speed mode and low-power mode. In high-speed mode, MIPI CSI-2 supports the transport of image data using short packet and long packet formats. Short packets provide frame synchronization and line synchronization information. Long packets provide pixel information. The sequence of transmitted packets is as follows.
- Frame start (short packet)
- Line start (optional)
- Few image data packets (long packets)
- Line end (optional)
- Frame end (short packet)
One long packet is equivalent to one line of image data. The following illustration shows the video data stream.
Figure 1 • Video Data Stream

Key Features
- Supports Raw-8, Raw-10, Raw-12, Raw-14, Raw-16, and RGB-888 data types for 1, 2, 4, and 8 lanes
- Supports 4 pixels per pixel clock for 4 and 8 lanes mode
Supported Families
- PolarFire® SoC
- PolarFire®
Hardware Implementation
This section describes the hardware implementation details. The following illustration shows the MIPI CSI2 receiver solution that contains the MIPI CSI2 RxDecoder IP. This IP has to be used in conjunction with the PolarFire® MIPI IOD generic interface blocks and Phase-Locked Loop (PLL). The MIPI CSI2 RxDecoder IP is designed to work with the PolarFIre MIPI IOG blocks. Figure 2 shows the pin connection from the PolarFire IOG to the MIPI CSI2 RxDecoder IP. A PLL is required to generate the parallel clock (pixel clock). The input clock to the PLL will be from the RX_CLK_R output pin of the IOG. The PLL has to be configured to produce the parallel clock, based on the MIPI_bit_clk and the number of lanes used. The equation used to calculate the parallel clock is as follows.

The following illustration shows the architecture of MIPI CSI-2 Rx for PolarFire.
Figure 2 • Architecture of MIPI CSI-2 Rx Solution for 4 Lane Configuration

The preceding figure shows the different modules in the MIPI CSI2 RxDecoder IP. When used in conjunction with the PolarFire IOD Generic and PLL, this IP can receive and decode the MIPI CSI2 packets to produce pixel data along with the valid signals.
Design Description
This section describes the different internal modules of the IP.
Embsync_detect
This module receives data from the PolarFire IOG and detects the embedded SYNC code in the received data of each lane. This module also aligns the data from each lane to the SYNC code and sends it to the mipi_csi2_rxdecoder module for decoding the packet.
mipi_csi2_rxdecoder
This module decodes the incoming short packets and long packets and generates the frame_start_o, frame_end_o, frame_valid_o, line_start_o, line_end_o, word_count_o, line_valid_o, and data_out_o outputs. Pixel data arrives between line start and line end signals. The short packet contains only the packet header and supports various data types. MIPI CSI-2 Receiver IP Core supports the following data types for short packets.
Table 1 • Supported Data Types

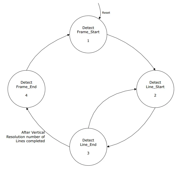
The long packet contains the image data. The length of the packet is determined by the horizontal resolution, to which the camera sensor is configured. This can be seen at the word_count_o output signal in bytes. The following illustration shows the FSM implementation of decoder.
Figure 3 • FSM Implementation of Decoder

- Frame Start: On receiving the frame start packet, generate the frame start pulse, and then wait for line start.
- Line Start: On receiving the line start indication, generate the line start pulse.
- Line End: On generating the line start pulse, store the pixel data, and then generate the line end pulse. Repeat Step 2 and 3 until the frame end packet is received.
- Frame End: On receiving the frame end packet, generate the frame end pulse. Repeat the above steps for all frames.
The CAM_CLOCK_I must be configured to the image sensor frequency, to process the incoming data, regardless of Num_of_lanes_i configured to one lane, two lanes, or four lanes. The IP supports Raw-8, Raw-10, Raw-12, Raw-14, Raw-16, and RGB-888 data types. One pixel per clock is received on data_out_o if the g_NUM_OF_PIXELS is set to one. If the g_NUM_OF_PIXELS is set to 4 then four pixels per clock are sent out and the parallel clock has to be configured 4 times lower than the normal case. The four pixels per clock configuration gives user the flexibility to run their design at higher resolutions and higher camera data rates, which makes it easier to meet design timings. To indicate valid image data, the line_valid_o output signal is sent. Whenever it is asserted high, output pixel data is valid.
Inputs and Outputs
The following table lists the input and output ports of the IP configuration parameters.
Table 2 • Input and Output Ports
| Signal Name | Direction | Width | Description |
| CAM_CLOCK_I | Input | 1 | Image sensor clock |
| PARALLEL_CLOCK_I | Input | 1 | Pixel clock |
| RESET_N_I | Input | 1 | Asynchronous active low reset signal |
| L0_HS_DATA_I | Input | 8-bit | High speed input data from lane 1 |
| L1_HS_DATA_I | Input | 8-bit | High speed input data from lane 2 |
| L2_HS_DATA_I | Input | 8-bit | High speed input data from lane 3 |
| L3_HS_DATA_I | Input | 8-bit | High speed input data from lane 4 |
| L4_HS_DATA_I | Input | 8-bit | High speed input data from lane 5 |
| L5_HS_DATA_I | Input | 8-bit | High speed input data from lane 6 |
| L6_HS_DATA_I | Input | 8-bit | High speed input data from lane 7 |
| L7_HS_DATA_I | Input | 8-bit | High speed input data from lane 8 |
| L0_LP_DATA_I | Input | 1 | Positive low power input data from lane one |
| L0_LP_DATA_N_I | Input | 1 | Negative low power input data from lane one |
| L1_LP_DATA_I | Input | 1 | Positive low power input data from lane two |
| L1_LP_DATA_N_I | Input | 1 | Negative low power input data from lane two |
| L2_LP_DATA_I | Input | 1 | Positive low power input data from lane three |
| L2_LP_DATA_N_I | Input | 1 | Negative low power input data from lane three |
| L3_LP_DATA_I | Input | 1 | Positive low power input data from lane four |
| L3_LP_DATA_N_I | Input | 1 | Negative low power input data from lane four |
| L4_LP_DATA_I | Input | 1 | Positive low power input data from lane five |
| L4_LP_DATA_N_I | Input | 1 | Negative low power input data from lane five |
| L5_LP_DATA_I | Input | 1 | Positive low power input data from lane six |
| L5_LP_DATA_N_I | Input | 1 | Negative low power input data from lane six |
| L6_LP_DATA_I | Input | 1 | Positive low power input data from lane seven |
| L6_LP_DATA_N_I | Input | 1 | Negative low power input data from lane seven |
| L7_LP_DATA_I | Input | 1 | Positive low power input data from lane eight |
| L7_LP_DATA_N_I | Input | 1 | Negative low power input data from lane eight |
| data_out_o | Output | g_DATAWIDT H*g_NUM_OF _PIXELS-1: 0 | 8-bit, 10-bit, 12-bit, 14-bit, 16-bit, and RGB-888 (24-bit) with one pixel per clock. 32-bit, 40-bit, 48-bit, 56-bit, 64-bit, and 96-bit with four pixels per clock. |
| line_valid_o | Output | 1 | Data valid output. Asserted high when data_out_ois valid |
| frame_start_o | Output | 1 | Asserted high for one clock when frame start is detected in the incoming packets |
| frame_end_o | Output | 1 | Asserted high for one clock when frame end is detected in the incoming packets |
| frame_valid_o | Output | 1 | Asserted high for one clock for all active lines in a frame |
| line_start_o | Output | 1 | Asserted high for one clock when line start is detected in the incoming packets |
| line_end_o | Output | 1 | Asserted high for one clock when line end is detected in the incoming packets |
| word_count_o | Output | 16-bit | Represents the pixel value in bytes |
| ecc_error_o | Output | 1 | Error signal which indicates ECC mismatch |
| data_type_o | Output | 8-bit | Represents Data type of packet |
| virtual_channel_o | Output | 2-bit | Represents Virtual channel value |
Configuration Parameters
The following table lists the description of the configuration parameters used in the hardware implementation of the MIPI CSI-2 Rx Decoder block. They are generic parameters and can vary based on the application requirements.
Table 3 • Configuration Parameters

Timing Diagram
The following sections show the timing diagrams.
Long Packet
The following illustration shows the timing waveform of the long packet.
Figure 4 • Timing Waveform of Long Packet

Short Packet
The following illustration shows the timing waveform of the frame start packet.
Figure 5 • Timing Waveform of Frame Start Packet

License
The core is license locked for clear text RTL. The core supports the generation of encrypted RTL for the Verilog version of the core with no license.
Installation Instructions
The core must be installed into Libero software. It is done automatically through the Catalog update function in Libero, or the CPZ file can be manually added using the Add Core catalog feature. Once the CPZ file is installed in Libero, the core can be configured, generated, and instantiated within SmartDesign for inclusion in the Libero project. For further instructions on core installation, licensing, and general use, refer to the Libero SoC Online Help.
Resource Utilization
The following table shows the resource utilization of a sample MIPI CSI-2 Receiver Core implemented in a PolarFire FPGA (MPF300TS-1FCG1152I package) for RAW 10 and 4-lane configuration.
Table 4 • Resource Utilization
| Element | Usage |
| DFFs | 1376 |
| 4-input LUTs | 981 |
| LSRAMs | 9 |
Microsemi Proprietary UG0806 User Guide Revision 8.0



















