BROAN B70DHV 70 Pint Dehumidifier

The B70DHV is a ventilating dehumidifier that is integrated into the heating and cooling system to provide the ultimate in comfort, health and property protection through:
+ Dehumidification
+ Fresh Air Ventilation (Optional)
+ Air Filtration
SAFETY INSTRUCTIONS
WARNING
THIS SYMBOL MEANS IMPORTANT INSTRUCTIONS. FAILURE TO HEED THEM CAN RESULT IN SERIOUS INJURY OR DEATH
CAUTION!
THIS SYMBOL MEANS IMPORTANT INSTRUCTIONS. FAILURE TO HEED THEM CAN RESULT IN INJURY OR MATERIAL PROPERTY DAMAGE.
Registrations
This Broan dehumidifier conforms to unified standard UL 60335-2-40 and CSA Standard C22.2.60335-2-40.
WARNING!
120 VOLTS MAY CAUSE SERIOUS INJURY FROM ELECTRIC SHOCK. DISCONNECT ELECTRICAL POWER BEFORE STARTING INSTALLATION OR SERVICING, AND LEAVE POWER DISCONNECTED UNTIL INSTALLATION OR SERVICE IS COMPLETED.
CAUTION!
READ ALL INSTRUCTIONS BEFORE BEGINNING INSTALLATION.
ALWAYS USE CAUTION AND WEAR CUT RESISTANT GLOVES WHEN HANDLING SHEET METAL.
IMPROPER INSTALLATION MAY CAUSE PROPERTY DAMAGE OR INJURY.
INSTALLATION, SERVICE, AND MAINTENANCE MUST BE PERFORMED BY A QUALIFIED SERVICE TECHNICIAN.
DEHUMIDIFIER IS HEAVY. HANDLE WITH CARE AND FOLLOW INSTALLATION INSTRUCTIONS. NEVER OPERATE A UNIT WITH A DAMAGED POWER CORD. IF THE POWER CORD IS DAMAGED, IT MUST BE REPLACED BY THE MANUFACTURER, ITS SERVICE AGENT, OR A SIMILARLY QUALIFIED PERSON IN ORDER TO AVOID A HAZARD.
THIS APPLIANCE IS NOT INTENDED FOR USE BY PERSONS (INCLUDING CHILDREN) WITH REDUCED PHYSICAL, SENSORY OR MENTAL CAPABILITIES, OR LACK OF EXPERIENCE OR KNOWLEDGE, UNLESS THEY HAVE BEEN GIVEN SUPERVISION OR INSTRUCTION CONCERNING THE USE OF THE APPLIANCE BY A PERSON RESPONSIBLE FOR THEIR SAFETY. CHILDREN SHOULD BE SUPERVISED TO ENSURE THAT THEY DO NOT PLAY WITH THE APPLIANCE.
DEHUMIDIFIER SET UP
Important Precautions
- The device is designed to be installed indoors in a space that is protected from rain and flooding.
- Install the unit with enough space to access all sides for maintenance and service. The entire shell needs to be removed in order to do repairs.
- Avoid directing the discharge air at people. The dehumidifier should be used in the upright position.
- If used near a water source; be certain there is no chance the unit could fall into the water or get splashed and that it is plugged into a dedicated circuit and Ground Fault Circuit Interrupter (GFCI) protected outlet.
- DO NOT use the dehumidifier as a bench or table.
- DO NOT place the dehumidifier directly on structural building members without vibration absorbers or unwanted noise may result. Place the B70DHV on supports to raise the base of the unit.
- A drain pan with a float switch MUST be placed under the dehumidifier if installed above a living area or above an area where water leakage could cause damage.
Location Considerations
- Allow sufficient clearance to handle the unit’s overall dimensions as well as the necessary return and supply ductwork to the unit.
- Allow sufficient clearance for filter removal and to prevent airflow obstruction.
- Electrical service access will require the removal of the outside shell. Allow sufficient clearance around the unit.
- Locate the dehumidifier in an area where the cord’s lenght (9′) easily reaches a 115 VAC electrical outlet with a minimum of a 15 Amp circuit capacity.
- Locate the dehumidifier in an area where field wiring the control (low voltage) to the unit will be possible.
- It is recommended that a backdraft damper be used in the discharge duct of the B70DHV, especially when connecting to the supply ducting system. The backdraft damper prevents supply air from counter flowing through the B70DHV when it is not operating. The dehumidifier’s location should be chosen to allow installation of this accessory if necessary.
- The B70DHV may be suspended with the hang kit or a suitable alternative from structural members, ensuring the assembly supports the dehumidifier’s base in its entirety. DO NOT hang the B70DHV from its’ cabinet.
- Allow for proper drainage and routing of needed drain pipes.

ATTACHING DUCT COLLARS
Fresh Air Ventilation Duct
Fresh air ventilation is optional. If setting up the unit to provide fresh air ventilation, see page 10.
Return Air Inlet
An 8” diameter duct collar is attached to the unit.
Supply Air Outlet
The back panel of the dehumidifier can be rotated to allow for horizontal flow through or vertical flow through of the supply air.
- Horizontal Flow Through
The unit ships configured for a horizontal flow through. An 8″ diameter duct collar is attached to the unit. - Vertical Flow Through
Remove the exhaust panel using a T20 torx bit. Rotate the panel so the exhaust collar is located on the top of the unit. Align screw holes and snap the panel onto the base. Secure the exhaust panel to the base by replacing the six screws.

ELECTRICAL REQUIREMENTS
The B70DHV plugs into a common grounded 115VAC outlet. The device draws 5.1 Amps at 80°F and 60% RH. Locate the dehumidifier in an area where the cord’s length (9′) easily reaches a 115 VAC electrical outlet with a minimum of 15 Amp circuit capacity. If used in an area that may become wet, a GFCI protected circuit is recommended. Consult local electrical codes for any further information.
There are multiple control devices that can be used with B70DHV. The controls are to be located remotely from the dehumidifier and placed in the space to be conditioned. Low voltage (24 Volt) controls can be used with the B70DHV and MUST be connected with low voltage (18-22 gauge) thermostat wire.
WARNING!
THE REMOTE CONTROLS OF THE B70DHV ARE POWERED BY A LOW VOLTAGE CIRCUIT (24VAC) AND MUST NEVER CONTACT OR BE CONNECTED TO A HIGH VOLTAGE CIRCUIT.
CAUTION!
DO NOT ALLOW THE 24V TERMINAL TO CONTACT THE COM/DMPR TERMINALS ON THE B70DHV OR DAMAGE TO THE TRANSFORMER WILL RESULT.
CAUTION!
SOME OF THE SCREWS TERMINALS ON THE B70DHV MAY NOT BE USED WITH CERTAIN CONTROLS AND SHOULD BE LEFT UNCONNECTED.
Electrical Precautions
- Do not install the control where it may not accurately sense the relative humidity such as near HVAC supply registers, near exterior doors, on an outside wall, near a window, or near a water source.
- The screw terminals on the B70DHV and the control are labeled to prevent confusion.
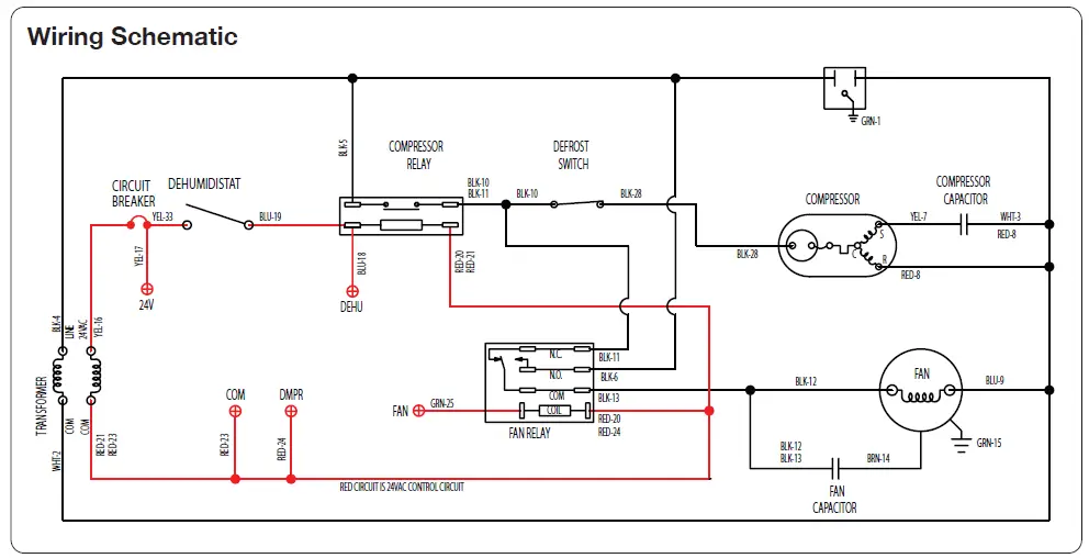
- Be sure to consult the electrical schematic in the CONTROLS Section (page 12) of this manual or inside the access panel of the B70DHV before making control connections.

DRAIN INSTALLATION
The B70DHV generates condensate.
Place a secondary drain pan with a float switch under the dehumidifier if it is suspended above a finished area or above an area where water leakage could cause damage.
A drain trap is required for the dehumidifier to run properly. Install a 3/4″ threaded male NPT adapter to the drain pan. Install a drain pipe assembly utilizing 3/4″ PVC pipe to transport the condensate to a drain. Pitch of drain should be 1″ per 10′.
An optional condensate pump kit is available for use with the B70DHV and may be installed if lift is required to dispose of condensate. Condensate is automatically pumped to a remote location when the water level in the pump’s reservoir rises to close the float switch.
The pump also contains a safety float switch. The white leads from this switch extend from beneath the pump cover. This switch should be installed in series with the field wire that connects to the common lead from the B70DHV to the control panel. If the pump fails, this switch opens the common control circuit and stops water production before the reservoir overflows. Contact a qualified electrician to install the safety float switch to the B70DHV dehumidifier.
Note: An optional condensate pump kit can be purchased from a local dealer or online.

DUCTING TO HVAC SYSTEMS
The recommended installation creates a separate return for the B70DHV in a central area of the structure. Duct the supply of the unit to the air supply of the existing HVAC system. Connect an insulated duct from outside to provide fresh make-up air (optional).
CAUTION!
DO NOT CONNECT WITH A STATIC PRESSURE GREATER THAN OR EQUAL TO +0.5 WG. CONTACT TECHNICAL SUPPORT AT (800) 558-1711 FOR ADDITIONAL DETAILS.
Ducting Considerations:
- All flexible ducting connected to the B70DHV should be UL listed.
- A short piece of flexible ducting on all B70DHV duct connections is recommended to reduce noise and vibration transmitted to rigid ductwork in the structure.
- Use a minimum 8″ diameter round or equivalent rectangular duct for total duct lengths of up to 25′. Use a minimum 10″ diameter or equivalent for longer lengths.
- Grills or diffusers on the duct ends must not excessively restrict airflow.
- A length of 8″ or more of insulated flex duct or any other vibration isolating material on the outlet of the B70DHV will reduce air noise from the blower.
- Effective dehumidification may require that ducting be branched to isolated, stagnant air flow areas. When ducting to two or three areas, use 6″ or larger diameter branch ducting. When ducting to four or more areas, use 4″-6″ or larger diameter branch ducting. Provisions must be made to provide airflow from supply locations to the central return location. Proper air distribution is important to ensure even humidity control and heat distribution throughout the structure.
- DO NOT locate the return in a bathroom or a kitchen.
Recommended HVAC System Installation
- The recommended installation draws air from a dedicated indoor air return and ducts the supply of the dehumidifier to the air supply of the existing HVAC system. Utilize the optional fresh air ventilation duct to provide outside air.
- Install a dedicated 8″ air return for the B70DHV from a central area of the structure.
- Duct the supply of the B70DHV to the supply of the existing HVAC system with a backdraft damper.
- If the existing system has multiple returns, instead of installing a dedicated return to the B70DHV,it is possible to select one to disconnect from the existing HVAC system and use it for the dedicated B70DHV return. Select a return from a central location in the house that is always open to the rest of the structure. DO NOT use a return from a room where doors are kept closed.
- DO NOT locate return in a bathroom or kitchen.
- Control should be located remotely from the dehumidifier and placed in a central location.
- Dedicated Santa Fe Ultra70 Return to A/C Supply

FRESH AIR VENTILATION
Fresh air ventilation is optional.
Fresh air may be brought into the structure by connecting an insulated duct from outside the structure to a tee located in the inlet duct of the B70DHV. A ventilation control is needed to program the time and frequency that the unit introduces outside air. The time and frequency of ventilation should be based on the size and occupancy of the residence.
- The 6″ fresh air ventilation duct should tee into the 8″ round collar on the front of the B70DHV.
- An insulated 6″ diameter duct can provide up to 55 CFM of outside air.
- Performance of the B70DHV can be impacted by inside and outside air conditions.
- When a 6″ motorized damper is used, a digital control is required.
- It may be necessary to use 8″ duct work if additional fresh air is required.
- In cold climates or at times when the dew point is low, ventilation can be used to dehumidify the structure, making the B70DHV capable of year-round drying.
Fresh Air Ventilation With Dehumidifier Off and Fan Only Operation
Outside air mixes with return air prior to beginning the dehumidification process. Outside and inside temperature and relative humidity will impact the combined outlet air conditions.

Determine Ventilation Requirements
The MINIMUM ventilation requirement is calculated using ASHRAE 62.2-2016. Use one or both of the options below to determine your ventilation requirement. Follow all local and national building and safety codes.
Option 1: Calculating Airflow Requirement Using ASHRAE 62.2-2016 Airflow Equation ASHRAE Airflow in CFM = [House Area in Sq.Ft. x 0.03] + [(Number of Bedrooms +1) x 7.5]
NOTE: Use ‘Number of Bedrooms + 1’ or ‘Number of Occupants’, whichever is larger.
Example 1: Number of Bedrooms + 1 1800 square foot house with 3 bedrooms, 4 occupants = [1800 X 0.03] + [(3+1) X 7.5] = 84 CFM
Example 2: Number of Occupants 1800 square foot house with 3 bedrooms, 5 occupants = [1800 X 0.03] + [5 X 7.5] = 91.5 CFM
Record the required CFM ____________
Option 2: Calculating Airflow Requirement Using Table 4.1 from ASHRAE 62.2-2016
Ventilation Air Requirements, CFM
Table 4.1 from ASHRAE 62.2-2016
| Floor Area (ft2) | Number of Bedrooms | ||||
| 1 | 2 | 3 | 4 | 5 | |
| < 500 | 30 | 38 | 45 | 53 | 60 |
| 501 – 1000 | 45 | 53 | 60 | 68 | 75 |
| 1001 – 1500 | 60 | 68 | 75 | 83 | 90 |
| 1501 – 2000 | 75 | 83 | 90 | 98 | 105 |
| 2001 – 2500 | 90 | 98 | 105 | 113 | 120 |
| 2501 – 3000 | 105 | 113 | 120 | 128 | 135 |
| 3001 – 3500 | 120 | 128 | 135 | 143 | 150 |
| 3501 – 4000 | 135 | 143 | 150 | 158 | 165 |
| 4001 – 4500 | 150 | 158 | 165 | 173 | 180 |
| 4501 – 5000 | 165 | 173 | 180 | 188 | 195 |
CONTROLS
A control can be used with the B70DHV. Broan offers the DEH 3000 proprietary control. The DEH 3000 monitors and controls relative humidity and proper ventilation levels in their home. This control is also available with a remote sensing option. The B70DHV features a built-in dehumidistat control as well as the ability to wire a remote mounted control to the unit. If the B70DHV is located outside of the area where humidity control is desired, consider using a remote wired humidity controller that is located in the area where humidity control is desired. If using the built-in dehumidistat to control the unit, locate the control in an area where it can accurately sense the humidity of the area where humidity control is desired. If the B70DHV is located in the area where humidity control is desired, consider using the built-in control. Adjust the humidity control so that the unit maintains the desired level of humidity.
Note: The DEH 3000 is sold seperately and can be purchased online or through your local dealer. Other thermostats are compatible with the B70DHV.
Wiring Controls
CAUTION!
DO NOT ALLOW THE 24V TERMINAL FROM THE B70DHV TO CONTACT THE COM TERMINAL ON THE B70DHV OR DAMAGE TO THE TRANSFORMERS WILL RESULT.
Circuit Breaker
To prevent damage to the 24 volt control transformer, the B70DHV comes with a resettable circuit breaker. Check wiring for any electrical short and repair before resetting breaker. Resetting the circuit breaker without correcting the electrical short may result in transformer damage. Be sure to check the electrical schematic in this manual or inside the access panel of the B70DHV before making any control connections.
The reset button for the circuit breaker can be found on the back of the unit.

Control Connections
The control and the B70DHV are labeled to prevent confusion. Depending on the control, some of the screw terminals on the B70DHV may not be used. Be sure to consult the electrical schematic in this manual or inside the access panel of the B70DHV before making control connections.
A low voltage control must be used with the B70DHV
| Terminal Block Control Operation: | |
| COM | 24VAC Power Transformer Neutral Side |
| FAN | Fan Control |
| 24V | Transformer High Side |
| DEHU | Dehumidification (Fan and Compressor) Control |
| DMPR | 24VAC Power Transforme Neutral Side |
| * | Spare Terminal (Open) |
| Between the COM lead and the 24V TERMINAL is a 40VA transformer. This low voltage power source powers the relay coils which control the fan and compressors. This 24VAC transformer can also be used to power HVAC accessories external to the dehumidifier. | |
| Compressor ON / Fan ON | Make contact between 24V and DEHU terminals |
| Compressor OFF / Fan ON | Make contact between 24V and FAN terminals |
| Power HVAC Accessory | Connect the accessory to the DMPR and 24V terminals |
NOTE: 18 gauge wire needed between the B70DHV dehumidifier and the external control.
AIR FILTRATION
The B70DHV is equipped with a MERV-13 (Dimensions: 0.75” x 9.00” x 11.38”) air filter. The filter should be checked and replaced every three to six months. Operating the unit with a dirty filter will reduce dehumidifier capacity and efficiency.
DO NOT operate the unit without the recommended filter. Filter non-compliance voids the product warranty
CAUTION!
MAKE SURE UNIT IS OFF BEFORE CHANGING THE FILTER.
Changing the Filter
For greatest filtration and efficiency of the B70DHV, it is recommended the air filter be replaced every three to six months with a MERV-13 rated filter.
Step 1: Remove the filter door from one side of the B70DHV by pushing the snap button in and gently pulling the door away from the unit. Then pull up to disengange the door from the slot.

Step 2: Remove the filter by gently pulling straight out of the unit. Insert new filter by gently pushing it straight into the unit. Make sure the AIR FLOW arrow on the filter is pointing into the unit.

Step 3: Replace filter door ensuring the opening is fully covered.

MERV Rating Chart
Table Data Source: United States Environmental Protection Agency

SERVICE
Troubleshooting
CAUTION!
TROUBLESHOOTING SHOULD BE PERFORMED BY A QUALIFIED HVAC TECHNICIAN.
| Symptom | Possible Reason | Troubleshooting Procedure | |
| Neither fan nor compressor running. Dehumidification is being called for. | 1. Dehumidifier unplugged or no power to outlet. 2. Humidity control set too high. 3. Loose connection in internal or control wiring. 4. Defective compressor relay. 5. Defective control transformer. | WARNING! ELECTRICAL SHOCK HAZARD: ELECTRICAL POWER MUST BE PRESENT TO PERFORM SOME TESTS. THESE TESTS SHOULD BE PERFORMED BY A QUALIFIED SERVICE PERSON. | |
| Troubleshooting Procedure for Control Related Issues | |||
| This method of diagnosis will test the 3 main components of the control circuit individually to indicate any potential problems. This is to be used when the control will not activate the main unit. 1. Detach field control wiring connections from the terminals on the main unit. | |||
| Compressor is not running. Dehumidification is being called for. Fan is running. | 1. Defective compressor run capacitor. 2. Loose connection in compressor circuit. 3. Defective compressor overload. 4. Defective compressor. 5. Defrost thermostat open. | ||
| 2. Connect the 24V and FAN terminals together; only the fan should run. Disconnect the terminals. | |||
| 3. Connect the 24V and DEHU terminals together; fan and compressor should run. Disconnect the terminals. 4. If this test works, the main unit is working correctly from a control standpoint. | |||
| Compressor cycles on and off. Dehumidification is being called for. | 1. Low ambient temperature and/or humidity causing unit to cycle through defrost mode. | ||
| 2. Defective compressor overload. | 5. Reconnect field control wiring to the terminals on the main unit. | ||
| 3. Defective compressor. 4. Defrost thermostat defective. 5. Dirty air filter(s) or air flow restricted. 6. Defective fan or relay. | 6. Remove the control panel cover and detach the field wiring from the control connections. 7. Connect the 24V and FAN terminals together; only the fan should run. Disconnect the terminals. 8. Connect the 24V and DEHU terminals together; fan and compressor should run. Disconnect the terminals. | ||
| 1. Loose connection in fan circuit. 2. Obstruction prevents fan impeller rotation. 3. Defective fan. 4. Defective fan relay. | |||
| Fan is not running. Dehumidification or fan is being called for. | 9. If this test works, then the field control wiring is ok. 10. If the problem persists, then the control is most likely faulty. |
| Symptom | Possible Reason | Troubleshooting Procedure |
| Low dehumidification capacity (evaporator is frosted continuously). Dehumidification is being called for. | 1. Defrost thermostat loose or defective. 2. Low refrigerant charge. 3. Dirty air filter(s) or air flow restricted. 4. Excessively restrictive ducting connected to unit. | WARNING! ELECTRICAL SHOCK HAZARD: ELECTRICAL POWER MUST BE PRESENT TO PERFORM SOME TESTS. THESE TESTS SHOULD BE PERFORMED BY A QUALIFIED SERVICE PERSON. Troubleshooting Procedure for Performance Related Issues This method of diagnosis is used to function check the internal components in the dehumidi- fier. This is to be used when a performance issue is suspected. 1. Set the humidity controller all the way to the most humid setting or off position – Did the unit shut off? 2. If yes, turn the fan setting to the ON position – does the fan start? 3. If fan starts, leave in the fan ON position and set the humidity all the way to driest setting. May have to wait 5 minutes for the compressor to start. 4. Listen for a distinct buzzing/humming sound of a compressor starting up – do you hear this noise? 5. If compressor is running and continues to run, after about 15 minutes you should feel a slight increase in air temperature being discharged out of the discharge air side of the unit. 6. If so, depending on your environmental conditions (temp/Rh%), you should see some water production out of the hose within 30 minutes or so. (Note: If the room temperature is 55 degrees or below and/or in area of low relative humidity, the dehumidifier will produce little to no water.) 7. Collecting the water removed in a 24 hour period will give a measurement of performance. |
| No ventilation. Ventilation is being called for. | 1. Loose connection in ventilation control circuit. 2. Loose connection in damper power circuit. 3. Defective fresh air damper. | |
| Dehumidifier removes some water, but not as much as expected. | 1. Air temperature and/or humidity have dropped. 2. Humidity meter and or thermometer used are out of calibration. 3. Unit has entered defrost cycle. 4. Dirty air filter(s) or air flow is restricted. 5. Defective defrost thermostat. 6. Low refrigerant charge. 7. Air leak such as loose cover or ducting leaks. 8. Defective compressor. 9. Restrictive ducting. |
Refrigerant Charging
WARNING!
SERVICING THE B70DHV WITH ITS HIGH PRESSURE REFRIGERANT SYSTEM AND HIGH VOLTAGE CIRCUITRY PRESENTS A HEALTH HAZARD WHICH COULD RESULT IN DEATH, SERIOUS BODILY INJURY, AND/OR PROPERTY DAMAGE. SERVICE MUST BE PERFORMED BY A QUALIFIED SERVICE TECHNICIAN.
If the refrigerant charge is lost due to service or a leak, the leak should be repaired and a new charge must be accurately weighed in. If any of the old charge is left in the system, it must be recovered before weighing in the new charge. Refer to the unit nameplate for the correct charge weight and refrigerant type.
WARRANTY
Limited Warranty. Broan, LLC (“Broan”) warrants as follows: (i) the Broan B70DHV dehumidifier (“Product”) will be free of material defects in workmanship or materials for a period of two (2) years (“Two-Year Warranty”) following the date of initial purchase of such Product by an original customer purchasing from Broan or an authorized reseller (“Customer”); and (ii) the Product’s components will be free of material defects in workmanship or materials for a period of six (6) years following the date of initial purchase of such Product by a Customer.
Limitation of Remedies. CUSTOMER’S SOLE AND EXCLUSIVE REMEDY UNDER THE ABOVE LIMITED WARRANTY AND BROAN’S ENTIRE LIABILITY THEREUNDER, SHALL BE, AT THE SOLE OPTION OF BROAN, REPLACEMENT OR REPAIR OF SUCH PRODUCT OR ITS COMPONENTS (“COMPONENTS”) BY BROAN OR BROAN’S AGENTS ONLY.
REFRIGERANT, PIPING, SUPPLIES, TRANSPORTATION COSTS, LABOR COSTS INCURRED IN REPAIR OR REPLACEMENT OF SUCH COMPONENTS ARE NOT INCLUDED. THIS DISCLAIMER AND EXCLUSION SHALL APPLY EVEN IF THE EXPRESS WARRANTY AND LIMITED REMEDY SET FORTH HEREIN FAILS OF ITS ESSENTIAL PURPOSE. CUSTOMER ACKNOWLEDGES THAT NO REPRESENTATIVE OF BROAN OR OF ITS AFFILIATES OR RESELLERS IS AUTHORIZED TO MAKE ANY REPRESENTATION OR WARRANTY ON BEHALF OF BROAN OR ANY OF ITS AFFILIATES OR RESELLERS THAT IS NOT IN THIS AGREEMENT. Notwithstanding the above, during the term of the Two-Year Warranty only, Broan will provide, free of charge to Customer, all Components and labor (except costs related to removal and installation of Product) required to fulfill its obligations under such Two-Year Warranty.
Disclaimer of Warranties. EXCEPT FOR ABOVE LIMITED WARRANTY, WHICH IS THE SOLE AND EXCLUSIVE WARRANTY PROVIDED WITH RESPECT TO THE PRODUCT AND ITS COMPONENTS, BROAN HEREBY DISCLAIMS ALL EXPRESS AND IMPLIED WARRANTIES, INCLUDING, WITHOUT LIMITATION, THE IMPLIED WARRANTIES OF MERCHANTABILITY AND FITNESS FOR A PARTICULAR PURPOSE.
Warranty Limitations. The foregoing limited warranty extends only to a Customer and shall be null and void upon attempted assignment or transfer. A “defect” under the terms of the limited warranty shall not include problems resulting from Customer’s or Customer’s employees’, agents’, invitees’ or a third party’s misuse, improper installation, improper design of any system in which the Product is included, abuse, lack of normal care, failure to follow written instructions, tampering, improper repair, or freezing, corrosion, acts of nature or other causes not arising out of defects in Broan’s workmanship or material. If a Product or Component is replaced while under warranty, the applicable limited warranty period shall not be extended beyond the original warranty time period. The limited warranty does not cover any costs related to changes to a Product or Component that may be required by any codes, laws, or regulations that may become effective after initial purchase of the Product by Customer. Customer Responsibilities. As a further condition to obtaining warranty coverage hereunder, the Customer must send a valid warranty claim to Broan such that Broan receives such claim prior to the end of the applicable warranty period. Broan shall have no obligation hereunder with respect to any claim received by Broan after the expiration of the applicable warranty period.
As a further condition to obtaining warranty coverage hereunder, the Customer must present forms of invoices evidencing proof of purchase of a Product. If such invoices do not clearly indicate the date of initial purchase by a Customer, the applicable Product’s date of manufacture will be used instead of the date of initial purchase for the purpose of calculating the commencement of the applicable warranty period. Warranty service must be performed by Broan or a servicer authorized by Broan. In order to obtain warranty service, the Customer should call Broan at 1-800-558-1711 and ask for the Broan Products Service Department, which will then arrange for applicable warranty service. Warranty service will be performed during customary, daytime working hours. If the Product must be shipped for service, Customer shall be solely responsible for properly packaging the Product, for all freight charges, and for all risk of loss associated with shipment.
Limitation of Liability. IN NO EVENT SHALL BROAN, IN CONNECTION WITH THE DESIGN, SALE, INSTALLATION, USE, REPAIR, REPLACEMENT OR PERFORMANCE OF ANY PRODUCT, COMPONENT, PART THEREOF OR WRITTEN MATERIAL PROVIDED THEREWITH, BE LIABLE, TO THE EXTENT ALLOWED UNDER APPLICABLE LAW, UNDER ANY LEGAL THEORY FOR ANY SPECIAL, DIRECT, INDIRECT, COLLATERAL OR CONSEQUENTIAL DAMAGES OF ANY KIND. NOTWITHSTANDING THE ABOVE LIMITATIONS AND WARRANTIES, THE SOLE AND EXCLUSIVE LIABILITY OF BROAN, REGARDLESS OF THE NATURE OR THEORY OF THE CLAIM, SHALL UNDER NO CIRCUMSTANCES EXCEED THE PURCHASE PRICE OF THE PRODUCT, COMPONENT OR PART UPON WHICH THE CLAIM IS PREMISED.
Applicable Law and Venue. ANY ARBITRATION, ENFORCEMENT OF AN ARBITRATION OR LITIGATION RELATED TO THE PRODUCT WILL BE BROUGHT EXCLUSIVELY IN DANE COUNTY, WISCONSIN, AND CUSTOMER CONSENTS TO THE JURISDICTION OF THE FEDERAL AND STATE COURTS LOCATED THEREIN, SUBMITS TO THE JURISDICTION THEREOF AND WAIVES THE RIGHT TO CHANGE VENUE. CUSTOMER FURTHER CONSENTS TO THE EXERCISE OF PERSONAL JURISDICTION BY ANY SUCH COURT WITH RESPECT TO ANY SUCH PROCEEDING.
Miscellaneous. If any term or condition of this Limited Warranty is found by a court of competent jurisdiction to be invalid, illegal or otherwise unenforceable, the same shall not affect the other terms or conditions hereof or thereof or the whole of this Limited Warranty. Any delay or failure by Broan to exercise any right or remedy will not constitute a waiver of Broan to thereafter enforce such rights.




















