Shenzhen Xiaoteng Technology XT-ZB1 Coexistence Module

Features
- General
- Chip: BL702C,8Mbit Flash embedded
- Module Size:16mm*20mm*3mm
- Bluetooth® Specification v5.0
- Zigbee 3.0, Base Device Behavior, CoreStack R21, Green Power
- 2.4 GHz RF transceiver
- Support BLE/Zigbee coexistence
- Standards Supported
- IEEE 802.15.4 MAC/PHY
- Bluetooth® Low Energy 1Mbps and 2Mbps
- Bluetooth® Long Range Coded 500Kbps and125Kbps
- Integrated balun, PA/LNA
- MCU Features
- 32-bit RISC CPU with FPU
- One RTC timer update to one year
- CPU frequency configurable from 1MHz to144MHz
- JTAG development support
- XIP QSPI Flash/pSRAM with hardwareencryption support
- 132KB RAM
- 192KB ROM
- 1Kb eFuse
- Peripheral Interfaces
- USB2.0 Full-Speed interface
- GPIO * 12;
- UART * 2;
- IIC * 1;
- SPI * 1;
- EN * 1;
- PWM *5;
- 10-bit DAC * 1;
- 12-bit ADC*1
- PIR * 1;
- IR remote control interface
- Working temperature: -40℃-105℃
Applications
- Serial transparent transmission;
- Smart power plug/Smart LED light;
- Sensor networks;
- Industrial wireless control;
Module Type
| Name | Antenna Type |
| XT-ZB1 | PCB ANT |
Module Structure

Update Record
| Date | Version | Update |
| 2021-9-2 | V1.0 | First released |
Introduction
- XT-ZB1 is highly integrated BLE and Zigbee combo module for IoT applications.
- XT-ZB1’s wireless subsystem contains 2.4G radio, BLE + Zigbee baseband and MAC designs.
- The microcontroller subsystem contains 32-bit RISC CPU, high-speed cache and memories.
- Power Management Unit controls ultra-low-power modes. Moreover, varieties of security features are supported.
- Peripheral interfaces include UART, PWM, USB, I2C, ADC, DAC and GPIOs.
Technical parameters for XT-ZB1 are listed as follows.
Table 1.1 XT-ZB1 Parameters
| Types | Items | Parameters |
|
RF | Zigbee Sensitivity | -104 dBm @250Kbps |
|
BLE Sensitivity | -104 dBm @120Kbps | |
| -100 dBm @500Kbps | ||
| -97 dBm @1Mbps | ||
| -94 dBm @2Mbps | ||
| TX Power | 0-14 dBm | |
| TX EVM | 11% | |
| Antenna | PCB antenna | |
|
Hardware | CPU | 32-bit RISC CPU |
| Interface | UART/GPIO/PWM | |
| Working voltage | 2.5V ~ 3.6V | |
|
Working current | 3.5mA @RF only | |
| 17mA @TX 10dBm | ||
| 45mA @TX 14dBm | ||
| Working temperature | -40°C ~ 105°C | |
| Storage temperature | -45°C ~ 1 35°C | |
| Shape | 16mm x 20mm x 3mm | |
|
Software | Encryption type | AES 128/192/256 |
| Update firmware | UART Download | |
| Software develop | SDK |
Interface Definition
XT-ZB1 module interface definition is shown as below

Working mode and pins function are shown in Table 2.1.
Table.2.1 Working mode
| Mode | D28 |
| UART Download Mode | High |
| Flash Boot Mode | LOW(default) |
Table.2.2 Pins Function Definition
Size and Layout
Shape for XT-ZB1 can be shown as follows.


Electrical Characteristics
Table 4.1 Electrical Characteristics
| Parameters | Condition | Min | Classical | Max | Unit | |
| Store Temperature | – | -40 | Normal | 125 | ℃ | |
| Sold Temperature | IPC/JEDEC J- STD-020 | – | – | 260 | ℃ | |
| Working Voltage | – | 2.5 | 3.3 | 3.6 | V | |
| I/O | VIL/VIH | – | -/2.0 | – | 0.8/- | V |
| VOL/VOH | – | -/2.4 | – | 0.4/- | ||
| Electrostatic release quantity (Human model) | TAMB=25℃ | – | – | 2 | KV | |
| Electrostatic release quantity (Human model) | TAMB=25℃ | – | – | 0.5 | KV | |
Power Consumption
Table 5.1 Power Consumption
| Parameters | Min | Classical | Max | Unit |
| RX only | – | 3.5 | – | mA |
| TX 0dbm | – | 4.8 | – | mA |
| TX 10dbm | – | 17 | – | mA |
| TX 14dbm | – | 45 | – | mA |
| Run in RAM @RC32M 144MHz | – | 8.44 | – | mA |
| Run in RAM @RC32M 32MHz | – | 3.36 | – | mA |
| Run in FLASH @RC32M 144MHz | – | 7.72 | – | mA |
| Run in FLASH @RC32M 32MHz | – | 3.39 | – | mA |
| Hibernate Mode | – | 1.2 | – | uA |
| Shut Down | – | 0.1 | 0 | uA |
RF Characteristics
The data in the following Table are gotten when voltage is 3.3V in the indoor temperature environment.
Table 6.1 RF Characteristics
| Parameters | Min | Classical | Max | Unite |
| TX | ||||
| TX Power | 0 | 0 | 14 | dBm |
| TX EVM | – | 11 | 13 | % |
| Sensibility | ||||
| Zigbee @250Kbps | – | -104 | – | dBm |
| BLE @125Kbps | – | -104 | – | dBm |
| BLE @500Kbps | – | -100 | – | dBm |
| BLE @1Mbps | – | -97 | – | dBm |
| BLE @2Mbps | – | -94 | – | dBm |
Recommended Sold Temperature Curve

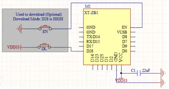
Minimum User System
This module can work just at 3.3V working voltage:

Note
- The working voltage for module is DC 3.3V;
- The max current from IO of this module is 12mA;
- Zigbee module is at download mode: D28 are High level, then module reset to power on;
- Zigbee module is connected to RXD of the other MCU, and TXD is connected to RXD of the other MCU.
The Recommended PCB Design
- XT-ZB1 module can be sold on PCB board directly. For the high RF performance for the device, please notice the placement of the module. There are three ways to use the module for RF Module with PCB antenna.
- Solution 1: optical solution. The RF module is placed on the side of the board, and the antennas are all exposed, and there is no metal material around the antenna, including wires, metal casings, weight plates, and the like.
- Solution 2: sub-optical solution. The RF module is placed on the side of the board, and the antenna below is hollowed out. There is a gap of not less than 5 mm reserved with the PCB, and there is no metal material around the antenna, including wires, metal casings, weight plates, and the like.
Solution 3: The RF module is placed on the side of the board, and the PCB area under the antenna is empty, and copper cannot be laid.

Peripheral Design Suggestion
XT-ZB1 module is already integrated into high-speed GPIO and Peripheral interface, which may be generated the switch noise. If there is a high request for the power consumption and EMI characteristics, it is suggested to connect a serial 10~100 ohm resistance, which can suppress overshoot when switching power supply, and can smooth signal. At the same time, it also can prevent electrostatic discharge (ESD).






















