DLM-1 Series Remote Dante™
Mic/line Input Modules
Installation Guide
INTRODUCTION
The DLM-1 is a remote mic/line input module for use in a Dante network audio system, or other Dante-compatible networks. It is ideal for use with Cloud CDI-CA or CDI-CV Dante input cards, to provide Dante connectivity with Cloud CA Series or CV Series multichannel power amplifiers.
NOTE: Unless specifically stated otherwise, all references to “DLM-1” in this Installation Guide can be taken to apply to all DLM-1 mechanical and cosmetic variants.
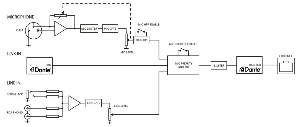
The DLM-1 module combines the functions of a remote input connection plate, local audio mixer and mic-over-music priority with a Dante (AES67-compatible) output.
Two inputs – for a microphone and a stereo line signal (typically for a local music source) – are provided, with individual level controls. The line inputs are available both as a pair of phono sockets (RCA jacks) and a 3.5 mm jack socket. The stereo line input is summed to mono, and then mixed with the mic input.
The microphone signal path includes a limiter (always active) and a switchable 120 Hz hi-pass filter to help minimize breath and handling noise. Both mic and line inputs incorporate gate circuitry to reduce extraneous noise from connected sources when they are not in use.
The DLM-1 is connected to the Dante network using a single Cat 5 Ethernet cable and RJ45 connector. The module is powered via PoE (Power-over-Ethernet). The module includes Dante receiver capability, which permits additional DLM-1s to be “linked” together so that multiple input points can be installed in the same zone or area. The linking is configured using Dante Controller software.
MOUNTING – MECHANICAL
DLM-1 (UK version)
The Cloud DLM-1 fits a standard UK-style dual-gang electrical back box. The box used should have a depth of at least 35 mm.
DLM-1A (US version)
The Cloud DLM-1A fits a standard US dual-gang electrical `J’ box in vertical orientation. The box used should have a depth of at least 1½”.
FACEPLATE CONTROLS AND CONNECTIONS

- MIC INPUT 3-pin XLR3F connector for dynamic microphones. Note that the DLM-1 does not provide phantom power.
- LINE INPUT (a) 2 x phono (RCA) sockets for connection of sources such as CD players, audio mixers, radio mic receivers, etc.; suitable for line level signals with a nominal level of 0 dBu.
- LINE INPUT (b) 3-pole 3.5 mm jack socket for connection of sources such as computers, laptops and digital media players; suitable for line level signals with a nominal level of -10 dB.
NOTE: Stereo line inputs [2] and [3] are summed together, and also summed to mono. If using a mono source (e.g., a radio mic receiver) we recommend that its output is connected to both L and R inputs using an adaptor or suitably wired cable: this will avoid unwanted signal attenuation. - MIC LEVEL gain control for mic input. Up to 40 dB gain is available; with the control fully anti-clockwise, the input is effectively `off’
- MUSIC LEVEL level control for whichever line input ([2] or [3]) is in use. Adjust to suit the level from the source device in use.
- MIC PRIORITY default function for this button is to give the microphone input priority over the line input(s). See “DLM-1 Priority Operation” on page 10
REAR CONTROLS AND CONNECTIONS

7. Ethernet port standard RJ45 network connector. Connect the DLM-1 to a Dante-compliant network here. The connector has two LEDs:
• Yellow ON: data rate of 100 Mb/s in use (auto-negotiated with switch) OFF: data rate of 10 Mb/s in use (auto-negotiated with switch)
• Green illuminates to indicate network activity. Sporadic illumination is normal.
8. SETTINGS a 3-pole DIP switch: functions are as below. Default settings are in BOLD
SW FUNCTION ACTION 1 MIC INPUT FILTER ON – 120 Hz hi-pass filter active (mic input only)
OFF – FILTER DISABLED2 FACTORY (NVM) Both switches should be OFF.
For factory use only: DO NOT CHANGE THESE SETTINGS.3 FACTORY (BOOT)
BLOCK DIAGRAM

INSTALLATION – CONNECTIONS
The DLM-1’s RJ45 connector is at the rear of the module; cable access is from the left-hand side. Insert the network cable’s RJ45 plug, ensuring that it latches securely.

The other end of the network cable should be connected to the Dante network by plugging it into an Ethernet port on a network switch convenient to the area. Standard Cat 5 cable may be used.
Network switch considerations
The installer should ensure that the network switch’s specification makes it suitable for use in a Dante network. If the DLM-1 is being added to an existing Dante network, it is likely that this will be the case.
A detailed discussion of network switch specifications for use on a Dante network is beyond the scope of this Installation Guide, but installers needing further information about switch suitability are advised to consult the Iodinate support article at https://www.audinate.com/support/networks-and-switches, and in particular, the two sections in the article headed:
- “What is the minimum requirement for switches in a Dante network?”, and
- “What features are important when purchasing a switch?”
See also the following section regarding Power-over-Ethernet.
Power considerations
The DLM-1 is powered using PoE. In most installations, the DLM-1 will be connected to a network switch, and thus this switch should ideally be PoE-capable. PoE should be enabled for the port in use (if per-port power activation is an option).
The DLM-1’s power consumption is less than the 3.84 W rating applicable to Class 1 PoE, so Class 1-rated ports should cause no issues.
If a PoE-enabled switch is unavailable, a Class 1 PoE injector may be employed. These are readily available from trade suppliers at low cost and will generally be supplied with a separate mains power supply unit. The injector should be rated for 100Mb/s use. It can be installed “in-line” at any convenient point; its location will generally be dictated by the availability of AC power.

Note that Ethernet specifications limit the maximum Cat 5 cable length between a DLM-1 and the switch to 100 m.
Configuration
The mic and line inputs on the module will be available to the network once the DLM-1 has been routed to a Dante receiver using Dante Controller or equivalent software. If AES67 interoperability mode is enabled and set up for the DLM-1 (through Dante Controller Device Options), then it may alternatively be connected to an AES67-compliant receiver (note that additional configuration procedures may be required).
The relative volume of the mic and line sources will be determined by the module’s level controls.
The Dante Controller screengrab below shows a single DLM-1 (the transmitter) and a Cloud CDI-CA4 Dante input card (the receiver). In a real-world Dante network, there will be many more transmitters and receivers. Note that any Dante-compliant device (amplifier, mixer, etc.) may act as the receiver.

In this example, Channel 1 of the DLM-1 is routed to Input 1 of the CDI-CA4 card. On the DLM-1, Channel 1 is indented in the software as 01 Mix Mono / Mix L / Line Mono. The DLM-1’s Channel 1 output is a mono mix of all the module’s inputs: use only Channel 1 for routing.
Connecting multiple DLM-1s
Two or more DLM-1s may be installed in the same audio system Zone. This enables microphones and music sources to be connected at different locations within a single Zone (typically one of large area or complex layout).
The “interconnection” of multiple DLM-1s is achieved using Dante Controller. The DLM-1 is a Dante receiver as well as a transmitter, and the output of one DLM-1 may be routed to the input of another. The receiving DLM-1 will mix the mono audio from the first module with its own inputs, and make a composite mix of all audio sources available to the network.
Each DLM-1 should be connected independently to the network switch serving the area (using a PoE injector for each if necessary).

The Dante screengrab below shows two DLM-1s, with a CDI-CA4 card as the final audio destination. The output of the first DLM-1 (indented DLM-1-1) is routed to the input of the second DLM-1 (idented DLM-1-2). The output of the second DLM-1 is then routed to Input 1 of the CDI-CA4 card.

This principle of “virtual daisy-chaining” may be continued for as many modules as needed. Note that only Channel 1 of each DLM-1 is used in all cases.
Local inputs
When modules are “daisy-chained” together in this way, the audio signals from each module are summed together to produce a single mono feed to the host unit. Thus two (or more) microphones may be connected within a zone and either or both used as wished, with individual mic level controls at their respective modules. An internal gating circuit on each module automatically “disconnects” any chained modules which are not in use, to minimize noise contribution. This also applies to multiple music sources simultaneously connected (though the possibility of resulting cacophony makes this a less likely scenario!)
DLM-1 PRIORITY OPERATION
If the MIC PRIORITY button on the DLM-1 faceplate is not pressed, mic and/or line signals connected at the module will be routed, and heard through the audio system at volumes which can be controlled from the MIC LEVEL and MUSIC LEVEL controls on the faceplate.
The DLM-1’s Priority facility operates as follows: with MIC PRIORITY pressed, a signal present at the mic input, post the microphone input level control, will cause the line input signal connected at the same module to “duck” by 30 dB, giving the microphone priority over the music. The attack time (how quickly the music level drops when the mic is used) and release time (how quickly it recovers after the mic signal stops) are pre-set, and optimized for best audible results.
NOTE: When using microphone and/or music sources simultaneously from multiple linked modules, Priority mode will give each module’s microphone input priority over all other audio inputs, both via its local mic-over-music action and its link to other modules. A module’s position in the linked chain will therefore determine which other modules it has priority over. It is recommended that the Priority function is not used if this position-dependent behaviour may produce unwanted ducking effects.
TECHNICAL SPECIFICATIONS
| Audio performance – mic input | ||
| Sensitivity | -50 dBi nominal | |
| Gain range | 20 to 40 dB | |
| High pass filter | 120 Hz, 12 dB/octave | |
| Input headroom | 12 dB | |
| frequency response | 20 Hz — 20 kHz +0.5 dB/-0 dB (HPF disabled) | |
| Noise | Noise gate inactive: -65 dB, reel 0 dBs output (Noise gate active: -95 dB) | |
| Audio performance – tine inputs | ||
| Sensitivity | via RCA/phono’s: 0 dBi nominal via 3.5 mm jack: -10 dB nominal | |
| Maximum input level | via RCA/phono’s: +11 dBi via 3.5 mm jack: +4 dB | |
| Frequency response | 20 Hz — 20 kHz +0.5 dB/-0 dB | |
| Noise | -90 dB, rely 0 dBs output | |
| Dante specifications | ||
| Dante transmit channels | 2 | |
| Simultaneous receive flows | 2 | |
| Dante receive channels | 2 | |
| Simultaneous transmit flows | 2 | |
| Sample rates | Dante | 44.1 kHz, 48 kHz |
| AES67 | 48 kHz | |
| Encoding | 16/24/32-bit PCM (default 24-bit) | |
| Data rates | 10 Mb/s, 100 Mb/s | |
| Connector | 1 x RJ45 | |
| LEDs | Network speed (yellow), activity (green) | |
| Software compatibility | Iodinate Dante Controller (configuration and routing) | |
| Iodinate DDM (security and domain management) | ||
| Other | ||
| Power requirements | Via PoE. A Class 1 (3.84 W max.) injector required for use with non-PoE switches. Power consumption: <1 W | |
| Net dimensions, inc. faceplate controls (w x h x d) | DLM-1 (UK) | 145 mm x 85 mm x 50mm (5.71″ x 3.35″ x 1.97″) |
| DLM-1A (US) | 112 mm x 110 mm x 50 mm (4.41″ x 4.33″ x 1.97″) | |
| Shipping dimensions (w x h x d) | All versions | 200 mm x 145 mm x 83 mm (7.87″ x 5.71″ x 3.27″) |
| Net weight | All versions | 252 g (8.9 oz) |
| Shipping weight | 350 g (12.3 oz) | |
Should you have any questions concerning the installation and connection of the DLM-1, please visit www.cloud.co.uk/resources, where you will find additional technical information.
Iodinate® is a registered trademark of Adnate Pty Ltd.
Dante™ is a registered trademark of Iodinate Pty Ltd.
www.cloud.co.uk
www.cloudusa.pro
![]()



















