
SOHORAID
SR4 Series (NO SATA)
User Manual
Introduction
Thank you for choosing the STARDOM product. This manual will familiarize you with the STARDOM SR4 product. We recommend reading through this manual before using the STARDOM SR4 product. The information provided in this manual was checked before publication, but the actual product specifications may have changed before shipping; Latest product specifications and updates can be found at www.STARDOM.com.tw. No separate notifications will be provided by our company. If you would like to receive the latest STARDOM product information, manuals, and firmware, or have any questions regarding STARDOM products, please contact your local supplier or visit www.STARDOM.com.tw for more information.
All product-related content in this manual are copyrighted by STARDOM TECHNOLOGY, INC.
Environmental Requirements
Operating Temperature: 0 ~ 40 ℃ (32 ~ 104 ℉ )
Storage Temperature : -20 ~ 47℃ (-4 ~ 116 ℉ )
Line Voltage : 100 ~ 240V AC
Package Contents and Product Views
Open the package and you shall find the following parts:
| SR4-BA31+ product x1 (with removable drive tray enclosed x 4) | SR4-B31+ product x1 (with removable drive tray enclosed x 4) | SR4-B31A product x1 (with removable drive tray enclosed x 4) |
| USB 3.2 C to C cable x1 | USB 3.2 C to C cable x1 | — — |
| USB 3.2 C to A cable x1 | — — | USB 3.2 C to A cable x1 |
| Power Cable x1 | Power Cable x1 | Power Cable x1 |
| Handle x1 | Handle x1 | Handle x1 |
| Quick Installation Guide x1 | Quick Installation Guide x1 | Quick Installation Guide x1 |
| Screws & Ejector pins | Screws & Ejector pins | Screws & Ejector pins |
- Please check the product and accessories for any defect or missing parts. If you have any questions, please contact your product supplier.
- Please visit the official website – Download page (http://www.stardom.com.tw/STARDOM2016/download.php) to download drivers and other related resources.
Front View

A. HDD access light
B. HDD enclosure handle
C. HDD enclosure pin release
D. LCM display
E. Power touch switch
F. System status light
G. UP button
H. DOWN button
I. ESC button
J. ENTER button
Rear View

K. Fan
L. Mute button
M. Display port
N. USB 3.1 port
O. Power main switch
P. Power socket
Q. Fan speed switch
R. Anti-theft lock
LED Indicators :
| Status | Power Touch Switch | System status light | HDD LED | Buzzer | ||
| RAID | JBOD | RAID | JBOD | |||
| Power Main Switch is not on | __ | __ | _ _ | _ _ | ||
| Power Off | Red light always on | — — | — — | — — | ||
| No HDD | Blue light always on | — — | Red light flashing | — — | ||
| Access | Blue light always on | — — | Blue light flashing | — — | ||
| Disk Idle | Blue light always on | — | Blue light always on | — | ||
| Rebuilding – Source | Blue light always on | — — | Blue light flashing | — — | — — | |
| Rebuilding- Target | Blue light always on | — — | Purple light flashing | — — | — — | |
| Fan Failed | Blue light always on | Red light always on | Blue light always on | YES | ||
| Over Temp | Blue light always on | Red light always on | Blue light always on | YES | ||
Hardware Requirements and Precautions
- When connected to the computer system, it’s prohibited to remove, insert or swap the hard drive while data transfer is being performed.
- It’s prohibited to change the positioning of the drives once the initial installation has been completed as the changes made to the drive positions may destroy the RAID formation.
- The product needs to be restarted after adding or changing the RAID mode, and the update is guaranteed to be the new RAID mode.
- When the Notebook which support USB PD function is only connected to SR4-B31+/ SR4-BA31+, SR4-B31+/SR4-BA31+ can provide up to 24W (12V/2A) power supply, but if then connected to other power supply such like the original Notebook power supply, Notebook will automatically judge which one will be the main power source, usually the one which can provide more Wattage will be. At this time, SR4-B31+/SR4-BA31+ may be interrupted and re-identified by the Notebook.
Therefore, before connecting to other power supplies, please make sure that there are no data accessed between Notebook and SR4-B31+/SR4-BA31+. - SR4-B31+/SR4-BA31+ can only provide 24W at most, which is different from the original Notebook power supply. It mainly to extend the Notebook’s usage time. Take Macbook Pro 13″ as an example, the original power supply is 60W, assuming it take 2 hours for it to fully charge the battery , use SR4-B31+/SR4-BA31+ might need three times time. Therefore, if user need to use Notebook for a long time, it is recommended to connect the original power supply first before connect SR4-B31+/SR4-BA31+.
- Whenever turning off or unplugging the SR4 from your computer system becomes necessary, always remember to safely remove it from your operating system first.
- It is highly recommended for users to back up important data contained within the SR4 unit on a regular basis or whenever the user feels necessary to a remote or a separate storage device. Stardom will not be responsible for any lost of data caused during the use of the unit or the recovery of the data lost.
Hardware Installation Procedure
Please follow the instructions below to complete the hardware installation.
Step 1 Place the system on a stable surface. Ensure that it is well ventilated without blockage to the vent and kept away from areas near water and damage prone areas.
Step 2 Use the ejector pin included in the accessory kit and inserted into the pin release opening to eject the removable drive tray latch and extract the removable drive tray.
Step 3 For 3.5″ HDD/SSD, please secure it by use six the larger screws included in the accessory kit. For 2.5″ HDD/SSD, please secure it by use four the smaller screws included in the accessory kit.
Step 4 When the hard drive installation has been completed, insert the hard drive tray into the system horizontally and secure the latch into place.

Note: Please avoid using hard disk drives from different manufacturers or different models from the same manufacturer as this may impact system performance.
Step 5 Connect the power cable to the SR4, and then plug the power to the wall socket. Boot-up the unit.
Step 6 Connect the USB cable to the computer and the SR4 relevant port respectively.
Step 7 First turn the power main switch on the back of the product to “I” to turn the power on, then gently press the power touch switch on the front of the product until the power symbol ”
” will light red.
Step 8 Set the storage mode using the LCD and buttons on the front (please refer to section 5 for front panel and LCD information).
Step 9 After boot-up, your operating system will automatically detect the storage capacity of your hard drives. Please follow the operating system instructions to configure and format your drives. The formatted drives can be configured for the RAID setup.
Step 10 If the product is not in use at the moment, the product can be put into power-off mode: first press the power touch switcth on the front of the product until the power symbol ”
” turns to red; to use the product, press the power touch switcth on the front of the product until the power symbol ” ” turns to blue.
Step 11 f the product is not used for a long time, please turn off the product main power switch: first gently press the power touch switch on the front of the product until the power symbol ”
” turns to red, then turn the power main switch on the back of the product to “O” to turn off the power.
※ The product is in a state of near-complete power-off in shutdown mode, and the hard disk, LCM, and fan are all out of operation, providing only a small portion of power for preparation for subsequent startup.
Description of Front Panel Operation and LCD Information
Front Panel Operation:

Enter: Enter: Enter to next level or Confirm
Esc: Back to next level or Cancel Up / Down: Select Items
Users can set the RAID mode using the LCD and buttons on the front. The default is JBOD mode.
Using “Quick Setup” function, users can change the RAID mode to RAID 0 or RAID 5 quickly.
Please refer to LCD Information as below for other setting:
| Level 0 | Level 1 | Level 2 | Level 3 | Level 4 |
| External 4BAY HARDWARE RAID | Quick Setup | Create One RAID | RAID 0/ RAID 5 | Select Disk |
| Delete All RAID | ||||
| Disk Manager | Disk 1 | Check Disk LED | ||
| Disk 2 | Check Disk LED | |||
| Identify Disk | Disk 3 | Check Disk LED | ||
| Disk 4 | Check Disk LED | |||
| Show Disk Info | < Disk Info > | |||
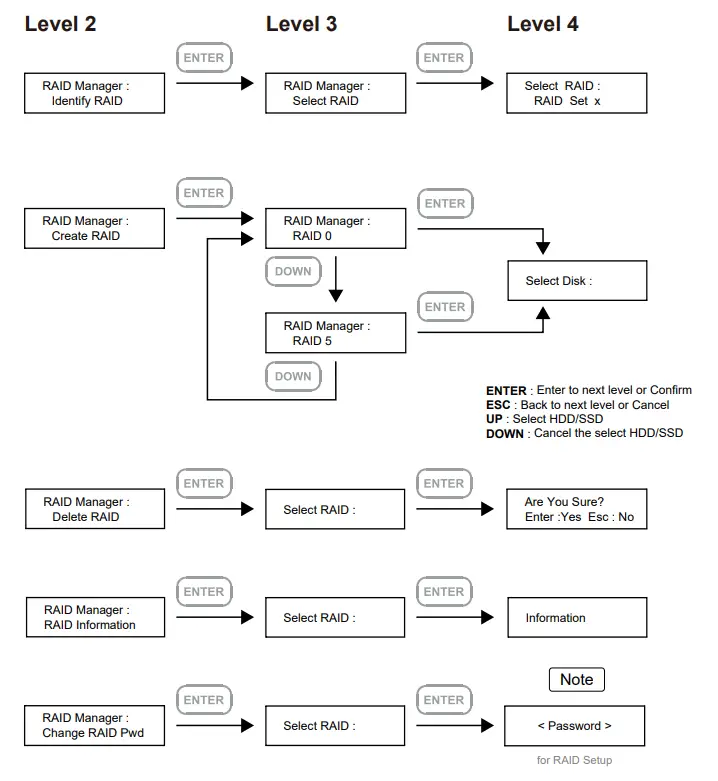
| RAID Manager | Identify RAID | Select RAID | ||
| Create RAID | RAID 0 / RAID 5 | Select Disk | ||
| Delete RAID | Select RAID | |||
| RAID Info | — — | |||
| Change RAID Pwd | < Password > for RAID Setup | |||
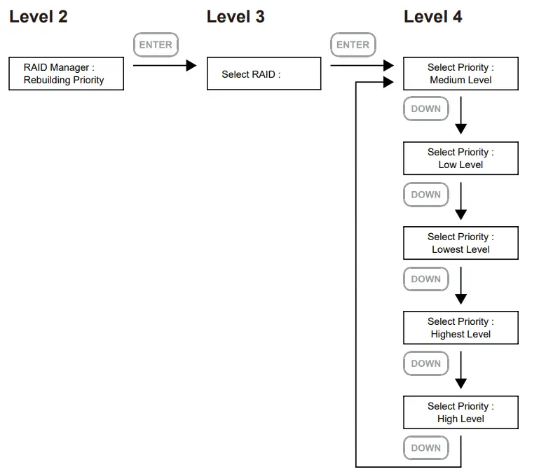
| Rebuilding Priority | Highest/High/Medium/Low/Lowest | |||
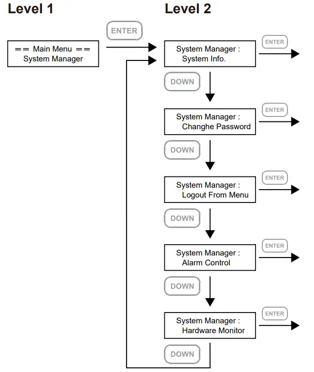
| System Manager | System Info | Firmware Version | ||
| Changhe Password | < Password > for System Info | |||
| Logout From Menu | < Y or N > | |||
| Alarm Control | Mute the Buzzer | |||
| Voltage Monitor | < 3.3V / 5V / 12V > | |||
| Hardware Monitor | Temp. Monitor | < Temp. > | ||
| Fan Monitor | < Fan Speed / Fan Level > | |||
The following is the display status set for the first time:


Note 1. If you don’t want to set password, please press “ENTER” to go to next step.
Note 2. If user forgot the password, it will not be allowed to access the data from the storage or write new data into it. STARDOM will not be held liable for the damage or loss of data you stored on the storage.





Note 1. If you don’t want to set password, please press “ENTER” to go to next step.
Note 2. If user forgot the password, it will not be allowed to access the data from the storage or write new data into it. STARDOM will not be held liable for the damage or loss of data you stored on the storage.



Note 1. If you don’t want to set password, please press “ENTER” to go to next step.
Note 2. If user forgot the password, it will not be allowed to access the data from the storage or write new data into it. STARDOM will not be held liable for the damage or loss of data you stored on the storage.

Support DisplayPort
- The SR4 offers a DisplayPort support DP1.1a, provides up to 4K@30Hz resolution , and is compatible with monitor and cables with DisplayPort.
- By using third-party’s DisplayPort adapter, it can be connected to the monitor with Mini DisplayPort interface.
- By using third-party’s active DisplayPort adapter, it can be connected to the monitor with VGA, DVI and HDMI interface.

★ For DisplayPort (DP 1.1a) and USB Power Delivery (PD) functions,It needs to be used with a USB Type-C to C cable, and the host must support these functions.
Support USB Power Delivery (SR4-B31+/SR4-BA31+)
- USB Power Delivery (USB-PD) introduces charging technology and unified cable standards. SR4-B31+/SR4-BA31+ supports USB-PD. Use USB C to C cable, it can provide up to 24W (5V/3A (15W), 9V/2A (18W), 12V/2A (24W)) power charging to the host.
- If the connected host is a notebook that supports USB-PD (5V/9V/12V) charging, it will remain charging after the notebook is powered off or restarted while the SR4-B31+/SR4-BA31+ is still power on.
- If the SR4-B31+/SR4-BA31+ cannot be recognized after the notebook restarted, please reconnect the USB C to C cable or restart the SR4-B31+/SR4-BA31+.

Replacement of Malfunctioning Drive and Data Rebuild Instructions
When a front hard drive indicator has lit up red and the audio alarm sounds, this could mean the indicated hard drive may be malfunctioning. If this occurs, you may press the mute button at the rear of the system to shut off the audio alarm and power off the system immediately if in the allowed operational state, and then re-power on the system to double check and see if in fact the indicated hard drive has malfunctioned. If the problem persists, please turn off the system and follow the directions below :
- Remove the drive tray containing the malfunctioned hard drive and disassemble the hard drive from drive tray.
- Mount the new hard drive onto the tray and insert it back to the empty drive position of the SR4, then push the latch into place making sure it is secured and locked.
- In RAID 5 mode, when you turn the system on, the hard drive status indicator of the replacement drive will interchangeably blink red and purple to inform that the data is being rebuilt to the replacement drive. During data rebuild, you may operate the SR4 as normal. When the indicator stops, the data rebuild process has been completed.
System Temperature Overheat and Fan Failure Management
If the alarm indicator has lit up red and the audio alarm sounds, this could mean that either a system fan has stopped operating entirely or the system temperature has exceeded over the default temperature of 55° C. When this occurs, you may press the mute button at the rear of the system to shut off the audio alarm and power off the system immediately if in the allowed operational state to let the system cool. Check and see if the overall operation environment is well ventilated and make sure there are no blockages to the enclosed fan and then re-power on the system to continue use. If the problem persists, please turn off the system and contact your supplier or the STARDOM tech support for further assistance.
Frequently Asked Questions
Q1. Which drive format should I choose to format the hard drives in the SR4?
– A: It depends on the computer system you most often use. See the below suggestions:
1. Use NTFS format for Windows 2000/XP/Vista/7/8/10 system
2. Use HFS+ (Mac OS Extended) format for a Mac OS X system
3. Choose FAT32 format if you’ll use the SR4 in both Windows and Mac environments (the maximum size of one single file may not exceed 4 GB).




















