OPERATION AND INSTALLATION
Electric fan heater
»CK 150-1 Trend
» CK 200-2 Trend

OPERATION
Important Instructions
When using electrical appliances, basic precautions should always be followed to reduce the risk of fire, electric shock, and injury to persons, including the following:
- Read all instructions before installing or using this heater.
- To reduce the risk of fire, do not store or use gasoline or other flammable vapors and liquids in the vicinity of the heater.
- This heater is hot when in use. To avoid burns, do not let bare skin touch hot surfaces. Keep combustible materials, such as furniture, pillows, bedding, papers, clothes, etc. and curtains at least 3 feet (0.9 m) from the front of the heater and keep them at least 3 feet (0.9 m) away from the sides and rear.
- Extreme caution is necessary when any heater is used by or near children or invalids and whenever the heater is left operating and unattended.
- Do not operate any heater after it malfunctions. Disconnect power at service panel and have heater inspected by a reputable electrician before reusing.
Document information
The chapter Operation is intended for both the user and qualified contractors.
The chapter Installation is intended for qualified contractors.
NOTE:
Read these instructions carefully before using the heater and retain them for future reference. Pass on the instructions to a new user if required.
Safety instructions
- Structure of safety instructions
KEYWORD: Type of risk Here, possible consequences are listed that may result from failure to observe the safety instructions. Steps to prevent the risk are listed. - Symbols, type of risk
Symbol Type of risk 
Injury 
Electrocution 
Burns (burns, scalding) 
Fire
Other symbols in this documentation
NOTE: Notes are bordered by horizontal lines above and below the text. General information is identified by the adjacent symbol.
Read these texts carefully.
| Symbol | Meaning |
| Material losses (heater damage, consequential losses and environmental pollution) | |
| Appliance disposal | |
| Never cover the heater |
This symbol indicates that you have to do something. The action you need to take is described step by step.
Safety
Observe the following safety information and regulations. Operate the heater only when fully installed and with all safety equipment fitted.
Intended use
This heater is designed to heat indoor living areas. Any other use beyond that described shall be deemed inappropriate. Observation of these instructions and of instructions for any accessories used is also part of the correct use of this heater.
Safety information
Operate the heater only when fully installed and with all safety equipment fitted. The heater must be properly installed before it is used.
DANGER: Electrocution
Before cleaning, make sure the power has been turned off at the circuit breaker panel and that the heating element of the heater is cool.
WARNING: Burns
Never operate this heater …
– if the minimum clearances to adjacent object surfaces are not maintained, for example to furniture, net curtains, curtains, textiles or other flammable materials (See 14.2, “Minimum clearances to hard surfaces”, pg. 8).
– in rooms where the heater is at risk from fire or explosion as a result of chemicals, dust, gases or vapors.
– in the direct proximity of pipes or containers that carry or contain flammable or explosive materials.
– if work such as laying cables, grinding or sealing is carried out in the installation room.
– if sprays, floor polish or similar products containing gasoline are used. Vent the room sufficiently before heating.
– if an heater component is damaged, the heater has fallen over or already had a fault.
– outdoors.
WARNING: Fire
Never place any flammable, combustible or insulating objects or materials, such as laundry, blankets, magazines, containers with floor polish or gasoline, spray cans or similar on the heater or in direct proximity to it.
WARNING: Fire
Ensure that no foreign bodies enter the air inlet and outlet. This could result in electric shock or fire or in damage to the heater.
WARNING: Fire
To prevent fires ensure that the air inlet and outlet are never blocked. Never position the heater on soft surfaces, such as a bed, as this could result in the apertures becoming blocked.
WARNING: Burns
The casing surfaces of the heater and the expelled air become hot during use (above 194°F (90°C)). To prevent burns ensure that the hot surfaces never come into contact with bare skin.
MATERIAL LOSSES:
Never cover the heater. Never step on the heater.
Licenses/certificates
– UL (U.S.A) Std. 2021
– CSA (Canada) Std. 22.2 No. 46
Test symbols
See type plate on the heater.
Register your product
You must register this product within 90 days of purchase on our web site in order to activate the standard warranty or to be eligible for any extended warranty. Go to our web site at www.stiebel-eltron-usa.com and click on register your product.
Before beginning the registration process, we suggest that you gather the necessary information which will be as follows:
Model (Example: CK 200-2 Trend): __________________________________________________________
Serial number (listed after “Nr.”): ____________________________________________________________
Place of Purchase: _______________________________________________________________________
Purchase Date: __________________________________________________________________________
First & Last Name: _______________________________________________________________________
Email address: ___________________________________________________________________________
Physical Address: _________________________________________________________________________
Phone Number: __________________________________________________________________________
If you have any questions concerning the registration process or warranty options, please contact Stiebel Eltron USA directly at (800)-582-8423.
Heater description
The unit is a wall mounted electric direct heater. It is suitable for use in areas such as workspaces, kitchens, bathrooms and alike.
The heater heats the indoor air and keeps it at the selected temperature. The heater includes a fan that draws in indoor air through an air intake at the back of the heater. Inside the heater, the intake air is routed over a PTC heating element. Heated air is expelled through the air discharge at the front of the heater. When the selected room temperature has been reached, the heater maintains it through peroidic heating.
The heater is equipped with a high limit safety cut-out that switches the heater off in case it overheats. Once the cause of the fault has been eliminated, the heater restarts within a few minutes (cooling period).
The heater is equipped with further overheating protection in the form of a fuse that shuts down the heater irreversibly in the event of severe overheating.

- Temperature selector
- Air discharge
- On/off rocker switch
Settings
On the left side of the unit, there is an on/off rocker switch that controls the operation. In the on position, the unit may turn on if the thermostat calls for heat. In the off position, the unit does not function.
The required room temperature can be infinitely adjusted by means of the temperature selector.
To shut down the heater, disconnect the circuit breaker for the heater.
Frost protection
To use the heater only to protect from frost, turn the temperature selector counterclockwise as far as it will go. In this position, the heater heats automatically if the room temperature falls below the frost protection temperature (See 14.3, “Data table”, pg. 9).
Cleaning, care, and maintenance
DANGER: Electrocution Before cleaning, make sure the power has been turned off at the circuit breaker panel and that the heating element of the heater is cool.
Clean the exterior of the heater when cold with ordinary cleaning products. Avoid abrasive or corrosive cleaning products.
If a pale brownish discoloration appears on the heater casing, wipe this off as soon as possible with a damp cloth.
MATERIAL LOSSES:
Never spray cleaning spray into the air slot.
Dust filter cleaning
– Clean the dust filter at regular intervals. The dust filter can be pulled out from either side of the heater. You may need to detach the heater from the wall mounting bracket beforehand (See 11.1, “Wall mounting”, pg. 6).
Storage
When not in use, keep the heater in a dry place.
Troubleshooting
| Problem | Cause | Remedy |
| The heater does not deliver the required heating output. | The dust filter is heavily clogged. | Check and, if necessary, clean the dust filter. |
| The heater does not heat up. | The temperature has been set too low on the heater. | Check the temperature set on the heater. |
| Fuse or safety switch has blown/tripped. | Check the circuit breaker in your distribution panel. | |
| Overheating. High limit safety cut-out has responded. | Eliminate the cause (dirt or obstructions at the air inlet or outlet). The high limit will reset automatically. | |
| Fuse has blown. | Heater cannot be restarted. Contact Stiebel Eltron. |
If you cannot remedy the fault, notify your qualified contractor. To facilitate and speed up your request, provide the number from the type plate (000000-0000-000000).
SAVE THESE INSTRUCTIONS
INSTALLATION
Safety
Only a qualified contractor should carry out installation, commissioning, maintenance and repair of the heater.
General safety instructions
We guarantee trouble-free function and operational reliability only if original accessories and spare parts intended for the heater are used.
Instructions, standards and regulations
NOTE:
Observe all applicable national and regional regulations and instructions.
– Install the heater in such a way that control equipment cannot be touched by a person in the bath or shower.
– All electrical connection and installation work must be carried out in accordance with the rules of your local power supply utility, and relevant national and local regulations.
– Only mount the heater on a vertical wall that is temperature-resistant to at least 194°F (90°C).
– Maintain minimum clearances to adjacent surfaces (See 14.2, “Minimum clearances to hard surfaces”, pg. 8).
– Ensure wiring to the heater is of adequate gauge.
– Mount the heater no nearer than 4 (10 cm) from a wall
socket. – Never install the heater directly below a wall socket.
– When installing the heating heater in rooms with a bath or shower, observe the safety zone in accordance with the details on the heater type plate.
– Observe the type plate. The specified voltage must match the mains voltage.
Heater description
The heater is a wall-mounted electric heater. It is particularly suitable for heating rooms, such as work rooms, kitchens, bathrooms, wash rooms etc.
WARNING: Fire
A heater has hot and arcing or sparking parts inside. Do not use it in areas where gasoline, paint or flammable vapors or liquids are used or stored.
Standard delivery
The following are delivered with the heater:
– Wall mounting bracket
Installation
DANGER: Electrocution
If installing the heater in rooms with a bath and/or shower, take the relevant safety zone into account in accordance with the information on the heater type plate. Install the heater in such a way that switching and control equipment cannot be touched by a person in the bath or shower.
WARNING: Fire
Only fit the heater to a vertical wall that is heat-resistant to at least 194°F (90°C). Maintain minimum clearances to adjacent surfaces. Never install the heater directly below a wall socket.
Wall mounting
NOTE:
Secure the wall mounting bracket with the tab cut-out pointing upwards.
NOTE:
Use appropriate fastening materials.
1 Wall mounting bracket
Mark out the holes to be drilled for the wall mounting brack-et on the wall. Use the wall mounting bracket as a template for this purpose.
Drill the holes.
Secure the wall mounting bracket horizontally to the wall with suitable rawl plugs and screws.
NOTE:
The horizontal and vertical slots enable an adjustment in case the fixing holes are not quite where they should be.
Heater installation
1 Wall mounting bracket
Hook the heater with the upper vertical recesses of the back panel onto the wall mounting bracket.
1 Through-hole for locking screw
2 Locking screw
Mark out the hole to be drilled for the locking screw. Use the through hole in the lower section of the heater casing as a template for this purpose.
Remove the heater from the wall mounting bracket.
Drill the hole for the locking screw. Insert a suitable rawl plug.
Hang the heater as described on the wall mounting bracket. fSecure the heater with a suitable screw.
Power supply
WARNING: Electrocution
Carry out all electrical connection and installation work in accordance with relevant regulations.
MATERIAL LOSSES:
The specified voltage must match the mains voltage. Observe the type plate.
- Permanent connection
WARNING: Electrocution The heater must be able to be separated from the power supply by an isolator that disconnects all poles.
MATERIAL LOSSES:
The heater is suitable only for permanent connection.
The power cable must be routed into the back of the unit to the wiring block. The cable entry point is shown in the illustration below. Install a cable clamp to prevent the power cable from being pulled out of the wiring block during operation.
1 Cable entry, rearview of unit
Connect the permanent power supply cable to wiring block.
Never install the heater directly below an outlet.
In case of ROMEX wire, install ½” ROMEX connector in knockout.
In case of Greenfield, please use ½” Greenfield connector.
Wiring block
The wiring block is located around the side of the unit from the cable entry point. Route the power cable to the wiring block and secure the wire using the screws.
1 Wiring block
Consult the chart below for the recommended torque amounts on the wiring block screws.
| Screw Size (mm) M2 | Min. Torque (N•cm) | Min. Torque (lbf•in) |
| M2 | 30-40 | 2.65-3.54 |
Heater handover
Explain the functions of the heater to the user. Draw special attention to the safety information. Hand the operating and installation instructions to the user.
Maintenance
MATERIAL LOSSES:
The spare parts may only be replaced (for example if damaged) by a qualified contractor, using an original Stiebel Eltron spare part.
Specification
Dimensions and connections


| CK 150-1 Trend / CK 200-2 Trend |
| g01 Air intake |
| g02 Air discharge |
| g03 Strain relief clamp / cable entry |
Minimum clearances to hard surfaces


The images above show minimum allowed clearances between the installed heater and any hard surfaces.
We recommend installing the heater 6-8˝ (15-20 cm) off the floor.
CAUTION: Injury
Maintain the minimum clearances.
NOTE:
The dust filter is 107/8 (27.5 cm) wide. To enable removal of the dust filter as described (See 6, “Cleaning, care and maintenance”, pg. 4), maintain a sufficiently large clearance at the side. If you have installed the heater in a recess, detach the heater from the wall mounting bracket before removing the dust filter.
WARNING: Fire
Combustible materials such as furniture, papers, clothes and curtains must be kept at least 3 feet (0.9 m) from the heater. Never place any flammable, combustible or insulating objects or materials, such as laundry, blankets, magazines, containers with floor polish or gasoline, spray cans or similar on the heater or in direct proximity to it.
Data table
| CK 150-1 Trend | CK 200-2 Trend | |
| Part number | 236304 | 236305 |
| Electrical data | ||
| Phase/Frequency | 1 – 60 Hz | |
| Heating Capacity | 1500 W | 2000 W 1800w |
| Rated voltage | 120 V | 240 V 208 V |
| Amperage | 12.5 A | 8.3 A 8.7 A |
| Required wire size (copper) | 14 AWG | 14 AWG |
| Dimensions | ||
| Height | 15¾˝ (40.0 cm) | |
| Width | 10 7/8˝ (27.5 cm) | |
| Depth | 5 1/8˝ (13.1 cm) | |
| Weights | ||
| Weight | 5.5 lbs (2.5 kg) | |
| Miscellaneous | ||
| Frost protection setting | 45°F (7°C) | |
| Color | Traffic white, RAL 9016 | |
| Setting range | 45–95 °F (7–35 °C) | |
| Operating noise | 49 dB(A) | |
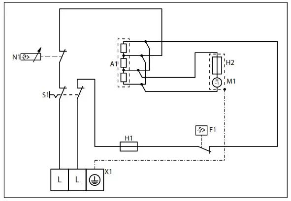
Wiring diagram CK 150-1 Trend
A1 Heating element assembly
F1 High temperature limiter
H1 Fusible link
H2 Fusible link
M1 Fan motor
N1 Thermostat
S1 On/off switch
X1 Wiring block
Wiring diagram CK 200-2 Trend

A1 Heating element assembly
F1 High temperature limiter
H1 Fusible link
H2 Fusible link
M1 Fan motor
N1 Thermostat
S1 On/off switch
X1 Wiring block
Warranty
LIMITED WARRANTY
Subject to the terms and conditions set forth in this limited warranty, Stiebel Eltron, Inc. (the “Manufacturer”) hereby warrants to the original purchaser (the “Owner”) that each Electric Space Heater (the “Heater”) shall be free of defects in the Manufacturer’s materials or workmanship for a period of three (3) years from the date of purchase. As Owner’s sole and exclusive remedy for breach of the above warranty, Manufacturer shall, at the Manufacturer’s discretion, send replacement parts for local repair; retrieve the unit for factory repair, or replace the defective Heater with a replacement unit with comparable operating features. Manufacturer’s maximum liability under all circumstances shall be limited to the Owner’s purchase price for the Heater.
This limited warranty shall be the exclusive warranty made by the Manufacturer and is made in lieu of all other warranties, express or implied, whether written or oral, including, but not limited to warranties of merchantability and fitness for a particular purpose. Manufacturer shall not be liable for incidental, consequential or contingent damages or expenses arising directly or indirectly from any defect in the Heater or the use of the Heater. Manufacturer shall not be liable for any damage to property of Owner arising, directly or indirectly, from any defect in the Heater or the use of the Heater. Manufacturer alone is authorized to make all warranties on Manufacturer’s behalf and no statement, warranty or guarantee made by any other party shall be binding on Manufacturer.
Manufacturer shall not be liable for any damage whatsoever relating to or caused by:
- any misuse or neglect of the Heater, any accident to the Heater, any alteration of the Heater, or any other unintended use;
- acts of God and circumstances over which Manufacturer has no control;
- installation of the Heater other than as directed by Manufacturer and other than in accordance with applicable building codes;
- failure to maintain the Heater or to operate the Heater in accordance with the Manufacturer’s specifications;
- improper installation and/or improper materials used by any installer and not relating to defects in parts or workmanship of Manufacturer;
- moving the Heater from its original place of installation;
- use on improper voltage or current;
- disassembly, repair, or alteration by anyone other than the manufacturer.
Should owner wish to return the Heater to manufacturer for repair or replacement under this warranty, Owner must first secure written authorization from Manufacturer. Owner shall demonstrate proof of purchase, including a purchase date, and shall be responsible for all removal and transportation costs. If Owner cannot demonstrate a purchase date this warranty shall be limited to the period beginning from the date of manufacture stamped on the Heater. Manufacturer reserves the right to deny warranty coverage upon Manufacturer’s examination of Heater. This warranty is restricted to the Owner and cannot be assigned.
Some States and Provinces do not allow the exclusion or limitation of certain warranties. In such cases, the limitations set forth herein may not apply to the Owner. In such cases this warranty shall be limited to the shortest period and lowest damage amounts allowed by law. This warranty gives you specific legal rights and you may also have other rights which vary from State to State or Province to Province.
Owner shall be responsible for all labor and other charges incurred in the removal or repair of the Heater in the field.
The installation, electrical connection and first operation of this appliance should be carried out by a qualified installer.
The company does not accept liability for failure of any goods supplied which have not been installed and operated in accordance with the manufacturer’s instructions.
This Warranty is valid for U.S.A. & Canada only. Warranties may vary by country. Please consult your local Stiebel Eltron Representative for the Warranty for your country.
Environment and recycling
Please help us to protect the environment by disposing of the packaging in accordance with the national regulations for waste processing. www.stiebel-eltron-usa.com

Certified to ANSI/UL Std. 2021
Conforms to CAN/CSA Std. C22.2 No.46
1 Cable entry, rearview of unit

















