HEDV254A HI-EFFICIENT DIRECT VENT WALL FURNACE
Installation Guide
WARNING: If the information in these instructions is not followed exactly, a fire or explosion may result causing property damage, personal injury or loss of life.
Do not store or use gasoline or other flammable vapors and liquids in the vicinity of this or any other appliance.
WHAT TO DO IF YOU SMELL GAS
- Do not try to light any appliance.
- Do not touch any electrical switch; do not use any phone in your building.
- Immediately call your gas supplier from a neighbor’s phone. Follow the gas supplier’s instructions.
- If you cannot reach your gas supplier, call the fire department.
Installation and service must be performed by a qualified installer, service agency, or gas supplier.
INSTALLER: Leave this manual with the appliance.
CONSUMER: Retain this manual for future reference.
WARNING: This product can expose you to chemicals including epichlorohydrin which is known to the State of California to cause cancer and birth defects and/or other reproductive harm. For information go to www.p65warnings.ca.gov.
- The coating selected to provide longer life to the heat exchanger may smoke slightly upon initial firing. Please provide adequate ventilation if this occurs.
- Installation, maintenance, service, troubleshooting & repairs must be performed by a qualified service agency. DO NOT attempt any of these procedures if you are not qualified as this could expose you to property damage, personal injury, or loss of life and will invalidate all warranties.
- This unit is for residential use only and is not approved for installation in greenhouses, or environments involving dusty, wet, corrosive, or explosive conditions.
Such conditions will invalidate the warranty and may create unsafe conditions. - This appliance may be installed in an aftermarket, permanently located, manufactured home (the USA only), or mobile home, where not prohibited by local codes. This appliance is only for use with the type of gas indicated on the rating plate. This appliance is not convertible for use with other gases, unless a certified kit is used.
WARNING: OPERATION OF THIS FURNACE WITHOUT THE PROPERLY INSTALLED, FACTORY-FURNISHED VENT SYSTEM AND VENT CAP COULD RESULT IN CARBON MONOXIDE (C.O.) POISONING AND POSSIBLE DEATH. FOR YOUR SAFETY, THIS FURNACE AND THE VENT SYSTEM SHOULD BE INSPECTED AT LEAST ANNUALLY BY A QUALIFIED SERVICE TECHNICIAN.
READ CAREFULLY BEFORE INSTALLING UNIT
These installation instructions are a general guide and do not supersede applicable local codes and ordinances. Before planning or making the installation be sure it complies with all phases of the local heating code. (Or, in the absence of local codes, with the latest edition of the National Fuel Gas Code, ANSI.Z223.1, or CAN1-B149).
The appliance, when installed, must be electrically grounded in accordance with local codes, or in the absence of local codes, with the latest edition of National Electrical Code ANSI / NFPA 70, or Canadian Electrical Code CSA-C22.1.
All of the ANSI and NFPA standards referred to in these installation instructions are the ones that were applicable at the time the design of this appliance was certified.
NFPA Standards:
NATIONAL FIRE PROTECTION ASSOCIATION
1 Batterymarch Park
Quincy, Massachusetts | USA 02169-7471
ANSI & Canadian Standards:
CSA GROUP
178 Rexdale Boulevard,
Toronto, Ontario|Canada M9W 1R3
The design of this appliance was certified to comply with the latest edition of ANSI Z21.86 and CSA 2.32.
Installer must leave these instructions with the consumer, have them complete, and return the warranty card.
The State of Massachusetts requires that the installation and service of a gas appliance be performed by a plumber or gas fitter licensed in the Commonwealth of Massachusetts. See page 18.
SPECIFICATIONS & DIMENSIONS
Your Direct Vent Wall Furnace is shipped complete in one carton. This carton contains the furnace, vent cap, collector box, vent exhaust tube, air inlet tube, wall template with rough-in dimensions, installation and operating instructions, and wall thermostat.
| Gas Type | HEDV253A | HEDV403A | HEDV254A | HEDV404A |
| Height | Natural | Natural | Propane | Propane |
| Width | 32-1/4″ | 30-1/2″ | 32-1/4″ | 30-1/2″ |
| Depth | 24-1/2″ | 34-5/8″ | 24-1/2″ | 34-5/8″ |
| Input (BTU / HR) | 9414″ | 9-3/4″ | 9-3/4″ | 9-3/4″ |
| Type of Control | 25,000 | 40,000 | 25,000 | 40,000 |
| Cubic Feet per Minute (CFM) | 24 V | 24V. | 24V. | 24V. |
| AMPS | 200 | 500 | 200 | 500 |
| Gas Connection | 2. | 2. | 2. | 2. |
| Center Vent to Floor (Adj.) | 3/8″ | 3/8″ | 3/8″ | 3/8″ |
| Min.—Max. Wall Thickness | 12-1/2″ | 12-1/2″ | 12-1/2° | 12-1/2″ |
| Approximate Weight | 35″ — 2″ | 35″ — 2″ | 35″ — 2″ | 35″ — 2″ |
| 100 lbs | 120 lbs | 100 lbs | 120 lbs |
INTRODUCTION
THIS IS A GAS-FIRED DRAFT-INDUCED, POWER-DEPENDENT DIRECT VENT WALL FURNACE THAT WILL OPERATE SAFELY AND PROVIDE AN EFFICIENT SOURCE OF HEAT WHEN INSTALLED, OPERATED, AND MAINTAINED AS RECOMMENDED IN THIS INSTALLATION AND OPERATING INSTRUCTIONS. READ THESE INSTRUCTIONS THOROUGHLY BEFORE INSTALLING, SERVICING, OR USING THE APPLIANCE. IF YOU DO NOT UNDERSTAND ANY PART OF THESE INSTRUCTIONS CONSULT LOCAL AUTHORITIES, OTHER QUALIFIED INSTALLERS, SERVICE TECHNICIANS, THE GAS SUPPLIER, OR THE MANUFACTURER.
SAFETY
- Improper installation, adjustment, alteration, service, or maintenance can cause property damage, bodily injury, or death.
- Use in other than a residential application may result in unsatisfactory performance may create unsafe conditions and will invalidate the warranty.
- The installation must conform with local codes or in the absence of local codes with the National Fuel Gas Code, ANSI Z223.1/NFPA 54, Natural Gas and Propane Installation Code, CSA B149.1.
- DO NOT INSTALL THIS FURNACE IN A RECREATIONAL VEHICLE OR TRAILER.
- Do not operate the wall furnace unless it is connected to the factory-supplied vent system with a vent cap in place.
- Check the rating label attached to the wall furnace to be sure it is equipped for the type of gas you intend to use.
- Never use a match, candle, flame, or another source of ignition to check for gas leaks. Use only soapy water or liquid detergent.
- Have your wall furnace and vent system inspected at least annually by a qualified service technician.
- Before cleaning or servicing, turn off the gas and allow the furnace to cool.
- Do not operate a wall furnace without all components properly installed (top, front, etc.).
- Due to high temperatures, the appliance should be located out of traffic and away from furniture & drapes.
- Children and adults should be alerted to the hazards of high surface temperature and should stay away to avoid burns or clothing ignition.
- Young children should be carefully supervised when they are in the same room as the appliance.
- Clothing or other flammable material should not be placed on or near the appliance.
- INSTALLATION AND REPAIR SHOULD BE DONE BY A QUALIFIED SERVICE TECHNICIAN. THE APPLIANCE SHOULD BE INSPECTED BEFORE USE AND AT LEAST ANNUALLY BY A QUALIFIED SERVICE TECHNICIAN. More frequent cleaning may be required due to excessive lint from carpeting, bedding material, etc. It is imperative that control compartments, burners, and circulating air passageways of the appliance be kept clean.
- Do not install in a closet, alcove, or small hallway where the furnace could be isolated from the space to be heated by closing a door.
- Do not put anything around the furnace or vent cap that will obstruct the flow of combustion and ventilation air.
- The appliance, when installed, must be electrically grounded in accordance with local codes or, in the absence of local codes, with the latest edition of the National Electrical Code, ANSI/NFPA 70, or Canadian Electrical Code, CSA C22.1 if an external electrical source is utilized.
- Never operate this furnace without the sight glass in place or with the glass broken or missing.
- If it is suspected that rising water may enter the furnace, turn off the gas immediately.
- Do not use this appliance if any part has been under water. Immediately call a qualified service technician to inspect the appliance and to replace any part of the control system and any gas control which has been under water.
- It is necessary to replace damaged gaskets or sealing material within the vent or air intake system. Failure to do so may result in property damage, personal injury or loss of life.
- Any safety screen or guard removed for servicing must be replaced prior to operating the heater.
- A gas appliance must not be connected to a chimney flue serving a separate solid fuel burning appliance.
The appliance area must be kept clear and free from combustible materials, gasoline, and other flammable vapors and liquids. - Any safety screen or guard removed for servicing an appliance must be replaced prior to operating the appliance.
VENTING
WARNING: CARBON MONOXIDE POISONING HAZARD
Failure to follow the steps outlined below for each appliance connected to the venting system being placed into operation could result in carbon monoxide poisoning or death.
The following steps shall be followed for each appliance connected to the venting system being placed into operation, while all other appliances connected to the venting system are not in operation:
- Seal any unused openings in the venting system.
- Inspect the venting system for proper size and horizontal pitch, as required in the National Fuel Gas Code, ANSI Z223.1/NFPA 54 or the Natural Gas and Propane Installation Code, CSA B149.1 and these instructions. Determine that there is no blockage or restriction, leakage, corrosion, and other deficiencies which could cause an unsafe condition.
- As far as practical, close all building doors and windows and all doors between the space in which the appliance(s) connected to the venting system are located and other spaces of the building.
- Close fireplace dampers.
- Turn on clothes dryers and any appliance not connected to the venting system. Turn on any exhaust fans, such as range hoods and bathroom exhausts, so they are operating at maximum speed. Do not operate a summer exhaust fan.
- Follow the lighting instructions. Place the appliance being inspected into operation. Adjust the thermostat so the appliance is operating continuously.
- Test for spillage from draft hood equipped appliances at the draft hood relief opening after 5 minutes of main burner operation. Use the flame of a match or candle.
- If improper venting is observed during any of the above tests, the venting system must be corrected in accordance with the National Fuel Gas Code, ANSI Z223.1/NFPA 54 and/or Natural Gas and Propane Installation Code, CSA B149.1.
- After it has been determined that each appliance connected to the venting system properly vents when tested as outlined above, return doors, windows, exhaust fans, fireplace dampers, and any other gas-fired burning appliance to their previous conditions of use.
CLEARANCES

REFERENCE LETTER TO DRAWING | CANADIAN INSTALLATIONS* | U.S. INSTALLATIONS** |
| A Clearance above grade, veranda, porch, deck, or balcony | 12 inches (30 cm) | 12 inches (30 cm) |
| B Clearance to window or door that may be opened | 12 inches (30 cm) | 9 inches (23 cm) |
| C Clearance to the permanently closed window | 12 inches (30 cm) | 9 inches (23 cm) |
| D Vertical clearance to ventilated soffit located above the terminal within a horizontal distance of 2 Feet (61 cm) from the center line of the terminal | 18 inches (46 cm) | 18 inches (46 cm) |
| E Clearance to unventilated soffit | 18 inches (46 cm) | 18 inches (46 cm) |
| F Clearance to the outside corner | 12 inches (30 cm) | 12 inches (30 cm) |
| G Clearance to the inside corner | 12 inches (30 cm) | 12 inches (30 cm) |
| H Clearance to each side of the center line extended above meter/regulator assembly | 3 Feet (91 cm) within a height 15 feet (4.5m) above the meter /regulator assembly | Clearance in accordance with local installation codes & requirements of the gas supplier |
| I Clearance to service regulator vent outlet | 3 Feet (91 cm) | |
| J Clearance to non-mechanical air supply inlet to building or the combustion air inlet to any other appliance | 12 inches (30 cm) | 12 inches (30 cm) |
| K Clearance to a mechanical air supply inlet | 6 Feet (1.83 m) | 3 Feet (91 cm) above if within 10 feet (3 m) horizontally |
| L Clearance above paved sidewalk or paved driveway located on public property | 7 Feet (2.13m) A vent shall not terminate directly above a sidewalk or paved driveway that is located between two single-family dwellings & serves both dwellings | Clearance in accordance with local installation codes & requirements of the gas supplier |
| M Clearance under veranda, porch, deck, or balcony | 12 inches (30 cm) Permitted only if veranda, porch, deck, or balcony is fully open on a minimum of two sides |
ATTENTION: ALL CANADIAN CONTRACTORS/INSTALLERS: Before installing this heater into a multi-family hi-rise exceeding four stories, contact the local building code inspector to verify the building construction complies with the Progressive Collapse requirements as listed in the National Building Code of Canada 2005.
- As you face the heater, the clearance to a side wall on the right side is 0” (Fig. 2), and the left side is 1” (Fig. 2).
- The minimum clearance from the top of the heater to the ceiling or any projecting overhang is 10”. (See Figure 2).
- The minimum clearance from the bottom of the heater to the floor, or the top surface of carpeting, tile, etc. is 0”. (See Figure 2).
- When the appliance is installed directly on carpeting, tile or other combustible material other than wood flooring, the appliance shall be installed on a metal or wood panel extending the full width and depth of the appliance.
- The minimum clearance from the edge of the vent cap to any overhanging obstruction, perpendicular side wall, or corner of the building is 12”. (See Figure 1).
- The vent cap must be located at least 9” from any opening that would allow combustion products to enter the building, windows, doors, etc., and 12” above the ground or shrubbery (See Figure 1).
Do not install a vent cap in a window well. Provisions must be made to prevent snow accumulation from infringing on vent cap clearances. - Clearances around the vent cap must be maintained to assure adequate combustion and ventilation air.
- The clearances listed are minimum. Adequate accessibility clearances for servicing must be maintained.
- RESIDENTIAL GARAGE INSTALLATION: Gas utilization equipment in residential garages shall be installed so that all burners and burner ignition devices are located not less than 18 inches (46 cm) above the floor. You must build a platform 18” above the floor, the full width and depth of the heater, including the rear trim kit. THE HEATER IS NOT DESIGNED TO HANG ON THE WALL.
The unit should be located or protected so it is not subject to damage by a moving vehicle. Use care in selecting a good location within the garage. DO NOT locate the appliance where heated air will be directed onto a nearby parked vehicle. Paint may discolor or rubber may harden and crack. DO NOT allow open or closed containers of paint, gasoline or other liquids having flammable vapors to be stored or used in the same area as the heater

LOCATION
- The wall furnace must be installed on an outside wall unless optional Kit No. HEVK-5 is used.
- For most efficient performance, locate the furnace as centrally as possible in the area to be heated and where occupants may move about freely without coming into contact with the cabinet, and within reach of a 115V wall outlet.
- If the furnace is installed in a basement, a 12” clearance must be maintained between ground level and the bottom of the vent cap. Do not install a furnace where the vent cap will terminate in a window well or any other opening below ground level. (See Figure 3). Do not allow snow accumulation to build up within 12” of the vent cap.
OPTIONAL KITS
- HEVK-5 – To extend vent 5 feet from the heater. This will allow the vent cap to be installed above grade from the basement or to an outside wall.
A total of 3 kits with 2 additional elbows may be used.
For additional kit installation instructions, see page 15.
INSTALLATION
ATTENTION: ALL CANADIAN CONTRACTORS/INSTALLERS: Before installing this heater into a multi-family hi-rise exceeding four stories, contact the local building code inspector to verify the building construction complies with the Progressive Collapse requirements as listed in the National Building Code of Canada 2005.
WARNING: FAILURE TO FOLLOW THESE INSTRUCTIONS CAREFULLY COULD RESULT IN POOR PERFORMANCE, PROPERTY DAMAGE, PERSONAL INJURY, OR DEATH.
Step 1. LOCATE VENT OPENING
(Requires 3-1/2” diameter wall opening).
a) Select the area on the wall where the heater will be installed. Using template (packed with heater) mark shaded area where hole can be cut and to locate the wall brackets. (See Figure 4).
b) Locate studs on each side of this area.
c) Mark location for 3-1/2” diameter hole between studs.
The hole should be offset to miss studs. (See Figure 4).
d) Check outside wall at this location for proper clearances around vent cap. (See Figure 1).
e) Cut vent openings into both the inside and outside walls, being sure to maintain level across both openings.
Step 2. ROUGH-IN GAS SUPPLY (See Figure 5) Install at least a 3/8” gas supply line. Contact the local gas supplier if any questions.
Install a drip leg in the gas supply line immediately upstream from the gas connection to the heater (see local codes), and provide a 1/8” N.P.T. plugged tapping, accessible for test gauge connection and an individual manual shut-off valve accessible within the room where the heater is installed. (See Figure 5). The heater and its individual shut-off valve must be disconnected from the gas supply piping system during any pressure testing of that system at test pressures in excess of 1/2 PSIG (3.5 Pa). The heater must be isolated from the gas supply piping system by closing its individual manual shut-off valve during any pressure testing of the gas supply piping system at test pressures equal to or less than 1/2 PSIG (3.5 Pa). Test all connections for leaks using a soapy solution. NEVER USE AN OPEN FLAME TO TEST FOR LEAKS.
| MAXIMUM INLET GAS SUPPLY PRESSURE 1/2 p.s.i. or 14” w.c. Natural or Propane Gas | MINIMUM INLET GAS SUPPLY PRESSURE 4.5” w.c. Natural Gas or 11.0” w.c. Propane Gas |
Step 3. INSTALLING VENT SYSTEM 5” – 32” WALL THICKNESS (12.7 cm – 81.3 cm)
a) Use only factory-supplied parts. Do not attempt to modify in any way. To do so could cause a system imbalance resulting in poor performance and/or unsafe operating conditions.
b) Slide collection box pipes through cutout & secure collection box to the inside wall. Anchors (not supplied) may be required. See Figure 5.
c) From outside house, mark collection box pipes and cut off 1/2” beyond outside wall.
d) Slide vent cap pipes onto collection box pipes and push in until flange is flush against house. Secure vent cap assembly to the outside wall with a slight downward slope. This will prevent water from entering and allow condensation to drain. Caulk around the edges of the vent cap mounting plate.
NOTE: It may be necessary to build a metal or wood frame to provide a flat surface for the mounting plate to be flush against or to attain the 5” minimum wall thickness.


Step 4. INSTALLING HEATER
a) Locate (and mark) wall mounting bracket location on a wall using a template supplied.
b) Secure wall brackets to the wall, anchors (not provided) may be required.
c) Secure trim kit brackets to back of heater using eight #8 screws provided. (See Figure 9).
d) Slide the heater to approximately 5” of the wall.
e) Secure air intake hose to back of the heater and the collector box assembly using hose clamps provided. (See Figure 8).
f) Secure vent exhaust tube to exhaust tube on the back of the heater and the exhaust tube on the collection box assembly using hose clamps provided. (See Figure 8).
g) Connect 3/8” minimum gas supply line to the manual cut-off valve on the back of the heater. (See Figure 5).
h) Locate factory-installed thermostat wires extending from rear of the heater. Connect 24 V. thermostat wall thermostat (provided) using a maximum of 20’ of thermostat wire. Do NOT splice the thermostat wire.
i) Secure right and left trim side panels to the wall and trim kit brackets with eight #8 screws provided. (See Figure 9). This will space the back of the heater 5” from the wall.
j) Secure trim top to trim sides using four #8 screws provided.
k) Plug a three-pronged factory wired power cord into a properly grounded 115 Volt electrical outlet. NEVER use an extension cord. If the homeowner desires, the heater can be hard-wired by a licensed electrician. See local electrical codes.
l) Turn the manual gas control valve on. Check all connections for leaks using a soapy solution. NEVER check for leaks with an open flame.
THE HEATER IS NOW INSTALLED, FOLLOW LIGHTING INSTRUCTIONS TO PLACE THE HEATER INTO SERVICE. FRONT PANEL MUST BE REMOVED FOR ACCESS TO LIGHTING INSTRUCTIONS AND GAS CONTROL. 
OPERATING INSTRUCTIONS
WARNING: If you do not follow these instructions exactly, a fire or explosion may result causing property damage, personal injury loss of life.
A. This appliance does not have a pilot. It is equipped with an ignition device that automatically lights the burner. Do not try to light the burner by hand.
B. BEFORE OPERATING smell all around the appliance area for gas. Be sure to smell next to the floor because some gas is heavier than air and will settle on the floor. WHAT TO DO IF YOU SMELL GAS:
- DO NOT try to light any appliance.
- DO NOT touch any electric switch.
- DO NOT use any phone in your building.
- Immediately call your gas supplier from a neighbor’s phone. Follow the gas supplier’s instructions.
- If you cannot reach your gas supplier, call the fire department.
C. Use only your hand to push in or turn the gas control knob. Never use tools. If the knob will not push in or turn by hand, don’t try to repair it, call a qualified service technician.
Force or attempted repair may result in a fire or explosion.
D. Do not use this appliance if any part has been under water. Immediately call a qualified service technician to inspect the appliance and to replace any part of the control system and any gas control which has been under water.
- TOP! Read safety information on this label.
- Set the thermostat to the lowest setting.
- Turn off all electric power to the appliance.
- This appliance is equipped with an ignition device that automatically lights the burner. Do not try to light the burner by hand.
- Remove cabinet to access gas control knob.
- Turn the gas control knob clockwise to “off”. Do not force. See Figure 10.
- Wait five (5) minutes to clear out any gas. If you smell gas, STOP! Follow “B” in the safety information on this label. If you don’t smell gas, go to the next step.
- Turn the gas control knob counterclockwise to “ON”.
- Turn on all electric power to the appliance.
- Set thermostat to the desired setting.
- If the appliance does not operate, follow instructions
“To Turn Off Gas To Appliance” and call your service technician or gas supplier. - Replace cabinet.

TO TURN OFF GAS TO APPLIANCE
- Set the thermostat to the lowest setting.
- Turn off all electric power to the appliance if service is to be performed.
- Turn the gas control knob clockwise
to “OFF”. Do not force.
BURNER
PROPER BURNER FLAME
The burner flame may be observed by raising the sight glass cover. A proper flame will have a dark blue inner mantle, with a lighter blue outer mantle that extends from the burner into the heat exchanger tube, (see Figure 11).
There is no primary air adjustment on the burner, and the proper flame is assured since the correct manifold pressure and orifice have been done at the factory.
TO REMOVE THE MAIN BURNER FOR INSPECTION AND CLEANING
- Turn off all electrical supplies to the heater.
- Turn off the gas supply.
- Remove the front panel.
- Unplug wire to direct spark ignitor and sensor.
See Figure 12. - Disconnect vacuum hose from burner box.
- Remove screws holding burner box top to burner box.
See Figure 12. - Remove burner plate and burner box top. Take care not to contact, or strain the ignitor in any way as it is extremely fragile. See Figure 12.
- Remove 2 nuts holding the burner bracket. See Figure 12.
- Slide burners toward heat exchanger and lift up from rear and back. See Figure 12.
- Clean or replace as needed.
- Reinstall by reversing Steps 9–1.
BURNER ORIFICE
This appliance is equipped only for altitudes 0 – 2,000 ft.
Appliance input ratings are based on sea level operation and need not be changed for operation up to 2,000 feet (609.9 m) elevation. For operation at elevations above 2,000 feet (609.9 m).
The BTU input must be reduced 4% per 1,000 ft. Orifice change must be completed by a qualified installer or service technician. See the following orifice chart for the proper orifice drill size for a specific elevation. 
NOTE: The furnace and all components must be inspected at least annually by a qualified service technician. This should include the burner, heat exchanger, and vent system. Be sure that the flow of combustion and ventilation air are not obstructed and that all hoses are undamaged, and that all clamps are securely tightened.
NATURAL GAS – (SPECIFIC ELEVATIONS)
| 0 to | 2,000 – | 4,000 – | 6,000 – | 8,000 – | |
| Model No. | 2,000′ | 4,000′ | 6,000′ | 8,000′ | 10,000′ |
| HEDV253A | 51 | 52 | 52 | 53 | 54 |
| HEDV403A | 45 | 47 | 48 | 49 | 50 |

PROPANE GAS – (SPECIFIC ELEVATIONS)
| 0 to | 2,000 – | 4,000 – | 6,000 – | 8,000 – | |
| Model No. | 2,000′ | 4,000′ | 6,000′ | 8,000′ | 10,000′ |
| HEDV254A | 58 | 60 | 62 | 63 | 64 |
| HEDV404A | 55 | 55 | 56 | 56 | 57 |
WARNING: THIS IS A GAS-FIRED APPLIANCE. KEEP THE AREA CLEAR OF GASOLINE AND OTHER FLAMMABLE VAPORS AND LIQUIDS. ALL COMBUSTIBLE MATERIAL MUST BE KEPT CLEAR OF THIS AREA TO AVOID FIRE OR EXPLOSION.
This appliance is equipped with a three-prong power cord with a grounding plug. For your protection against shock hazards, this appliance should be plugged directly into a properly grounded three-prong receptacle. Do not cut or remove the grounding prong from this plug.
NOTE: If any of the original wire supplied with this appliance has to be replaced, it must be replaced with type 105ºC wire or its equivalent.
Verify proper operation after servicing.
CAUTION: Label all wires prior to disconnection when servicing controls. Wiring errors can cause improper and dangerous operations.
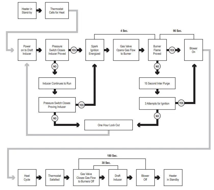
HEDV SEQUENCE OF OPERATIONS
| 1) Thermostat calls for heat. | 8) Heater burns through the heating cycle. |
| 2) Draft Inducer turns on. | 9) Thermostat satisfied. |
| 3) Pressure switch closes. | 10) Gas flow off to burner. |
| 4) Spark ignition begins. | 11) Draft inducer off. |
| 5) Gas flow to the burner. | 12) Circulating Blowers off. |
| 6) Burner ignition has been proven. | 13) Heater in stand-by. |
| 7) Circulating Blower on. |
NOTE: If there is a malfunction during Steps 3, 5, or 6 the operation sequence will stop at that point. For Steps 5 or 6, if the malfunction still occurs after two additional attempts, the control will lock out for one hour. For purpose of testing, the one-hour lockout can be overridden by resetting the thermostat or interrupting the electrical power.
WARNING: Use only Cozy Heating Systems factory-supplied parts and kits. Failure to do so could result in loss of life, personal injury, property damage, or unsatisfactory performance. This kit must be installed by a qualified installer or service technician.
CONTENTS OF KIT
A 2” x 3”
Steel Coupling
P/N: 72532, Qty: 1
B 2” x 5’
Black Flocked Tube P/N: 72575, Qty: 1
C 2” x 6’
Black Flex Tubing P/N: 72612, Qty: 1
D Support Brackets P/N: 41515, Qty: 2
E Center Bracket P/N: 41520, Qty: 1
F 2” Hose Clamps
P/N: 72593, Qty: 8
G 2” x 3”
Black Silicone
Wrapped Coupling P/N: 72578, Qty: 1
STEP 1. LOCATE VENT OPENING
- Select location on the outside wall that the vent will exit through.
- Check outside for proper clearances around the vent cap. See installation instructions.
- Mark & cut 3-1/2” hole through both inside and outside walls, being sure to maintain level across both openings.
- Measure wall thickness. Mark and cut off both intake and exhaust pipes to 1/2” beyond the outside wall.
- Secure the collection box to the wall. Wall anchors, not provided, may be required.
STEP 2. INSTALL HEATER
- Select the location on the wall where the heater will be installed.
- Using wall template supplied with heater, mark location for trim kit wall brackets.
- Attach brackets to the wall (wall anchors, not provided may be required) and back of the heater.
Use screws provided on the back of the heater. - Slide heater into position and secure brackets togehter. This should position the back of the heater 5” off the wall.
- Select direction vent will exit trim kit, left, right, or straight up.
- Before installing the trim kit remove knockout on this side.
STEP 3. INSTALL VENT
- Remove and discard P/N 72611 2”x24” black flex tubing from air inlet. (Save hose clamp).
- Attach P/N 72612 2”x6’ black flex tubing to the air inlet. Secure with P/N 72593 2” hose clamp.
- Slide P/N 72575 2”x5’ flocked tube through the trim kit opening (knockout) and attach to P/N 72610 orange silicone 90E elbow supplied with heater. Secure with 2” hose clamp.
- Attach P/N 41515 support brackets to the wall. Wall anchors, not provided, may be required. Position support brackets within 8” from side of trim kit and end of pipe. Secure flex tubing and flocked tube to brackets using 2” hose clamps.
- Attach P/N 41520 center bracket 2-1/2’ from pipe end and insert flex tube through the bracket. This will prevent the flex tube from touching the black flocked exhaust tube.
- Connect flex air intake tube and flocked exhaust tube to the collection box.
- Complete gas connection and attach the trim kit to brackets.
- Follow lighting instructions.

SPECIAL NOTES:
a) You may use up to three HEVK-5 Kits for a total of 15’ vent extension with two additional elbows. DO NOT EXTEND VENT BEYOND 15’ OR USE MORE THAN THREE TOTAL ELBOWS (one elbow comes with the heater).
b) To connect two vent kits together use P/N 72532 2”x3” steel coupling. Secure with 2” hose clamps.
c) If you are using one, two, or three kits, after installation is complete you will discard 2 P/N 72593 hose clamps and one P/N 72532 steel coupling.
d) If you need to make a 90E offset you will need to order P/N HEEL-1 90E Elbow Kit. Two offsets require two kits.
e) If the complete vent extension is horizontal, pipes may be sloped down slightly to allow any condensate to drain through the exhaust pipe to the outside. DO NOT ALLOW IT TO DRAIN ONTO THE WALKWAY. If any part of the vent extension is vertical or local codes do not allow draining of condensate to outside you must add P/N 18900 Condensate Kit.
f) For cosmetic purposes, the addition of the HEVK-5 Kit can be enclosed by adding a HEVE-5 Vent Enclosure Kit. To completely enclose the HEVK-5 Kit one HEVE-5 will be needed for each HEVK-5 used.
THIS KIT MUST BE INSTALLED BY A QUALIFIED INSTALLER OR SERVICE TECHNICIAN
Step 1. Position end of Part No. 41610 enclosure body to heater trim kit where pipes exit trim kit, centering pipes inside the body and attach to the wall. Wall anchors (not provided) may be required. The collector box may be behind HEVE-5 Kit.
Step 2. Cut to fit enclosure panel 1” beyond the end of vent run. Insert Part No. 41620 End Cap and attach using three #8 screws provided.
SPECIAL INSTRUCTIONS:
Step 3. If more than one HEVE-5 Kit is used, attach Part No. 72604 Trim Kit where ends meet.
Step 4. If making a 90º turn, measure 1” beyond the outside turn and cut off the enclosure panel.
– Notch panel on the surface of the direction turn is being made to allow pipes to pass through into the next HEVE-5 Kit.
– Attach the second panel to the wall and attach Part No. 72604 Trim Kit where two bodies meet.
– Install end cap Part No. 41620.
WARNING: Always use this kit when the vent has a vertical run, or where local codes prohibit draining condensate to the outside. Use only Cozy Heating Systems supplied parts. Failure to use factory-supplied parts or to follow these instructions may result in unsatisfactory performance, property damage, personal injury and/or loss of life.
BEFORE beginning kit installation, open the carton & identify the following components.
Step 1. Set the thermostat to “Off” and allow the heater to cool.
Step 2. Turn off the gas supply to the heater.
Step 3. Turn off the electric power to heater.
Step 4. Remove the cabinet.
Step 5. Loosen the two wing nuts located in the heater base. See Figure 16.
Step 6. Slide the condensate pan into the bottom of the heater with slots in tabs onto the weld studs and under the wing nuts. Use care to not rip the insulation in the bottom of the heater. Tighten the wing nuts to secure the condensate pan.
See Figure 16.
Step 7. Remove and discard the button plug located at the center lower area of the heater back.
Step 8. Attach the condensate trap to the heater back to the bottom of the trap is inside the bottom of the condensate pan. Secure using the (2) #8 screws provided. Fill the trap with water.
See Figure 17.
Step 9. Remove and discard the plastic cap from the bottom of the draft inducer drain tube.
See Figure 17.
Step 10. Connect the tubing to the draft inducer drain tube and the condensate trap.
Secure both ends with two 3/8” hose clamps provided. See Figure 17.
Step 11. Fill the condensate pan with water.
Step 12. Reverse steps 4 – 1. Follow lighting instructions to place the heater in operation.
CONTENTS OF KIT
| A Condensate Pan Assembly P/N: 18910 | B Condensate Trap Assembly P/N: 72618 |
| C 3/8” Flexible Hose / Tubing P/N: 72538 | D 3/8” Hose Clamp P/N: 72539, Qty: 2 E #8 x 1/2” Screws P/N: 50606, Qty: 2 |

WARNING:
The water level in the condensate pan must be checked and maintained to completely cover the condensate trap. The water provides a seal to prevent combustion products from coming through the condensate trap and entering the living area.
MAINTENANCE INSTRUCTIONS
- FOR PROPER AND SAFE OPERATION KEEP THE FURNACE & FURNACE AREA CLEAN
At regular intervals turn the control valve off, let it cool, and clean the inside the control and heat exchanger compartment. To clean the front panel use only a damp cloth, do not use any kind of solvent or cleaning fluid that could leave a residue to burn or give off fumes when the furnace is turned on. - CHECKING THE FURNACE
Have the furnace checked, cleaned, and repaired by a qualified service technician. Check venting system, and burner operation prior to use each year. - SERVICE & MAINTENANCE
Follow a regular service and maintenance schedule for safe and efficient operation. - DO NOT OBSTRUCT COMBUSTION & VENTILATION OF AIR
Examine the venting system as a routine part of the safety performance check on an annual basis. - REMOVED HEAT EXCHANGER
If the heat exchanger is removed, check the heat exchanger intake gasket and draft the inducer gasket, and replace it if there is any sign of damage. Be sure all gaskets are in place when the heat exchanger is replaced. - DAMAGED GASKETS
Failure to replace any gasket that has been damaged may result in property damage, personal injury, or loss of life. Oil the bearings of the fan motor every 6 months with S.A.E. 20 oil.
INSTALLATIONS IN THE STATE OF MASSACHUSETTS
All installations in the State of Massachusetts must use the following requirements when installing, maintaining or operating direct-vent propane or natural gas-fired space heaters.
For direct-vent appliances, mechanical-vent heating appliances, or domestic hot water equipment, where the bottom of the vent terminal and the air intake is installed below four feet above grade the following requirements must be satisfied:
- If there is not one already present, on each floor level where there are bedroom(s), a carbon monoxide detector and alarm shall be placed in the living area outside the bedroom(s). The carbon monoxide detector shall comply with NFPA 720 (2005 Edition).
- A carbon monoxide detector shall be located in the room that houses the appliance or equipment and shall:
a. Be powered by the same electrical circuit as the appliance or equipment such that only one service switch services both the appliance and the carbon monoxide detector.
b. Have battery backup power;
c. Meet ANSI/UL 2034 Standards and comply with NFPA 720 (2005 Edition); and
d. Have been approved and listed by a Nationally
Recognized Testing Laboratory as recognized under 527 CMR.
A CARBON MONOXIDE DETECTOR SHALL:
a. Be located in the room that houses the appliance or equipment;
b. Be either hard-wired or battery powered or both; and
c. Shall comply with NFPA 720 (2005 Edition). - A product-approved vent terminal must be used, and if applicable, a product-approved air intake must be used. Installation shall be in strict compliance with the manufacturer’s instructions. A copy of the installation instructions shall remain with the appliance or equipment at the completion of the installation.
- A metal or plastic identification plate shall be mounted at the exterior of the building, four feet directly above the location of the vent terminal. The plate shall be of sufficient size to be easily read from a distance of eight feet away, and read “Gas Vent Directly Below”.
SERVICE RECORDS
TROUBLESHOOTING CHART
For use by a qualified service technician.
| SYMPTOM | POSSIBLE CAUSES | CORRECTIVE ACTION – (To be performed by Contractor) |
| Flame Too Large | 1. Defective operator section of the valve. 2. Burner orifice too large. 3. If installed above 2,000 ft. | 1. Replace valve. 2. Check with the local gas company for proper orifice – size and replace. 3. See burner orifice section, Page 12. |
| Yellow Burner Flame | 1. Clogged burner ports. 2. Obstruction around vent cap. | 1. Remove burners and check for obstructions in throats, ports, and orifices. Clean – but do not enlarge ports or orifices. 2. Make sure the area around the vent cap is clear, be sure the vent system is sealed. |
| Gas Odor | 1. Gas leak. | 1. See Page 1. |
| Delayed Ignition | 1. Low gas pressure. 2. Igniter not properly located. | 1. Check gas supply pressure. 2. Check ignitor location and correct if necessary. |
| Failure to Ignite | 1. Main gas off. 2. Thermostat not set high enough to call for heat. 3. Clogged burner orifice. 4. Incorrect wiring. 5. Defective valve. 6. No power to unit. | 1. Open the manual gas valve. 2. Set the thermostat to a higher temperature. 3. Clean burner orifices (do not enlarge). 4. Check the wiring diagram. 5. Replace valve. 6. Plug-in power supply cord. Check 115 V. wall outlet. |
| Burner Won’t Turn Off | 1. Defective or damaged thermostat wire or thermostat. 2. Thermostat location. 3. Defective or sticking valve. 4. Excessive gas pressure. 5. Defective or damaged thermostat. | 1. Can be checked by removing wire from control board terminal. if the burner goes off, replace the thermostat. 2. Re-locate out of drafts, hot, or cold spots |
| 3. Replace valve. 4. Contact the utility supplying gas. 5. Replace the thermostat. | ||
| Incorrect Gas Input | 1. Gas input not checked. 2. Clogged orifices. | 1. Re-check gas input. 2. Clean orifices with a smooth wood toothpick, do not enlarge. |
| Not Enough Heat | 1. Furnace undersized. 2. Thermostat temperature set too low. 3. Incorrect supply pressure. | 1. This is especially true when a dwelling or room is enlarged. Have the heat loss calculated and compared to furnace output Your gas company can supply you with this information. If the furnace is undersized, replace it with correct size unit. 2. Raise thermostat temperature setting. 3. Check supply pressure. |
| Too Much Heat | 1. Temperature set too high. 2. Combination control valve stuck open. | 1. Lower temperature setting. 2. Replace the combination control valve. |
| Main Burner Goes Out During Normal Operation | 1. Defective flame sensor. 2. Input too high. 3. Sight glass not air-tight. 4. Vent tubes not properly installed or sealed. 5. Limit switch opens. 6. Exhaust or Air Intake tubes blocked. | 1. Check voltage and replace if low. 2. Check the input rate. 3. Tighten screws securing sight glass. Check & replace the gasket if needed |
| 4. Follow instructions. Check both exhaust and air intake tubes, and vent cap. Be sure all gaskets are in place and properly sealed. Use only tubes and vent cap supplied. Do not alter vent tubes or caps. 5. Check for blockage of the discharge air. 6. Check for and remove any obstruction to incoming circulating air. |
HI-EFFICIENT DIRECT VENT WALL FURNACE PARTS LIST

| PART DESCRIPTION REF. # 1 Cabinet 2 Circulating Blower 3 Limit Switch 4 Front Heat Shield 5 Tubular Heat Exchanger | HEDV253A PART # 18020 72501 72671 72531 18120 | HEDV254A PART # 18020 72501 72671 72531 18120 | HEDV403A PART # 18520 72500 72670 72530 18620 | HEDV404A PART # 18520 72500 72670 72530 18620 |
| 6 Cabinet Base Assembly 7 Leg Leveler – (4 Per) 8 Draft Inducer Gasket – ( 7-3/4 x 9” ) 9 Draft Inducer – (Mounting Plate Gasket) 10 Draft Inducer | 18120 80009 72565 72563 72506 | 18120 80009 72565 72563 72506 | 18620 80009 72565 72563 72506 | 18620 80009 72565 72563 72506 |
| 11 Sight Glass Frame 12 Sight Glass 13 Sight Glass Gasket – ( 2-5/8 x 1-3/8” ) 14 Ignitor | 18185 70150 72564 64009 | 18185 70150 72564 64009 | 18185 70150 72564 64009 | 18185 70150 72564 64009 |
| 15 Ignitor Cable 16 Burner Orifice – (Requires 2) 17 Burner 18 Manifold 19 Burner Box Assembly 20 Burner Box Top Gasket – ( 6-3/4 x 6-1/2” ) | *95251 *72528 72640 18150 72567 | *95258 *72528 72640 18150 72567 | *72156 *72528 72640 18150 72567 | *72139 *72528 72640 18150 72567 |
| 21Burner Box Top 22 Gas Valve 23 Gas Valve Support Bracket 24 Burner Box Mounting Gasket – ( 7-3/4 x 3-1/2” ) 25 Transformer | 18165 64590 18180 72566 78069 | 18165 64591 18180 72566 78069 | 18165 64590 18180 72566 78069 | 18165 64591 18180 72566 78069 |
| 26 Circuit Board 27 Wiring Harness 28 Pressure Switch 29 Casing Back 30 Air Intake Hose | 64625 72675 72517 18090 72611 | 64625 72675 72517 18090 72611 | 64625 72675 72518 18590 72611 | 64625 72675 72518 18590 72611 |
| 31 2” Hose Clamp (4 Per) 32 Vent Cap Assembly 33 Vent Cap Gasket – ( 4-3/32 x 4-3/32” ) 34 Collection Box Assembly 35 Collection Box Gasket – ( 5-7/16 x 5-7/16” ) | 72593 18250 72608 18225 72607 | 72593 18250 72608 18225 72607 | 72593 18650 72608 18225 72607 | 72593 18650 72608 18225 72607 |
| 36 Collection Box Cap 37 Vent Exhaust Tube 38 Trim Kit Bracket – (Requires 4) 39 Wall Mounting Bracket – (Requires 4) 40 Trim Kit – (Left Side Panel) | 72587 72610 18320 18315 18310 | 72587 72610 18320 18315 18310 | 72587 72610 18320 18315 18310 | 72587 72610 18320 18315 18310 |
| 41 Trim Kit – (Right Side Panel) 42 Trim Kit – (Top) 43 HEDV Wire Bracket 44 Liner – (Left Side) 45 Liner – (Top) | 18305 18300 18190 18110 18075 | 18305 18300 18190 18110 18075 | 18305 18700 18190 18610 N/A | 18305 18700 18190 18610 N/A |
| 46 Wall Thermostat, 24 Volt 47 Draft Inducer Mounting Plate n/a Thermostat Wire 20’ n/a Power Cord | 78355 18200 74518 64205 | 78355 18200 74518 64205 | 78355 18200 74518 64205 | 78355 18200 74518 64205 |
| n/a Manual Shut-off Valve – (Off-On) n/a Condensate Kit | 64074 18900 | 64074 18900 | 64074 18900 | 64074 18900 |
LIMITED WARRANTY
The manufacturer, Williams Comfort Products, warrants this Cozy wall furnace or heater to the original purchaser under the following conditions: ANY
WARRANTY CONSIDERATIONS ARE CONTINGENT ON INSTALLATION BY A QUALIFIED INSTALLER (CONTRACTOR). SELF-INSTALLATION IS PROHIBITED AND WILL INVALIDATE YOUR WARRANTY.
LIMITED ONE-YEAR WARRANTY
- Any part thereof which proves to be defective in material or workmanship within one year from the date of original purchase for use will be replaced at the Manufacturer’s option, FOB to its factory.
- No liability is assumed by the Manufacturer for removal or installation labor costs, nor for freight or delivery charges.
LIMITED EXTENDED WARRANTY
- In addition to the above limited one-year warranty on the complete unit, any combustion chamber which burns out or rusts under normal installation, use and service conditions during a period of nine years following the expiration of the one-year warranty period will be exchanged for a like or functionally similar part.
- No liability is assumed by the Manufacturer for removal or installation labor costs, nor for freight or delivery charges.
LIMITATIONS
- THIS LIMITED WARRANTY IS THE ONLY WARRANTY MADE BY THE MANUFACTURER, IMPLIED WARRANTIES OF MERCHANTABILITY OR FITNESS FOR ANY PARTICULAR PURPOSE ARE LIMITED TO THE SAME ONE YEAR TERM AS THE EXPRESS WARRANTY. UNDER NO CIRCUMSTANCES SHALL THE MANUFACTURER BE LIABLE FOR INCIDENTAL, CONSEQUENTIAL, SPECIAL, OR CONTINGENT DAMAGES OR EXPENSES ARISING DIRECTLY OR INDIRECTLY FROM ANY DEFECT IN THE PRODUCT OR ANY COMPONENT OR FROM THE USE THEREOF. THE REMEDIES SET FORTH HEREIN ARE THE EXCLUSIVE REMEDIES AVAILABLE TO THE USER AND ARE IN LIEU OF ALL OTHER REMEDIES.
Some states do not allow limitations on how long an implied warranty lasts, and some states do not allow the exclusion or limitation of incidental or consequential damages, so the above limitations or exclusions may not apply to you. - This warranty does not include any charge for labor or installation.
- This warranty does not extend to painted surfaces or to damage or defects resulting from accident, alteration, misuse or abuse, or improper installation.
- This warranty does not cover claims which do not involve defective workmanship or materials.
DUTIES OF THE CONSUMER
- The heating equipment must be installed by a qualified installer and operated in accordance with the installation and homeowner’s instructions furnished with the equipment.
- Any travel, diagnostic costs, service labor, and labor to repair the defective unit will be the responsibility of the owner.
- A bill of sale, canceled check, payment record, or permit should be kept to verify the purchase date to establish the warranty period.
- Have the installer enter the requested information in the space below.
GENERAL
- The manufacturer neither assumes nor authorizes any person to assume for it any other obligation or liability in connection with said equipment.
- Service under this warranty should be obtained by contacting your dealer. Provide the dealer with the model number, serial number, and purchase date verification.
- If, within a reasonable time after contacting your dealer, satisfactory service has not been received, contact: Customer Service Department, 250 West Laurel Street, Colton, CA 92324 for assistance.
- THIS WARRANTY GIVES YOU SPECIFIC LEGAL RIGHTS AND YOU MAY ALSO HAVE OTHER RIGHTS WHICH VARY FROM STATE TO STATE.
TO REGISTER YOUR FURNACE: GO ONLINE TO THE COZY HEATERS WEBSITE AT:
www.cozyheaters.com/warranty-registration/
COZY HEATING SYSTEMS
250 WEST LAUREL STREET – COLTON, CA 92324











![Mr.heater Vent Free Radiant Dual Fuel Heater User Manual[mhvfdf20rtt, Mhvfdf30rtt, Mhvfdf20bft, Mhvfdf30bft] Mr.heater Vent Free Radiant Dual Fuel Heater User Manual[mhvfdf20rtt, Mhvfdf30rtt, Mhvfdf20bft, Mhvfdf30bft]](https://static-data1.manualsee.com/1/img/129/67944/2021/02/Mr.Heater-Vent-Free-Radiant-Dual-Fuel-Heater-User-ManualMHVFDF20RTT-MHVFDF30RTT-MHVFDF20BFT-MHVFDF30BFT.jpg)







