ALF-MUH88E GEN2 18Gbps 8×8 HDBaseT Matrix
User Manual 
ALF-MUH88E – GEN2 18Gbps 8×8 HDBaseT (150M) Matrix
ALF-MUH88E – GEN2
Preface
Read this user manual carefully before using this product. Pictures shown in this manual is for reference only, different model and specifications are subject to the real product. This manual is only for operation instruction, not for any maintenance usage. The functions described in this version are updated till September 2022. Any changes in functions and parameters since then will be informed separately. Please refer to the dealers for the latest details.
Trademarks
The product model and logo are trademarks. Any other trademarks mentioned in this manual are acknowledged as the properties of the trademark owner. No part of this publication may be copied or reproduced without prior written consent.
FCC Statement
This equipment generates, uses, and can radiate radio frequency energy and, if not installed and used in accordance with the instructions, may cause harmful interference to radio communications. It has been tested and found to comply with the limits for a Class B digital device, pursuant to part 15 of the FCC Rules. These limits are designed to provide reasonable protection against harmful interference in a commercial installation. Operation of this equipment in a residential area is likely to cause interference, in which case the user at their own expense will be required to take whatever measures may be necessary to correct the interference Any changes or modifications not expressly approved by the manufacturer would void the user’s authority to operate the equipment.
Do not dispose of this product with normal household waste at the end of its life cycle. Return it to a collection point for the recycling of electrical and electronic devices. This is indicated by the symbol on the product, user manual, or packaging. The materials are reusable according to their markings. By reusing, recycling or other forms of utilization of old devices you make an important contribution to the protection of our environment. Please contact your local authorities for details about collection points.
Important Safety Instructions
- Do not expose this device to rain, moisture, dripping, or splashing. No objects filled with liquids, such as vases, shall be placed on the device.
- Do not install or place this unit in a bookcase, built-in cabinet, or another confined space. Ensure the unit is well-ventilated.
- To prevent the risk of electric shock or fire hazards due to overheating, do not obstruct the unit’s ventilation openings with newspapers, tablecloths, curtains, or similar items.
- Do not install near any heat sources such as radiators, heat registers, stoves, or other devices (including amplifiers) that produce heat.
- Do not place sources of naked flames, such as lighted candles, on the unit.
- Clean this device only with a dry cloth.
- Unplug this device during lightning storms or when unused for long periods of time.
- Protect the power cord from being walked on or pinched, particularly at plugs.
- Only use attachments/accessories specified by the manufacturer.
- Refer all servicing to qualified service personnel
Surge protection device recommended
This product contains sensitive electrical components that may be damaged by electrical spikes, surges, electric shocks, lightning strikes, etc. The use of surge protection systems is highly recommended in order to protect and extend the life of your equipment.
Introduction
The ALF-MUH88E 18 Gbps 8×8 HDBaseT (492 f t / 150M) Matrix can connect 8 HDMI sources to 16 displays. It features 8 HDMI outputs, and each HDMI output is mirrored to provide a CAT Cable output that runs simultaneously. The HDBaseT output can extend video transmission a distance up to 492ft / 150m (1080p) via a single Cat 6/7 cable. The product supports video resolution up to 4K2K@60Hz 4:4:4 with a distance up to 328ft / 100m. Audio de-embedded to analog and coaxial audio is supported. Each HDMI output supports 4K2K to 1080P downscaled independently.
The product supports the IR matrix. The IR signal is one-to-one control at the Matrix end, but the IR signal follows the HDMI video channel at the HDBaseT Receiver end.
The product provides an intuitive set of front panel buttons with an OLED screen and supports control via front panel buttons, IR remote, RS-232, LAN, and Web GUI.
Features
- HDMI 2.0b, HDCP 2.2 and HDCP 1.4 compliant
- Video resolution up to 4K2K@60Hz (YUV 4:4:4) on all HDMI and HDBaseT ports
- 8 HDMI inputs, 8 HDMI and HDBaseT mirrored outputs
- HDMI ports transmit 18Gbps lossless uncompressed video bandwidth
- · Supports 18Gbps lossless compressed HDBaseT signal transmission
- Support 4K->1080P Downscaling for each output port
- HDR, HDR10, HDR10+, and HLG are supported
- HDBaseT output can extend video transmission a distance up to 492ft/150m for 1080P or 328ft /100m for 4K2K via a single CAT 6/7 cable
- HDMI audio pass-through up to 7.1CH HD audio (LPCM, and DTS-HD Master Audio)
- Supports IR matrix
- Audio de-embedded is supported via analog and coax ports
- Advanced EDID management and CEC control are supported
- 24V POC on all HDBaseT ports
- 2U rack-mounted design with front panel OLED display
- Control via front panel buttons, IR remote, RS-232, LAN, and Web GUI
Package Contents
- 1 x 18Gbps 8×8 HDBaseT (492ft / 150M) Matrix
- 8 x HDBaseT Receiver
- 1 x Matrix IR Remote
- 1 x 100~240V AC 50/60Hz Power cable
- 1 x RS-232 serial cable (1.5 meters, male to female head)
- 8 x 3-pin Phoenix Connector and 8 x 5-pin Phoenix Connector
- 9 x IR Blaster cable (1.5 meters)
- 9 x IR Receiver cable (1.5 meters)
- 18 x Mounting Ear (Matrix and Receiver)
- 1x User Manual
Specifications
| Technical | |
| HDMI Compliance | HDMI 2.0b |
| HDCP Compliance | HDCP 2.2 and HDCP 1.x |
| Video Bandwidth | 18Gbps |
| Video Resolution | Up to 4K2K@50/60Hz (4:4:4) |
| Color Space | RGB 4:4:4, YCbCr 4:4:4 / 4:2:2 / 4:2:0 |
| Color Depth | 8-bit, 10-bit, 12-bit (1080p@60Hz) 8-bit (4K2K@60Hz YUV4:4:4) 8-bit, 10-bit,12-bit (4K2K@60Hz YCbCr 4:2:2 / 4:2:0) |
| HDR | HDR10, HDR10+, Dolby Vision, HLG |
| HDMI Audio Formats | LPCM 2.0 / 2.1 / 5.1 / 6.1 / 7.1, DTS-ES, DTS HD Master, DTS HD-HRA, DTS-X |
| Coax Audio Formats | PCM 2.0, DTS 2.0 / 5.1 |
| Analog Balanced Audio Formats | PCM2.0CH |
| Vmax | 2Vrms |
| SNR | >90dB |
| THD+N Ratio | <0.1%(V_max) 0.001%~0.01%(V_best) |
| Crosstalk | >80dB |
| Frequency Response | 20Hz~20kHz ± 0.5dB |
| ESD Protection | Human-body Model: ±8kV (Air-gap discharge), ±4kV (Contact discharge) |
Connection | |||
|
Matrix | Inputs: 8 x HDMI Type A [19-pin female] Outputs: 8 x HDMI Type A [19-pin female] 8 × HDBaseT port [RJ45] 8 × Coaxial audio [3.5mm Stereo Mini-jack] 8 × balanced analog audio [5-pin Phoenix connector] Controls: 9 x IR IN [3.5mm Stereo Mini-jack] 9 x IR OUT [3.5mm Stereo Mini-jack] 1 × TCP/IP [RJ45] 1 × RS-232 [D-Sub 9] | ||
| HDBaseTReceiver | Input: 1 x HDBT IN [RJ45, 8-pin female] Outputs: 1 x HDMI Type A [19-pin female] 1 x AUDIO OUT[3.5mm Stereo Mini-jack] Controls: 1 x IR IN [3.5mm Stereo Mini-jack] 1 x IR OUT [3.5mm Stereo Mini-jack] 1 x RS-232 [3-pin Phoenix connector] 1 x SERVICE [Mini-USB, Update port] | ||
Mechanical | |||
| Housing | Metal Enclosure | ||
| Color | Black | ||
| Dimensions | Matrix: 440mm (W) × 374mm (D) × 88.6mm (H) Receiver: 140mm (W) x 65mm (W) x 18mm (W) | ||
| Weight | Matrix: 6.54Kg, Receiver: 155g | ||
| Power Supply | AC 100 – 240V 50/60Hz | ||
| Power Consumption | 125W (Max) | ||
| Operating Temperature | 0°C ~ 40°C / 32°F ~ 104°F | ||
| Storage Temperature | -20°C ~ 60°C / -4°F ~ 140°F | ||
| Relative Humidity | 20~90% RH (non-condensing) | ||
| Resolution / Distance | 4K60 – Feet / Meters | ||
| CAT5e/6/7 | 328ft / 100M | ||
| Resolution / Cable length | 4K60 –Feet / Meters | 4K30 –Feet / Meters | 1080P60 –Feet / Meters |
| HDMI IN / OUT | 16f t / 5m | 32f t / 10m | 50f t / 15m |
| The use of a “Premium High-Speed HDMI” cable is highly recommended. | |||
Operation Controls and Functions
5.1 Matrix Panel
Front Panel
NO. | Name | Function Description |
| 1 | OLED screen | Displays matrix switching status, input/output port, EDID, Baud rate, and IPAddress. |
| 2 | Power LED | The LED will illuminate in green when the product is working normally, and red when the product is on standby. |
| 3 | OUTPUT / INPUT buttons | You need to press an output button (1~8) first and then press an input button (1~8) to select the corresponding input source for the output port. |
| 4 | MENU / ENTER / UP / DOWN | ①EDID setting: On the initial OLED display screen, press the “MENU” button to enter the “Select EDID” interface, press the “UP/DOWN” button to select the required EDID, and press the “ENTER” button to enter “Copy to Input:” interface. Then press the “UP/DOWN” button to select the input port you need to set and press the “ENTER” button again to confirm. ②Baud rate setting: On the initial OLED display screen, press the “MENU” button twice to enter the “SELECT BAUD” interface, and press the “UP/DOWN” button to select the required Baudrate, finally press the “ENTER” button to confirm the setting. ③IP Address Check: On the initial OLED display screen, press the “MENU” button three times to enter the IP interface and check the current IP address, then press the “UP/DOWN” button to switch DHCP ON/OFF, finally press the “ENTER” button to confirm the setting. Pressing the “MENU” button again will return to the initial OLED display status. |
| 5 | POWER button | Press and hold the POWER button for 3 seconds to enter the standby mode, then press the button again to wake up the device. |
| 6 | IR Window | IR receiver window, it only receives the IR remote signal. |
| 7 | LOCK button | Press the LOCK button to lock front panel buttons (Except the power button); Press the button again to unlock. |

Rear Panel
| No. | Name | Function Description |
| 1 | IR OUT (1-8/ ALL) ports | Connecting to the IR blaster cable, the IR emitted signal is from the “IR IN” port of the HDBaseT Receiver. |
| 2 | IR IN (1-8/ALL) ports | Connecting to the IR receiver cable, the IR receive signal will emit to the “IR OUT” port of the HDBaseT Receiver. |
| 3 | AUDIO OUT (1-8) ports | 8 groups of coaxial and balanced analog audio mirrored output ports. AUDIO OUT (1-8) follows the video output of OUTPUT (1-8) ports. |
| 4 | CONTROL ports | TCP/IP: The link port for TCP/IP control. Connect to an active Ethernet link with an RJ45 cable. |
| RS-232: Command control port. Connect to a PC or control system with a D-Sub 9-pin cable to control the Matrix. | ||
| 5 | GND | Connect the housing to the ground. |
| 6 | POWER input | Power port: Connect to 100~240V AC 50/60Hz power cable. Power switch: Press the switch to turn on/off the power. |
| 7 | OUTPUT (1-8) ports | HDMI output ports, connect to an HDMI display device such as a TV or monitor with an HDMI cable. |
| HDBT mirrored output ports, connect to HDBaseT Receiver via CAT cable. | ||
| 8 | INPUT (1-8) ports | HDMI input ports, connect to HDMI source devices such as DVDs or PS4s with an HDMI cable. |

5.2 HDBaseT Receiver Panel

| No. | Name | Function Description |
| 1 | Power LED | Red LED will be on when the receiver is powered on. |
| 2 | SERVICE port | Firmware update port. |
| 3 | DC 24V | DC 24V/1A power supply input port. Note: The Matrix supports the POC function, it means that either the transmitter or receiver is powered by the 24V/1A power adapter, the other one doesn’t need a power supply. |
| 4 | HDBT IN | RJ45 connector for connecting the HDBTOUTPUTport of Matrix with a CAT cable. |
| 5 | Connection Signal Indicator lamp | ▪ Illuminated: Matrix and Receiver are well connected. ▪ Flashing: The matrix and Receiver is poorly connected. ▪ Dark: Matrix and Receiver are not connected. |
| 6 | Data Signal Indicator | ▪ Illuminating: HDMI signal with HDCP. ▪ Flashing: HDMI signal without HDCP. ▪ Dark: No HDMI signal. |
| 7 | HDMI OUT | HDMI output port, connect to an HDMI display device such as a TV or monitor with an HDMI cable. |
| 8 | AUDIO OUT | Analog audio output port. The audio is extracted from the HDMI signal. |
| 9 | IR IN | Connecting to the IR receiver cable, the IR receive signal will emit to the “IR OUT” port of the Matrix. |
| 10 | IR OUT | Connecting to the IR blaster cable, the IR emits a signal from the“IR IN” port of the Matrix. |
| 11 | RS-232 | Connect to a PC or control system with a 3-pin phoenix connector cable to transmit commands between theMatrix and HDBaseT Receiver. |
IR Remote

Power on or Standby: Power on the Matrix or set it to standby mode.
② Input 1/2/3/4/5/6/7/8: Select the input source button.
: Select the last or next input source button.
③ Output 1/2/3/4/5/6/7/8 button: Select the output source button.
All: Select all outputted sources simultaneously. For example, when you press the “All” button and then press the input “1” button, the input “1” source will output to all display devices.
Operation instruction: You need to press the output button first and then press the input button to select the corresponding input source. For example,
Press Output-X
(X means output button from 1 to 8, including “All” button)
Then press Input-Y
(Y means input button from 1 to 8)
IR Control System
The product is not only a matrix switch but also an extender. It supports bi-directional IR control. When the Matrix is connected to the HDBaseT Receiver through Cat 6/7 cable, you can control the remote display device (HDBaseT) or input source device (Matrix) through IR signal transmission. But you must note that the IR signal transmission method is different from the method from Matrix (local) to HDBaseT Receiver (remote) and from HDBaseT Receiver (remote) to Matrix (local).
At the Matrix end (Local end): the IR signal is the one-to-one transmission. For example, the IR IN 1 port signal of the Matrix will emit to IR OUTport of the HDBaseTReceiver 1, and the IR IN 3 port signal of the Matrix will emit to IR OUT port of the HDBaseT Receiver 3. It doesn’t follow the video switch to change. IR IN ALL port signal of the Matrix will emit to all IR OUTports of HDBaseT receivers simultaneously. Please see the following connection diagram.
Figure 1: IR connection diagram (Matrix end) – 9 / 30 –
At HDBaseT receiver (Remote end):
IR signal follows the video switch to change. For example, the HDMI output signal on the HDBaseTReceiver 1 is from the HDMI INPUT 2 port, so IR input signal of the HDBaseT Receiver 1 will emit to IR OUT2 port of the Matrix. The HDMI output signal on the HDBaseT Receiver 5 is from the HDMI INPUT 4 port. Then, IR input signal of the HDBaseT Receiver 5 will emit to the IR OUT 4 port of the Matrix, etc. Any of the HDBaseT Receiver’s IR IN signals can output from the IR OUTALL port of the Matrix and the IR OUT ALL signal of the Matrix depends on your IR remote of the source device. Please see the following connection diagram.
Figure 2: IR connection diagram (HDBaseT Receiver end)
IR Cable Pin Assignment

EDID Management
The Matrix has 21 factory-defined EDID settings, 2 user-defined EDID modes, and 16 copy EDID modes. You can select the defined EDID mode or copy EDID mode to the input the port through on-panel buttons, RS-232 control, or Web GUI. On-panel button operation: On the initial OLED display screen, press the “MENU” button to enter the EDID setting interface, press the “UP/DOWN” button to select the required EDID, and press the “ENTER” button to enter “Copy to Input:” interface. Then press the “UP/DOWN” button to select the input port you need to set and press the “ENTER” button again to confirm this operation.
RS-232 control operation: Connect the Matrix to the PC with a serial cable, then open a Serial Command tool on the PC to send the ASCII command “s did in x from z!” to set EDID. For details, please refer to “EDID Setting” in the ASCII command list of “11. RS-232 Control Command”.
Web GUI Operation: Please check the EDID management in the “Input page” of “10. Web GUI User Guide”.
The defined EDID setting list of the Matrix is shown below:
EDID Mode 1 2 3 4 5 6 7
8 9 10 11 12 13 14 15 16 17 18 19 20 21
EDID Mode | EDID Description |
| 1 | 1080p, Stereo Audio 2.0 |
| 2 | 1080p, Dolby/DTS 5.1 |
| 3 | 1080p, HD Audio 7.1 |
| 4 | 1080i, Stereo Audio 2.0 |
| 5 | 1080i, Dolby/DTS 5.1 |
| 6 | 1080i, HD Audio 7.1 |
| 7 | 3D, Stereo Audio 2.0 |
| 8 | 3D, Dolby/DTS 5.1 |
| 9 | 3D, HD Audio 7.1 |
| 10 | 4K2K30_444, Stereo Audio 2.0 |
| 11 | 4K2K30_444, Dolby/DTS 5.1 |
| 12 | 4K2K30_444, HD Audio 7.1 |
| 13 | 4K2K60_420, Stereo Audio 2.0 |
| 14 | 4K2K60_420, Dolby/DTS 5.1 |
| 15 | 4K2K60_420, HD Audio 7.1 |
| 16 | 4K2K60_444, Stereo Audio 2.0 |
| 17 | 4K2K60_444, Dolby/DTS 5.1 |
| 18 | 4K2K60_444, HD Audio 7.1 |
| 19 | 4K2K60, Stereo Audio 2.0 HDR |
| 20 | 4K2K60, Dolby/DTS 5.1 HDR |
| 21 | 4K2K60, HD Audio 7.1HDR |
| 22 | User define1 |
| 23 | User define2 |
| 24~31 | Copy from HDMI OUTPUT 1~8 |
| 32~39 | Copy from HDBT OUTPUT 1~8 |
Web GUI User Guide
The Matrix can be controlled by Web GUI. The operation method is shown below: Step 1: Get the current IP Address. The default IP address is 192.168.1.100. TCP/IP Port no.65534. Telnet Port no. 998. You can get the current Matrix IP address in two ways: The first way: You can get the IP address via the front panel buttons. On the initial OLED display, press the “MENU” button three times to enter the IP interface and check the current IP address. The second way: You can get the IP address via RS-232 control. Send the ASCII command “rip config!” through a Serial Command tool, then you’ll get the feedback information as shown below:
IP:192.168.61.103 in the above figure is the current Matrix IP address (this IP address is variable, depending on what the specific machine returns).
For the details of RS-232 control, please refer to “11. RS-232 Control Command”.
Step 2: Connect the TCP/IP port of the Matrix to a PC with a UTP cable (as shown in the f ollowing figure) and set the IP address of the PC to be in the same network segment as the Matrix.
Step 3: Input the current IP address of Matrix into your browser on the PC to enter the Web GUI page.
Upon the Web GUI page, there will be a Login page, as shown below:
Select the Username from the list and enter the password. The default passwords are:
Username …………………………User…………………..Admin
Password ………………………..user……………………………. admin
After entering the password, click the “Log in” button and the following Status page will appear.
Status Page
The Status page provides basic information about the product model, installed firmware version, and the network settings of the device.
Video Page
You can do the following operations on the Video page:
- Output: The current device’s OUTPUT port. You can select the signal source for it.
- Input: You can click the drop-down menu to select the signal source for the corresponding OUTPUT port.
- Presets Name: You can name the current scene with a maximum length of 12 characters
- Presets Set: You can restore the settings of the last saved audio-video matrix switching relationship.
- Presets Save: You can save the audio-video matrix switching relationship.
- Presets Clear: You can clear the saved audio-video matrix switching relationship.
Input page
You can do the following operations on the Input page:
- Inputs: Input channel of the device.
- Active: It indicates whether the channel is connected to a signal source.
- Name The input channel’s name. You can modify it by entering the corresponding name (maximum length: 12 characters) in the input box.
- EDID: You can set the current channel’s EDID. The specific operation is as follows:
Set EDID for the User
Click the “Browse” button, then select the bin file. If you select the wrong EDID file, there will be a prompt, as shown in the following figure:
Make sure to select the correct file, then you can check the name of the selected file. Select “User 1” or “User 2”, then click “Upload”. After successful setting, it will prompt as follows:
Download the EDID File for the Corresponding Input Channel Click the drop-down box of “Select EDID File” to select the corresponding input channel. Then click “Download” to download the corresponding EDID file.
Output Page
You can do the following operations on the Output page:
- Outputs: Output channel of the device.
- Name The current output channel’s name. You can modify it by entering the corresponding name (max length: 12 characters) in the input box.
- Type: The current output channel’s type (HDMI or HDBT).
- Cable: It indicates the connection status of the output ports. When the output port is connected to the display, it shows green, if not, it shows grey.
- Scaler Mode: Set the current output resolution mode.
- Stream: Turn on/off the output stream.
CEC Page
You can perform CEC management on this page:
- Input Control: You can control the operation of each input source by pressing the icons on the page. Multiple inputs can be controlled simultaneously.
- Output Control: You can control the operation of each display, such as power on/off, volume +/-, and active source switching. Multiple outputs can be controlled simultaneously.
Network Page
Set the Default Network
Click the “Set Network Defaults” button, there will be a prompt, as shown in the following figure:
Click “OK” to search the IP Address again, as shown in the following figure:
After a search is completed, it will switch to the login page, the default network setting is completed.
Modify User Password
Click the “User” button, enter the correct Old Password, New Password, and Confirm Password, then click “Save”. After successful modification, there will be a prompt, as shown in the following figure:
Note: Input rules f or changing passwords:
- The password can’t be empty.
- New Password can’t be the same as an Old Password.
- New Password and Confirm Password must be the same.
Modify Network Setting Modify the Mode / IP Address / Gateway / Subnet Mask / Telnet Port as required, click “Save” to save the settings, it will then take effect.
After modification, if the Mode is “Static”, it will switch to the corresponding IP Address. If the Mode is “DHCP”, it will automatically search and switch to the IP Address assigned by the router.
System Page
- Panel Lock: Click to lock/unlock panel buttons. “On” indicates that panel buttons are unavailable; “Off” indicates panel buttons are available.
- Beep: Click to turn on/off the beep.
- LCD: You can turn on/off the LCD and set the turn-on time (15s/the 30s/60s
- Serial Baud Rate: Click the value to set the Serial Baud Rate.
- Firmware Update: Click “Browse” to select the update file, then click “Update” to complete the firmware update.
- Factory Reset: You can reset the machine to factory defaults by clicking “Reset”.
- Reboot: You can reboot the machine by clicking “Reboot”.
Note: After reset/reboot, it will switch to the login page.
RS-232 Control Command
The Matrix also supports RS-232 control. You need a serial cable with an RS-232 male head and a DB9 transfer USB male head. The RS-232 head of the serial cable is connected to the RS-232 control port with DB 9 at the rear of the Matrix, and the USB head of the serial cable is connected to a PC. The connection method is as follows:
| ASCII Command | ||||
| Serial port protocol. Baud rate: 115200, Data bits: 8bit, Stop bits:1, Check bit: 0 | ||||
| x – Parameter 1 y – Parameter 2 – Delimiter | ||||
| Command Code | Function Description | Example | Feedback | Default Setting |
| Power | ||||
| s power z! | Power on/off the device,z=0~1 (z=0 power off, z=1 power on) | s power 1! | Power on System Initializing… Initialization Finished! FW version x.xx.xx | power on |
| r power! | Get current power state | r power! | power on/power off | |
| s reboot! | Reboot the device | s reboot! | Reboot…System Initializing… Initialization Finished! FW version x.xx.xx | |
| System Setup | ||||
| help! | List all commands | help! | ||
| r type! | Get device model | r type! | HDP-MXB88H150 | |
| r status! | Get the device’s current status | r status! | Get the unit all status power, beep, lock, in/ out connection, video/ audio crosspoint,edit, scaler,hdcp, network status | |
Then, open a Serial Command tool on PC to send ASCII commands to control the Matrix.
The ASCII command list for the Matrix is shown below:
| Command Code | Function Description | Example | Feedback | Default Setting |
| r link in x! | Get the connection status of the input port,x=0~8(0=all) | r link in 1! | HDMI input 1: connect | |
| r link out y! | Get the connection status of the y output port,y=0~8(0=all) | r, link out 1! | HDMI output 1: connect hdbt output 1: connect | |
| s, reset! | Reset to factory defaults | s, reset! | Reset to factory defaults System Initializing…Initialization Finished!FW version x.xx.xx | |
| s beep z! | Enable/Disable buzzer function, z=0~1(z=0 beep off, z=1 beep on) | s beep 1! | beep on beep off | beep on |
| r beep! | Get buzzer state | r beep! | beep on / beep off | |
| s lock z! | Lock/Unlock front panel button, z=0~1 (z=0 lock off,z=1 lock on) | s lock 1! | panel button lock on panel button lock off | panel button lock off |
| r lock! | Get panel button lock state | r lock! | panel button lock on/off | |
| s LCD on time z! | Set LCD screen remain on time, z=0~4 (0:off, 1:always on, 2:15s, 3:30s, 4:60s) | s LCD on time 1! | and always on | LCD on 30 seconds |
| r LCD mode! | Get the backlight status of LCD screen | r LCD mode! | LCD always on | |
| s, save preset z! | Save the switch state between all output ports and the input port to preset z, z=1~8 | s, save preset 1! | save to preset 1 | |
| s recall preset z! | Call saved preset z scenarios, z=1~8 | s, recall preset 1! | recall from preset 1 | |
| s clear preset z! | Clear stored preset z scenarios, z=1~8 | s clear preset 1! | clear preset 1 | |
| r preset z! | Get preset z information, z=1~8 | r preset 1! | video/audio crosspoint | |
| s logo1 ****************! | Set the logo name displayed on the first line of the LCD screen, the max character is 16 | s logo1 Matrix Switch! | logo1:Matrix Switch | |
| s baud rate xxx! | Set the serial port baud rate of RS02 module, z=(115200,57600, 38400,19200,9600,4800) | s baud rate 115200! | Baudrate:115200 | 115200 |
| r baud rate! | Get the serial port baud rate of RS02 module | r baud rate! | Baudrate:115200 | |
| s id z! | Set the control ID of the product, z=000~999 | s id 888! | id 888 | 0 |
| Output Setting | ||||
| s in x av out y! | Set input x to output y,x=1~8,y=0~8(0=all) | s in 1 av out 2! | input 1 -> output 2 | ptp |
| r av out y! | Get output y signal status y=0~8(0=all) | r av out 0! | input 1 -> output 1 input 2 -> output 2 …… input 8 -> output 8 |
| s hdmi y stream z! | Set hdmi output y stream on/off, y=0~8(0=all) z=0~1(0:disable,1:enable) | s hdmi 1 stream 1! s hdmi 0 stream 1! | enable hdmi output 1stream disable hdmi output 1 stream enable hdmi all outputs stream disable hdmi all outputs stream | enable |
| r hdmi y stream! | Get hdmi output y stream status, y=0~8(0=all) | r hdmi 1 stream! | enable HDMI output 1 stream | |
| Command Code | Function Description | Example | Feedback | Default Setting |
| s debt y stream z! | Set hdbt output y stream on/off, y=0~8(0=all) z=0~1(0:disable,1:enable) | s hdbt 1 stream 1! s hdbt 0 stream 1! | enable hdbt output 1 stream disable hdbt output 1stream | enable |
| r hdbt y stream! | Get hdbt output y stream status, y=0~8(0=all) | r hdbt 1 stream! | enable hdbt output 1 stream | |
| s hdmi y scaler z! | Set hdmi output y port output scaler mode,y=0~8(0=all), z=1~3(1=bypass,2=4k->1080p, 3=Auto) | s hdmi 1 scaler 1! s hdmi 0 scaler 1! | hdmi output 1 set to bypass mode hdmi all outputs set to bypass mode | hdmi all outputs set to bypass mode |
| r hdmi y scaler! | Get hdmi output y port output mode y=0~8(0=all) | r hdmi 1 scaler! | hdmi output 1 set to bypass mode | |
| s hdbt y scaler z! | Set hdbt output y port output scaler mode,=0~8(0=all), z=1~3(1=bypass,2=4k->1080p, 3=Auto) | s debt 1 scaler 1! | heat output 1 set to bypass mode hdbt all outputs set to bypass mode | hdbt all outputs set to bypass mode |
| r hdbt y scaler ! | Get hdbt output y port output mode y=0~8(0=all) | r hunt 1 scaler! | hdbt output 1 set to bypass mode | |
| EDID Setting |
| s did in x from z! | Set input x EDID from default EDID z, x=0~8(0=all),z=1~39 1, 080p,Stereo Audio 2.0 2, 1080p, Dolby/DTS 5.1 3, 1080p,HD Audio 7.1 4, 1080i,Stereo Audio 2.0 5, 1080i, Dolby/DTS 5.1 6, 1080i,HD Audio 7.1 7, 3D,Stereo Audio 2.0 8, 3D, Dolby/DTS 5.1 9, 3D,HD Audio 7.1 10, 4K2K30_444,Stereo Audio 2.0 11, 4K2K30_444, Dolby/DTS 5.1 12, 4K2K30_444,HD Audio 7.1 13, 4K2K60_420,Stereo Audio 2.0 14, 4K2K60_420, Dolby/DTS 5.1 15, 4K2K60_420,HD Audio 7.1 16, 4K2K60_444,Stereo Audio 2.0 17, 4K2K60_444, Dolby/DTS 5.1 18, 4K2K60_444,HD Audio 7.1 19, 4K2K60_444, Stereo Audio 2.0 HDR 20, 4K2K60_444, Dolby/DTS 5.1 HDR 21, 4K2K60_444, HD Audio 7.1 HDR 22, User define1 23, User define2 24~31, copy from HDMI output 1~8 32~39, copy from hdbt output 1~8 | s did in 1 from 1! s did in 0 from 1! | input 1 EDID:1080p, Stereo Audio 2.0 all inputs EDID:1080p, Stereo Audio 2.0 | 1080p, Stereo Audio 2.0 |
| r did in x! | Get EDID status of the input x, x=0~8(0=all input) | r did in 0! | input1 EDID: 4K2K60_ 444,Stereo Audio 2.0 input2 EDID: 4K2K60_ 444,Stereo Audio 2.0 …… input8 EDID: 4K2K60_ 444, Stereo Audio 2.0 | |
| Command Code | Function Description | Example | Feedback | Default Setting |
| r did data HDMI y! | Get the EDID data of the HDMI output y port,y=1~8 | r did data HDMI 1! | EDIT: 00 FF FF FF FF FF FF 00 ……… | |
| r did data hub y! | Get the EDID data of the heat output y port,y=1~8 | r did data hdbt 1! | EDIT: 00 FF FF FF FF FF FF 00 ……… | |
| CEC Setting | ||||
| s, check in x on! | set input x power on by CEC, x=0~8(0=all input) | s, check-in 1 on! | input 1 power on | |
| s check in x off! | set input x power off by CEC, x=0~8(0=all input) | s, check-in 1 off! | input 1 power off | |
| s check in x menu! | set input x open menu by CEC, x=0~8(0=all input) | s, check-in 1 menu! | input 1 open menu | |
| s check in x play! | set input x play by CEC, x=0~8(0=all input) | s, check-in 1 play! | input 1 play operation | |
| s check in x pause! | set input x pause by CEC, x=0~8(0=all input) | s, check-in 1 pause! | input 1 pause operation | |
| s check in x stop! | set input x stop by CEC, x=0~8(0=all input) | s, check-in 1 stop! | input 1 stop operation | |
| s, check in x rew! | set input x rewind by CEC, x=0~8(0=all input) | s, check-in 1 rew! | input 1 rewind operation | |
| s, check in x mute! | set input x volume mute by CEC, x=0~8(0=all input) | s, check-in 1 mute! | input 1 volume mute | |
| s, check in x vol-! | set input x volume down by CEC, x=0~8(0=all input) | s, check-in 1 vol-! | input 1 volume down |
| s cec in x vol+! | set input x volume up by CEC, x=0~8(0=all input) | s check in 1 vol+! | input 1 volume up | |
| s cec in x ff! | set input x fast forward by CEC, x=0~8(0=all input) | s check in 1 ff! | input 1 fast forward operation | |
| s cec in x previous | set input x previous by CEC, x=0~8(0=all input) | s cec in 1 previous! | input 1 previous operation | |
| s cec in x next! | set input x next by CEC, x=0~8(0=all input) | s cec in 1 next! | input 1 next operation | |
| s cec hdmi out y on! | set hdmi output y power on by CEC, y=0~8(0=all hdmi output) | s cec hdmi out 1 on! | hdmi output 1 power on | |
| s cec hdbt out y on! | set hdbt output y power on by CEC, y=0~8(0=all hdbtoutput) | s cec hdbt out 1 on! | hdbt output 1 power on | |
| s cec hdmi out y off! | set hdmi output y power off by CEC, y=0~8(0=all hdmi output) | s cec hdmi out 1 off! | hdmi output 1 power off | |
| s cec hdbt out y off! | set hdbt output y power off by CEC, y=0~8(0=all hdbtoutput) | s cec hdbt out 1 off! | hdbt output 1 power off | |
| s cec hdmi out y mute! | set hdmi output y volume mute by CEC, y=0~8(0=all hdmi output) | s cec hdmi out 1 mute! | hdmi output 1 volume mute | |
| s cec hdbt out y mute! | set hdbt output y volume mute by CEC, y=0~8(0=all hdbt output) | s cec hdbt out 1 mute! | hdbt output 1 volume mute | |
| s cec hdmi out y vol-! | set hdmi output y volume down by CEC, y=0~8(0=all hdmi output | s cec hdmi out 1 vol-! | hdmi output 1 volume down | |
| s cec hdbt out y vol-! | set hdbt output y volume down by CEC, y=0~8(0=all hdbt output) | s cec hdbt out 1 vol-! | hdbt output 1 volume down | |
| s cec hdmi out y vol+! | set hdmi output y volume up by CEC, y=0~8(0=all hdmi output) | s cec hdmi out 1 vol+! | hdmi output 1 volume up | |
| s cec hdbt out y vol+! | set hdbt output y volume up by CEC, y=0~8(0=all hdbt output) | s cec hdbt out 1 vol+! | hdbt output 1 volume up | |
| s cec hdmi out y active! | set hdmi output y active source by CEC, y=0~8(0=all hdmi output | s cec hdmi out 1 active! | hdmi output 1 active source | |
| s cec hdbt out y active! | set hdbt output y active source by CEC, y=0~8(0=all hdbt output) | s cec edit out 1 active! | heat output 1 active source | |
| Command Code | Function Description | Example | Feedback | Default Setting |
| Network Setting | ||||
| r config! | Get the Current IP Configuration | r config!0 | IP Mode: Static IP: 192.168.1.72 Subnet Mask: 255.255.255.0 Gateway: 192.168.1.1 TCP/IP port=8000 Telnet port=10 Mac address: 0:1C:91:03:80:01 | |
| r mac addr! | Get the network MAC address | r mac addr! | Mac address: 00:1C:91:03:80:01 | |
| s ip mode z! | Set network IP mode to static IP or DHCP, z=0~1 (z=0 Static, z=1 DHCP ) | s IP mode 0! | Set IP mode: Static (Please use the “s net reboot!” command or repower the device to apply the new config!) | |
| r ip mode! | Get network IP mode | r IP mode! | IP Mode: Static |
| s ip addr xxx.xxx.xxx.xxx! | Set the network IP address | s IP address 192.168.1.100! | Set IP address: 192.168.1.100 (Please use “s net reboot!” command or repower the device to apply the new config!) DHCP on, Device can’t config static address, set DHCP off first. | |
| r IP address! | Get the network IP address | r IP address! | IP:192.168.1.100 | |
| s subnet xxx.xxx.xxx.xxx! | Set network subnet mask | s subnet 255.255.255.0! | Set subnet Mask address:255.255.255.0 (Please use the “s net reboot!” command or repower the device to apply new config!) DHCP on, Device can’t config subnet mask, set DHCP off first. | |
| r subnet! | Get network subnet mask | r subnet! | Subnet Mask: 255.255.255.0 | |
| s gateway xxx.xxx.xxx.xxx! | Set network gateway | s gateway 192.168.1.1! | Set gateway: 192.168.1.1 Please use the “s netreboot!” command or repower the device to apply the new config! DHCP on, Device can’t config gateway, set DHCP off first. | |
| r gateway! | Get network gateway | r gateway! | Gateway:192.168.1.1 | |
| s TCP/IP port x! | Set network TCP/IP port (x=1~65535) | s TCP/IP port 8000! | Set TCP/IP port:8000 | |
| r TCP/IP port! | Get network TCP/IP port | r TCP/IP port! | TCP/IP port:8000 | |
| s telnet port x! | Set network telnetport (x=1~65535) | s telnet port 23! | Set Telnet port:23 | |
| r telnet port! | Get network telnet port | r telnet port! | Telnetport:23 | |
| Command Code | Function Description | Example | Feedback | Default Setting |
| s a net reboot! | Reboot network modules | s a net reboot! | Network reboot… IP Mode: Static IP: 192.168.1.72 Subnet Mask: 255.255.255.0 Gateway: 192.168.1.1 TCP/IP port=8000 Telnet port=10 Mac address: 00:1C:91:03:80:01 | |
| s quartz talent! | Set the data length of x adult uart, x=0-8, y=1-2, 1:8bit 2:7bit | s uart 1 datalen 1! | hdbt uart1 data len is 8bit |
| s uart x baud rate y! | Set the baudrate of x hdbt uart , x=0-8, y=1-8, 1: 115200(Default) 2: 57600 3: 56000 4:38400 5:19200 6:14400 7:9600 8:4800 | s part 1 baud rate 1! | hdbt uart1 baudrate is 115200 | |
| s uart x parity y! | Set the Parity of x adult uart, x=0-8, y=1-3, 1:none 2:odd 3:even | s uart x parity 1! | hdbt uart1 parity is none | |
| s uart x type z senddata y end! | Send data y from x adult uart, z=0 ASCII, z=1 hex ,x=0-8 | s uart 1 type 0 senddata abcdefg end! | hdbt uart1 data: abcdefg | |
| r uart status x! | Get the Status of x adult uart, x=0-8 | r uart status 1! | hdbt uart1 baudrate 9600,datalen 8bit, parity none |
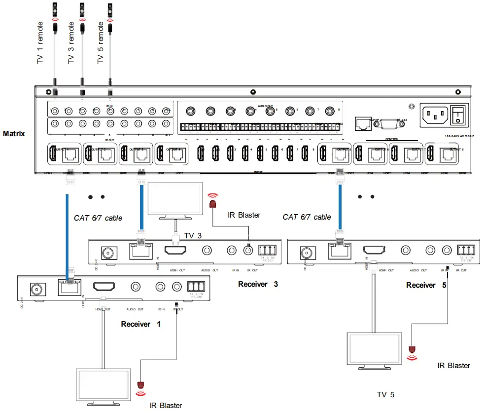
Application Example

Warranty
1.1 This limited warranty covers defects in materials and workmanship in this product.
1.2 Should warranty service be required, proof of purchase must be presented to the Company. The serial number on the product must be clearly visible and not have been tampered with in any way whatsoever.
1.3 This limited warranty does not cover any damage, deterioration, or malfunction resulting from any alteration, modification, improper or unreasonable use or maintenance, misuse, abuse, accident, neglect, exposure to excess moisture, fire, improper packing and shipping (such claims must be presented to the carrier), lightning, power surges, or other acts of nature. This limited warranty does not cover any damage, deterioration, or malfunction resulting from the installation or removal of this product from any installation, any unauthorized tampering with this product, any repairs attempted by anyone unauthorized by the Company to make such repairs or any other cause which does not relate directly to a defect in materials and/or workmanship of this product. This limited warranty does not cover equipment enclosures, cables, or accessories used in conjunction with this product.
This limited warranty does not cover the cost of normal maintenance. Failure of the product due to insufficient or improper maintenance is not covered.
1.4 The Company does not warrant that the product covered hereby, including, without limitation, the technology and/or integrated circuit(s) included in the product, will not become obsolete or that such items are or will remain compatible with any other product or technology with which the product may be used.
1.5 Only the original purchaser of this product is covered under this limited warranty. This limited warranty is not transferable to subsequent purchasers or owners of this product.
1.6 Unless otherwise specified, the goods are warranted in accordance with the manuf lecturer’s product-specific warranties against any defect attributable to faulty workmanship or materials, fair wear and tear are excluded.
1.7 This limited warranty only covers the cost of faulty goods and does not include the cost of labor and travel to return the goods to the Company’s premises.
1.8 In the event of any improper maintenance, repair, or service being carried out by any third person during the warranty period without the Company’s written authorization, the limited warranty shall be void.
1.9 A 7 (seven) year limited warranty is given on the aforesaid product used correctly according to the Company’s instructions, and only with the use of the Company’s components.
1.10 The Company will, at its sole option, provide one of the following three remedies to whatever extent it shall deem necessary to satisfy a proper claim under this limited warranty:
1.10.1 Elect to repair or facilitate the repair of any defective parts within a reasonable period of time, free of any charge for the necessary parts and labor to complete the repair and restore this product to its proper operating condition.; or
1.10.2 Replace this product with a direct replacement or with a similar product deemed by the Company to perform substantially the same function as the original product; or
1.10.3 Issue a refund of the original purchase price less depreciation to be determined based on the age of the product at the time remedy is sought under this limited warranty.
1.11 The Company is not obligated to provide the Customer with a substitute unit during the limited warranty period or at any time thereafter.
1.12 If this product is returned to the Company this product must be insured during shipment, with the insurance and shipping charges prepaid by the Customer. If this product is returned uninsured, the Customer assumes all risks of loss or damage during shipment. The Company will not be responsible for any costs related to the removal or reinstallation of this product from or into any installation. The Company will not be responsible for any costs related to any setting up this product, any adjustment of user controls, or any programming required for a specific installation of this product.
1.13 Please be aware that the Company’s products and components have not been tested with competitor’s products and therefore the Company cannot warrant products and/or components used in conjunction with competitor’s products.
1.14 The appropriateness of the goods for the purpose intended is only warranted to the extent that the goods are used in accordance with the Company’s installation, classification, and usage instructions.
1.15 Any claim by the Customer which is based on any defect in the quality or condition of the goods or their failure to correspond with specification shall be notified in writing to the Company within 7 days of delivery or (where the defect or failure was not apparent on reasonable inspection by the Customer) within a reasonable time after discovery of the defect or failure, but, in any event, within 6 months of delivery.
1.16 If delivery is not refused, and the Customer does not notify the Company accordingly, the Customer may not reject the goods and the Company shall have no liability and the Customer shall pay the price as if the goods had been delivered in accordance with the Agreement.
1.17 THE MAXIMUM LIABILITY OF THE COMPANY UNDER THIS LIMITED WARRANTY SHALL NOT EXCEED THE ACTUAL PURCHASE PRICE PAID FOR THE PRODUCT.















