NOVIPRO L3311X LED Worklight
IMPORTANT
Please read the following instructions carefully to ensure that the mounting operation will be carried out in the right way. These instructions should be properly preserved for future reference
TECHNICAL DATA
- Model L3308D-80
- Electrical protection class: classI
- Enclosure class: IP54
- Rated power: 80 W SMD LED
- Voltage: 220-240 V 50/60 Hz
- Lumen: 7200
- Kelvin: 6500
- Service life: 50 000 hrs
- Tempered glass: 0 185 mm
- Cable length: 3 m RD0 (H07RN-F 3×1,5 mm2)
- Dimensions: 342x295x112 mm
- Weight: 3,6 kg
SAFETY INSTRUCTIONS
- If the connection cable of the fitting is damaged, it may only be replaced by the manufacturer or a qualified electrician to avoid injury or damage.
- The power must be switched off prior to maintenance work. Maintenance may only be done by a qualified electrician.
- The product is equipped with two electrical plug. The total output power may not exceed 16 A.
- Ihe lamp can be used only when the support is extended.
- The external flexible cable or cord of this luminaire cannot be replaced;if the cord is damaged, the luminaire shall be destoryed.
CAUTION: The light source of this luminaire is not replaceable, when the light source reaches its end of life the whole luminaire shall be replaced.
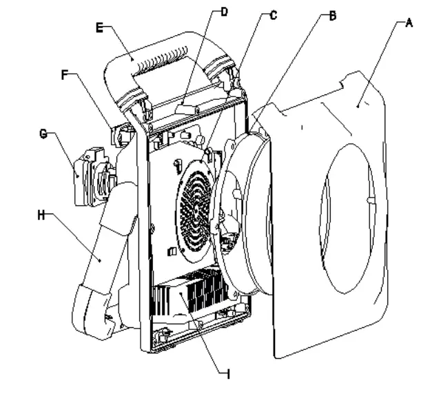
- A- Cover
- B- Reflector
- C- LED
- D- Body
- E – Handle
- F- Switch
- G- Socket
- H Bracket
- I – Driver
WARRANTY
The manufacturer offers a warranty of three years with regard to workmanship and material.Repairs may only be carried out by an authorized service center. Original bill of purchase must be submitted. The warranty will not apply in cases of: normal wear and tear, changes, modifications, damage caused by carelessness, external influences, any application this product is not meant for or partially or completely dismantled appliances. This marking indicates that this product should not be disposed with other household wastes throughout the EU. TO prevent possible harm to the environment or human health from uncontrolled waste disposal, recycle it responsibly to promote the sustainable reuse of material resources. To return your used device, please use the return and collection systems or contact the retailer where the product was purchased. They can take this product for environmental safe recycling




















