
| Troubleshooting Guide: 2016-2019 Xer & Xir Console Troubleshooting Guide | ||
| Prepared by: J.Sleppy | Date Prepared: 4/19/19 | Models Affected: 2016-2019 UREACT Xer & Xir consoles (CTM698, CTM699) |
PURPOSE
Use this document to troubleshoot Matrix Xer & Xir cardio consoles. The intended users are Matrix (Johnson) Customer Tech Support Representatives & Field Service Techs, but distribution is free.
New information is contained in the Online Remedy Update Center for your model until it can be verified and incorporated here. Always check there if your failure isn’t clearly resolved here.
The guide is intended to be used alongside the Master Error Code List (under Troubleshooting Guides)— if you have an error code, begin there.
Instructions for any task-directed here can be found in the Xer/Xir Console Service Guide or specified reference.
Read and understand the General Troubleshooting and Using this Guide sections before proceeding further.
GENERAL TROUBLESHOOTING
- UPDATE TO THE LATEST SOFTWARE VERSION, if possible.
o, Reference the Software Update topic if anything unexpected happens. - Cycling power is recommended as the first attempt to fix most failures, and after major repairs are implemented. Stop pedaling/stepping self-powered equipment to allow it to power down.
- If multiple, identical machines are available, swap suspected failed parts (console, MCB, cables, etc.) and observe if the failure follows.
- If unsure where to begin with degraded console performance, disconnect everything from the UCB (except for the console cable, as this supplies power). Verify expected operation; reconnect parts one at a time until the failure is recreated.
- Before replacing any major part, inspect the cables to/from it. Disconnect and inspect the connectors on both ends, as well as the terminals on the boards. If capable, perform continuity tests to verify all the conductors are intact. If no damage/corrosion is noted, carefully reconnect, ensuring proper seating and connection. Request replacement cables if at all suspicious.
PRODUCT PAGE LINK
Matrix Retail Equipment (Online Remedy)
May need to right click-copy hyperlink & paste it into a browser that is logged in to Online Remedy.
USING THIS GUIDE
Read & understand the General Troubleshooting section above.
Given a problem description, link to the topic that appears most fitting from the ToC on the first page or Find (ctrl-f) by keyword. Find the Green flowchart bubble that best describes the specific issue, and follow the flow through asking questions, taking measurements, and suggesting corrective action. The “Additional Information” section within each topic contains notes and details pertaining to that topic.
After each corrective action is taken, re-evaluate if the failure has been resolved. Some indications have a straightforward order of attempts, and not all steps are always necessary if a lower-level fix resolves the issue.
Matrix CTS: UCB or Console replacements (and some other situations) require additional information to be recorded, detailed here. Within this guide, those directions are filled with Orange. If you reach that point, note the TSG-XX##. This Troubleshooting Code will be requested in CRM.
If the failure you’re attempting to resolve isn’t described by this document, or the corrective action is attempted and doesn’t resolve the issue, you may need to escalate this case by consulting your Team Lead. Also, see section “Other”
ICONS INDICATING CONNECTIVITY
| Icon Display | Definition |
![]() | The console is not connected to a network router. |
![]() | The console is connected to a router with no internet connectivity. |
![]() | The console is connected to a router with internet connectivity, but the console is not connected to DAPI. |
![]() | The console is connected to a router with internet connectivity, and the console is connected to DAPI. |
Additional Information
- If console behavior is different than what is indicated by the icons (e.g., icons indicate no connectivity, but workouts are posting to ViaFit), inform a Team Lead or QA.
- The console will sometimes fail to display the connected Wi-Fi icon (or even display a disconnected Wi-Fi icon) when a connection still exists. See Internet Connection & Wi-Fi for additional troubleshooting.
SOFTWARE UPDATES

If your issue persists, Click here.
Additional Information
- Software and file structure instructions are found here. OS Restore Instructions are found here.
(OS Restore instructions don’t exist yet, as of rev. 5)
o With 1.4 and greater software, OS Restore can be initiated with a USB memory drive.
This process is under development. - Software updates are no longer done automatically via the internet (RSCU). This function has been intentionally disabled; all software updates are done via USB.
- Software updates are best performed with a 2–8 GB USB memory stick, formatted ‘FAT32’. Other sizes & formats may work but are not recommended.
- If unable to navigate into software update menus, consider Touchscreen, Display, Freezing, or Power failure.
- The integrated USB port will charge devices to 1 amp. Devices that require more will not charge.
POWER ISSUES

If your issue persists, Click here.
Additional Information
- When replacing a console, the Console Cable connector (header) could be pulled from the board, and inadvertently installed upside-down—the new console will not work in this configuration.
Correct orientation has the clip down, away from the board.

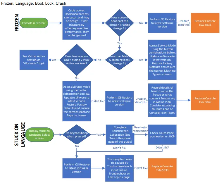
FREEZING/STALLING

If your issue persists, Click here.
Additional Information
- “Freezing” and “Stalling” (and synonyms) are very general words that mean different things to different people. In this Guide, they are taken to mean the console display is on, objects on the screen may or may not be moving, but no touch or button response is recognized.
- If “Freeze” occurred during a Virtual Active workout, check that topic on the Workouts page.
- Service Mode Button Combinations:
- URE: Resistance up & Resistance down
- A: Incline up & Resistance down OR Resistance up & Resistance down
- C: Speed up & Speed down
- T: Speed up & Speed down OR Incline up & Speed down

- Image 1:TBD Image 2:
DISPLAYS
Lines, Dim, Off, Dark, Bright, Color, Solid, Pixel
If your issue persists, Click here.
Additional Information
- If possible, check that both ends of the LVDS and backlight cables are secure in their sockets and undamaged.
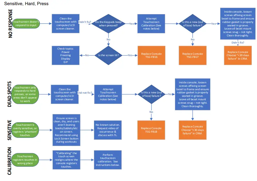
TOUCH RESPONSE

If your issue persists, Click here.
Additional Information
- To perform touch screen calibration:
- Navigate to the initial “GO” screen. End any workouts & exit apps.
- Press and hold the appropriate button combination (see below) for ~3sec.
- The console will enter Service Mode. Release button combination.
- Again, press and hold the appropriate button combination for ~3sec.
- Touch the targets that appear on the screen; follow directions on the console.
- Service Mode Button Combinations:
- URE: Resistance up & Resistance down
- A: Incline up & Resistance down OR Resistance up & Resistance down
- C: Speed up & Speed down
- T: Speed up & Speed down OR Incline up & Speed down
- Sweat, cleaner, water, and other contaminants on the touchscreen frequently cause apparent
failures. Properly cleaning the touchscreen is commonly all that’s required to resolve. - Spraying cleaner directly on the screen is not recommended. Spray cleaner on a cloth and wipe the screen with it.
- Determining whether the touchscreen itself or the UCB has failed may be useful at some point, but presently, screens and UCBs cannot be independently replaced or repaired.
WORKOUTS

If your issue persists, Click here.
Additional Information
- All workouts are maintained by software. If software updates don’t resolve issues, hardware failure is indicated.
- Virtual Active failures are caused by microSD card failure inside the console. Replacing the microSD will resolve the failure until the new microSD fails as well; a better, permanent solution is under development.
- LCB/MCB operation is questionable with workouts pausing or stopping.
APPS & PROGRAMS


If your issue persists, Click here.
Additional Information
- Any adjustments made on in-app volume controls will be overridden by the console Master Volume. (This is the console’s intended behavior.) The user can adjust the volume using the Master Volume slider that appears when they tap the Settings icon in the upper-right corner.
- All apps are maintained by software. If software updates don’t resolve issues, hardware failure is indicated.
- Apps that communicate with the internet may have download speed requirements to function properly. Ensure that the console is connected to the internet; there is presently no way to check download speed on a Xer or Xir console.
- Hulu, WeChat, and Kindle are removed from software version 1.4 and greater due to incompatibility with the operating system.
- PressReader no longer functions on the console due to incompatibility with the operating system.
Enter Machine Settings > Applications to set the app to “Inactive”. This will hide the app from the workout screen. - Passport USB Compatibility Service Bulletin
ERROR CODES (OTHER THAN ECL ERRORS)
If your issue persists, Click here.
Additional Information
- Error Codes with a standardized 4-character alphanumeric ID are described in the Master Error
Code List and typically relate to hardware failures. This page relates to software error codes. - Reference for valid LCB/MCB type code as displayed by the console:
| Model | Type Code | Model | Type Code | Model | Type Code |
| T30 | 0x04 | T30 | Ox0E | T70 | OxC 1 |
| T30 | 0x06 | T50 | Ox0E | T75 | OxC 1 |
| A30 | OxOB | TF30 | Ox0E | T70 | OxC2 |
| 0.00E+00 | OxOC | TF50 | Ox0E | T70 | OxC3 |
| R50 | OxOC | 0.00E+00 | 0x12 | T75 | OxC3 |
| U50 | OxOC | R30 | 0x12 | T75-02 | OxC3 |
| C50 | U30 | 0x12 | A50 | 0x15 |
SAFETY KEY
If your issue persists, Click here.
Additional Information
- Safety Key switch should measure Open when triggered/engaged and Short when in operating position.
- DO NOT bypass the Safety Key (other than for testing function). This is an essential safety device and must operate properly.
PHYSICAL KEYPADS & BUTTONS
If your issue persists, Click here.
Additional Information
- This section TBD
- Depends on frame type…
ERP (SLEEP MODE)
If your issue persists, Click here.
Additional Information
INTERNET CONNECTION & WI-FI
If your issue persists, Click here.
Additional Information
- Internet issues are difficult, because we can’t be responsible for the internet at customer sites.
Failures are frequently with the network, and not related to our equipment. - Router settings found to be most compatible with our equipment:
o “MAC” Filtering disabled
o “DHCP” enabled
o “WPA”, “WPA2-Personal”, or “WEP” encryption
o “TKIP-only” encryption
o “Band Steering” enabled
o Change the router password so it doesn’t use any special characters - Dual-band routers: Some dual-band routers will incorrectly apply their “band steering” feature to the console and try to force it to use the 5 GHz band, but the console is only compatible with 2.4 GHz. The customer can try disabling band steering on the router (see the router Owner’s Manual) or giving each band its own unique SSID (e.g. “Home-5G” for 5 GHz and “Home-2G” for 2.4 GHz), then set up the connection on the console with the 2.4 GHz band.
- Icons indicating connectivity (see icon list on page 3): The console will sometimes fail to display the connected Wi-Fi icon (or even display a disconnected Wi-Fi icon) when a connection still exists. A user can open the Netflix app to verify if the Wi-Fi is disconnected. Netflix will display an error that begins, “We are unable to detect an internet connection”.
- ViaFit xIDs with a leading zero (i.e. 0008675309) has been known to not work correctly.
Reference Console Information – ViaFit User Guide.
BLUETOOTH
If your issue persists, Click here.
Additional Information
- Bluetooth issues are difficult because we can’t be responsible for the integrity of the device the customer is attempting to connect. Consider that failures could be with the other device – not our equipment.
- Apple AirPods require special attention to pair with consoles. Follow these steps:
1. On the phone (or another device normally paired with the AirPods), navigate to the Bluetooth Devices menu, locate the AirPods, and command “Forget This Device”. Alternatively, turn Bluetooth off on the phone or other device. If the AirPods automatically connect to any other device, the Xer/Xir console will not find them.
2. Make sure the AirPods are inside the case and dock. Open the charging case lid, but do not remove either of the AirPods yet.
3. On the back, near the bottom of the AirPods charging case, there is a small circular button. Press and hold the button until the LED between the AirPods at the top turns white and begins a slow, rhythmic blink. The console should find the AirPods; pair with
the console as any other compatible device.
4. When the user is done with their workout, they may need to re-pair the AirPods with their other device. - Some heart rate monitors (HRM) are Bluetooth-enabled but may not appear as “Paired” devices; this is normal. The Polar HRM provided with the machine does not pair with Bluetooth.
ENTERTAINMENT/AUDIO
If your issue persists, Click here.
Additional Information
- Any adjustments made on in-app volume controls will be overridden by the console Master Volume. (This is the console’s intended behavior.) The user can adjust the volume using the Master Volume slider that appears when they tap the Settings icon in the upper-right corner.
- Only applicable to wired headphones.
- Also refer to Audio | Speakers guide (Old reference, nothing better is known)
HEART RATE
If your issue persists, Click here.
Additional Information
- Cold or dry hands can cause Heart Rate to read wrong or not at all. Warm and moisten hands.
- Dirty sensors, jewelry, and electrical interference from the environment can cause Heart Rate display errors.
- Please reference these documents: Heart Rate Flow Chart (under Troubleshooting Guides) or Heart Rate Check Points (HURESAC). These references are written regarding Commercial equipment; Some details may be different with Xer & Xir consoles, but no better references exist.
SPEED & RESISTANCE ERRORS
If your issue persists, Click here.
Additional Information
- Speed Errors & Resistance Errors are rarely related to console failures without an accompanying error code. Reference MCB/LCB troubleshooting documentation or the Error Code List.
- Treadmills may be reported as “not getting up to commanded speed”. This frequently occurs as the belt/deck friction increases as it approaches end of life. Consider replacing components.
- Treadmills may be reported as giving “Over-speed” errors. This is caused when a heavier user is using the machine at low speed & high incline. No current solution exists, other than increase commanded speed or decrease incline.
- A reference for MCB/LCB LED codes can be found in each model’s Service Manual.
OTHER

If you cannot find a resolution to your observed or reported failure in this document, you may have discovered a new failure!
If a console is replaced after referencing this page, your “Why” reason likely will not be “Directed bTSG/ECL” Discuss this case with your Team Lead.
Team Lead: Verify you agree with everything your Rep has done to this point.
You may need to involve R&D & QA. This document may need to be revised.
Do you have suggestions/ideas about this document?
Email [email protected] or [email protected].
APPENDIX 1
CHANGE LOG
| Ver# | Date | Author | Changes |
| 1 | 4/19/19 | J.Sleppy | Document created. |
| 2 | 4/25/19 | J.Sleppy | Multiple edits after technical review |
| 3 | 4/30/19 | J.Sleppy | Multiple edits to various topics |
| 4 | 7/23/19 | J.Sleppy | Corrected Xir Bluetooth pn. Added link to CRM SOP. Aligned with 5x & 7xe7xi guides. Many UK technical review notes were incorporated. |
| 5 | 7/26/19 | J.Sleppy | More technical edits & prep to publish again. |
| 6 | 9/10/19 | J.Sleppy | Missing Pixel added. Color tints added. Time Zone info added to Apps topic. |
| 7 | 4/21/20 | J.Sleppy | AirPods pairing details added to “Bluetooth” topic. App Failure flow on “Apps & Programs” topic updated; chart rearranged. |
| 8 | 6/15/20 | R.Templeton | Added note about in-app volume controls to “Apps & Programs” and “Entertainment/Audio” topics. |
| 9 | 8/20/20 | R.Templeton | Added section “Icons Indicating Connectivity”. |
| 10 | 3/31/21 | E.McWilliams | Added PressReader notes to “Apps & Programs”. |
| 11 | 4/7/21 | E.McWilliams | Added notes on connectivity icons and dual-band routers to the “Internet Connection & Wi-Fi” topic. |
| 12 | 4/29/21 | E.McWilliams, B.Kasper | Updated Master Volume notes and added Changing Volume to the flowchart in the “Entertainment/Audio” topic. |
23/23 | Version 12 | Revision Date: 4/29/2021 | Revised by: EM, BK
Matrix Xer & Xir Console























