User Guide
Please read this manual before first use of OnePlus TV
OnePlus TV Q Series 65 Q2 Pro
Introduction
Thank you for purchase of OnePlus TV. Please read this manual before the first use of OnePlus TV.
Note
Images and illustrations used in the E-Manual and this manual are for reference only and may differ from the actual product.
Installation
Please contact with OnePlus Customer Support.
Location of the identification label
Labels for the TV Model No. and Power Supply rating are located on the rear of the N or under the terminal cover plate.
Owner’s record
The model and serial numbers are located at the side or rear of the TV. Stick the label in the spaces provided on Warranty Card. Refer to them whenever you call upon your OnePlus dealer regarding this TV.
OnePlus India Customer Support
OnePlus Helpline:1800 102 8411 (Toll Free) Monday to Sunday: 09:00 AM to 09:00 PM For more information, Visit “www.oneplus.in/support” or scan:

Red Cable Club
Scan the QR code using your phone camera or visit www.redcableclub.com to claim your welcome benefits.
Accessories

Wall Mounting Kit’l set
- We reserve the right to change the accessories at any time without prior notification.
Installation
Installing the TV with table-top stand
- Two or more persons are required for safe handling of TV for a damage-free installation.
- Avoid touching the screen so as not to cause damage to the screen.
1. Take out the TV and carefully put it (screen downward) on a stable and flat table with a soft cloth or cushion on it.
2. Align and insert the top ends of the stand base up to the location holes at the TV bottom. Fix the stand base to the TV by fastening the stand screws (M5 20) provided in the box.
Installing the TV with wall mounting kit
- This TV’s instruction provides the steps to prepare the TV for wall-mount installation before it is installed on the wall.
- Your TV can be mounted on a wall using the wall mounting kit out of the box as packaged (may not be supplied). If the table-top stand is attached to the TV, the TV may require detaching the table-top stand.
- Prepare the TV for the wall mounting kit before making cable connections.
- For product protection and safety reasons, OnePlus strongly recommends that installation of your TV on the wall should be performed by qualified professionals. Do not attempt to install by yourself.
- Sufficient expertise is required in installing the TV, especially to determine the strength of the wall for withstanding the TV’s weight.
- The length of the screws differs depending on the wall mounting or TV hanging bracket’s thickness. Please use screws paired with wall mounting kit
- Use the wall mounting bracket as a guide to mark the positions for the holes on the wall with a pencil. Use a drill to create six holes at the marked positions on the wall. Securely fix the wall mounting bracket on the wall with plastic plugs and self-tapping screws as shown in the following picture.

- Fix the TV hanging brackets on the TV rear cover with 50mm M6 screws and 35mm plastic spacers as shown in the following picture.

- Hang the TV set with TV hanging brackets onto the wall mounting bracket fixed tightly on the wall. Please make sure that the hooks have been self locked and the TV can’t fall off while lifted up. To disassemble the TV set from the wall mounting bracket, please gently pull the two ropes at the bottom ends of TV hanging brackets to lift the TV set outward.

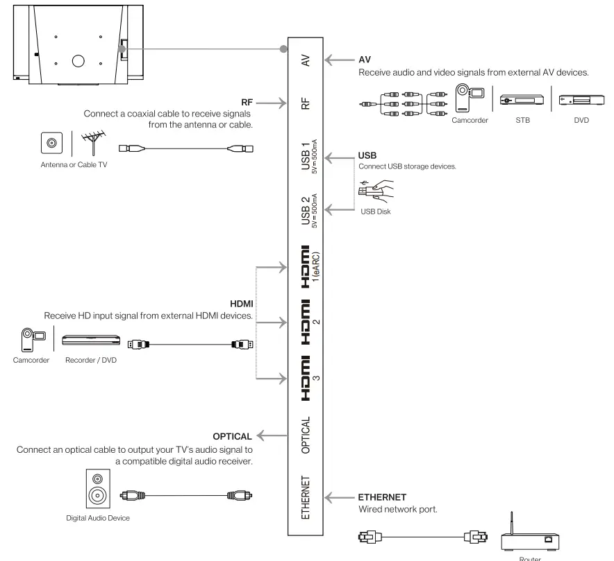
Connection

- The name and position of each TV terminal may vary depending on the region or model.
TV Specifications
| BaSIC specs | |
| Model | 650E3A00 / 650E3A01 |
| Screen Size | 65 inches |
| Screen Resolution | 3840 x 2160 |
| Diagonal | 163 m |
| Voltage | 100-240 V∼50/60 Hz |
| Rating Power | 360 W |
| Wireless Connection | |
| Wi-F1 | 2.4 GHz / 5 GHz. 80211 ajoig/n/ac (2T2R) |
| Bluetooth | V2.V30/4.2/5.0 BLE |
| Hardware Specs | |
| CPU | A73•4 |
| GPU | G52 MC1 |
| Internal Wray | 3GB DDR |
| Flash Mornay | 32GB eMMC |
| Audio and Video Decoding | |
| Audio | PCM/MPEG(1/2/25)Layer3/MPEG(1/2)Layer2/AC3/EAC3/AC4/AAC/HF-AAC/FLAC |
| Video | HEVC1H2651/H.264/H263/MPEG1/MPEG2/MPEG4NC1/VP8/VPWAV1 |
| Container | MKV/Webin/k4P4/3GPP/TS/TP/TRP/AVI/FLV |
| Input/Output Terminals | |
| ETHERNET | LAN/Ethemet* 1.10/100 BASE-T (connection speed may vary depending on the network environment) |
| RF | ANTENNA * 1.75 ohm external terminal for RF inputs |
| U58 | USB 20 *2 |
| HDMI | HDMI 21′ 3. support 3840 x 2160. HDCP 14/22. eARC (HDMI lonly) |
| AV | Mini AV IN * 1 |
| OPTICAL | Nadal Optical Jack’ 1 |
* Specifications are subject to change without notice.
Remote Control
Using the remote
- M1C ( • ): Speak into the microphone when talking to Google.
- POWER (
): In standby mode. press to turn on the TV In working status. short press to enter Standby mode. _r g press to restart/sleep/power off the TV - ONEPWS (
PreSS to open OxygenPlay or return to OxygenPlay home screen - OK: Press to confirm current Selection during navigation.
- Navigetkn Buttons ( UP/DOWN/LEFT/FtIGIM: Navigate up/down or left/right through content. Our ng playback. use LEFT/RIGHT button to fast backward/forward.
- BACK (
): Go back to the previous screen. - Google Assistant (
): Press to talk to Google to control your TV using your voice. - HOME (A I: Short press to quickly return to the Google TV home screen. Long press to open the Dashboard.
- Volume Up/Down (
– ): Adjust the Sound volume. Double tap Volume Down button quickly to mute or unmute. - Dashboard(
): Press to open the Dashboard. - Hotstar: Press to open Hotstar.
- You Tube: Press to open YouTube.
- Prime Video: Press to open Prime Video
- NETFL1X: Press to open NETFLIX.

Pairing the remote
Fn remote support rrg Bkietooth and voice control please finish pairing with your OnePlus TV before using. The pairing could be done by any of the following ways:
- FTI (first time installation) progress.
- Dashboard (
) button -> Settings -> Remotes 8 Accessories -> Remote Control - Press and hold the OK and HOME buttons for quick pairing
Hands-Free Voice Control Switch
With hands-free voice control you can set aside your remote and Simply use your voice to search and access entertainment. get answers, control the TV and smart home devices. and streamline your day. Just say “Ok Googler to get stated
- Note. The Image Cottons and functions of remote control may vary depending on the region. model or snout source.
Warranty Card
- Warranty Policy
Item Panel OnePlus TV TV Remote and cable Duration 24 Months 12 Months 12 Months
Please stick the SN label here. The SN label should be found on the carton label.
* Must be in undamaged condition and with original packaging.
* This warranty is only redeemable within the original region of purchase.
a. OnePlus products purchased on oneplus.in, via authorized partners, or official pop-up stores comes with twelve (12) months limited warranty. in compliance with Indian consumer laws, starting from the date of delivery.
b. Unless otherwise specified, this warranty covers the hardware components of the product as originally supplied and does not cover, or partially covers software, consumable items, or accessories even if packed or sold together with the product. This warranty is only redeemable within your original country or region of purchase.
c. The limited warranty only covers product defects caused by workmanship or build materials. To make a claim, present your original Proof of Purchase (invoice), model and serial number of the product, and photo evidence of the products defects to OnePlus Customer Service at https://www.oneplus.in/support.
d. Any repair service covered by warranty, along with shipping and handling, will be free within the twelve (12) months period.
e. OnePlus may use rebuilt, reconditioned or new parts and components when repairing any product. Alternatively, we may replace the defective product entirely with a rebuilt, reconditioned or new OnePlus Product.
f. Please note that we offer after sales assistance only in the areas where we make shipments (this includes repairs and/or replacements). OnePlus accepts no liability for order placed outside of official sales regions. - The limited warranty does not cover
a. Defects or damage resulting from accidents, neglect, misuse or abnormal use; defects or damage caused by abnormal conditions or improper storage; exposure to liquid, moisture, dampness, sand or dirt; unusual physical, electrical or mechanical stress. b. This warranty does not cover damage caused to the product due to improper installation by customer and/or connection of the product to equipment not approved by OnePlus. Only service engineer can unpack and verify the product before installation. c. Scratches, dents and cosmetic damage, unless caused by OnePlus.
d. Defects or damage resulting from excessive force or use of metallic objects on the screen.
e. Ordinary wear and tear.
f. Defects or damage resulting from the use of the product in conjunction with accessories, products, or ancillary/ peripheral equipment not furnished or approved by OnePlus.
g. Any physical feature defects or damage resulting from improper testing, operation, maintenance,installation, service or adjustment not furnished or approved by OnePlus.
h. Defects or damage resulting from external causes such as collision with an object, damage during transport, fire, flooding, dirt, windstorm, lighting, earthquake, exposure to weather conditions, theft, blown fuse, viruses and other software problems introduced into the product, abnormal voltage, or improper use of any electrical source.
i. Products not purchased from oneplus.in or authorized resellers (we recommend that you contact the point of sale for support).
j. Products purchased outside of officially supported OnePlus countries or regions.
k. Repair(s) conducted by unofficial repair centers. Please contact oneplus.in/support for enquiries regarding Limited Warranty. - Contact us
OnePlus Helpline: 1800 102 8411 (Toll Free) 9:00 am – 9:00 pm, Mon. to Sun. Or chat with us / submit a ticket via oneplus.in/support.
Important Precautions
Installation
- The TV should be installed near an AC power outlet so that the power cord can be easily plugged and unplugged.
- Place the TV on a smooth. flat surface to avoid the TV falling and causing injury. or damaging the TV.
- II you intend to instal a wall-mouit bracket we reconvnend that you use the wal-mount bracket supplied with the TV or authorized by OnePlus.
- The diameter and length of screws will vary depend.* on the model of wall mount bracket Fare to use the correct screws may cause the TV to fall or lead to :Vernal damage.
Moving
- Disconnect all cables before moving the TV.
- Large TV needs 2 or more people to move safely. Avoid applying pressure to the LED panel when moving the TV. Avoid shaking the TV or exposing it to excessive vibrations
- When moving the TV to a new location or to carry out rePairs, package it with the original box and packaging material&
Ventilation
- Do not cover the ventiation holes or insert any objects into the case.
- Keep clear space around the TV for ventilation. Wall mounting In order to ensure proper ventilation and prevent the buildup of dust and dirt
- Do not mount the TV flat, upside-down, or backwards, or side mcuit the TV.
- Do not place the TV on a shelf, carpet bed or closet.
- Do not cover the TV with fabric or other materials (such as newspapers). AC power cord Use AC power cord and socket acconing to the instructions below to avoid fireelectric shock. damage or personal Injay.
- Insert the power plug completely into the AC outlet.
- Use the TV with a 100-240V 50/60Hz AC power source
- When connecting cables, the AC power cord should be unplugged for safety reasons. Be careful not to rip over cables.
- Before moving the TV, discomect the AC power cord from the AC power outlet.
- Keep the AC power cord away from heat
- Unplug the AC power plug and clean it regularly. If the plug is covered with dust and water vapor, its insulation quality may deteriorate, producing a fire risk.
- Avoid excessive pinching, bending, modifying or twisting of the AC power oord, otherwise the wires may become exposed or broken.
- Do not place any heavy objects on the AC power cord.
- Do not pull the AC power cord when disconnecting the power.
- Do not connect too many devices on the same
- AC power outlet.
- Do not use unsuitable AC power outlets.
- The mans plug of the apparatus is used as the asoonnect device, and the disconnect device shall remain reedits, operable Keep your AC power socket close to your TV for easy plugging and unplugging.
Children
- Do not let children climb the TV.
- Place small objects out of the reach of children In order to avoid swallowing Optional Items
- Keep optional accessories or any devices that emit electromagnetic radmtion away from the TV in order to avoid image distortion or noise In case of the following probiems…
- The AC power cad is damaged or burnt.
- The AC power outlet is not suitable.
- The TV is damaged due to a drop or impact.
- Any liquid or solid objects fall into the case through an outlet.
- There is any spark or smoke or bumt smell a shorting noise from the TV.
Turn of the TV and immediatelyunplug the AC power cord. Contact Oneflus Customer Support and request for a Service Technician Visit
Usage restrictions
- Do not instaltiuse the TV in the following places. environments or conditions. otherwise the TV may malfunction and cause a fire, electric shock, damage or persona injury.
Places
- Outdoors (in direct weight). by the sea, Si a ship or other vessel, inside a car, ki a medical institution, at an unstable location, next to water, or in a place exposed to rain• moisture a mddew. If the TV is placed in the dressing roan of a pudic bath a spa it may be damaged by the suffice in the ail. Environment
- Hot, damp or dusty places: places where keects may enter, places that may be exposed to mechanical shock, next to flammableobjects (such as candles). The TV should not be exposed todripping or splashing water, and do not place any items containing liquid such as flower vases on top of the N. Do not place the TV in a damps dusty place, or in a roan with steam or fumes (near a stove or humidifier) to avoid fire,electric shock or deformation Keep TV away from steam and grease aerosols in kitchen or AC water drains or windows where the dew or rain water or morning dew may fall on N. Conditions
- Do not use the TV when your hands are wet. when the case Is open, or with the accessories that are not authorized by the manufacturer. In the case of a lightning storm, disconnect the TV from the AC power cord andoutlet Do not install the TV Si an open-air location. Failure to follow these conditions may result in persona ken or damage, or cause objects to stare the N. Damage to OnePlus N screen
- Do not throw any objects toward the N, otherwise the screen may be broken due to the impact and cause serious injury. In case of damage to the surface of the TV. do not touch the N before the AC power cord has been unplugged, otherwise electric shock may occur. For cleaning do not tiredly Spray cleaning liquids on War Do not use abrasive cleaning (quids. Use soft and clean dust-free microfber wipe cloth to avoid scratches, and do not apply pressure of hands or lingers on N screen. Operating conditions
- Operating temperature: 5 – 40°C.
- Operating humidity 20% – SO% • Storage temperature 45 •C – 40 ‘C. • Storage humidity < 80%. non-condensing. Precautions
- Watch TV Si appropriate fighting conditions Watching TV in in:ruffian-it tight or for long periods Can damage your eyesight Thescreen and N frame may get slightly hot with prolonged usage of N. Using and cleaning the screen/case of the Octanes TV Before cleaning the TV, ensure that the AC power cord is disconnected from the AC power outlet. In order to avoid deterioration of the casing materials or damaging the screen, please read the blowing precautions:
- Woe with a soft cloth to remove any dust on the surface of the screen/case. If there is still dust, wipe with a soft cloth that has been wet with a mild detergent
- Do not spray the gadget cleaning liquid or mid detergent directly on the N screen which might penetrate into the N internal parts from the edges and cause N malfunction.
- Do not use scrub pads. alkaline/acid cleaners. scouring powder, or volatile liquids, such as alcohol, volatile oils, thinners or insecticides. The use of the above materials or prolonged contact with rubber or vinyl products may cause damage to the screen surface and casing materials. It is recommended that you regularly clean the vents to ensure proper ventilation.
- When adjusting the angle of the N. slowly move the TV to prevent it moving or slipping from the base. Advertising
- This N might display advertising when It is switched on and off. The advertising that is Splayed when N Is switched on and off can not be removed or altered, and we have no control over the content of third party advertising,
Waste Electrical and Electronic Equipment (WEEE) This symbol (with or without a said bar) means that according to local laws and regulations your product and/or its battery shall be disposed of separately from household waste. When thiS product reaches its end of life, user has the choice to give he product to a competent recycling organization. Prow recycling of your product will protect human health and the environment. If you are not sure what to do with e-waste, please contact your local authorities, retailer or household waste disposal service.
Declaration of Conformity hereby. OneFluS Technology India Private Limited (‘OnePluS Technology) states that OnePlus Technology is committed to comply with the extended producer responsibility specified in authorization no. B-29016/1605)/IEFR)/18/WM-111Divisico dated 18.052018 issued by Central Pollution Control Board. For more information on Safe diSposal and recycling you may log on to https://www.oncplus.in/legal/e-waste-management or contact our Toll Free No.1800-102-8411. Do’s a. Always look for information on the catalogue with your product for end-of-life equipment handling. b. Ensure that only Authorized Service Provider’s repair and handle your electronic product. a Always Cal Authorized E-Waste Recyders to dispose products that have reached end of life. d. Always dm* your used electronic products, batteries or any accessories when they reached the end of their life at your nearest Authorized E-Waste Collection Center / Collection Point e. Wherever possible instructed separate the packaging materials according to responsible waste disposal options and sorting for recycling. Don’ts a. Do not dismantle your electronic products on your own b. Do not threw electronic waste in bins having to not Dispose’ sign. a Do not aye e-waste to informal and unorganized sectors like Local Snap Dealer / Rag Pickers. Warning: Stability Hazard A television set may fall, causing serious personal injury or death. Many injuries, particularly to children can be avoided by taking simple precautions such as:
– ALWAYS use cabinets or stands or mounting methods recommended by the manufacturer of the television set.
– ALWAYS use furniture that can safely support the television set
– ALWAYS ensure the television set is not overhanging the edge of the suppottMg furniture.
– ALWAYS educate children about the dangers of climbing on furniture to reach the television set or its controls.
– ALWAYS route cords and cables connected to your television so they cannot be tripped over, pulled or grabbed
– NEVER place a television set in an unstable location.
– NEVER place the television set on tat furniture (for example, cupboards or bookcases) without anchoring both the furniture and the television set to a suitable support
– NEVER place the television set on cloth Of other materials that may be located between the television set and supporting furniture.
– NEVER place items that might tempt children to climb, such as toys and remote controls, on the top of the television or furniture on which the television is placed If the existing television set is being retailed and relocated, the sane considerations as above should be applied.
Licensing Information
Google TV is the name of this device’s software experience and a trademark of Google LLC. Google and YouTube are trademarks of Google LLC.
The Bluetoothe word mark and logos are registered trademarks owned by Bluetooth SIG, Inc. and any use of such marks by OnePlus Electronics (Shenzhen) Co., Ltd. is under license. Other trademarks and trade names are those of their respective owners.
The Adopted Trademarks HDMI, HDMI High-Definition Multimedia Interface, HDMI trade dress and the HDMI Logos are trademarks or registered trademarks of HON Licensing Administrator, Inc. in the United States and other countries.
Dolby, Dolby Vision, Dolby Atmos, and the double-D symbol are registered trademarks of Dolby Laboratories Licensing Corporation. Manufactured under license from Dolby Laboratories. Confidential unpublished works. Copyright 0 2012-2022 Dolby Laboratories. All rights reserved.
The Vi-Fi CERTIFIED® is a registered trademark of Wi-Fi Alliance®.
* All other trademarks are the property of their respective owners.
Recycling Information
| Plastic Recycling | ||||||
| NO. | Name(English) | Plastic Property | Material Mark | Material Supplier Name | Reg | Buy Back Price |
| 1 | Carton sealing tape | BOPP | Shenzhen Yongqiangsheng New Material Co., Ltd. | 914403005554415000 | 5 Rs/Ton | |
| 2 | Carton handle buckle | PP | Shenzhen Chuangwei-RGB Electronics Co., Ltd. | 91440300618810099P | ||
| 3 | Polyfoam | PS | Shenzhen Chuangwei-RGB Electronics Co., Ltd. | 91440300618810099P | ||
| 4 | Foam pad on small screen protective cardboard | LDPE | Shenzhen Tongjia Plastic Packing Co., Ltd. | 914403007727326000 | ||
| 5 | Foam pad on big screen protective cardboard | LDPE | Dongguan Haoshun Precision Technology Co., Ltd. | 91441900712212685W | ||
| 6 | Fiber tape | PET | Shenzhen Honglie New Material Technology Co., Ltd. | 914403007727081000 | ||
| 7 | Frame protective film | PET | Dongguan Standard Packaging Materials Co., Ltd. | 91441900084467221Y | ||
| 8 | Decoration protective film | PET | Dongguan Standard Packaging Materials Co., Ltd. | 91441900084467221Y | ||
| 9 | Screen protective tape | PET | Shenzhen Yongqiangsheng New Material Co., Ltd. | 914403005554415000 | ||
| 10 | Battery shrinkable film | PET | Guangdong Liwang New Energy Co., Ltd. | 91441900730442249J | ||
| 11 | IR window protective film | PET | Foshan Aochuanshun New Material Industry Co., Ltd. | 91440606MA4WPF836A | ||
| 12 | Plastic bag for stand screws | LOPE | Shenzhen Shuomei Packing Material Co., Ltd. | 91440300708467335E | ||
| 13 | Foam pad inside wall mounting box | HOPE | Shenzhen Hongbaotai Packaging Co., Ltd. | 91440300398540102C | ||
| 14 | Plastic bags inside wall mounting box | PET | Dongguan Shanlida Packaging Products Co., Ltd. | 91441900775076449Y | ||
| The plastic should be disposed of in accordance with applicable laws. Such plastic should preferably be recycled. | ||||||

Never Settle























