AVT 5553 Controller for Resistance Welder

Kits Controller for Resistance Welder
This product is a kit for a resistance welder that can be used to join small metal parts and attach battery terminals. The kit is based on a design published in Practical Electronics 10/2016 and comes with a schematic diagram and a list of components.
Mounting and Start-up
- Mount the components on the PCB according to the arrangement shown in Fig. 2.
- Connect the thermistor and fan (optional components) if desired
- Connect the LCD display, transformer, and battery terminals according to the schematic diagram in Fig. 1.
List of Components
- AVT 5553 PCB
- MEGA8-P microcontroller
- TYN616 SCR (thyristor)
- MOC3021 optotriac
- 1N4007 diodes (3)
- 1N4148 diode (1)
- BC327 transistor (1)
- BC337 transistor (2)
- 22pF capacitor (1)
- 27pF capacitor (2)
- 100nF capacitor (4)
- 100uF capacitor (1)
- 2.2k resistor (4)
- 4.7k resistor (3)
- 10k resistor (4)
- 56 ohm resistor (1)
- 220 ohm resistor (1)
- 330 ohm resistor (2)
- 390 ohm resistor (1)
- LCD display 16×2
- Thermistor NTC 10 k (optional)
- Fan 5 VDC (optional)
Note: Do not dispose of your product with your other household waste. Instead, you should protect human health and the environment by handing over your waste equipment to a designated collection point for the recycling of waste electrical and electronic equipment.
The internet is full of amateur resistance welder designs for joining small metal parts and attaching battery terminals. All these designs are based on a converted transformer from a microwave oven, which can be bought for a pittance from electronic scrap or obtained from worn-out equipment. Transformer from microwave oven have sufficient power for such applications, approaching 1 kW, and can be easily and cheaply converted from the high-voltage version to that required by the welder.
Features
- ideal for welding battery packs.
- user interface: 2×16 display and buttons
- board sizes:
- controller board: 96×50 mm
- actuating board: 96×45 mm
- complete welder requires a transformer from the microwave oven
The kit is based on a design of the same title published in Practical Electronics 10/2016. Full version of the original manual is available to download here: http://bit.ly/2mpQd8b

Circuit description
Detailed descriptions of the way in which the transformer should be reworked are best sought on the web (photos, videos), while at this point we propose to make a proven and universal controller for such a welder, ensuring minimisation of inrush current, adjustment of tripping time and delay, as well as guaranteeing symmetry of the transformer supply. Unfortunately, many of the controllers used to date in such projects are similar to each other and are more or less faithful modification of the old concept, thus, unfortunately, reproducing the serious flaws of the original concept. The proposed controller is directed to work with a welder, but in practice it can be used to work with any medium-power transformer. It has an output stage matched to an inductive load and turns it on at the maximum of the instantaneous mains voltage, the complete opposite of more than half of similar designs. It is worth replacing your existing controller with this solution.
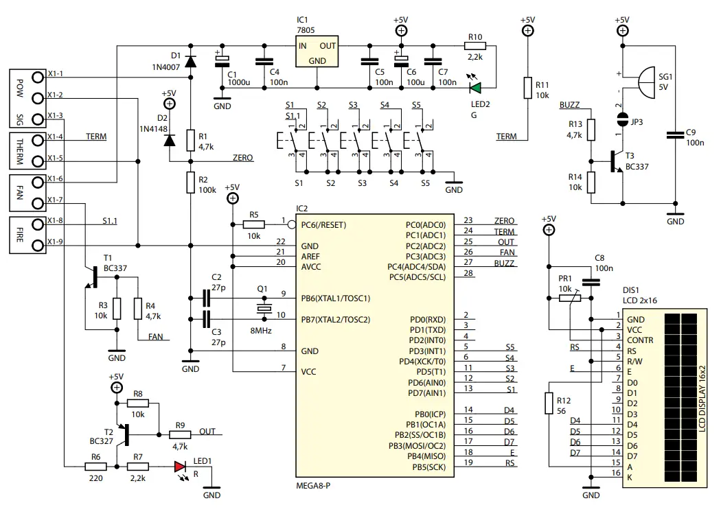
The controller circuit is supplied with rectified but unfiltered voltage from the mains transformer, so that the controller can detect the mains sinusoid passing through zero. This is done by a circuit made up of resistors R1 and R2 with protection diode D2, which provides a pulsing voltage to the microcontroller input. The voltage is then filtered and stabilised at 5 V using a three-terminal stabiliser IC1.
- Microcontroller is clocked by a clock signal stabilised output stage matched to an inductive load and turns it on at the maximum of the instantaneous mains voltage, the complete opposite of more than half of similar designs. It is worth replacing your existing controller with this solution.
- The controller circuit is supplied with rectified but unfiltered voltage from the mains transformer, so that the controller can detect the mains sinusoid passing through zero. This is done by a circuit made up of resistors R1 and R2 with protection diode D2, which provides a pulsing voltage to the microcontroller input. The voltage is then filtered and stabilised at 5 V using a three-terminal stabiliser IC1.
- Microcontroller is clocked by a clock signal stabilised by a quartz resonator and works with 5 buttons and a 2×16 character LCD display. Buttons S4 and S5 change the switch-on time of the welder, S2, S3 adjust the delay of activation, and S5 switches on the transformer. A buzzer driver with T3, which signals the welding process, transistor T2, which switches on the LED in the optoisolator, and T1, which switches on the optional fan, operate as auxiliary circuits.
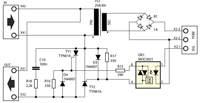
- The fan control signal is provided by a 10 kΩ NTC thermistor inserted between the 4th pin of the X1 connector and GND. A mains transformer is located on the actuating board, along with a bridge, providing the supply voltage for the controller. There is also a thyristor switch based on two thyristors and an optotriac switched on at any time. Capacitor C10 and resistor R18 suppress surges that could damage the thyristors.


Mounting and start-up
Mounting diagram is shown in Figure 2. Mounting is typical and needs no special discussion. Controller board contains components on both sides of the laminate. One side houses the LCD display, control buttons and LEDs, the other the remaining components. The display was soldered to the board using a goldpin connector, and details are shown in the photographs. Starting up the controller is basically limited to switching on the power and setting the contrast with potentiometer PR1. When you press the release button, the red LED should light up and a sound should be heard (with jumper JP3 shorted). If the controller is supplied with DC voltage for testing, it will not be possible to determine when zero appears in the voltage supply, thereby determining the precise moment of release. The controller in such a situation will refuse to operate and will display an appropriate error message. However, by attaching a jumper to pins 1-2 in JP1, this message can be bypassed and the controller can be forced to work ‘blindly’. Adjustment of the tripping time is possible from 20 ms onwards in 20 ms steps, in order to maintain an even number of grid periods fed into the transformer. Delay can be adjusted from zero in 10 ms increments. Times from the top down are basically unlimited. Fan tripping threshold has been pre-set at around 40ºC, but by pressing the two buttons responsible for setting the time and switching on the power at the same time, this can be changed. It is then necessary to place the thermistor in an environment with a threshold temperature and using the delay buttons, change the position of the switch-on threshold in a wide range. Start-up of the actuating board is best done without the welder transformer. Instead, an ordinary 40-100 W incandescent bulb connected in series with a thyristor circuit can be used. When all is OK, it will light up when “FIRE” is pressed for the desired time. Using the controller for other applications is possible, but requires thought and careful selection of thyristors and the R2/C2 suppression circuit. The same applies to higher power welders, as some people multiply the power of the welder by combining two or even four transformers together. Such combinations have not been tested here.

Fig. 2. Arrangement of components on the PCB. Fig. 2. Arrangement of components on the PCB.
List of components
Resistors:
- R1, R4, R9, R13:………………….4,7 kΩ
- R2: ……………………………………….100 kΩ
- R3, R5, R8, R11, R14: …………10 kΩ
- R6: ……………………………………….220 Ω
- R7, R10:.………………………………2,2 kΩ
- R12: ……………………………………..56 Ω
- R15: ……………………………………..390 Ω / 0,5 W
- R16, R17: …………………………….330 Ω / 1 W
- R18: ……………………………………..2,2 kΩ / 2 W
- PR11: ………………………………….mounting potentiometer 10 kΩ
Capacitors:
- C1: ……………………………………….1000 uF
- C2, C3:.……………………………….. 27 pF
- C4, C5, C7-C9: ……………………100 nF
- C6: ……………………………………….100 uF
- C10: ……………………………………..100 nF / 250 VAC
Semiconductors:
- IC1: ………………………………………7805
- IC2: ………………………………………ATmega8
- T1, T3:………………………………….BC337
- T2:…………………….BC327
- D1, D3, D4: ……..1N4007
- D2: ……………………1N4148
- LED1:………………..red LED, 3 mm
- LED2:………………..green LED, 3 mm
- OK1: …………………MOC3021
- B1:…………………….bridge 0,5 A / 50 V
- TY1, TY2:………….TYN616 + heat sink
- DIS1: ………………..LCD 2×16 Other
- S1-S5: ………………button 13.5 mm
- SG1:………………….buzzer with 5 V generator
- TS1: ………………….transformer 2-2,5VA/6VAC
- Q1:……………………8 MHz
- X1, X2: ……………..DG301-5.0/3
- X3, X4: ……………..DG360-7.5/2
Other mounting components
Optional components:
- Thermistor NTC 10 kΩ
- Fan 5 VDC
AVT SPV reserves the right to make changes without prior notice.Installation and connection of the appliance not in accordance with the instructions, unauthorised modification of components and any structural alterations may cause damage to the appliance and endanger persons using it. In such a case, the manufacturer and its authorised representatives shall not be liable for any damage arising directly or indirectly from the use or malfunction of the product.
The self-assembly kits are intended for educational and demonstration purposes only. They are not intended for use in commercial applications. If they are used in such applications, the purchaser assumes all responsibility for ensuring compliance with all regulations
This symbol means do not dispose of your product with your other household waste. Instead, you should protect human health and the environment by handing over your waste equipment to a designated collection point for the recycling of waste electrical and electronic equipment.
Leszczynowa 11 Street, 03-197 Warsaw, Poland https://sklep.avt.pl



















