4.0-6.0 Power Storage DC Battery Inverter
Instructions
4.0-6.0 Power Storage DC Battery Inverter
Copyright
Copyright © 2022 RCT Power GmbH. All rights and modifications reserved.
This document may not be reprinted or copied in whole or in part without the express written permission of RCT Power GmbH.
Any reproduction, distribution, translation or transmission in any form, electronic or mechanical, including photocopying, recording or storage on data carriers without the permission of RCT Power GmbH is a violation of the applicable copyright laws and will be prosecuted.
We expressly reserve the right to make technical changes which serve to improve the device or which increase the safety standard – even without separate notification.
Publisher responsible for the content: RCT Power GmbH
This installation manual refers to products and product names that are registered trademarks. The mention of products and product names is for information purposes only and does not constitute misuse of goods.
The passages in this user manual referring to these products do not constitute original documentation for the respective product.
About us:
RCT Power GmbH
Line Eid Str. 1
78467 Constance, Germany
Tel.: +49 (0)7531 996 77-0
Mail: info[at]rct-power.com
website: www.rct-power.com
Document version: 01/2022
About this guide
1.1 Validity, purpose and scope of the document and legal provision
This installation manual contains brief instructions on the installation, wiring, commissioning and operation of the Power Storage DC. Further information on installation and operation can be found in the detailed user manual, which can be obtained from our website www.rct-power.com.
We expressly reserve the right to make technical changes which serve to improve the device or which increase the safety standard – even without separate notification. RCT Power GmbH is not liable for any damage resulting from the use of this document. This document does not replace any laws, regulations, rules, standards or conventions.no guarantees can be derived from this document.
1.2 Explanations of symbols and notes
Important instructions in this setup should be followed during installation, operation and maintenance of the Power Storage DC. The following warnings and symbols are used.
| Symbols and remarks | description |
| This symbol indicates an imminently hazardous situation which, if not avoided, could result in death, personal injury or serious damage to property. | |
| This symbol indicates an immediate danger with medium risk, which – if the safety regulations are not followed – can result in death, personal injury or serious damage to property. | |
| This symbol indicates an immediate danger with low risk, which – if the safety regulations are not followed – may result in minor or moderate damage to property. | |
| This symbol indicates a potentially hazardous situation which, if not avoided, may result in equipment damage or property damage. | |
| This symbol indicates important information, tips and that contribute to a better understanding of the Power Storage DC. |
Safety instructions
2.1 Safety measures
The Power Storage DC has been developed and tested strictly in accordance with international safety regulations. All safety instructions relating to an electrical and electronic device must be observed during installation, operation and maintenance.
Danger to life or serious injury due to electric shock or fire and explosion hazard!
- Work involving wiring, connecting or opening the inverter enclosure must be carried out by qualified personnel
- Important: three voltage sources (DC / solar generator, AC / mains and power battery) must be disconnected before any electrical work on the inverter
- To disconnect the PV DC voltage, turn the DC switch to the „0“ position
- To disconnect the battery set the battery switch to the „0“ position
- To disconnect the mains voltage (AC), operate the circuit breaker or remove the fuse. Do not switch on again until the work is completed
- Do not switch on again until all electrical work has been completed
Electrical appliances can generally pose a fire and explosion hazard. They also contain toxic substances.
Make sure that you switch off the entire system (inverter and power battery) if the system is not allowed to be connected to the grid immediately after installation. There is a risk of deep discharge of the power battery and thus a complete functional failure.
2.2 Name plate 
| Pos. | description |
| 1 | Serial number |
| 2 | Technical data |
| 3 | Symbols |
![]() | Observe documentation, see manual. | After disconnecting the electrical connections, wait 10 minutes before opening the unit. opened. | |
| Warning of hot surface! | Electrical device: Earthing required. | ||
| Attention high voltage! | Do not dispose of in household waste. |
Product introduction
3.1 Intended use
Power Storage DC 8.0 and 10.0 are stationary 3-phase inverters with integrated battery charging unit. The energy from the connected solar generator and battery is converted into grid-compliant AC current and fed into the grid, while PV energy can also be charged directly DC-side into the battery.
Please note:
The Power Storage DC is not designed for other applications or connections to other equipment. Any use that differs from the intended application is considered misuse. RCT Power GmbH is not liable for any damage resulting from misuse. Any misuse will terminate the manufacturer’s warranty, guarantee and general liability.
3.2 Product description and scope of delivery
| Pos. | Description |
| A | Setup |
| B | DC battery and PV connection plug (Weidmiiller PV stick) |
| C | Wall bracket |
| D | Inverter with cover |
| a | LCD display, operating display |
| b | DC load-break switch |
| c | DC connections |
| d | Cable gland for communication interfaces |
| e | Cable feed-through for AC connection |
| f | Connection for additional protective earth |
| g | name plate with technical data, serial number and hazard information |
| h | DC battery connections |
| i | RJ45 connections from: Battery, Power Sensor and Power Switch |
| k | RJ45 connector for LAN connection |

Installation
![]()
Installation and assembly. (section 4.1, p.5).
Electrical connection of the units. (PV, mains, battery section 4.2, p.7-9 / Communication section 5, p.10-12 Power Switch, Power Sensor section 7, p.12-13). Cover mounting.
Switch on the inverter (switch on the fuses). (section 8.1, p.14).
Access the inverter via APP. (Steps 1 to 7 under Section 8.2, p.15).
Configure the power switch, if available. (See manual, Power Switch).
Configure the inverter, select the country and the standard. (Steps 8 to 11 under section 8.3, p.16-17).
Configure system peak power ( Section 8.4, p.17)
Configure battery and classify Power Sensor. (Step 1 to 5 under section 8.5, p.19).
[4.1 ] Mechanical Installation
Before installation, please check the packaging and the Power Storage DC for damage. Do not install, wire or operate the Power Storage DC if damage has been detected.
| Pos. | description |
| A | The mounting surface must be made of flame-retardant material. Do not install in rooms with explosion hazard. Keep away from flammable materials. |
| B | The inverter must be protected from snow, rain, direct sunlight, dust and salty environments. Operation outdoors or in wet rooms is prohibited. When selecting the installation site, please observe the table in chapter 14 |
| C | Mount in an upright position. The mounting surface must be firm and able to bear the weight permanently. |
| D | Observe minimum distances to allow sufficient free convection. Do not install several inverters on top of each other. |
| E | Installation in a closed cabinet is prohibited. |
| Pos. | Beschreibung |
| 1 | Mount the wall bracket with the appropriate dowels, washers (outer ø min. 18mm) and at least 3 screws (ø 6 – 8mm). Material not included in the scope of delivery. |
| 2 | Loosen the locking screws of the inverter at the top on the left and right side. Hang the inverter on the wall bracket and tighten the locking screws with a torque of 2 Nm. |
Do not subject the unit to shocks or drop it.- Do not change the location of the installed system during operation.
- Some parts of the inverter housing may become hot during normal operation.
Do not cover the Power Storage DC (especially the top).- Observe the specified minimum distances to other equipment.
[4.2] Electrical Installation
Danger to life or serious injury due to electric shock!
- Make sure that the DC load break switch of the inverter is set to “0”, the battery ON/OFF switch is set to “0” and AC on the inverter is disconnected by the main switch or by the fuse during any connection work
- When the inverter is connected to the grid (AC / alternating voltage source) or to the solar generator exposed to sunlight (DC / direct voltage source), high voltages of up to 1000V are present in cables and parts inside the inverter
- Important: Three voltage sources (DC / solar generator, battery and AC / mains) must be switched off before any electrical work
- To disconnect the DC voltage, turn the DC switch to the 0 position and wait 10 minutes
- To disconnect the battery, set the DC switch to the 0 position
- To disconnect the AC voltage, operate the circuit breaker or remove the fuse. Do not switch on again until the work is completed
- During the entire connection work: Secure against being switched on again by third parties
- Make sure that other people stay away from cables and internal components
- During DC connection work: Never touch the positive and negative cable ends at the same time!
- During AC connection work: Do not mix up the L, N and PE cables!
- Cables may only be connected or disconnected in a de-energised state
- Inadequately attached DC cables can cause arcing
- Faulty wiring in connection with earthing connections can pose a danger to life
- To avoid personal injury, ensure that electrically conductive surfaces of the entire PV system are earthed
- in the absence of overvoltage protection, there might be an increased risk of overvoltage
- Supported grid forms: TT, TN-C, TN-S, TN-C-S
To prevent damage to property and personal injury, the inverter must only be installed, wired, connected, commissioned and maintained by qualified personnel.
Personnel carrying out this work must:
- Be trained to install electrical equipment
- Be familiar with all laws, regulations, standards and directives
- Be familiar with safety requirements
- Be familiar with health and safety laws and regulations
- Use appropriate measuring equipment
- Use personal protective equipment
Danger to life or injury due to arcing! Disconnecting DC connectors under load causes arcing.
Risk of damage due to improper installation and operation or misuse or use of unsuitable tools.
- Contact local utility or grid operator before connecting the inverter to the grid
- Provide a switch for AC disconnection (circuit breaker 3-pole 6kA B-characteristic 25A)
- If required in the country of installation, install a residual current circuit breaker (RCD) or a residual current circuit breaker (RCCB)B, type A is sufficient in Germany
- Inverter does not contain any owner-serviceable parts. Maintenance work must be carried out by authorised and qualified personnel
- Do not remove the name plate
- Only batteries certified by RCT Power that meet the requirements of the specific region may be used
- A single power battery master and 2 to a maximum of 6 Power Battery Stacks may be connected to the inverter
- A voltage greater than 1000V will destroy the unit
- Ensure correct wiring! The cables must not be subjected to tensile stress
[4.2.1] Overview of the individual connections 
| Pos. | description |
| A | AC terminal block for Ll, L2, L3, N and PE. |
| B | Terminals for DC parallel connection. |
| C | Communication board. |
| D | 8145 connections for battery, power sensor and power switch. |
| E | 8145 socket for connection of the Ethernet interface. |
[4.2.2] AC-connection 
| Step | description |
| 1 | Remove the cover of the inverter. Look for the the AC terminal block (Fig. 2, A). |
| 2 | Strip the AC cable accordingly and use the cable gland (Fig. 1, e). Make sure that the connections are correct. |
| 3 | Finally, tighten the cable bushing. |
| 4 | Then carry out a pull test to check the correct connection. |
[4.2.3] DC-connection
Please note that only PV modules according to IEC 61730 class A may be used with this unit.
Measure each string voltage before connecting it to the inverter. Reversal can lead to a malfunction.
| Step | description |
| 1 | Do not tighten the cable gland before the cable is engaged. Select the correct plug for the polarity of the PV and battery strings. |
| 2 | Push the cable straight into the connector until the spring engages. |
| 3 | Tighten the cable gland. |
| 4 | Make sure that the DC load-break switch is set to “0”. Connect the DC connectors to the inverter (Fig. 1, c), making sure that the polarity is correct. |
| 5 | Listen for the click and perform a pull test. |
[4.2.4] Internal DC parallel connection
(Material not included in the scope of delivery.)
This application only applies if several strings with the same number of modules are to be connected in parallel and the max. input current per input thus exceeds 12A.
If connections are mixed up, the unit may be destroyed.
| Schritt | Beschreibung |
| 1 | Remove the cover of the inverter. |
| 2 | Connect the terminal connection X101 with X104. (See Fig. 2, B). |
| 3 | Mount the cover if there is no further work to be performed. |
[4.2.5] DC-Battery connection
Connect the battery terminals oft he Power Battery (figure 10) to the inverter (figure 9). Please follow the instructions in the Power Battery manual regarding the installation of the Power Battery.
(The connection cables from the inverter to the battery are not included in the scope of delivery).
[4.2.6] Additional protective conductor connection
Tighten the screw connection with a torque of 2.5 Nm and carry out a pull test to check the connection. The colour coding may differ from the illustration depending on the country.
If required in the country of installation, install another protective earth conductor at the marked location on the inverter enclosure. (Material not included in the scope of delivery).
Communication
[5.1] I/O board – overview of connections 
Interchanging connections can cause damage to the unit.
[5.2] Connection and wiring of the communication interfaces
| Step | Description |
| 1 | Use the corresponding cable gland for the supply lines (Fig. 1, d). |
| 2 | Select the correct interface (see next section), press the spring contact down to insert the cable. |
[5.3] Wiring of the RJ45 interfaces
The inverter communicates with the battery via the CAN bus. If the inverter is supplied with optional Power Sensor or Power Switch, please refer to the manual of these devices for more detailed information on commissioning. 
Select the correct interface (see fig. 16) and plug the connector into the correspondingly labelled RJ45 socket.
RJ45 – interface
| description |
| CAN bus: port |
| Battery Communication ports. |
| Power Sensor port: |
[5.4] Ethernet interface connection
In addition to Wi-Fi communication, the Power Storage DC offers the option of communicating via an Ethernet interface after initial commissioning.
For this purpose, an appropriate network cable (min. Cat5e) must be connected to the LAN port of the Power Storage DC and connected to the corresponding end device (preferably a router).
The configuration of this connection is done via the menu item “Network settings” in the RCT Power APP and is explained in the manual.
Mounting inverter cover
Danger to life or serious injury due to electric shock and danger of explosion!
The unit must not be operated in the open state – there is a risk of considerable personal injury and damage to property! Please observe the warning notice in the unit.
After all electrical wiring has been completed, the unit must be closed again before commissioning the inverter (see fig. 1).
The required torque for the cover screw connection is: 2.0 Nm.
Connecting other RCT Power products
[7.1] Connecting Power Switch
Please note that loads that cannot be regulated can be switched off in standby current mode if the inverter is operated at an ambient temperature > 40°C.
This section only applies when using the RCT Power Switch in conjunction with a battery system. Please note that correct functioning of the Power Switch is only possible, if the complete installation is designed as a TT, TN-C-S or TN-S system!
| Step | description |
| 1 | Set the system out of operation (see section 10). |
| 2 | Install the Power Switch in the house connection box or nearby |
| 3 | Connect the Power Sensor and Power Switch via the patch cable to the corresponding I1145 interface on the Power Storage (see Fig. 2 D). |
| 4 | Further configurations can be found in the manual. |
[7.2] Connecting Power Sensor
The functionality of the Power Storage DC system is based on the measurement of the energy flows. This section only applies when using the RCT Power Sensor.
The sequence and installation direction do not have to be observed.
| Step | description |
| 1 | Place the power sensor in the house junction box. |
| 2 | Connect the three current sensors to phases Ll, L2 and L3 in the house connection box. |
| 3 | Connect the power sensor via the patch cable to the inverter at the 111 45 interface “Power Sensor” (see figure 16, page 11). |
| 4 | Further configurations can be found in the Power Sensor manual. |
Commissioning
Ensure that the system is correctly installed electrically and mechanically before commissioning the inverter and the system.
Check the cables to ensure that they are in good condition.
In order to ensure the function of the DC system, an RCT Power Sensor is required that transmits the grid feedin power to the inverter. If an RCT storage system already exists, this information can also be transmitted by networking via LAN / WLAN and thus the RCT Power Sensor can be dispensed with. Further configurations, among others, for networking RCT Power devices via LAN / WLAN can be found in the manual on our website www.rct-power.com.
Remark
Please refer to the operating instructions of the Power Storage DC for further information.
[8.1] Switching on the inverter
| Step | despription |
| 1 | Switch on the mains connection through the external circuit breaker. |
| 2 | Switch on the solar generator voltage by closing the DC load-break switch (switch position 1). When the input voltage is sufficient, the inverter starts operating. |

Please note that the inverter is supplied by PV modules.
Accordingly, starting the power supply unit and thus commissioning is only possible with sufficient irradiation.
[8.2] Access to the inverter:
The solar inverter is equipped with an internal Wi-Fi. To set up the inverter, you must access it via Wi-Fi using the appropriate Android app.
The Android app is the central user interface for commissioning. It ensures easy data collection and troubleshooting.
Obtaining the Android App: Open the Google Play Store, search for “RCT Power App” and install.
Please note that the area accessible with the installer login (marked red in the menu overview) may only be carried out by qualified personnel!
Please note that the settings are only permanently saved when they are flashed!
Therefore, it is necessary to press “Flash” after completing all settings. Otherwise, the settings will be reset after the inverter is switched off.
| Step | desription | |
| 1 | Activate the WLAN on your smartphone or tablet. | |
| 2 | Connect with the SSIO. This is identical to the inverter name that is shown on the display. (et PS 6.0 Mf). If the inverter is already in a network via WiFi, connect to the network. | ![]() |
| 3 | The first time you connect to a unit on an inverter, you will need a password. The password corresponds to the serial number of your unit (see display or name plate, figure 1 g). | ![]() |
| 4 | Start the “RCT Power’ ADO. | ![]() |
| 5 | Switch to “Device selection’ and click on ‘Search”. | |
| 6 | Select “10.10.100.254” (or if the unit is already renamed, select this). | ![]() |
| 7 | When the connection to an inverter is established, the name is displayed and the symbol is outlined. | ![]() |
[8.3] inverter configuration
| 8 | Click on ““. | ![]() |
| 9 | Select “Login” and enter the installer password. | ![]() |
| 10 | Click on “Country and standard” and select the appropriate standard. Confirm with “Apply”.” | ![]() |
| 11 | The parameters are synchronised and saved. Then click on “Finish”. Then switch back to the main menu. | ![]() |
[8.4] Set system peak power and limitation
For the configuration of the dynamic power reduction, no further hardware is required in addition to the power sensor. The feed-in power is measured at the grid connection point and is only limited if the power surplus exceeds the set value. In order to obtain a maximum yield from the solar system, it is possible to configure a dynamic power reduction.
- Go to “Device” and click on “Settings” and then on “Device settings”.
- Enter your system peak power and the required limiting factor in the following mask. Please note that after entering the value, you confirm it on the keyboard (depending on the terminal, “Enter” or “Ok”).

A dynamic power reduction can also be realised via the interface X101 ( ripple control receiver).For further information please read the user manual.
Please note that if there are several units, the peak power of the entire system is entered. The total power and power limitation are entered for the master. Furthermore, the power connected to the slave is entered and the power limitation is set to 100%, whereby the slave power must be less than the control power.
[8.5] Configuring the Battery and Arranging the Power Sensor
| 1 | Go to “Device” and click on “Settings” and then on “Battery”. | |
| 2 | Press “Battery type” and select “Li-Ion RCT Power” or your corresponding battery type. | ![]() |
| 3 | Switch on the battery by setting the battery ON/OFF switch to “1”. | |
| 4 | The inverter now connects to the battery. After the inverter has checked the defaults and is connected to the battery(ies), it starts to classify the current sensors. Once this is done, the inverter restarts and saves the settings. Calibration is started during the next day after installation. This involves charging the battery to 100% and then to 0%, this can take several hours and also involves balancing the cells. (Calibration may involve using power from the grid to speed up the process if there is insufficient PV power). When calibration is complete, the system automatically switches to compensation mode. | ![]() |
| 5 | Check whether the power sensor has been classified. To do this, go to the “Online” home page and press the “ | ![]() |
Note: For more information on installation and operation, please refer to the detailed user manual available from our website www.rct-power.com.
9 Troubleshooting
Possible errors that occur can be read out via the existing display or also the RCT Power App. A detailed list of errors and possible remedies can be found in the user manual. Remote access is also possible via the RCT portal. The software version of your unit is also shown on the display or in the RCT Power App.
Disconnect the system from the power supply
Always disconnect the inverter from the power supply before carrying out any work.
If you want to disconnect the unit from the power supply, please carry out at minimum steps 1-4 and 7.
Danger to life or serious injury from electric shock!
- Work involving wiring, connecting or opening the inverter enclosure must be carried out by qualified personnel.
- Ensure that other persons stay away from cables and internal components.
| Step | description |
| 1 | Turn the DC load-break switch to “0” (See Fig. 1 b). |
| 2 | Switch the battery off via the ON/OFF switch on the master, to position “0”. |
| 3 | Disconnect the inverter from the grid using the external circuit breaker or main switch. |
| 4 | Wait 10 minutes until the capacitors are discharged. |
| 5 | Disconnect the DC side (PV and battery): Remove the battery and DC connectors. Squeeze the connector latch and unplug the connector. |
| 6 | Disconnect the AC side: Remove the cover of the inverter. Look for the AC terminal block (see Fig. 5-1). Press down on the terminals with an insulated screwdriver to open the terminals. Pull out the cable ends Ll, L2, L3, N and PE. Loosen the PG gland and carefully pull out the AC cable. Alternative: |
| Secure the external circuit breaker against being switched on again. | |
| 7 | Determine absence of voltage by measuring at the DC and AC terminal block |
Maintenance
Please follow the instructions in chapter 2.1 and switch off the unit at least according to chapter 10 steps 1-4 and 7.
For battery maintenance, please refer to the user manual of the power battery.
Before cleaning, please ensure that the DC load break switch, the on/off switch on the battery unit and the circuit breaker between the inverter and the mains are switched off.
Danger of burns from hot parts of the inverter housing.
This section describes the recommended routine maintenance of the inverter and its time intervals to ensure proper and safe operation of the system.
| Position | procedure | Interval! |
| System cleaning | Check whether the heat sink is free of dust. if not, switch off the unit if it is very dirty, allow sufficient time for the unit to cool down and then clean with a cloth. | 6 month to yearly |
| System Operating status | Check if the inverter is damaged or deformed. Check if the operating noise of the inverter is normal. | 6 month |
| Electrical connections | Check that all cables are tight. Check that all cables are intact. Make sure that the unused connections are locked by waterproof caps.DC- load-break switch Switch off and on. | yearly |
| Grounding safety | Check that the earth cables have a good contact. | yearly |
Disposal
Here you will find information on the proper disposal of electrical waste.
- Separate collection of old appliances
Electrical and electronic equipment that has become waste is referred to as old equipment. Owners of WEEE must dispose of it separately from unsorted municipal waste. In particular, WEEE does not belong in household waste, but in special collection and return systems. - Options for the return of WEEE
Owners of old appliances from private households can return them free of charge to the collection points of the public waste management authorities. - data protection
Old appliances often contain sensitive personal data. In your own interest, please note that each end user is responsible for deleting the data on the waste equipment to be disposed of. - Meaning of the symbol “crossed-out dustbin
The symbol of a crossed-out dustbin regularly displayed on electrical and electronic equipment indicates that the respective device must be collected separately from unsorted municipal waste at the end of its service life. The appliance must not be added to household waste.
Disclaimer
Although every care has been taken to ensure the accuracy and completeness of the information contained in this manual, no liability can be accepted for errors or omissions.
RCT Power GmbH reserves the right to change the hardware and software features described herein at any time without notice.
Warranty or liability claims of any kind are excluded by one or more of the following causes:
- Improper use or installation of the product
- Non-compliance with storage and transport conditions
- Damage in transit
- Operation of the unit outside the specified range
- Use of unsuitable tools, measuring equipment or protective equipment
- Installing or operating the product in an unsuitable environment
- Failure to observe relevant safety regulations at the place of use, during installation and commissioning
- Ignoring safety notices and instructions in all documents relevant to the product.
- Installing or operating the product under incorrect safety or protective conditions.
- By modifying the product or installing software without authorisation
- A defect in the product caused by operated or neighbouring equipment outside the permissible limits
- Damage due to force majeure
This manual may not be reproduced, transmitted, copied or translated into other languages, in whole or in part, in any form or by any means, without the prior written permission of RCT Power GmbH.
RCT Power GmbH does not accept any guarantee for damage due to faulty or lost data, due to incorrect operation or malfunction of the inverter, the software, additional devices or PCs.
Technical Data
| Power Storage | 4 | 6 |
DC INPUT
| Max. recommended DC-power (South / East-West)* | 5,4 kW / 6 kW | 8,1 kW / 9 kW |
| MPPT | 2 (parallelizing) | |
| Input per MPPT | 1 | |
| Maximum DC-current per MPPT | 12 A ( 24 A in parallel mode) | |
| DC nominal voltage | 700 V | |
| DC-Startup-voltage / -power | 150 V / 40 W | |
| DC-voltage range | 140 V … 1000 V | |
| MPP voltage range | 265 V … 800 V | |
| Maximum DC-voltage | 1000 V | |
| Connector type | Weidmüller PV-Stick (MC4 compatible) * Depending on orientation, inclination and place of installation |
BATTERY INPUT
| DC- voltage range | 120 V … 600 V |
| Battery capacity | 3.8 …. 11.5 kWh |
| Maximum charging- / discharging current | 20 A / 20 A |
| Battery cell type | Lithium Iron phosphate |
| Connector type | Weidmüller PV-Stick (MC4 compatible) |
AC OUTPUT (grid operation)
| AC coutput power | 4000 W | 6000 W |
| Maximum real power | 4000 W | 600 W |
| Maximum apparent power | 6300 VA | 6300 VA |
| Nominal AC-current per phase | 5,8 A | 8,7 A |
| Maximum AC-current per phase | 9,1 A | 9,1 A |
| Nominal frequency | 50 Hz / 60 Hz | |
| Frequency range | 45 Hz … 65 Hz | |
| Max. startup current | 9,1 A, 0,1ms | |
| Max. failure current (RMS) | 300 mA | |
| AC nominal voltage | 230 V / 400 V (L1, L2, L3, N, PE) | |
| AC voltage range | 180 V … 290 V | |
| THD | < 2% at nominal power | |
| Displacement factor cos phi | 1 (adjustment range:8 cap….0,8 ind) | |
| Ground fault monitoring | RCD | |
| DC- current injection | < 0,5% In | |
| AC connection lines | 3 (L1, L2, L3, N, PE) | |
| Number of phase for AC grid injection | 3 | |
| AC-connector | spring terminals |
PERFORMANCE DATA
| Standby consumption when battery is | ||
| Discharged² | 6 W | 98,60% |
| Maximum efficiency ( PV2AC ) ¹ | 98,60% | 98,35% |
| European efficiency ( PV2AC ) ¹ | 98,33% | 97,89% |
| Average efficiency PV2AC ¹ | 97,78% | 98,00% |
| Average efficiency PV2Bat ¹ | 98,00% | 97,44% |
| Avergae efficiency AC2Bat ¹ | 97,33% | 97,48% |
| Average efficiency Bat2AC ¹ | 97,36% | |
| Average dead time/ settling time ² | 0,1s / 0,4s | |
| Topology | transformerless | |
- Average efficiency in combination with a PowerBattery 11.5 and with UmppNenn
- Measurement results according to „Effizienzleitfaden“ for PowerStorage 6.0 and Powerbattery 11.5
OTHER
| PV – DC -switch | integrated |
| DC- / AC-overvoltage category | II / III |
| Communication interfaces | WI-FI, LAN, RS485, multi-functional relais, 4 x digital in, 2 x digital in/out |
| Display | LCD dot matrix 128 x 64 illuminated |
| cooling | Convection |
| IP-rating | IP 42 |
| Max. installation height | 2000 m |
| Max. relative humidity | 5 – 85% (non condensing ), Indoor |
| Typical noise emission | < 35 dB |
| Ambient temperature range | -25°C … 50°C (40°C at full power or backup power operation) |
| Installation | Wall mounting |
| Dimensions (height x width x depth) | 570 x 585 x 200 mm |
| Weight | 30 kg |
SAFETY / STANDARDS
| Protection class | 1 |
| Overload behaviour | operational point shifting CE, VDE-AR-N 4105:2018-11, EN 50549 further certificates: www.rct-power.com |
| EMC | EN61000-6-2, EN61000-6-3, EN61000-3-2, EN61000-3-3 |
| Safety | EN/IEC62109-1, EN/IEC62109-2 |
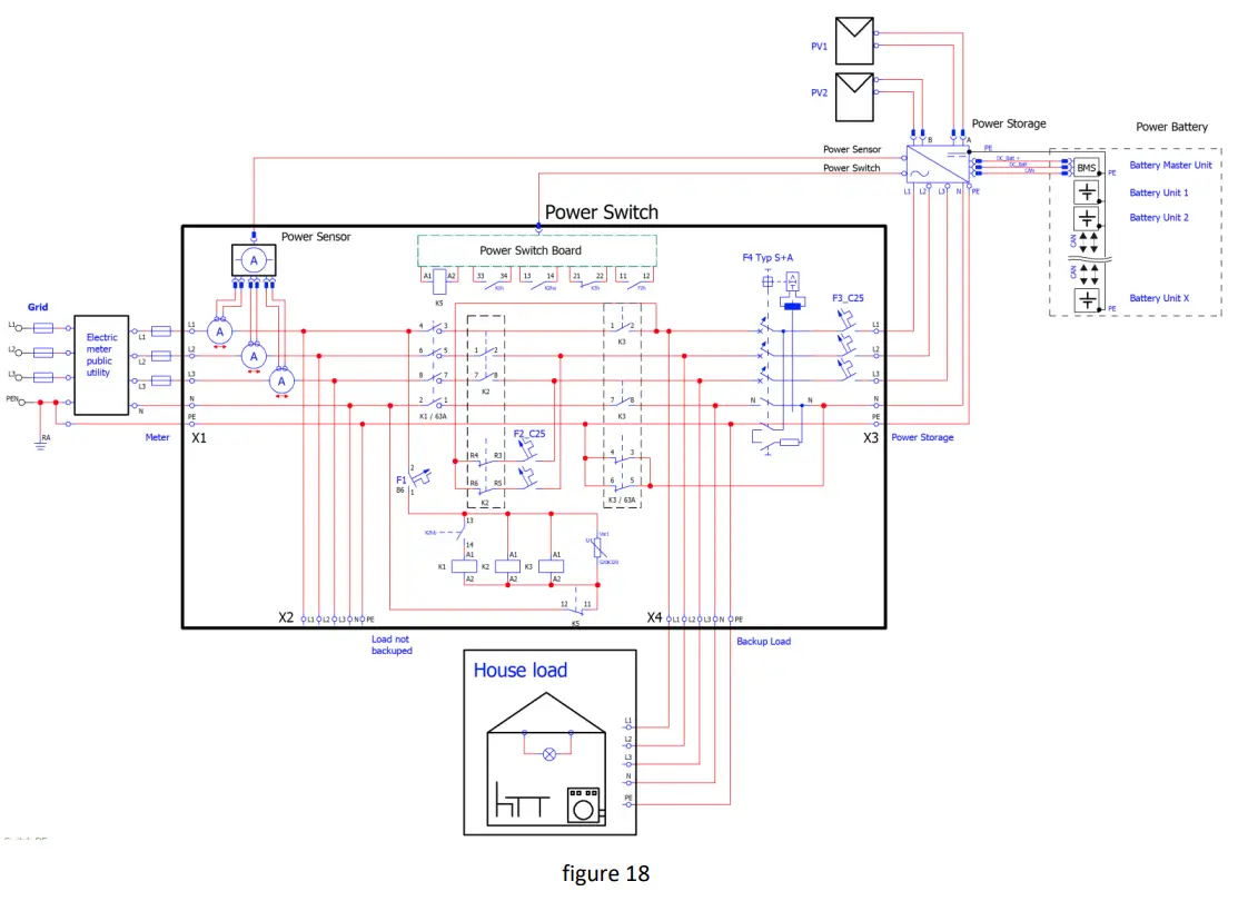
BLOCK DIAGRAM

RCT Power GmbH
Line Eid Str. 1
78467 Constance, Germany
Tel.: +49 (0)7531 996 77-0
Mail: info[at]rct-power.com
Website: www.rct-power.com

































