LEVATION DL1KD-1BZ Lumina RF Wireless Room Control System

How to Put It All Together
- Determine Which LOADS You Want to Control—lights, lamps, etc.
- Select the Appropriate ROOM CONTROLLER* (One required per room)

- Select Optional LOAD CONTROL DEVICE(S) As Needed—determine the required power and type of dimming (0-10V or phase-cut)

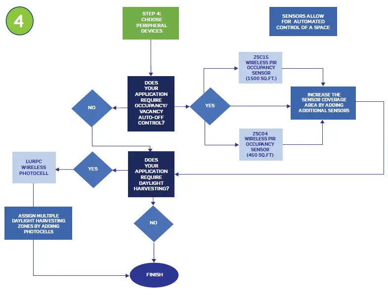
Select Optional PERIPHERAL DEVICES As Needed

Lumina™ RF Wireless Room Control System
The Lumina RF Wireless Room Control System delivers an advanced wireless solution to meet the unique lighting needs of any space. Incorporate high-performance lighting control strategies while meeting energy code requirements. Use the Lumina RF Wireless App to configure, monitor, and control the system.
LUMINA RF WIRELESS ROOM CONTROL SYSTEM COMPATIBILITY CHART
| Choose a Lumina RF Wireless Room Controller | ||
|
Room Controllers* |
| DLDNK-01W | DLDNK-02W | DLDNK-04W | DLDNK-08W Lumina RF Keypad Room Controllers* |
![]() | DL05S-D0Z** Lumina RF Decora® Wall Switch Room Controller with 5A Relay | |
![]() | DL057-D0Z | DL057-30Z** Lumina RF Decora® 0-10V Dimmer Room Controller with 5A Relay | |
| Add Compatible Wireless Devices | ||
|
Load Control Devices | ![]() | LU20S-DNW Wireless 20A ON/OFF Switching Power Pack |
![]() | LU107-DNW Wireless 10A 0-10V Dimming Power Pack | |
![]() | LU04P-1NW Wireless RF 800W Phase-Cut Dimming Power Pack | |
| ON/OFF Switch | ![]() | ZS10S-D0Z Wireless RF 10A ON/OFF Decora® Wall Switch |
| Low Voltage, 0-10V Dimmer | ![]() | ZS057-ALZ Wireless 24VDC Low Voltage Decora® Wall Dimmer |
| 0-10V Dimmer | ![]() | ZS057-D0Z | ZS057-30Z Wireless 10A 0-10V Decora® Wall Dimmer |
| Full Phase Dimmer | ![]() | DL1KD-1BZ Lumina RF 1000W Dimmer |
| Occupancy Sensors | ![]() | ZSC04-INW | ZSC15-INW Wireless PIR Occupancy Sensors |
| Photocell | ![]() | LURPC-01W Wireless Photocell |
| Controlled Receptacle | ![]() | ZSTLR-1HW Zigbee Controlled Receptacle |
| Configurator Tool | ![]() | Lumina RF Wireless App—the only setup tool needed Download via Google Play or Apple App Store |
- Additional Room Controllers can be added to a system for multi-way switching.
- Provides load control capabilities.
Selection Guide for Lumina™ RF Wireless Room Control System
How to Put It All Together







Leviton Manufacturing Co., Inc. Global Headquarters
201 North Service Road, Melville, NY 11747-3138 tel 800-323-8920 tech line (8:30 AM-7:00 PM ET Mon-Fri) 800-824-3005
Leviton Manufacturing Co., Inc. Lighting and Controls
20497 SW Teton Avenue, Tualatin, OR 97062 tel 800-736-6682 tech line (6:00AM-4:00PM PT Mon-Fri) 800-954-6004
Visit our website at: www.leviton.com/luminarf © 2021 Leviton Manufacturing Co. Inc. All rights reserved. Subject to change without notice.


































