JOTRON Tron AIS TR-8000 MkII Inland AIS Transponder

Introduction
The Jotron TR-8000 MkII has been developed to offer you the highest level of performance and durability and we hope that it will provide many years of reliable service. This
product has been designed to meet the highest possible quality standards and should you encounter any problems with this product, please contact your local dealer who will
be pleased to offer any assistance. Jotron Tron AIS TR-8000 MkII consists of two separate units interconnected by Ethernet. The Transponder Unit is the main unit, handling the basic AIS functionality, including sensors and RF functions, while the Display Unit is used for setup and display of the AIS data.
- Tron AIS TR-8000 MkII – Operators and Installation.
- Tron AIS TR-8000
These are available for download at: www.jotron.com/product category/gmdssais lights/
Software Revisions
The TR-8000 is delivered with software version according to table below which is filled in by Jotron, our Distributor, Dealer, or Installation company. When software update is done according to instructions in Jotron TB 01-2012. Technical Bulletin an additional line of information shall be filled in to reflect the latest change. There will be no need for retraining after SW upgrade is performed.The sub menu that shows software versions can be found selecting

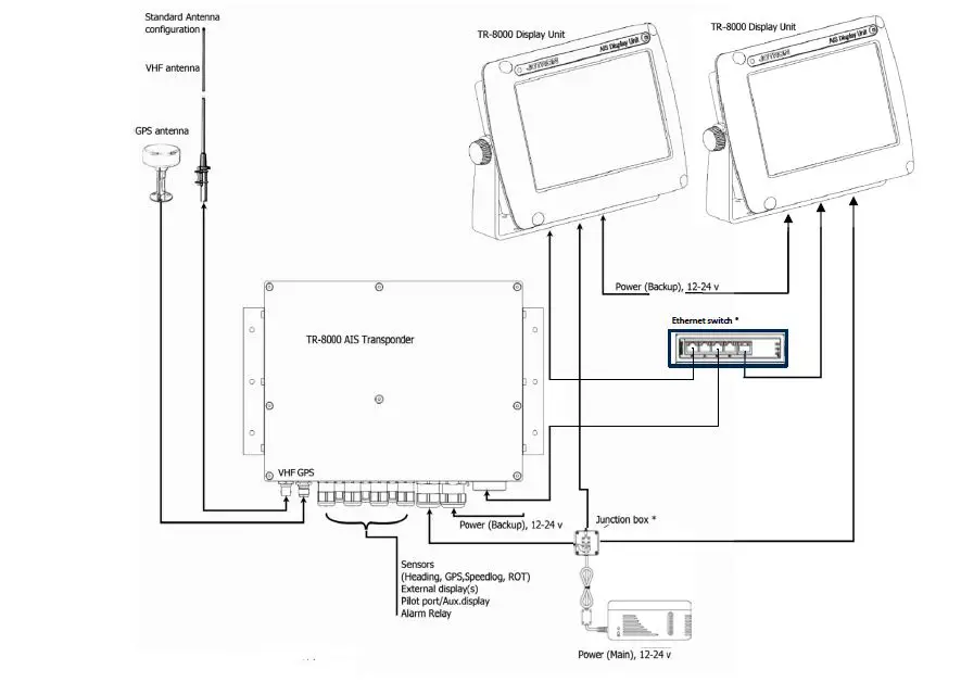
Block Diagram
A typical connection of Dual Display set up.

Quick Guide
Connect
Antennas
- Display cable between Display and Transponder
- Power to both units
- Sensors
- External displa
- Pilot Port Option
- Alarm
Fill in Own Ship information
- Ship Name
- IMO number
- MMS
- Call Sign
- GPS antenna positions (Internal & external)
- Type of Vessel
Check GPS and position
- Internal GPS signal strength
- Transmitted data
Configure External Display Interface
- RS422 always enabled
- Ethernet
Configure Pilot port interface[option]
Display or Transponder
Check External Sensor communication
- Indicators shows Sensors detected.
- Port Monitor shows RAW data from Sensor 1 to Sensor 3
- Check External Display communication
- Check Communication test
- Fill in Voyage Settings.
- Navigational status
- Destination
- ETA
- Draught
- Cargo Category
- Check reception of ship in ship list normal operation.
Optional Accessories
For an overview of the available optional accessories for this product, refer to jotron.com
Spare parts
For an overview of the available spare parts for this product, refer to jotron.com
Counterfeit spare parts
Ensure that all spare parts being fitted to this product are only original spare parts manufactured or approved by Jotron. Any use counterfeit parts will invalidate the product type-approval certificate.
Recycling and Disposal
This product should not be disposed as normal waste and must be handled in accordance with the applicable federal, state and local waste disposal regulations in the country where the equipment is used.
Warranty
All Jotron products are warranted against factory defects in materials and/or workmanship during the warranty period. Refer to the sales terms and conditions for specific warranty information regarding this product.
Service
All services such as testing, installation, programming, replacement, marking, and battery exchange are provided by an authorized Jotron service agent. Improper service or maintenance may destroy the functionality and/or performance of this product. Jotron does not accept any responsibility for the dismantling or reassembling of any Jotron product that occurs externally from a Jotron authorized facility and/or is handled by someone other than an authorized, training, and certified person.
Service agents
Refer to jotron.com for an overview of Jotron partners and distributors. https://jotron.com/partners and distributors.
Tron AIS TR-8000 MkII Installasjon Registration Form
| Vessel name | IMO Number | |||
| Flag State | MMSI Number | |||
| Owner / Company | Radio Call Sign | |||
| On Board Contact Name | Telephone Numbers | Mobile | ||
| GSM | ||||
| Superintendents Name | Telephone Numbers | Office | ||
| Mobile | ||||
| Type of Vessel | Gross Registered Tonnage | GWT | ||
| L.O.A. | mtrs | Beam | mtrs | |
| Comments: | ||||
| TR-8000 Transponder unit, serial number | ||||
| TR-8000 Display unit, serial number | ||||
![]() | Antenna Location |
GNSS Antenna connected to External Position Source |
GNSS Antenna connected directly to TR-8000 Internal |
| A=Distance to Bow | mtrs | mtrs | |
| B=Distance to Stern | mtrs | mtrs | |
| C=Distance to Port Side | mtrs | mtrs | |
| D=Distance to Starboard side | mtrs | mtrs |
Installation completed and successfully commissioned by
| Technician, type name | ||
| Service provider / company | ||
| Place | Date | Signature |
Please fill in with capital letters
This form must be sent to Jotron AS, [email protected] or Fax.: + 47 33 12 67 80 Att: Service department in order to have a valid 24 months product warranty.
Document Revision Log
| Document revision log | |||
| Rev | Date | Reason for Issue | Author |
| A | 26.08.2021 | New MkII manual in new company profile | ØB |
| B | 03.01.2022 | Added Dual Display drwing in chap 3. | ØB |
NORWAY / HEADQUARTERS
- Jotron AS Ringdalskogen 8 3270 Larvik, Norway
- Tel: +47 33 13 97 00
SINGAPORE
- Jotron Asia Pte. Ltd 10 Ubi Crescent, Ubi Techpark Lobby B, #05-11/12, Singapore 408564
- Tel: +65 65 42 63 50 jotron.com
USA
- Jotron USA, Inc 6300 Rothway Street, Suite C Houston, TX 77040, USA
- Tel: +1 713 268 1061
UK
- Jotron UK Ltd. Crosland Park, Cramlington NE23 1LA, UK
- Tel: +44 1670 712000
CHINA
Norway Jotron AS Beijing Representative Office (ATC business) No. 1204 room, building D Tiejian plaza, Chaoyang district Beijing 100012 China
- Tel: +86 10 5619 6464
- [email protected]




















