
STORCH 615300 High Dry 300 Dehumidifier Instruction Manual

Thank you
for purchasing a STORCH product. You have purchased a quality product. If you would like to suggest an improvement, or experience a problem with your product, please do not hesitate to contact us. Please contact your field sales representative or, in urgent cases, contact us directly.
Yours sincerely,
STORCH Service Department
Tel.: +49 (0)2 02 . 49 20 – 112
Fax: +49 (0)2 02 . 49 20 – 244
Free service hotline: 0800 786 72 47
Toll-free order hotline: +49 800 7867244
Toll-free order fax: +49 800 7867243
(only available in Germany)
1. General information
1.1 Identification
This document is the operating manual for the HighDry 300 building dryer by STORCH. The manual describes the function of the building dryer and provides the most important information for safe handling and use. All specifications refer to the current state of technical development of the device and only retain their validity if no changes have been made to the device.
1.2 Important notes on the operating manual
1.2.1 Keeping the operating manual
The manual must be available at all times during the life cycle of the device.
1.2.2 Applicable documents
Declaration of Conformity
2. Product description
2.1 Product data
2.1.1 Technical data

2.1.2 Operating materials
Refrigerant R290
2.2 Scope of delivery
HighDry 300 building dryer, incl. chassis with assembly material, transport handle, air filter, water tank with condensate hose 1m and operating manual.
3. Safety
3.1 Layout of the safety instructions
The following safety instructions may be shown in the operating manual with varying hazard levels that must be observed:

3.2 How pictograms are used
In addition to the previously mentioned safety instructions, the following pictograms with the adjacent meaning may be included:

3.3 Product safety
3.3.1 Intended use
The HighDry 300 building dryer is suitable for dehumidifying the indoor air in closed rooms. The speed and success of room drying depends on the room size, the prevailing room temperature (°C) and the relative humidity (RH).
3.3.2 Foreseeable misuse – NOT PERMITTED –
Processing of
- Outdoor operation
- Setting up in puddles / standing water
- Covering
- Placing objects / sitting on top
- Rinsing / spraying with water
- Operating with moist hands.
- Operating without an air filter
- Setting up on a substrate without a suitable load-bearing capacity
- Use of parts not approved by the manufacturer
- Modifications to the device
- Unintended use
- Operation in areas with explosion protection
- Failure to observe minimum distances to objects and walls
3.4 Hazard warnings
Translation of the original instruction
3.4.1 General hazard warnings
Work area



3.5 Responsibility of the operating company

3.6 Organisation/Personnel
3.6.1 Operators

4. Device overview and function
4.1 Overview


4.2 Function
The High Dry 300 building dryer removes moisture from the air through condensation.
The indoor air is taken in through the front side of the device and passes over a cold evaporator and a condenser. The air cools down there, the humidity precipitates and is collected in the condensate container.
The dehumidified air is then slightly heated, exits at the front side of the device and is fed back into the indoor air. This ensures constant circulation and dehumidification of the room air.
When the condensate container reaches the max. water level of approx. 7 l, the device switches to standby mode. This is shown on the display; the condensate container must be emptied. To prevent the device switching off when the tank is full, a drain hose can be fitted to the condensate container, through which condensed water can continuously drain off into a floor drain. The drain hose and the floor drain must be routed/must lie at a lower level than the condensate container.

5. Commissioning/Assembly
5.1 Before commissioning

5.2 Setting up
Position the device straight, upright and securely on firm and level ground. Make sure that the device is not in the way and does not pose a tripping hazard together with hoses and cables.
It is imperative that you set up the device with the required minimum distances to walls or other obstacles: at least 100 cm at the front and 50 cm on all other sides.

5.2.1 Preconditions
- The device may only be used by qualified and authorised skilled personnel in compliance with the warning and safety instructions.
- Before commissioning, check the devices and the power cable for intactness and signs of damage. In case of damage, do not operate the device; contact the free Storch Service hotline on 0800 / 7867247.
- Before commissioning, check and if necessary clean or replace the air intake filter on the front side of the building dryer.
- Always transport the device with an empty condensate container.
- Check the rear of the device to ensure that the air outlet openings are clean and unobstructed.
- Never tilt the HighDry 300 more than an angle of 45°.

5.3 Assembly and connections
5.3.1 Chassis
Assemble the chassis with the enclosed assembly material
as shown in the illustration below:
- First assemble the foot with the 4 fastening screws on the lower side towards the front of the device.
- Then use the fastening screws to fasten the axle on the lower rear side.
- Now push the wheels on the left and right sides of the axle, followed by one washer and one nut on each side.
Make sure that all screws are firmly and securely tightened.

5.3.2 Transport handle
The transport handle is also installed with 4 fastening screws as shown in the following illustration:

6. Operation
6.1 Basic safety information

6.3 Control elements/operation
6.3.1 Control elements



6.3.2 Switching on
Plug in the mains plug: the display shows the current room temperature (6) and (11) humidity level. Press the power button (2) on the control panel (1): the ventilator (13) and compressor (7) start up. Dehumidification mode is active.
6.3.3 Adjusting the humidity level
Press one of the arrow keys (4) or (5): the desired humidity level appears in the display for a few seconds. The current humidity level then appears. The desired humidity level is stored in memory and remains stored even if the power is switched off or interrupted.

6.3.4 Dehumidification mode
After adjusting the humidity level, the HighDry 300 remains active until the desired humidity level is reached. If you make the adjustment in standby mode (display lights up), press Power (2) afterwards. The device offers its most effective air dehumidification performance between 30 % and 80 % relative humidity.

6.3.5 Timer programming
You can use the Timer (3) button to program the switch-on or switch-off time.
Enabling automatic switch-on:
- Switch off the device (2) POWER
- Briefly press TMER (3) – T ON (17) flashes in the display
- Use one of the arrow keys (4) or (5) to select the desired duration until switch-on
- The configured values show the hours and flash during setting
- After setting the time, wait for 5 seconds; the value is stored and the display (1) shows T ON (17).
Disabling automatic switch-on:
– Press POWER (2)
Enabling automatic switch-off:
- Switch on the device POWER (2) POWER
- Briefly press TMER (3) – T OFF (16) flashes in the display
- Use one of the arrow keys (4) or (5) to select the desired duration until switch-off
- The configured values show the hours and flash during setting
- After setting the time, wait for 5 seconds; the value is stored and the display (1) shows T OFF (16).
Disabling automatic switch-on:
– Press POWER (2)


6.3.6 Condensate container / drain hose
The condensate container collects moisture that has been extracted from the indoor air.
When the maximum capacity of approx. 7 l is reached, the building dryer switches to stand-by mode and an audible signal is output. You need to empty the container:
- Turn off the device.
- Unplug the mains plug.
- Open the service flap and remove the container
After emptying the container, refit it and make sure it is correctly seated. If the container is not seated correctly, an audible signal is output and the display (1) shows (12) FULL.
Drain hose:
To extend the building dryer’s operating time, you can attach a drain hose to the condensate container. This enables continuous draining of the condensate (see figs. 8 and 9):




6.3.7 Defrosting operation
Due to physical properties, the evaporator through which the room air is passed ices up. To prevent this, an automatic defrosting process, which defrosts the evaporator during operation of the device, is started. During this time, the fan remains operational and the compressor switches off. The display shows (14) FROST. The duration of the defrosting process can differ, depending on the degree of icing, but no longer than approx. 8 minutes max.
Do not disconnect the mains plug or switch off the device during the defrosting process!
6.3.8 Adapting the humidity display value
The humidity value output by the device may differ from the actual humidity. The value can be adjusted between – 9 % humidity and + 9 % humidity:
- Hold down TIMER (3) for 10 seconds until you hear a signal
- The CURRENT (10) and SET (9) displays flash
- Use the arrow keys (4+5) to increase or reduce the value
- The value is then displayed for 10 seconds as the humidity value (11)
- The display then changes back to the normal humidity level display
- The correction value is now saved; it may need to be adapted to the actual conditions in subsequent deployment.
In as-delivered condition, the value is set to “0”.
7. Decommissioning / storage

7.1 Decommissioning
- Turn off the device Off (2).
- Unplug the mains plug.
- If fitted, remove the drain hose (19) from the condensate container and empty it.
- Drain the condensate container
- Check the intake filter (fig. 4); clean or replace as needed
7.2 Storage
- The building dryer must be stored in a non-air-tight room with an area > 15 m².
- Store the device upright in its operating position
- Do not put anything on top of the device
- Store the device in a dry and frost-free location
- Protect against heat
- Drain the condensate from the condensate container
- Protect against dust
8. Troubleshooter


After all checks and maintenance work, wait for approx. 3 minutes before switching the device back on. Repairs to parts inside the device may only be carried out by qualified personnel. Contact the free STORCH Technical hotline: 0800 / 7867247.
9. Error code displays*

10. Maintenance
10.1 Basic safety information

10.2 Refrigerant circuit
The entire refrigerant circuit is a closed system. All work on the system may only be carried out by an authorised Storch specialist or an authorised Storch service partner. Contact the free STORCH Technical hotline 0800 / 7867247


10.3 Maintenance plan / maintenance intervals

10.3.1 Cleaning the device housing
- Clean the housing only with a soft cloth which is slightly moistened with water. No water may enter the housing or the control device or come into contact with electrical parts.
- Do not use cleaning agents, solvents, etc.
10.3.2 Checking for soiling in the device housing
- Remove the air filter (fig. 11).
- Shine a suitable lamp through the air inlet grille and check for soiling.
- If you detect soiling, have the device checked by an authorised Storch specialist or an authorised Storch service partner. Contact the free STORCH Technical hotline 0800 / 7867247
10.3.3 Cleaning the air filter
- Remove the air filter and check for soiling.
- Depending on the degree of contamination, the filter can be tapped out, vacuumed, wiped with a damp, lint-free cloth or washed under running water.
- If the filter surface cannot be cleaned completely or if the filter is damaged or deformed, it must be replaced.

Fig. 11
If the filter is washed off with water, it must first dry out completely before it is reinstalled!
10.3.4 Draining and cleaning the condensate container
- Turn off the device.
- Unplug the mains plug.
- Open the service flap and remove the container
- Tip out the container, rinse with water
- Before installing, check the float switch on the condensate container for easy action, remove any dirt that may be present.
- When installing the condensate container, ensure that it is correctly seated.

Fig. 12
11. Detailed drawing / spare parts overview / circuit diagram
11.1 Detailed drawing

Fig. 13
11.2 Overview of spare parts


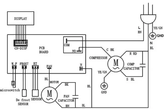
11.3 Circuit diagram

Fig. 14
12. Warranty
A legal warranty period of twelve months from the date of purchase/date of invoice applies to our tools for commercial customers.
Claims
If you wish to claim under warranty, please return the complete device and your invoice to our logistics centre in Berka, postage paid, or send it to one of our authorised service centres. We request that you contact us beforehand by calling our free STORCH service hotline on 08 00. 7867247.
Warranty entitlement
Claims can only be accepted for material defects or manufacturing errors, and only assuming proper use of the device. Wear and tear parts are not covered by warranty rights. All claims shall become void in the event of installation of third party components, improper handling and storage, as well as in the event of obvious disregard of the operating instructions.
Performing repairs
All repairs must be conducted on our premises or by an authorised STORCH service centre.
13. Disposal
End-of-life devices must not be disposed of as domestic waste. Please take them to a suitable collection point or hand over the end-of-life device to your specialist dealer.
14. EC Declaration of Conformity
Name/Address of issuer:
STORCH Malerwerkzeuge & Profigeräte GmbH
Platz der Republik 6
D-42107 Wuppertal
We herewith declare:
that the following machine complies with the fundamental health and safety requirements of the EC Directives in terms of its design, construction and version we have brought into circulation.
This warranty loses its validity in case of unauthorised modification of the tool.

Representative authorised to compile the technical documentation:
STORCH Malerwerkzeuge & Profigeräte GmbH
Platz der Republik 6
D-42107 Wuppertal

Jörg Heinemann
– Managing Director –
Wuppertal, 22 November 2021
15. Product marking

STORCH Malerwerkzeuge & Profigeräte GmbH
Platz der Republik 6 . D-42107 Wuppertal . [email protected] . www.storch.de
Tel.: +49 (0)2 02 . 49 20 – 112
Fax: +49 (0)2 02 . 49 20 – 111
Free* service hotline: 0800 786 72 47
Toll-free* order hotline: +49 800 . 7867244
Toll-free* order fax: +49 800 . 7867243
*only available in Germany
Art. no. Description
61 53 00 HighDry 300 Dehumidifier
61 53 03 Air filter

Malerwerkzeuge & Profigeräte GmbH
Platz der Republik 6
D-42107 Wuppertal
Telefon: +49 (0)2 02 . 49 20 – 0
Telefax: +49 (0)2 02 . 49 20 – 111
[email protected]
www.storch.de
Read More About This Manual & Download PDF:



















