
your power partner.
Richtek Load Transient Tool
User Manual
A handy tool for testing the stability of voltage regulators

Figure 1: Richtek Load Transient Tool connections and functions
The Richtek Load Transient Tool contains a microcontroller that switches a MOSFET on and off with a certain duty cycle. When connected to a voltage regulator output, the MOSFET switches a load resistor on and off, thereby creating a fast-changing pulse load. The tool can generate very fast load steps (~500nsec rise/fall times), and can be applied to any voltage regulator output in your system. By measuring the regulator output voltage during the fast load step, the regulator control loop behavior can be observed.

Figure 2: Basic Load Transient measurement method

Figure 3: Practical Load Transient Tool measurement setup
A fast load step will excite the system control loop over a wide frequency range. Control loop instability or underdamped response can be seen as output voltage ringing. This is only valid for CCM (continuous current mode) operation, so PSM-CCM transitions should be avoided. Always adjust the static load for the CCM operation range during the load step. Figure 4 shows an example of a poor and a good load step response of a 3.3V / 3A converter. The example on the left side shows that the regulator output voltage has severe ringing after a load transient, indicating that the control loop has marginal stability. In most cases, this is related to the converter feedback loop compensation in combination with the output capacitor value.

Figure 4: Example of the poor and good load step response
Besides control loop stability issues, other resonance effects due to layout parasitic trace inductance, input supply ringing, etc. can also be quickly identified with the fast load transient tool.

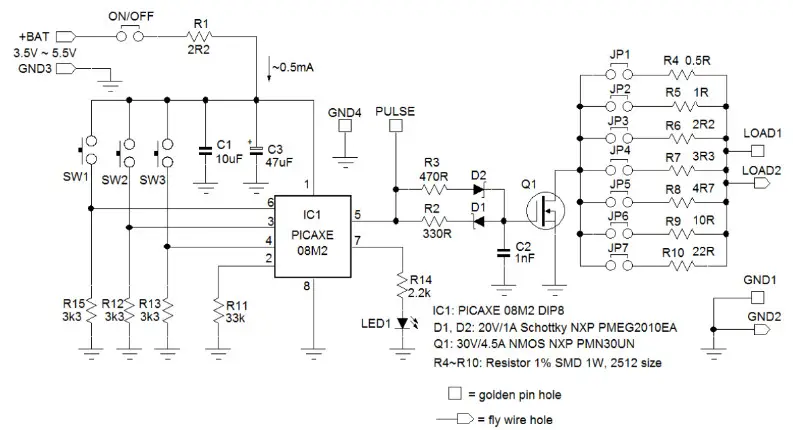
Figure 5: Load Transient Tool schematic
The schematic in figure 5 shows the microcontroller which drives the MOSFET switch. The MOSFET gate drive is designed to generate equal switching speeds with ~500nsec rise/fall times. Reducing or removing C2 can increase the switching speed, but the actual load current transient speed will be mostly determined by the wiring inductance between the tool and the application. Especially when testing low voltage supplies (< 2V), it may be necessary to use short, thick wires between the tool and the application to minimize inductance, see figure 6.

Figure 6: Reducing wire inductance between transient tool and application for faster load step speed.
The tool consists of a load transient board, an adjustable power resistor for setting static load, and a battery pack, see
figure 7.

Figure 7: Richtek Fast Load Transient Tool kit.
Guidelines for use:
- Insert 3×1.5V AAA batteries in the battery holder. Please note the correct polarity.
- Connect the power jumper: Power LED lights for 1 second and then flashes once per second. (Default start-up frequency is 244Hz with 5% pulse load duty-cycle).
- Connect the Load_2 & GND connection to regulator output.
- Connect the adjustable 10Ω power resistor to the static load pins. Adjust the slider for low-level load current to be in CCM mode (or ~30% of regulator max load).
- Insert the jumper to JP1 ~ JP7 for the desired pulse load resistor (suggestion for stability check: VOUT/RLOAD ≈ 30% of maximum converter load)
- Measure the pulse load current in the load wire and observe voltage regulator output during load transient. Ringing in the voltage waveform can point to insufficient stability.
- The PULSE output can be connected to scope ext sync. Note that doing this can create ground loops and the regulator output voltage reading may be affected.
- The pulse load duty cycle can be adjusted by pressing the UP and DOWN buttons. The adjustment range is 0.% ~ 50%. The power LED will flash quickly when the end of the adjustment range is reached. Note that the power
dissipation in the pulse load resistors increases when the duty cycle is increased. Do not exceed 1W average power! - The pulse load frequency can be changed by pressing the FREQ + UP or DOWN buttons together. The frequency adjustment range has 4 steps: 15Hz, 61Hz, 244Hz (default), and 976Hz. The power LED will flash quickly when the end of the adjustment range is reached. Duty-cycle is maintained when changing frequency.
- Remove the power jumper to stop the pulse load generator. The static load will remain.
- Re-insert power jumper will reset pulse load duty-cycle to 5% and frequency to 244Hz.
For more information on converter loop stability and load transient testing, please read the application note AN038
“DC/DC converter testing with Fast Load Transient”

















