Parker Refrigeration Dryer
Safety
Importance of the manual
- Keep it for the entire life of the machine.
- Read it before any operation.
- It is subject to changes: for updated information see the version on the unit.
Warning Signals
- Instruction for avoiding danger to persons
- Instruction for avoiding damage to the equipment.
- The presence of a skilled or authorized technician is required.
- There are symbols whose meaning is given in the para.
Safety instructions
- Every unit is equipped with an electric disconnecting switch for operating in safe conditions. Always use this device in order to eliminate risks maintenance.
- The manual is intended for the end-user, only for operations performable with closed panels: operations requiring opening with tools must be carried out by skilled and qualified personnel.
- Do not exceed the design limits given on the data plate.
- It is the user’s responsibility to avoid loads different from the internal static pressure. The unit must be appropriately protected whenever risks of seismic phenomena exist.
- The safety devices on the compressed air circuit must be provided for by the user. The dimensioning of the safety devices of the air compressed circuit must be according to the specifications of the system and legislation in force locally.
- Only use the unit for professional work and for its intended purpose. The user is responsible for analyzing the application aspects for product installation, and following all the applicable industrial and safety standards and regulations contained in the product instruction manual or other documentation supplied with the unit.
- Tampering or replacement of any parts by unauthorized personnel and/ or improper machine use exonerate the manufacturer from all responsibility and invalidate the warranty.
- The manufacturer declines and present or future liability for damage to persons, things and the machine, due to negligence of the operators, non-compliance with all the instructions given in this manual, and non-application of current regulations regarding safety of the system.
- The manufacturer declines any liability for damage due to alterations and/or changes to the packing. It is the responsibility of the user to ensure that the specifications provided for the selection of the unit or components and/or options are fully comprehensive for the correct or foreseeable use of the machine itself or its components.
!IMPORTANT: The manufacturer reserves the right to modify this manual at any time. The most comprehensive and updated information, the user is advised to consult the manual supplied with the unit.
CAUTION: Moving parts, hot parts and risk of electric shock: disconnect power before opening the cover.
Residual risks
The installation, start up, stopping and maintenance of the machine must be performed in accordance with the information and instructions given in the technical documentation supplied and always in such a way to avoid the creation of a hazardous situation. The risks that it has not been possible to eliminate in the design stage are listed in the following table:
| Part affected | Residual risk | Manner of exposure | Precautions |
| heat exchanger coil | small cuts | contact | avoid contact, wear pro- tective gloves |
| fan grille and fan | lesions | insertion of pointed objects through the grille while the fan is in operation | do not poke objects of any type through the fan grille or place any objects on the grille |
| inside the unit: compressor and discharge pipe | burns | contact | avoid contact, wear pro- tective gloves |
| inside the unit: metal parts and electrical wires | intoxication, electrical shock, seri- ous burns | defects in the insu- lation of the power supply lines upstream of the electrical panel; live metal parts | adequate electrical protec- tion of the power supply line; ensure metal parts are properly connected to earth |
| outside the unit: area surrounding the unit | intoxication, serious burns | fire due to short circuit or overheating of the supply line upstream of the unit’s electrical panel | ensure conductor cross-sectional areas and the supply line protection system conform to appli- cable regulations |
Introduction
This manual refers to refrigeration dryers designed to guarantee high quality in the treatment of compressed air.
Transport
The packed unit must:
- remain upright;
- be protected against atmospheric agents;
- be protected against impacts.
Handling
Use a fork-lift truck suitable for the weight to be lifted, avoiding any type of impact.
Inspection
- All the units are assembled, wired, charged with refrigerant and oil and tested under standard operating conditions in the factory;
- on receiving the machine check its condition: immediately notify the transport company in case of any damage;
- unpack the unit as close as possible to the place of installation.
Storage
If several units have to stacked, follow the notes given on the packing. Keep the unit packed in a clean place protected from damp and bad weather.
Installation
For the correct application of the warranty terms, follow the instructions given in the start-up report, fill it in and send it back to Seller. In places with fi re hazard, provide for a suitable fi re-extinguishing system.
Procedures
Install the dryer inside, in a clean area protected from direct atmospheric agents (including sunlight).
- Y Comply with the instructions given in par. 8.2 and 8.3.
- All dryers must be fi tted with adequate pre-fi ltration near the dryer air inlet. Seller is excluded any obligation of compensation or refund for any direct or indirect damage caused by its absence
- Pre-fi lter element (for 3 micron fi ltration or better) must be replaced at least once a year, or sooner as per manufacturer recommendations.
- Correctly connect the dryer to the compressed air inlet/outlet connections.
Operating space
- Leave a space of 1 m (60 inches) around the unit.
- Leave a space of 2 m (80 inches) above dryer models with vertical condensation air expulsion.
Versions
- Air-cooled version (Ac)
Do not create cooling air recirculation situations. Do not obstruct the ventilation grilles. - Water-cooled version (Wc)
If not provided in the supply, fi t a mesh filter on the condensation water inlet. - Inlet condensation water characteristics:
| Temperature | ≥50°F (10°C) | CL– | <50 ppm |
| ΔT IN/OUT | 5-15°C | CaCO3 | 70-150 ppm |
| Max % glycol | 50 | O2 | <0.1 ppm |
| Pressure | 43.5-145 PSIg (3-10 barg) | Fe | <0.2 ppm |
| PH | 7.5-9 | NO3 | <2 ppm |
| Electrical conductivity | 10-500 μS/cm | HCO3– | 70-300 ppm |
| Langelier saturation index | 0-1 | H2S | <0.05 ppm |
| SO 2- 4 | <50 ppm | CO2 | <5 ppm |
| NH3 | <1 ppm | Al | <0.2 ppm |
Please note that for special cooling water types such as demineralized, deionized or distilled it is necessary to contact the manufacturer to verify which kind of condenser should be used since the standard material may not be suitable.
Tips
To prevent damage to the internal parts of the dryer and air compressor, avoid installations where the surrounding air contains solid and/or gaseous pollutants (e.g. sulphur, ammonia, chlorine and installations in marine environments). The ducting of extracted air is not recommended for versions with axial fans.
Electrical connection
Use approved cable in conformity with the local laws and regulations (for minimum cable section, see par. 8.3). Install a differential thermal magnetic circuit breaker with contact opening distance 3 mm ahead of the system (RCCB – IDn = 0.3A) (see the relevant current local regulations). The nominal current In of the magnetic circuit breaker must be equal to the FLA with an intervention curve type D.
Condensate drain connection
Make the connection to the draining system, avoiding connection in a closed circuit shared by other pressurized discharge lines. Check the correct flow of condensate discharges. Dispose of all the condensate in conformity with current local environmental regulations.
Commissioning
Preliminary checks
Before commissioning the dryer, make sure:
- installation was carried out according that given in the section 3;
- the air inlet valves are closed and that there is no air fl ow through the dryer;
- the power supply is correct;
- with Wc version, open the cooling water circuit a few minutes before starting the dryer.
Starting
- Start the dryer before the air compressor;
- switch the power on by turning the MAIN SWITCH “&” to “I ON”: the POWER LED (2) lights up turning yellow; the crankcase heater will now start heating.
THE CRANKCASE HEATER MUST BE SWITCHED ON 12 HOURS BEFORE STARTING THE DRYER. Failure to comply with this rule may cause serious damage to the compressor. Once the crankcase is preheated, press the ON button on the control panel. - press x : the POWER LED (2) turns green and the compressor switches on; the dew point is displayed. Fans (Ac version): if connected with the wrong phase sequence they turn in the opposite direction, with the risk of being damaged (in this case the air exits the dryer cabinet from the condenser grilles instead from the fan grille – see par. 8.6 and 8.7 for correct air fl ow); immediately invert two phases.
- Wait 5 minutes, then slowly open the air inlet valve;
- slowly open the air outlet valve: the dryer is now drying.
- Phases Monitor
If appears to display the alarm “CP “, during the start up of the dryer, the user must verify the wiring of the input terminals of the disconnecting switch of the dryer.
Operation
- Leave the dryer on during the entire period the air compressor is working;
- The dryer operates in automatic mode, therefore field settings are not required;
- In the event of unforeseen excess air flows, by-pass to avoid overloading the dryer. Avoid air inlet temperature fluctuations.
Stop
- Stop the dryer 2 minutes after the air compressor stops or in any case after interruption of the air flow;
- make sure compressed air does not enter the dryer when the dryer is disconnected or if an alarm occurs.
- Press x : the POWER LED (2) turns yellow again;
- Turn the MAIN SWITCH “&” to “O OFF” to switch the power off.
- Wc version, close the water circuit with the dryer stopped.
Control
Control panel

| Reference | Name | Description |
| 1 | MAIN SWITCH | I ON = dryer powered; |
| O OFF = dryer not powered. | ||
| 2 | POWER LED | Yellow = dryer powered. |
| Green = dryer operating. | ||
| 3 | ENERGY SAVING LED | Lit = dryer in energy saving con- dition. |
| 4 | WARNING LED | Off = no signal. |
| Flashing = alarm or warning. | ||
| 5 | DRAIN LED | Lit = drain open. |
| Keypad mode | STANDARD | MENU* |
| x ON/OFF BUTTON | Switching on/off | Confirm |
| z RESET BUTTON | Reset alarm/ warning | Up |
| é HISTORY BUTTON | Alarm/warning log | Down |
| y DRAIN BUTTON | Condensate drain | Out |
Operation status
With the MAIN SWITCH “&” turned to “I ON” (dryer powered) three working conditions are possible::
| DRYER STATUS | [ DISPLAY | POWER LED (2) | |
| 1 | OFF | Off | Yellow |
| 2 | ON | Dew point | Green |
| 3 | REMOTE OFF | r.OF | Yellow |
To switch from OFF to ON (and vice versa) press x.
In OFF status the unit remains powered until the MAIN SWITCH“ &” is turned to “O OFF”!
To manage REMOTE OFF mode, remove the bridge between terminals X4.0 and X4.10 (see par. 8.8) and connect the remote start/stop switch (to be provided for by the customer).
In ON status, use the button with the following logic:
| X4.0 X4.10 | X4.0 X4.10 | |
| DRYER STATUS | ON | REMOTE OFF |
Do not activate ON status (refrigeration compressor operating) more than 10 times in one hour.
Energy saving function
In ON mode, operating conditions permitting, the dryer reduces energy consumption by temporarily switching off the refrigeration compressor; the ENERGY SAVING LED (3) comes on (see Control Panel). Scheduled maintenance
When the DISPLAY [ alternatively shows the Sr warning code and dew point, contact authorized assistance personnel for carrying out scheduled maintenance indicated in par. 6.3 and for resetting the warning code (see par. 5.4 in List of alarm/warnings). Press z to cancel the warning for 24 hours.
Condensate drain
There are three operation modes:
- INTEGRATED – draining controlled by the level sensor;
- TIMED – check that the automatic condensate drainage system is working properly.
Use manual drainage to check that condensate is not retained as this is symptomatic of poor drainage.
This check of the timed drain opening (parameter d1). Settings depends upon the operating conditions of the dryer and varies the amount of condensate to be removed. For standard dryer operating conditions, see the following table of recommended settings:Model Parameter d1 DRD265-1000WDRD250-1000 5 Parameter d1: time open in seconds for every 2 minutes of operation.
- EXTERNAL – if there is an external drain. To change operation mode, use the parameter d3 (see par. 5.3 in List of parameters).
Only set the EXTERNAL mode in absence of the solenoid valve. Otherwise the relative coil could become damaged. Alarm log Contains the descriptions of the last alarms (max. 8). Press é for 5 seconds: the keypad now operates in Alarm MENU mode and the events can be scrolled with z and é . Every event is displayed with “ALx” (x=1-8). AL1 = most recent event. If there are no events “—” appears. To view the details of the event, press x
ALx
- Alarm code
- Thousands of hours
- Hours
- Dew point
- Evaporation temperature
- Compressor discharge temperature
Parameters
Accessing parameters
Press z and at the same time é : the keypad now operates in Parameters MENU mode and the parameters can be scrolled with z and é
List of parameters
| A1 | Sets the unit of measure for dew point in °C or °F. | |||||
| A2/A3 | Total hours (display only). | of | dryer | operation | = | A3x1000+A2 |
| A4/A5 | Like A2/A3 but for hours of refrigeration compressor oper- ation. | |||||
| A6 | Sets Hd Warning intervention temperature (see par. 5.4 in List of alarm/warnings). | |||||
| A7 | Inhibits remote OFF command. | |||||
| b1 | Sets the dryer address for serial communications. | |||||
| b2 | Sets the serial communication speed. | |||||
| b3 | Not available | |||||
| b5 | Refrigerant evaporation temperature. | |||||
| b7 | Not available | |||||
| b8 | Compressor discharge (delivery) temperature. | |||||
| b9 | Not available | |||||
| C5 | Dryer model: Mon = models DRD250-1200 MuL = models DRD1400-6000 Note: if the C5 is set to = MuL in a monocooler dryer then the warning ASE will occur. ASE is a warning for the multi- cooler models.. | |||||
| C7 | Sets compressor operation mode: – CYC = CYCLING (energy saving enabled).. – Con = CONTINUOUS (energy saving disabled).. | |||||
| C36 | Operating logic of the alarm/machine status relay. 0 = relay energised when dryer is running, de-energised if in warning/alarm status. 1 = relay de-energised when dryer is running, energised if in warning/alarm status.ù 2 = relay de-energised when dryer is not running, energised when running. | |||||
| C37 | % energy saving. | |||||
| d1 | Sets the seconds of condensate drain opening (if set in TIMED mode). | |||||
| d2 | Like d1, but for seconds closed. | |||||
| d3 | ISets condensate drain operation mode: – CAP = INTEGRATED – tIM = TIMED – Con = EXTERNAL (24VAC) | |||||
Changing parameters
- After displaying the parameter, press x , change with z and é ,, then press x to confi rm.
- Press y to return to STANDARD mode.
Alarms and Warnings
Alarms cause the dryer to switch off.
Warnings only cause a signal.
In the case of Alarm or Dew Point Sensor Warning (dSE), [ displays the alarm code. In the case of a Warning, [ alternatively displays the fault code and the dew point and WARNING LED comes on. If an alarm occurs:
- Identify and eliminate the cause;
- press z to reset the alarm;
- press x to restart the dryer.
If a warning without automatic reset occurs: - identify and eliminate the cause
- press z to reset the warning.
List of alarms/warnings
| HP | High Pressure Alarm |
| CP | Phases monitor Alarm |
| LP | Low Pressure Alarm |
| Ld | Low Dew Point Alarm |
| Lt | Low Evaporation Temperature Alarm |
| Ht | High Compressor Discharge Temperature Alarm = T> 120°C. |
| rSE | Refrigerant Temperature Sensor Warning Switches to CONTINUOUS mode. |
| drE | Condensate Drain Warning Condensate drainage switches to TIMED mode. |
| dSE | Dew Point Sensor Warning The measured temperature must return within its normal range. |
| Hd | High Dew Point Warning Automatic reset when the dew point = A6 – 4°F (2°C). |
| HSE | Discharge temperature sensor Warning |
| Sr | Scheduled Maintenance Warning See par. 5.2 and 6.3 |
Maintenance
- The machine is designed and built to guarantee continuous operation; however, the life of its components depends on the maintenance performed;
- when requesting assistance or spare parts, identify the machine (model and serial number) by reading the data plate located on the unit.
- An example of this record sheet can be downloaded from the site: www.polewr.com.
General instructions
Before any maintenance, make sure:
- the pneumatic circuit is no longer pressurized;
- the dryer is disconnected from the main power supply
- Always use the Manufacturer’s original spare parts: otherwise the Manufacturer is relieved of all liability regarding machine malfunctioning
- In case of refrigerant leakage, contact qualified and authorized personnel.
- The Schrader valve must only be used in case of machine malfunction: otherwise any damage caused by incorrect refrigerant charging will not be covered by the warranty.
Refrigerant.
Charging: any damage caused by incorrect refrigerant replacement carried out by unauthorized personnel will not be covered by the warranty.
At normal temperature and pressure, the R407c refrigerant is a colourless gas classified in SAFETY GROUP A1 – EN378 (group 2 fluid according to Directive PED 2014/68/EU) GWP (Global Warming Potential) = 1652,5. In case of refrigerant leakage, ventilate the room.
Preventive Maintenance Programme
To guarantee lasting maximum dryer efficiency and reliability
| Maintenance Activity Description | Maintenance Interval (standard operating condi- tions) | ||||
| Activity
Check Service | Daily | Weekly | 4 Months | 12 Months | 36 Months |
| Check POWER ON indicator is lit. | |||||
| Check control panel indicators. | |||||
| Check condensate drain. | |||||
| Clean condenser fins. | |||||
| Verify that the crakcase heater is cor- rectly positioned | |||||
| Check electrical absorption. | |||||
| Check refrigerant leaks. | |||||
| Depressurize the dryer. Complete drain maintenance. | |||||
| Depressurize the dryer. Replace pre- and post-filter elements. | |||||
| Check temperature sensors. Replace if necessary. |
| ||||
| Dryer maintenance kit. | |||||
Dismantling
The refrigerant and the lubricating oil contained in the circuit must be recovered in conformity with current local environmental regulations.
| % | Recycling Disposal Z |
| structural work | steel/epoxy-polyester resins |
| exchanger | aluminium |
| pipes/headers | copper/aluminium/carbon steel |
| drain | polyamide |
| exchanger insulation | EPS (sintered polystyrene) |
| pipe insulation | synthetic rubber |
| compressor | steel/copper/aluminium/oil |
| condenser | steel/copper/aluminium |
| refrigerant | R407c |
| valves | brass |
| electrical cables | copper/PVC |
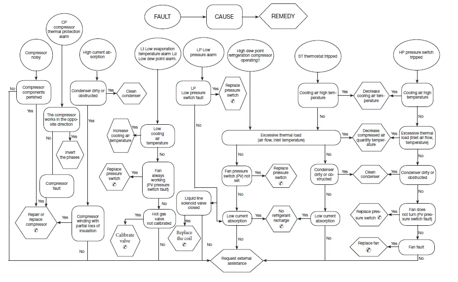
Troubleshooting















![10-cycle Electric And Gas Dryers User Mnual [ns-tdre75w1, Ns-tdrg75w1] 10-cycle Electric And Gas Dryers User Mnual [ns-tdre75w1, Ns-tdrg75w1]](https://static-data1.manualsee.com/1/img/282/15867/2020/12/10-Cycle-Electric-and-Gas-Dryers.jpg)
