ALL-PRO 30-FAS Forced Air Propane Construction Heaters 
Instructions
Models
30-FAS/SPC-30, 55-F/SPC-55, 85-FAC/SPC-85, 125-F/SPC-125
WARNINGS
YOUR SAFETY IS IMPORTANT TO YOU AND TO OTHERS, SO PLEASE READ THESE INSTRUCTIONS BEFORE YOU OPERATE THIS HEATER.
GENERAL HAZARD WARNING:
FAILURE TO COMPLY WITH THE PRECAUTIONS AND INSTRUCTIONS PROVIDED WITH THIS HEATER, CAN RESULT IN DEATH, SERIOUS BODILY INJURY AND PROPERTY LOSS OR DAMAGE FROM HAZARDS OF FIRE, EXPLOSION, BURN, ASPHYXIATION, CARBON MONOXIDE POISONING, AND/OR ELECTRICAL SHOCK.
ONLY PERSONS WHO CAN UNDERSTAND AND FOLLOW THE INSTRUCTIONS SHOULD USE OR SERVICE THIS HEATER.
IF YOU NEED ASSISTANCE OR HEATER INFORMATION SUCH AS AN INSTRUCTIONS MANUAL, LABELS, ETC. CONTACT THE MANUFACTURER.
WARNING: NOT FOR HOME OR RECREATIONAL VEHICLE USE
WARNING: FIRE, BURN, INHALATION, AND EXPLOSION HAZARD. KEEP SOLID COMBUSTIBLES, SUCH AS BUILDING MATERIALS, PAPER OR CARDBOARD, A SAFE DISTANCE AWAY FROM THE HEATER AS RECOMMENDED BY THE INSTRUCTIONS NEVER USE THE HEATER IN SPACES WHICH DO OR MAY CONTAIN VOLATILE OR AIRBORNE COMBUSTIBLES, OR PRODUCTS SUCH AS GASOLINE, SOLVENTS, PAINT THINNER, DUST PARTICLES OR UNKNOWN CHEMICALS.
Scheu Products Company, Incorporated
Mail: P.O. Box 250, Upland, CA 91785
Plant: 8855 Baker Ave., Rancho Cucamonga, CA 91730 Telephone: 800-325-7057
www.scheuco.com
[email protected]
OPERATING PRECAUTIONS
This is a propane, direct-fired, forced air heater. Its intended use is primarily temporary heating of buildings under construction, alteration or repair.
Propane is heavier than air. If propane leaks from a connection or fitting, it sinks to the floor, collecting there with the surrounding air, forming a potentially explosive mixture. Obviously, propane leaks should be avoided, so set up the propane supply with utmost care. Read the enclosed Odor Fade and Propane Sheet for additional information about detecting propane leaks. Leak check new connections or reconnections with a soap and water solution and follow all connection instructions herein. Also, ask your propane dealer for advice on the propane application and supply installation and ask him to check it if there are any questions.
This heater was designed and certified for use as a construction heater in accordance with ANSI Standard Z83.7/CGA 2.14-2000. Check with your local fire safety authority if you have any questions about your applications. Other standards govern the use of fuel gases and heat-producing products in specific applications. Your local authority can advise you about these.
Direct-Fired means that all of the combustion products enter the heated space. Even though this heater operates very close to 100 percent combustion efficiency, it still produces small amounts of carbon monoxide. Carbon monoxide (called CO) is toxic. We can tolerate small amounts but not a lot. CO can build up in a heated space and failure to provide adequate ventilation could result in death. The symptoms of inadequate ventilation are:
- headache burning eyes and nose dry mouth or sore throat
- dizziness
- nausea
So, be sure to follow advice about ventilation in these operating instructions.
Forced Air means that a blower or fan pushes the air through the heater. Proper combustion depends upon this air flow; therefore, the heater must not be revised, modified or operated with parts removed or missing. Likewise, safety systems must not be circumvented or modified in order to operate the heater.
When the heater is to be operated in the presence of other people the user is responsible for properly acquainting those present with the safety precautions and instructions, and of the hazards involved.
SAFETY PRECAUTIONS
- Check the heater thoroughly for damage. DO NOT operate a damaged heater.
- DO NOT modify the heater or operate a heater which has been modified from its original condition.
- Use only propane gas.
- Use only VAPOR WITHDRAWAL propane supply. If there is any question about vapor withdrawal, ask your propane dealer.
- Mount the propane cylinders vertically (shutoff valve up). Secure them from falling or being knocked over and protect them from damage.
- Locate propane containers at least (USA) 7 ft. (2.13m),
(Canada) 10 ft. (3m) from the heater and do not direct exhaust toward containers. - IMPORTANT Use only the hose and regulator assembly provided with the heater. Match the color stripe on the hangtag attached to the hose assembly with the color on the label located near the propane inlet fitting on the heater. Inspect hose assembly before each use of the heater. If there is excessive abrasion or wear, or the hose is cut, replace with the hose assembly listed on the parts list before using the heater.
- For indoor use only. The area must be well ventilated. Figure 1.(also see “Operating Precautions”).

- If at any time gas odor is detected, IMMEDIATELY DISCONTINUE operation until the source of gas has been located and corrected. Read the enclosed Odor fade and Propane Sheet for additional information about detecting propane leaks.
- Install the heater such that it is not directly exposed to water spray, rain, and/or dripping water.
- Maintain minimum clearance from normal combustible material (like paper). Figure 2.

- Due to the high surface and exhaust temperatures, adults and children must observe clearances to avoid burns or clothing ignition.
- Operate only on a stable, level surface.
- Do not use ductwork. Do not restrict the inlet or exit.
- Use only the electrical power specified. The electrical connection and grounding must comply with National Electrical Code – ANSI/NFPA 70 (USA) and CSA C22.1 Canadian Electrical Code, Part 1 (Canada).
- Use only a properly grounded 3-prong receptacle or extension cord.
- Do not move, handle or service while hot or burning.
- Use only in accordance with local codes or, in the absence of local codes, with the Standard for the Storage and Handling of Liquefied Petroleum Gases ANSI/NFPA 58 and CSA B149.1, Natural Gas and Propane Installation Code.
ODOR FADE WARNING
WARNING Asphyxiation Hazard
- Do not use this heater for heating human living quarters.
- Do not use in unventilated areas.
- The flow of combustion and ventilation air must not be obstructed.
- Proper ventilation air must be provided to support the combustion air requirements of the heater being used.
- Refer to the specification section of the heater’s manual, heater dataplate, or contact the Scheu Products Company to determine combustion air ventilation requirements of the heater.
- Lack of proper ventilation air will lead to improper combustion.
- Improper combustion can lead to carbon monoxide poisoning leading to serious injury or death. Symptom of carbon monoxide poisoning can include headaches dizziness and difficulty in breathing.
FUEL GAS ODOR
LP gas and natural gas have man-made odorants added specifically for the detection of fuel gas leaks.
If a gas leak occurs you should be able to smell the fuel gas. Since Propane (LP) is heavier than air you should smell for the gas odor low to the floor.
ANY GAS ODOR IS YOUR SIGNAL TO GO INTO IMMEDIATE ACTION!
- Do not take any action that could ignite the fuel gas. Do not operate any electrical switches. Do not pull any power supply or extension cords. Do not light matches or any other source of flame. Do not use your telephone.
- Get everyone out of the building and away from the area immediately.
- Close all propane (LP) gas tank or cylinder fuel supply valves, or the main fuel supply valve located at the meter if you use natural gas.
- Propane (LP) gas is heavier than air and may settle in low
ODOR FADING – NO ODOR DETECTED
- Some people cannot smell well. Some people cannot smell the odor of the man-made chemical added to propane (LP) or natural gas. You must determine if you can smell the odorant in these fuel gases.
- Learn to recognize the odor of propane (LP) gas and natural gas. Local propane (LP) gas dealers will be more than happy to give you a scratch and sniff pamphlet. Use it to become familiar with the fuel gas odor.
- Smoking can decrease your ability to smell. Being around an odor for a period of time can affect your sensitivity to that particular odor. Odors present in animal confinement buildings can mask fuel gas odor.
ATTENTION – CRITICAL POINTS TO REMEMBER!
- Propane (LP) gas has a distinctive odor. Learn to recognize these odors. (Reference Fuel Gas Odor and Odor Fading sections above.
- Even If you are not property trained in the service and repair of the heater, ALWAYS be consciously aware of the odors of propane (LP) gas and natural gas.
- If you have not been properly trained in repair and service of propane (LP) gas then do not attempt to light heater, perform service or repairs, or make any adjustments to the heater on the propane (LP) gas fuel system areas. When you have reason to suspect a propane leak, keep out of all low areas.
- Use your neighbor’s phone and call your fuel gas supplier and your fire department. Do not re-enter the building or area.
- Stay out of the building and away from the area until declared safe by the firefighters and your fuel gas supplier.
- FINALLY, let the fuel gas service person and the firefighters check for escaped gas. Have them air out the building and area before you return. Properly trained service people must repair any leaks, check for further leakages, and then relight the appliance for you.
The odorant in propane (LP) gas and natural gas is colorless and the intensity of its odor can fade under some circumstances.
- If there is an underground leak, the movement of gas through the soil can filter the odorant.
- Propane (LP) gas odor may differ in intensity at different levels. Since Propane (LP) gas is heavier than air, there may be more odor at lower levels.
- Always be sensitive to the slightest gas odor. If you continue to detect any gas odor, no matter how small, treat it as a serious leak. Immediately go into action as discussed previously.
- A periodic sniff test around the heater or at the heater’s joints; i.e. hose, connections, etc., is a good safety practice under any conditions. If you smell even a small amount of gas, CONTACT YOUR FUEL GAS SUPPLIER IMMEDIATELY. DO NOT WAIT!
OPERATING INSTRUCTIONS
PREPARING FOR OPERATION
- Check the heater for possible shipping damage. If any is found, immediately notify the factory.
- Follow all of the “Precautions”.
- Connect the POL fitting of hose and regulator assembly to the propane cylinder by rotating the POL nut counterclockwise into the propane cylinder’s valve outlet and securely tighten with a wrench.
- Connect the hose to the heater by rotating the hose fitting clockwise.
- Securely tighten all gas connections.
- Open the cylinder’s gas valve and check all gas connections with a soap and water solution. DO NOT USE A FLAME.
- Connect power cord to well-grounded 115V, 60 Hz, 1Ø source of power.
- When using an extension cord, make certain that it is a 3-wire (grounded) cord of proper wire size.
START
- Before heater ignition, always allow heater fan (blower) to run for 20 seconds to purge fuel.
- Slowly open the main valve at propane cylinder.
- Depress the fuel valve button to light the 55-F/SPC-55, 85-FAC/SPC-85 and 125-F/SPC-125 models. On the 30-FAS/SPC-30 also push the ignition button until the heater lights.
- After the heater lights, keep the gas valve button depressed for 15 seconds then release and the heater will continue to operate.
- Adjust burn rate with ball valve to desired setting (55-F/SPC-55, 85-FAC/SPC-85 and 125-F/SPC-125 only).
STOP
- Securely close the valve on the propane cylinder.
- Continue to operate the heater until all fuel in the hose has burned.
- Unplug the power cord.
RESTART AFTER SAFETY SHUTDOWN
- A securely closed valve at the propane cylinder. Unplug heater.
- Wait 5 minutes.
- Restart following the “Start” procedure.
MAINTENANCE AND STORAGE
- The heater should be inspected before each use, and at least annually by a qualified person.
- Before each use, check the soft “O” ring seat at the bullnose of the POL fitting. If the “O” ring is cut, scuffed, or otherwise damaged, replace it with part number 6681.
- Turn off the gas at the LP-gas supply cylinder(s) when the heater is not in use.
- When the heater is to be stored indoors, the connection between the LP-gas supply cylinder(s) and the heater must be disconnected and the cylinder(s) removed from the heater and stored out of doors and in accordance with Chapter 5 of the standard for Storage and Handling of Liquefied Petroleum Gases ANSI/NFPA 58 and CSA B149.1, Natural Gas and Propane Installation Code.
SERVICING
A hazardous condition may result if a heater is used that has been modified or is not functioning properly. When the heater is working properly:
- The flame is contained within the heater.
- The flame is essentially blue with perhaps some yellow tipping.
- There is no strong disagreeable odor, eye burning, or other physical discomforts.
- There is no smoke or soot internal or external to the heater.
- There are no unplanned or unexplained shutdowns of the heater.
The parts lists and wiring diagram show the heater as it was constructed. Do not use a heater which is different from that shown. In this regard, use only the hose, regulator and cylinder connection fitting (called a POL fitting) supplied with the heater.
IMPORTANT Match the color stripe on the hangtag attached to the hose assembly with the color on the label located near the propane inlet fitting on the heater. Do not use alternates. For this heater, the regulator must be set as shown in
“specifications”. If there is any uncertainty about the regulator setting, have it checked.
A heater which is not working right must be repaired, but only by a trained, experienced service person. To find the service center closest to you, visit our website at www.scheuco.com.or call (888) 619-7060.
You may also obtain in-warranty or out-of-warranty service by taking the product to your local service center.
In-warranty products will be repaired with no charge for either parts or labor. Please include a brief statement indicating date, place of purchase, the nature of the problem and proof of purchase.
Out-of-warranty products will be repaired with a charge for parts and labor.
SIZE AND CAPACITY OF PROPANE CYLINDERS REQUIRED
The charts below show the approximate size of the cylinder required for these heaters. To use the chart:
- Select the lowest air temperature expected (at the bottom of the chart).
- Move straight up to time of operation desired (left side of chart).
- Read the cylinder size required.
All heaters should have: full cylinders good air circulation no frost on cylinders
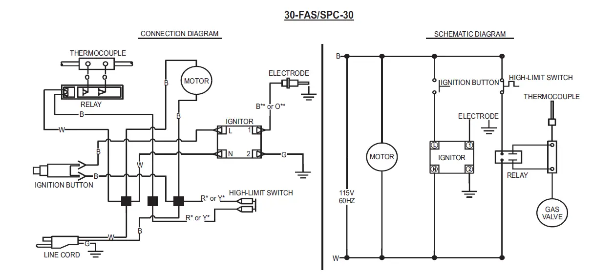
WIRING DIAGRAMS

| COLOR CODE | LEGEND | |||
| B BL W G | BLACK BLUE WHITE GREEN | R Y O | RED YEL ORG | FEMALE CONN. RING CONN. TERMINAL BOARD |
NOTE IF ANY ORIGINAL WIRING AS SUPPLIED WITH THE HEATER MUST BE REPLACED, IT MUS BE REPLACED WITH TYPE AWG 105° C WIRE OR ITS EQUIVALENT EXCEPT AS INDICATED (*TYPE SF 2-200, **SGI-250°C)
WIRING CHART
|
Part No |
Color | 30-FAS/SPC-30 Length From |
To | SPC-40,85-FAC/SPC-85,125-FAC/SPC-125 Part No Color Length From To | |||||
| 1040 1040 1385 1110 1370 1370 1441 1442 1806 1806 | Black Black White Green Red Red Black White Orange Orange | 6(“152mm) 6(“152mm) 10″(253mm) 41/2″(114mm) 7(“177mm) 7(“177mm) 5(“127mm) 5″(127mm) 6(“152mm) 6(“152mm) | IgnitionSwitch IgnitionSwitch N(Ignitor) 2(Ignitor) HighLimit HighLimit Relay Relay Relay Relay | T.B.Line L(Ignitor) T.B.Return Ground T.B.Middle T.B.Line T.B.Middle T.B.Return ThermocoupleJunctionBlock ThermocoupleJunctionBlock | 1040 1070 1041 1044 1044 1441 1442 1806 1806 | Black Orange White Yellow Yellow Black White Orange Orange | 6(“152mm) 11″(279mm) 41/2″(114mm) 16″(406mm) 16″(406mm) 5(“(127mm) 5″(127mm) 6(“152mm) 6(“152mm) | I1(Ignitor) 1(Ignitor I2(Ignitor) HighLimit HighLimit Relay Relay Relay Relay | T.B.Line SparkPlug T.B.Return T.B.Middle T.B.Line T.B.Mdi dle T.B.Return ThermocoupleJunctionBlock ThermocoupleJunctionBlock |
30-FAS / SPC-30 – PARTS
| Item 30-FAS | SPC-30 | Description | Qty. | Item 30-FAS SPC-30 Description | Qty. | ||
| 1 | 3455 | 3486 | Front Cover, Housing | 1 | 34 3478 3478 Burner Box | 1 | |
| 2 | 3392 | 3367 | Housing, 30-FAS | 1 | 35 3517 3517 Blower/Burner Bracket | 1 | |
| 3 | 3393 | 3369 | Rear Cover, Housing | 1 | * 6070 6070 Loop Clamp, 5/16″ | 1 | |
| 4 | 6825 | 6825 | Foil AL 2-3 Adhesive Back | 1 | 37 7095 7095 Handle | 1 | |
| * | 38 6250 6250 Spark Ignitor, 115V | 1 | |||||
| 6 | 6803 | 6803 | Thermocouple, 15″ w/Junction | Block | 1 | * | |
| 7 | 1368 | 1368 | Motor Assembly | 1 | * 6811 6811 Label, Model, Operating Instructions | 1 | |
| 8 | 3371 | 3371 | Motor Mounting Plate | 1 | * 7008 7008 Label, Wiring | 1 | |
| 9 | 3372 | 3372 | Blower Exit Bracket | 1 | 42 7152 7152 Hose Assembly, LP 1/4″ | 1 | |
| 10 | 1440 | 1440 | High Limit Control Assembly | 1 | 43 6433 6433 POL Excess Flow | 1 | |
| 11 | 6730 | 6730 | Blower Inlet Ring | 1 | 44 6255 6255 Regulator 11″ W.C. | 1 | |
| 12 | 1455 | 1455 | Blower Housing | 1 | 45 7094 7094 Clip, Handle | 2 | |
| 13 | 6732 | 6732 | Blower 3.75 in. ccw 1/4″ HUB | 1 | 46 6712 6712 Label, Hangtag, LP Hose | 1 | |
| 16 | 1345 | 1345 | Flame Holder Assembly | 1 | 47 6171 6171 Switch, Push Button | 1 | |
| 17 | 7285 | 7285 | Thermoelectric Valve | 1 | 48 3667 3667 Relay Mounting Bracket, 30-FAS | 1 | |
| 18 | 6138 | 6138 | Fitting, Male Elbow | 1 | * 7491 7491 Label, Fuel/Ignition | 1 | |
| 19 | 6144 | 6144 | Fitting, Male Connector | 1 | * 6373 6373 Label, Fan Rotation | 1 | |
| 20 | 6142 | 6142 | Fitting, Elbow | 1 | * 6374 6374 Label, Electrical Ground | 1 | |
| 21 | 6133 | 6133 | Fitting, Coupling | 1 | * 6916 6938 Label, Logo | 1 | |
| 22 | 1640 | 1640 | Fuel Tube Assembly | 1 | * 7013 7013 Label, Warning, Exit | 1 | |
| 24 | 1377 | 1377 | Electrode Assembly | 1 | * 7061 7061 Label, BTU | 1 | |
| 27 | 1036 | 1036 | Power Cord Assembly | 1 | * 8784 8784 Manual, Operating Instructions | 1 | |
| 30 | 6223 | 6223 | Strain Relief Bushing | 1 | * 7009 7009 Parts List/Wiring Diagram | 1 | |
| 31 | 6641 | 6641 | Terminal Board | 1 | * 1502 1502 Hose & Regulator Assembly | 1 | |
| 32 | 1811 | 1811 | Relay Assembly | 1 | |||
| 33 | 3480 | 3480 | Base | * Not shown on exploded view | |||
55-F / SPC-55 – PARTS
| Item | 55-F | SPC-55 | Description | Qty. | Item 55-F SPC-55 Description | Qty. |
| 1 2 3 4 5 6 7 8 9 10 11 12 13 14 * 16 17 18 19 20 21 22 23 24 25 26 | 6152 6257 6433 3955 1036 6223 1904 3275 6127 6133 6265 7285 6641 7431 6189 1811 3141 1935 1654 3676 1652 6086 2245 7094 7095 6225 | 6152 6257 6433 3955 1036 6223 1904 3275 6127 6133 6265 7285 6641 7431 6189 1811 3141 1935 1654 3676 1652 6086 2246 7094 7095 6225 | Hose Assy, LP Regulator 28″ WC POL Excess Flow 1/4 MPT Panel, Bottom Power Cord Assy Strain Relief Bushing Control Box Assy Ignitor HYLO 801 Ftg, Male Connector Ftg, Coupling Ftg, Elbow Street Thermoelectric Valve Terminal Board Ball Valve Terminal “Y” Relay Assembly Ftg., Female Connector Fuel Tube Assy Motor Grille Assy Brkt, Motor Mounting Motor Assy Fan, 7″ Outer Cylinder Clip Handle Mounting Handle Snap Bushing, 5/8 | 1 1 1 1 1 1 1 1 1 2 2 1 1 1 2 1 1 1 1 1 1 1 1 2 1 1 | 27 6226 6226 Universal Bushing 28 6224 6224 Snap Bushing, 1/2 29 6654 6654 Thermocouple 13″ Lg w/J.B. 30 1082 1082 Spark Plug 31 3037 3037 Spark Plug Nut 32 6121 6121 Ftg, Male Elbow 33 3038 3038 Orifice Nut Mtg 34 1751 1751 High Limit Control Assy 35 2236 2236 Orifice Assy, LP 36 1651 1651 Middle Cylinder Assy 37 1931 1931 Flame Holder Assy * 8784 8784 Manual, Operating Instructions/Parts List * 8633 8633 Label, Model * 7783 7783 Label, Operating Instructions * 7781 7781 Label, BTU Rating * 6374 6374 Label, Electrical Grounding * 7651 7651 Label, Fuel * 7503 7503 Label, Wiring Diagram * 6383 8362 Label, Logo * 6373 6373 Label, Fan Rotation * 1667 1667 Hose & Regulator Assembly * 8203 8203 Label Hang Tag, LP * 7709 7709 Label , Fuel * 7704 7704 Label Warning *Not shown on exploded view | 1 1 1 1 2 1 1 1 1 1 1 1 1 1 2 1 1 1 2 1 1 1 1 1 |
85-FAC / SPC-85 – PARTS
| Item SPC-85 | 85-FAC | Description | Qty. | Item SPC-85 85FAC Description | Qty. | |
| 1 | 1670 | 1730 | Cylinder, Outer Assembly | 1 | 26 6223 6223 Strain Relief Bushing | 1 |
| 2 | 6086 | 6086 | Fan, 7 inch | 1 | 27 1036 1036 Power Cord | 1 |
| 3 | 1551 | 1551 | Motor Assembly, 80-FAS | 1 | 28 6152 6152 Hose Assembly | 1 |
| 4 | 1671 | 1671 | Grille, Motor Mtg./Inlet Assy. 85 | 1 | 29 6257 6257 Regulator, 28″ W.C. (6.97 kPa) | 1 |
| 5 | 1750 | 1750 | Flame Holder Assembly | 1 | 30 6433 6433 POL Excess Flow | 1 |
| 6 | 1674 | 1674 | Cylinder, Middle Assembly | 1 | 31 7094 7094 Clip Handle Mounting, 3 pcs. | 2 |
| 7 | 3038 | 3038 | Nut, Orifice Mounting 3/4-16 | 1 | 32 7095 7095 Handle, 3 pcs | 1 |
| 8 | 7433 | 7433 | Fitting, Male Elbow | 1 | 33 1811 1811 Relay | 1 |
| 9 | 6654 | 6654 | Thermocouple | 1 | 34 8362 6383 Label, Logo | 2 |
| 10 | 1751 | 1751 | High Limit Control Assembly | 1 | 35 7503 7503 Label, Wiring | 1 |
| 11 | 1083 | 1083 | Spark Plug, 1/8 Gap | 1 | 36 6265 6265 Fitting, Elbow | 2 |
| 12 | 3037 | 3037 | Nut-Spark Plug | 3 | 37 3036 3036 Bracket, TC | 1 |
| 13 | 1673 | 1673 | Orifice Assembly | 1 | 38 3775 3775 Side Panel | 1 |
| 14 | 1752A | 1752A | Control Box Assembly | 1 | * 8784 8784 Manual, Operating Instructions/Parts List | 1 |
| 15 | 3044 | 3044 | Ignition Relay Bracket | 1 | * 8507 8507 Label, Model | 1 |
| 16 | 6641 | 6641 | Terminal Board | 1 | * 8508 8508 Label, Operating Instructions | 1 |
| 17 | 3275 | 3275 | Spark Ignition, 115V | 1 | * 7432 7432 Label, BTU Rating | 2 |
| 18 | 1668 | 1668 | Fuel Tube Assembly | 1 | * 6374 6374 Label, Electrical Grounding | 1 |
| 19 | 6133 | 6133 | Fitting, Coupling | 1 | * 7709 7709 Label, Fuel Ignition | 1 |
| 20 | 3787 | 3787 | Spacer, TC Bracket | 1 | * 8203 8203 Label, Hang Tag, LP | 1 |
| 21 | 6127 | 6127 | Fitting, Male Connector | 1 | * 7704 7704 Label, Warning | 1 |
| 22 | 7285 | 7285 | TE Valve | 1 | * 6373 6373 Label, Fan | 1 |
| 23 | 7404 | 7404 | Ball Valve, Variable Rate | 1 | ||
| 24 | 7405 | 7405 | Fitting, Female Connector | 1 | *Not shown on exploded view | |
| 25 | 3690 | 3690 | Control Panel Assembly | 1 | ||
125-F / SPC-125 – PARTS
| Item SPC-125 | 125-F | Description | Qty. | Item SPC-125 125-F Description | Qty. | |
| 1 | 1671 | 1671 | Grille Assembly | 1 | 28 6227 6227 Snap Bushing, 1 1/4 Nylon | 1 |
| 2 | 1551 | 1551 | Motor Assembly | 1 | 29 7158 7158 Snap Bushing, 3/4 Nylon | 1 |
| 3 | 7898 | 7898 | Fan, 8″ (203.2mm) | 1 | 30 6133 6133 Fitting, Coupling | 1 |
| 4 | 1998 | 1999 | Cylinder, Outer Shell Assembly | 1 | 31 6127 6127 Fitting, Male Connector | 1 |
| 5 | 7095 | 7095 | Handle | 1 | 32 7285 7285 Valve, Thermoelectric | 1 |
| 6 | 7094 | 7094 | Clip Handle Mounting | 2 | 33 6223 6223 Bushing, Strain Relief | 1 |
| 7 | 7433 | 7433 | Fitting, Male Elbow | 1 | 34 1036 1036 Power Cord | 1 |
| 8 | 1083 | 1083 | Spark Plug, 1/8 (3.18mm) Gap | 1 | 35 6433 6433 POL Excess Flow (6.97 kPa) | 1 |
| 9 | 2003 | 2003 | Control, High Limit Switch Assy. | 1 | 36 6257 6257 Regulator, 28″ W.C. | 1 |
| 10 | 3036 | 3036 | Bracket, Thermocouple | 1 | 37 6152 6152 Hose Assembly, LP | 2 |
| 11 | 3787 | 3787 | Spacer, Thermocouple | 1 | 38 4019 4019 Bottom Control Box | 1 |
| 12 | 2002 | 2002 | Orifice, LP Assembly | 1 | 39 7843 7843 Washer, Flat | 1 |
| 13 | 2001 | 2001 | Cylinder, Middle Assembly | 1 | 40 2005 2005 Control Box Assembly | 1 |
| 14 | 3037 | 3037 | Nut, Spark Plug | 3 | * 6374 6374 Label, Electrical Ground | 1 |
| 15 | 2004 | 2004 | Flame Holder Assembly | 1 | * 6373 6373 Label, Fan | 1 |
| 16 | 3038 | 3038 | Nut, Orifice Mounting | 1 | * 8362 6383 Label, Logo | 2 |
| 17 | 1668 | 1668 | Fuel Tube Assembly | 1 | * 8784 8784 Label, Operating Instructions | 1 |
| 18 | 6654 | 6654 | Thermocouple | 1 | * 7709 7709 Label, Ignition/Fuel | 1 |
| 19 | 3044 | 3044 | Bracket Ignition Relay | 1 | * 8371 8371 Label, BTU Rating | 2 |
| 20 | 6641 | 6641 | Terminal Board | 1 | * 7503 7503 Label, Wiring | 1 |
| 21 | 6065 | 6065 | Spacer, Steel | 1 | * 8510 8510 Label, Model | 1 |
| 22 | 1811 | 1811 | Relay Assembly | 1 | * 8653 8653 Manual, Operating Instructions/Parts List | 1 |
| 23 | 3275 | 3275 | Ignitor, Hi-Lo 801 Mini | 1 | * 8203 8203 Label, Hang Tag, LP | 1 |
| 24 | 6079 | 6079 | Spacer, PC Standoff Nylon | 3 | * 7704 7704 Label, Warning | 1 |
| 25 | 6265 | 6265 | Fitting, Elbow Street | 2 | ||
| 26 | 7897 | 7897 | Ball Valve, Variable Rate | 1 | *Not shown on exploded view | |
| 27 | 7405 | 7405 | Fitting, Female Connector | 1 | ||
WARRANTY
We are pleased that you have selected our product and take this opportunity to assure you that qualified service facilities are available if required. With the cooperation of independent dealers, a nationwide network of authorized servicing dealers is available for your servicing requirements.
Should your product require service, read the section of the manual entitled “Servicing”.
Who gets the warranty? The warranty is limited to the consumer who originally purchases the product.
What is covered? This limited warranty covers all imperfections in workmanship and material.
What is not covered? This limited warranty does not cover damage resulting from accident, misuse or abuse, lack of proper maintenance, affixing of any attachments not provided with the products, or loss of parts. IN NO EVENT SHALL SCHEU PRODUCTS COMPANY BE LIABLE FOR ANY SPECIAL, INCIDENTAL OR CONSEQUENTIAL DAMAGES NOR FOR ANY DAMAGES RESULTING FROM MISUSE OR MODIFICATION OF THIS PRODUCT.
Registering this heater within 10 days of date of purchase ensures the buyer the protection as stated on our limited warranty form.
LIMITED WARRANTY
The company warrants this product to be free from imperfections in material or workmanship, under normal and proper use in accordance with instructions of The Company, for a period of one year from the date of delivery to the buyer. The Company, at its option, will repair or replace (f.o.b. factory, California) products returned by the buyer to the factory, California, transportation prepaid within said one year period and found by the Company to have imperfections in material or workmanship.
If a part is damaged or missing, simply
- e-mail us at [email protected],
- visit our website at scheuco.com,
- or call our Technical Support Department at (888) 619-7060.
Address any Warranty Claims to the Customer Service Department, Scheu Products Company, Incorporated, P.O. Box 250, Upland, California 91785, or e-mail us at
[email protected]. Include your name, address, and telephone number, and include details concerning the claim. Also, supply us with the purchase date and the name and address of the dealer from whom you purchased our product.
The foregoing is the full extent of the responsibility of the Company. There are no other warranties, express or implied. Specifically, there is no warranty of fitness for a particular purpose and there is no warranty of merchantability. In no event shall the Company be liable for delay caused by imperfections, for consequential damages, or for any charges of the expense of any nature incurred without its written consent. The cost of repair or replacement shall be the exclusive remedy for any breach of warranty. There is no warranty against infringement of the like and no implied warranty arising from the course of dealing or usage of trade. This warranty will not apply to any product which has been repaired or altered outside of the California factory in any respect which in our judgment affects its condition or operation.
Some states do not allow the exclusion or limitation of incidental or consequential damages, so the above limitation or exclusion may not apply to you. This Warranty gives you specific legal rights, and you may have other rights which vary from state to state.
SERVICE CENTERS
Scheu Products Company has over 1,000 service centers throughout North America. Call (888) 619-7060 or e-mail [email protected] to request the service center nearest you. Include the Make and model of your heater in any e-mails.
INSTRUCTIONS FOR ORDING PARTS
We recommend that only parts supplied by the manufacturer be used on this unit. A locally purchased part may appear to be identical, although in reality, it might endanger the heater or the persons operating the heater.
The heater should be serviced only by a trained, experienced service person.
Read the section on “Servicing” before ordering parts.
For parts orders, call 888-619-7060 or e-mail us at [email protected].
Please have the model number of your heater and the replacement part number when placing your order.

























